快手如何搭建一个好的数据指标体系?

2021 年 9 月 11 日 专知

分享嘉宾:钱英男 快手 数据产品总监

编辑整理:王亚季

出品平台:DataFunTalk


导读:本篇文章源自钱英男老师在『快手大数据|数据内容建设交流会』上的演讲,相关视频回放可用快手APP搜索“快手大数据”观看。

一个好的数据指标体系可以助力业务快速的解构业务、理解业务、发现业务问题,快速定位原因,并且找到最合适的解决方案。因此学习搭建一个好的数据指标体系是数据助力业务决策的灵魂。

本文会从四个方向来进行相对应的展开和论述:首先我们来看下,为什么需要一个好的数据指标体系,好的数据指标体系和大家日常看见的这些数据指标到底有什么区别?然后看下,到底什么是一个好的数据指标体系,它的基准是什么?在有了目标和基准之后,我们会聊聊如何进行一个好的数据指标体系的建设;最后,会做一个简单的回顾,以及未来工作的延展。

01

为什么需要一个好的数据指标体系?

首先我们来看下为什么我们需要一个好的数据指标体系。这边给大家看一个故事,估计大家都会比较有体感:大家有没有在半夜收到过老板的信息,问为什么业务上的核心指标GMV下降了?然后这里边我们产品同学小六就会赶紧把电脑打开,但是他所有能获取的信息就只有一个Dashboard,里边只有一个GMV核心指标,环比同比同时下降,这个时候他怎么回答老板的问题?结果基本靠猜,是不是竞对做了一些活动?是不是某个主播停播了?另外一种可能性的情况是小六同学手里边有一百多张报表,这一百多张报表里边,有四百多个指标,然后每一个指标都在下降,那在这种情况下,也没有办法回答老板的问题,为什么这个核心指标下降,到底是DAU下降了,还是用户满意度下降了,还是转化效率下降了等等?

另外一种情况是老板同样提了这样一个问题,然后另外一个产品同学小快不紧不慢的拿出了一张这样的一个报表体系,他说:“老板,我认为GMV下降会跟整个业务流程都有相关性,我们从业务角度进行了这样的一个拆解,发现在流量入口,和最后的人均消费来看的话,其实并没有下降,主要下降来源其实来源于列表页转化效率的下降。再往下拆解,发现高价的商品的曝光占比和低价的曝光占比并不太平衡。高价商品的一个曝光占比比较高,但是它的转化效率却是低的,所以从这个角度来讲,我认为可能在列表页来里面的不同价格的商品的分发策略或者曝光策略需要进行优化,然后通过A/B test去看一下我们这个策略调整的效果是什么样子的”。

那大家觉得说针对于这两个数据指标的组织体系,哪一种更能够帮助到业务呢?第二种吧。那我们来看一下,为什么第二种大家都会觉得比较好,如果解构这张报表来讲的话,我们会发现什么问题?首先我们会针对这个核心的GMV的指标去做一个全面业务流程的拆解,我会把它拆解到相对应的IPV(商品流量入口规模),付费转化效率,APPU值,它涉及到整个业务的一个全链路,帮助我去更好的理解业务。那第二个方向来讲的话,我会针对于这个全链路业务进行下钻分析,看到底是哪些因素下降影响因素会比较大,所以能够帮助业务去全方位的发现业务上的问题。最后一个角度,我们不仅要去进行业务流程上的拆解,我们还可以做下钻分析,去拆分到最后相对应影响核心指标的因素到底是什么,从而能够定位到业务的问题是什么,并且提供到相对应比较合适的一个解决方案。所以说一个好的数据指标体系是帮助业务去做决策的灵魂,它能够帮助业务全面的理解业务,能够全方位的定位问题,能够快速的定位原因,并且给到对应的解决方案。

02

什么样的指标体系是一个好的数据指标体系?

在了解了好的数据指标体系的必要性之后,我们来看一下究竟什么样的指标体系是一个好的数据指标体系。大家在做一些数据分析的时候,我们都会看到列出来的一些标准:数据指标必须是准确的,是能够周期性统计,必须是一个比率等等。但是如果回归本质,从为什么需要一个好的数据指标体系出发来思考的话,其实一个好的数据指标体系建设就需要能回答两个问题:

第一个问题就是数据指标体系是不是有助于业务的发展。

往下拆解的话,有两个标准:

数据指标符合业务目标:好的数据指标的是需要符合业务的价值观的和符合业务核心目标的。数据指标是为了让公司,业务,或者项目的成员围绕着一个可量化的目标展开一系列的工作的。如果数据指标没有贴合业务核心目标的话,那么给公司,业务或者项目带来的会是巨大的损失。比如说快手的信任电商的业务追求的价值点是最有温度、最值得信任的社区。不单纯追逐GMV,而是追求是信任项目的订单覆盖率:包括信任卡,退款不退货,假一赔十,退货补运费等的订单的覆盖率。比如说快手的五一活动,核心目标不在于DAU的绝对量级,而是如何进行资源的精细化调配,来沉淀ROI打正的经验和方法论,这种情况下核心指标定成为ROI会更加合适。

数据指标可衡量业务真实情况:好的数据指标体系是需要可以全方位衡量业务真实的情况的,而不仅仅只看到业务上面某一个方面:比如快手的核心指标不仅仅包含DAU,还有用户使用时长,互动情况等等。因为我们不仅仅需要关心用户来不来,还需要关心用户来的消费的怎么样,互动的多不多。只有用户不仅来,而且用的时间长,并且行为层次深入的话,才有可能为平台的健康带来更多的可能性。

第二个问题就是所选择的指标是否具备可操作性。

往下拆解的话,也有两个标准:

数据指标可衡量:如果能从时间纵向对比、或者从其他维度比如用户群体、产品、地域等不同角度进行横向比较,可以更好地观察业务的发展趋势,定位问题,找到原因,以及改善业务中需要改善的环节。

  • KPI达标率:如果你的核心指标是KPI指标,那就直接根据KPI达标率来判断即可。这个应该是最常见的一种方式。

  • 竞品对标:如果你能从靠谱渠道搜集到竞品相关数据,那以竞品为参照物进行判断。

  • 环比对比:查看环比数据,如果业务走势呈明显周期性,选择一个历史数据较为不错的数据进行对比。

  • 同比对比:查看同比数据,预估每个周期增长多少个百分点,与上一周期数据进行对比,看是否达标。

数据指标的设定会改变行为:能够确保拆解出来的指标是具备有可操作性的,可以落地的,可以执行的。这个指标体系是可以执行的,或者是可以事先改善的。具体的讲,我们不能仅仅看最后的一个结果指标,我们还需要把这个结果指标拆分到中间指标上。在中间过程如果任何一个指标出现了问题,第一是能够提前判定这个业务的健康度是什么样子的,是不是出现问题了。第二个好处在于这些中间过程的指标可以拆分到负责的团队里边,定位到负责人。业务上面如果出现问题的话,可以第一时间负责人,之后进行下一步的优化措施的拆解。在这里边也给大家举个例子:GMV我们拆分到IPV乘以付费转化效率再乘以相对应的APPU(人均付费值),这个是行业内非常常见的一个拆解方式,从用户的角度去进行拆分,那这种情况下的IPV就有由对应的搜索团队或者是推荐团队负责,他需要去优化整个页面的一个规模或者说到访用户的规模,付费转化效率由产品团队负责,去进行相对应的一些产品优化,减少摩擦点,能够提升我们付费转化效率;APPU值这一块更多的是由运营的团队去负责,因为运营团队需要去做一些活动,或者是通过一些优惠券的方式能够促进用户买了再买,购了再购。

03

如何去建设一个好的数据指标体系?

那看完了好的数据指标体系的一个标准之后,我们来一起看一下怎么能够去建设一个好的数据指标体系。通用的建设数据指标体系的方法论是OSM理论:

  • O-代表了了公司/业务/产品/项目核心的价值点和以及核心目的是什么,搞清楚业务方向的目标是可以确保后续的指标体系拆解是贴合业务核心价值的,和贴业务核心目的的。

  • S-代表了为了达成上述目标采取的策略和抓手,围绕着核心目标进行拆解出来相对应的业务策略之间是可以相比较的,快速定位问题。

  • M-是针对S的抓手用于衡量策略的有效性,通过适合的量化的数值针对策略的有效性进行评估。

我们举一个日常电商直播业务的例子,看一下具体的这个方法论具体是怎么操作的,首先来看一下对于电商直播业务的O,一般都会是由业务同学直接去给到,如果业务同学没有给到的话,大家可以从公司制定的财报里边,或者说相对应的业务制定的每月或每个季度的OKR里找到,那针对于电商直播业务来讲,它核心的指标就是提升营收(GMV)。

然后在这个目标Objective的方向上,我们可以使用UJM(User Journey Map)去拆解相对应的这个业务策略(Strategy)。UJM的逻辑是从业务的核心目标出发,拆解整个业务流程上我们为用户提供价值点,以及这些价值点触达用户的整体路径都有哪些。

UJM的方法论可以保证:

  • 第一:所有业务策略类的拆解不重不漏,所有业务策略相关的触点都会在里面;

  • 第二:UJM的拆解可以反向论证整个业务策略是不是真的能够为用户去带来相对应的价值,从而达成最终的业务目标。

所以拿电商这个例子我们来看一下:为了完成这个相对应的一个营收目标(GMV),我们触达用户所有的行为路径。

  • 第一步,用户在整个直播广场页面或者搜索banner位去查到相对应的一个直播列表或者相对应的一个信息,那这种情况下,用户触点就是直播广场的流量位或者是搜索位。这个步骤上对应的业务策略是需要去优化流量位的一些内容,或者是优化搜索位置的匹配效率,让用户能够快速的看到相对应他想看到的内容。

  • 第二步,用户选择了可能感兴趣的内容之后,去进行相对应的内容的观看,从而产生兴趣点。这个兴趣可能是对主播本人,有可能是对商品本身,那在这个角度来讲,业务主要抓手就是直播内容,主播或者是商品,对应的业务策略就应该是打造主播个人的人设,或者提升商品的性价比,从而让观众能够产生兴趣。

  • 第三步,如果用户感兴趣,他就会点击相对应的小黄车,进行付费的操作,对应的业务策略应该是减少摩擦,减少操作步骤,能够提升用户在付费页面的转化效率。

  • 第四步,用户完成购买之后,可能会有一些社交诉求。比如说他在这个直播间买了性价比特别高的货,特别想把它分享给他的好友,那这种情况下,业务上面可以提供分享晒单或返现的策略,促进用户去进行相对应的分享,让更多的人完成直播间的购买行为。

  • 最后一步,用户离开直播间的时候,业务上会给用户提供一个关注主播的机会,把这个用户和主播的信任关系或关注关系沉淀下来,进而促进用户去进行之后的复购,从而提升我们最后的GMV规模。

在梳理了用户行为路径上的业务策略后,我们可以按照为用户提供的价值划分为四个象限:是节省时间还是消磨时间;是为了用户提供的价值来自于产品本身,还是来自于『连接』其他资源。

  • 比如说为用户提供工具类型业务策略,一般是为了让用户节省时间,快速的定位到所需要的信息或者完成某一种任务, 那么这种策略核心的价值就在于提升效率,一般的衡量指标是:使用量,目标达成率, 频次;以上面电商的例子来讲的话,就是第一步中的流量推荐位,以及搜索功能是不是能够让用户快速的定位到它所感兴趣的直播内容,那这种情况下做优化流量位的内容和搜索匹配优化我的衡量标准就是它的效率,曝光,点击,转化效率。

  • 比如说为了用户提供消遣的内容,让用户可以消磨时间, 那么这种策略的核心价值就在于为了用户提供丰富的高质量的内容,不管是短视频, 直播, 或者活动玩法。那么这种策略的核心的价值就在于为用户提供内容的量与质,一般衡量指标是:消费人数, 消费广度, 消费市场,以及用户与内容的互动,用来衡量用户对于内容的喜爱。比如B站的弹幕就是一种用户对于内容认可的更高层次的情感表达。

  • 比如说为了用户提供与供应商和商品的链接,促进用户交易,那么这种策略的核心价值就在于为用户提供好的购物体验,能够提升付费页面转化效率, 提升购买的总规模,客单价以及复购率。上文中的电商直播的例子里面,衡量小黄车和付费流程效果的核心指标就在于页面的转化效率高不高。

  • 比如说为了用户提供与其他人的情感连接, 促进用户和用户之间的关系沉淀,进而让用户对于平台或者对于业务更有依赖性,促进用户的活跃和互动,一般的衡量指标是:内容的发布量,用户和用户之间的互动量,沉淀下来的关系对数。譬如说快手是一个社区平台,那就是用户和创作者之间的一个链接;像微信,是用户和用户之间的一个情感的连接,那衡量这种连接的紧密性主要是人与人之间的互动量,点评赞数量,沉淀的关系的数量。以上文电商的例子来说,衡量指标就是分享给好友的用户数, 次数,以及沉淀的关系对数。 

春节战役指标体系实战

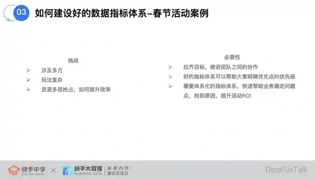
在看完OSM方法论,以及也拿了一个实际的例子给大家讲了一下OSM方法论如何落地的。我们来看一下在快手的一个实际活动的案例,为什么去拿活动去举这个例子,因为活动和日常的的业务场景是十分不同的,它有很多的挑战:

第一,活动涉及方特别多,少则一个小型活动百十来人,像春节战役来讲的话,可能会涉及到几百人的团队协作,那在这种情况下来讲的话,能够协调这么多人团结在一起去做一个项目,是有有很多的挑战的。

第二,在一个长期的活动的过程中,为了能够把用户留存下来,我们会为用户提供非常丰富和非常复杂的玩法。对于这么多的玩法,那到底应该把重点的资源投在哪些玩法上,对于项目的负责人是一个非常大的一个挑战。

第三,快手在做活动的时候,友商也在做活动,因为一年里面重点可以做活动的相关日期其实就那么几个:比如双十一,618等等。所以在这种情况下来讲,对于外部资源位的一个抢占是非常激烈的,大家都知道今年的618各个电商平台在抢占外部资源的时候今年的成本是去年成本的六倍。所以如何提升外部投放的的转化效率,对于活动来说也是一个很大的挑战。 

综上,正是因为这些挑战,我们更应该去建设一个活动的数据指标体系。为什么呢?

第一,因为涉及方比较多,有一个核心的北极星的指标去牵引着大家往同样一个方向去走,从而去协调大家的一个工作,提升沟通的效率是非常重要的。

第二,平台的资源的调配需要一套数据化的一个衡量标准,把资源调整给到留存效果更好的玩法上面。

第三,对于外部资源抢占的挑战,我们更需要一个体系化的指标来指导业务把有限的资源投到那些相对应转化效率比较高的资源位置上。

我们真正进入实操之前先理解一下活动,整个行业内活动的类型其实无非几种:

第一种,活动核心目标其实是为了能够去做相对应的用户增长的,就是为了提升用户的一个规模而花钱去做一个活动。

第二种,活动核心目标的是去做相对应的电商的一个消费转化,比如说像阿里的双十一,京东的618等等。

第三种,更偏向于品牌营销的活动,去打造和宣传平台的调性,比如说像网易年度总结或者b站的新年晚会等等。其目的主要是为了让用户对平台有认知,然后去消费平台里面的内容。

那从这三个方向的目标出发,来抽象活动的本质:在短时间内快速的聚集外部以及内部的流量,把所有的流量通过丰富的玩法,优质的内容以及多种多样的权益,把用户聚集到一起,通过这些抓手能够让大家不停地留存在这里边,之后形成一个庞大的用户群体池,进而为下游价值引流,进而达成用户增长,电商成交,或者内容消费的核心目标。

快手春节活动刚好涵盖了刚才所说的行业三种不同的活动类型:

首先是为了提升用户的活跃度,快手为用户提供了很多种不同的玩法,譬如说像第一个飞行棋,它是整个春节战役一条玩法的主线,它通过一条类似于《大富翁》的玩法,把整个用户的路径串联起来。让用户能够不停地在这个主链路上去进行其他多样的挑战,为其他分类玩法引流。在分类型的玩法比较典型的就是集卡,就是类似于支付宝的集五福,通过集齐爱情牛,运气牛,事业牛等卡片,可以在除夕开启大奖,从而让用户在前期能够不停地在平台上去进行活跃。另外一种分类玩法是组队pk,用户通过拉新用户进来完成任务,形成队伍进而两队pk,获胜的队伍可以获得红包或者电商优惠券。

从引导电商成交这个角度来说,我们会在用户完成任务玩法之后,为用户分发不同的一些电商权益比如零元购,这里边会促进用户进行成交转化。

从促进快手内容消费的目标出发,平台联合创作者为用户发放宠粉红包。快币的成本一部分是由平台承担,一部分是由创作者去承担。宠粉红包玩法是创作者在发短视频的时候,同时准备一些快币。用户观看视频内容的话,就可以随机得到快币,从而刺激用户内容的消费。同时,快手也邀请top级别的明星,在每一天晚上8点的时候进行相对应一些头部内容的直播,为用户提供更好的内容体验。

春节活动的核心目标O以及对应的数据指标就会划分为三个部分:

  • 第一个提升用户的一个活跃度,核心指标就是DAU。

  • 第二个促进内容消费,那核心的衡量指标,就是播放VV次数。

  • 最后一个方向是电商消费引导成交(GMV)。

活动过程中,用户整体行为路径链路会拆分几个部分,以及对应的策略拆解:

外内渠道触达/活动内容分发:活动的内容的触达;用户到达活动主会场页面或者是活动分会场。

  • 业务策略:投放策略的优化,在不同的渠道,不同的用户群投放它可能相对应感兴趣的一个内容,从而促进用户能够快速的达到活动页面,然后从而提升活动渠道曝光点击的转化效率

  • 衡量指标:渠道转化效率,以及活动页面到访频次

活动玩法互动/完成任务/获得奖励:譬如用户去参加飞行棋集卡或者是说组队pk,促进用户去完成相对应的任务。一旦用户完成任务,即获得奖励,包括电商,商业化的优惠券,以及现金,红包,代币等等,反向刺激用户更多的参与到这些玩法互动里面去。

  • 业务策略1:优化我们这些相对应的玩法,让这个玩法更有趣,从而去提升用户的一个参与规模,去进行整个期间的用户池的蓄水;控制一下整个玩法分发奖励的成本, 进而提升活动的ROI

  • 衡量指标1:参与的用户数,完成任务的用户数,跨品类参与用户数

  • 业务策略2:在情感链接这个角度来讲的话,优化创作者内容分发机制,能够让用户和作产生更多的互动,沉淀情感连接

  • 衡量指标2:点评赞数量,沉淀关系对数

产生消费:春节当天晚上刺激用户去进行产生相对应的电商消费或者是内容消费。

  • 业务策略:比如进行电商权益的个性化的分发,有些年轻女性用户可能更多的想要一些美妆的一些优惠券,那对于男性用户来讲的话,可能更多的想要3c类型的优惠券,从而提升我们相对应的电商的转化效率

  • 衡量指标:电商券发放量,领取量,引导消费电商引导转化GMV

从春节活动来讲,通过这样的一个数据指标体系,我们达成什么样的一个效果呢?

  • 第一,价值在渠道引流:我们会发现说转化效率最高的渠道是快手的极速版和快手主站双端互拉。最后我们主要通过双端互拉的这个渠道达成了DAU当时的一个峰值,助力业务拿到了比较好的业务价值。

  • 第二,价值体现在玩法互动的ROI:我们使用数据表现去衡量组队PK玩法的ROI,通过实时调整这个组队pk的任务的难度,达成了组队pk这个玩法的ROI的正向收益,这个在平台做活动的情况上比较难得。 

04

总结

在介绍完了快手整个春节战役的实战之后的话,我们来做一个总结。我们是从为什么需要一个好的指标体系出发的。一个好的数据指标体系是能够帮助业务去理解业务,全面发现问题,快速定位原因以及落地解决方案的一个灵魂。 

那从这个灵魂往下来拆来讲的话,一个好的数据指标体系是要需要回答两个问题,它是不是有助于业务发展,以及说这个指标体系拆解是不是可具备、可落地、可实操的可能性。

之后,我们给大家介绍了OSM的理论,如何去确定O,它是需要贴近业务模式以及价值点的,关于S和M,我们是需要从目标角度出发,去拆解到相对应的业务策略,以及从业务分类的角度去找到适合可量化指标。

最后,数据指标体系其实只是数据赋能业务的万里长征的第一步。未来如果希望更加泛化地去支持到更多的业务场景,其实是需要去做一些产品化的沉淀的,把一些固化下来的指标体系或者分析框架沉淀下来,去赋能更多的业务人员,可以使用相对应的数据产品,帮助他们去做相对应的业务决策。进一步提升他们决策的效率,同时降低使用数据的一个门槛。这个对于一个公司开展数据驱动文化最大的一个助力。那从这个角度来讲的话,如果大家感兴趣,我们下一次的专题可以讲一讲如何从一个好的数据指标体系出发去沉淀内容数据产品建设。

今天的分享就到这里,谢谢大家。

在文末分享、点赞、在看,给个3连击呗~


分享嘉宾:



专知便捷查看

便捷下载,请关注专知公众号(点击上方蓝色专知关注)

  • 后台回复“数据分析” 就可以获取数据分析专知资料》专知下载链接

专知,专业可信的人工智能知识分发 ,让认知协作更快更好!欢迎注册登录专知www.zhuanzhi.ai,获取5000+AI主题干货知识资料!


欢迎微信扫一扫加入专知人工智能知识星球群,获取最新AI专业干货知识教程资料和与专家交流咨询
点击“ 阅读原文 ”,了解使用 专知 ,查看获取5000+AI主题知识资源
登录查看更多
1

相关内容

所谓的“数据指标”,简单来说就是可将某个事件量化,且可形成数字,来衡量目标,在日常工作中大家都会应用的到。在一定程度上,“数据指标”能揭示出产品用户的行为和业务水平状况。我们在工作中会关注一些数据指标,如转化率,留存率,日活,月活等。而不同的产品业务在不同阶段时期,又有哪些数据指标,什么样的数据指标是值得我们去关注的,或者是有效的,并且能帮助产品业务线找到自己的提升方向呢。
人工智能AI中台白皮书(2021年),45页pdf
专知会员服务
288+阅读 · 2021年9月18日
如何撰写一篇好的科研论文?这份22页ppt为你指点一二
专知会员服务
66+阅读 · 2021年7月11日
专知会员服务
15+阅读 · 2021年6月26日
专知会员服务
71+阅读 · 2021年4月27日
专知会员服务
12+阅读 · 2021年3月25日
中国AI语音识别市场研究报告(附PDF下载)
专知会员服务
79+阅读 · 2020年12月30日
企业风险知识图谱的构建及应用
专知会员服务
99+阅读 · 2020年11月6日
华为发布《自动驾驶网络解决方案白皮书》
专知会员服务
130+阅读 · 2020年5月22日
度小满金融超大规模图平台实践
专知
9+阅读 · 2021年10月10日
滴滴数据指标体系建设实践
DataFunTalk
14+阅读 · 2020年10月5日
用户画像技术及方法论
DataFunTalk
13+阅读 · 2020年5月27日
用户研究:如何做用户画像分析
产品100干货速递
46+阅读 · 2019年5月9日
视频内容理解在Hulu的应用与实践
AI前线
12+阅读 · 2019年2月16日
产品总监如何管理团队,搭建一个强大的队伍?
人人都是产品经理
17+阅读 · 2018年12月19日
快手类推荐系统实践
深度学习与NLP
25+阅读 · 2018年2月8日
【大数据】如何用大数据构建精准用户画像?
产业智能官
12+阅读 · 2017年9月21日
Adversarial Metric Attack for Person Re-identification
Arxiv
24+阅读 · 2018年10月24日
VIP会员
最新内容
ICML 2026 | 理解上下文持续学习中的泛化与遗忘
专知会员服务
1+阅读 · 今天15:53
Agent Harness综述:大模型智能体执行器工程全景
专知会员服务
1+阅读 · 今天15:04
马赛克防御与分布式指挥:伊朗的回击(中文版)
《基于理论的威慑效能评估》
专知会员服务
3+阅读 · 今天14:48
ICML2026 | 重新思考顺序知识编辑中的正则化
专知会员服务
7+阅读 · 5月27日
《用于兵力发展选项优先排序的成本效益模型》
专知会员服务
11+阅读 · 5月27日
AutoResearch AI综述:迈向AI驱动的科学发现自动化
专知会员服务
10+阅读 · 5月26日
《Palantir边缘人工智能》手册
专知会员服务
25+阅读 · 5月26日
相关VIP内容
人工智能AI中台白皮书(2021年),45页pdf
专知会员服务
288+阅读 · 2021年9月18日
如何撰写一篇好的科研论文?这份22页ppt为你指点一二
专知会员服务
66+阅读 · 2021年7月11日
专知会员服务
15+阅读 · 2021年6月26日
专知会员服务
71+阅读 · 2021年4月27日
专知会员服务
12+阅读 · 2021年3月25日
中国AI语音识别市场研究报告(附PDF下载)
专知会员服务
79+阅读 · 2020年12月30日
企业风险知识图谱的构建及应用
专知会员服务
99+阅读 · 2020年11月6日
华为发布《自动驾驶网络解决方案白皮书》
专知会员服务
130+阅读 · 2020年5月22日
相关资讯
度小满金融超大规模图平台实践
专知
9+阅读 · 2021年10月10日
滴滴数据指标体系建设实践
DataFunTalk
14+阅读 · 2020年10月5日
用户画像技术及方法论
DataFunTalk
13+阅读 · 2020年5月27日
用户研究:如何做用户画像分析
产品100干货速递
46+阅读 · 2019年5月9日
视频内容理解在Hulu的应用与实践
AI前线
12+阅读 · 2019年2月16日
产品总监如何管理团队,搭建一个强大的队伍?
人人都是产品经理
17+阅读 · 2018年12月19日
快手类推荐系统实践
深度学习与NLP
25+阅读 · 2018年2月8日
【大数据】如何用大数据构建精准用户画像?
产业智能官
12+阅读 · 2017年9月21日
Top
微信扫码咨询专知VIP会员