大模型出现有望带动AI服务器需求爆发

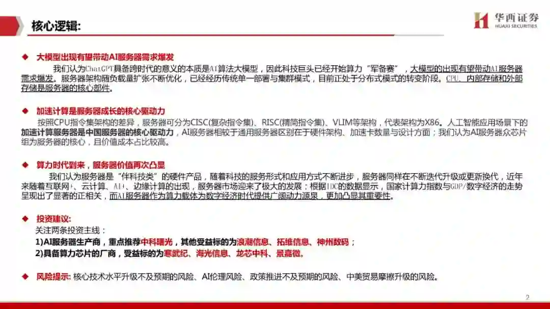
  我们认为ChatGPT具备跨时代的意义的本质是AI算法大模型,因此科技巨头已经开始算力“军备赛”,大模型的出现有望带动AI服务器需求爆发。服务器架构随负载量扩张不断优化,已经经历传统单一部署与集群模式,目前正处于分布式模式的转变阶段。CPU、内部存储和外部存储是服务器的核心部件。   加速计算是服务器成长的核心驱动力     按照CPU指令集架构的差异,服务器可分为CISC(复杂指令集)、RISC(精简指令集)、VLIM等架构,代表架构为X86。人工智能应用场景下的加速计算服务器是中国服务器的核心驱动力,AI服务器相较于通用服务器区别在于硬件架构、加速卡数量与设计方面;我们认为AI服务器众芯片组为服务器的核心,且价值成本占比较高。   算力时代到来,服务器价值再次凸显     我们认为服务器是“伴科技类”的硬件产品,随着科技的服务形式和应用方式不断进步,服务器同样在不断迭代升级或更新换代,近年来随着互联网+、云计算、AI+、边缘计算的出现,服务器市场迎来了极大的发展;根据IDC的数据显示,国家计算力指数与GDP/数字经济的走势呈现出了显著的正相关,而AI服务器作为算力载体为数字经济时代提供广阔动力源泉,更加凸显其重要性。

成为VIP会员查看完整内容
86

相关内容

ChatGPT(全名:Chat Generative Pre-trained Transformer),美国OpenAI 研发的聊天机器人程序 [1] ,于2022年11月30日发布 。ChatGPT是人工智能技术驱动的自然语言处理工具,它能够通过学习和理解人类的语言来进行对话,还能根据聊天的上下文进行互动,真正像人类一样来聊天交流,甚至能完成撰写邮件、视频脚本、文案、翻译、代码,写论文任务。 [1] https://openai.com/blog/chatgpt/
【ChatGPT系列报告】AIGC空间广阔,行业应用大有可为
专知会员服务
112+阅读 · 2023年3月8日
【ChatGPT系列报告】ChatGPT:百度文心一言畅想,41页ppt
专知会员服务
219+阅读 · 2023年3月3日
【ChatGPT系列报告】ChatGPT 引发的大模型时代变革,80页pdf
专知会员服务
220+阅读 · 2023年2月28日
【ChatGPT系列报告】AIGC & ChatGPT 发展报告,27页ppt
专知会员服务
365+阅读 · 2023年2月18日
ChatGPT与AIGC深度报告:引领AI新浪潮,AIGC商业化启程
专知会员服务
186+阅读 · 2023年2月9日
人工智能内容生成(AIGC)报告,43页ppt
专知会员服务
210+阅读 · 2022年12月26日
中国数据中台行业研究报告,48页ppt
专知
2+阅读 · 2022年11月19日
算力时代网络运力研究报告(2022),30页pdf
人形机器人行业深度研究报告
专知
3+阅读 · 2022年8月21日
国家自然科学基金
0+阅读 · 2015年12月31日
国家自然科学基金
0+阅读 · 2013年12月31日
国家自然科学基金
0+阅读 · 2013年12月31日
国家自然科学基金
5+阅读 · 2013年6月9日
国家自然科学基金
0+阅读 · 2012年12月31日
国家自然科学基金
0+阅读 · 2012年12月31日
国家自然科学基金
0+阅读 · 2012年12月31日
国家自然科学基金
0+阅读 · 2012年12月31日
Arxiv
0+阅读 · 2023年5月1日
Arxiv
31+阅读 · 2021年6月30日
Heterogeneous Graph Transformer
Arxiv
27+阅读 · 2020年3月3日
VIP会员
最新内容
大规模作战行动中的战术作战评估(研究论文)
专知会员服务
0+阅读 · 29分钟前
未来的海战无人自主系统
专知会员服务
0+阅读 · 45分钟前
美军多域作战现状分析:战略、概念还是幻想?
专知会员服务
0+阅读 · 58分钟前
无人机与反无人机系统(书籍)
专知会员服务
13+阅读 · 今天6:45
美陆军2026条令:安全与机动支援
专知会员服务
3+阅读 · 今天5:49
技术、多域威慑与海上战争(报告)
专知会员服务
8+阅读 · 4月13日
“在云端防御”:提升北约数据韧性(报告)
专知会员服务
5+阅读 · 4月13日
相关VIP内容
【ChatGPT系列报告】AIGC空间广阔,行业应用大有可为
专知会员服务
112+阅读 · 2023年3月8日
【ChatGPT系列报告】ChatGPT:百度文心一言畅想,41页ppt
专知会员服务
219+阅读 · 2023年3月3日
【ChatGPT系列报告】ChatGPT 引发的大模型时代变革,80页pdf
专知会员服务
220+阅读 · 2023年2月28日
【ChatGPT系列报告】AIGC & ChatGPT 发展报告,27页ppt
专知会员服务
365+阅读 · 2023年2月18日
ChatGPT与AIGC深度报告:引领AI新浪潮,AIGC商业化启程
专知会员服务
186+阅读 · 2023年2月9日
人工智能内容生成(AIGC)报告,43页ppt
专知会员服务
210+阅读 · 2022年12月26日
相关基金
国家自然科学基金
0+阅读 · 2015年12月31日
国家自然科学基金
0+阅读 · 2013年12月31日
国家自然科学基金
0+阅读 · 2013年12月31日
国家自然科学基金
5+阅读 · 2013年6月9日
国家自然科学基金
0+阅读 · 2012年12月31日
国家自然科学基金
0+阅读 · 2012年12月31日
国家自然科学基金
0+阅读 · 2012年12月31日
国家自然科学基金
0+阅读 · 2012年12月31日
微信扫码咨询专知VIP会员