哈工大SCIR《自然语言处理:基于预训练模型的方法》一书出版

2021 年 7 月 19 日 哈工大SCIR

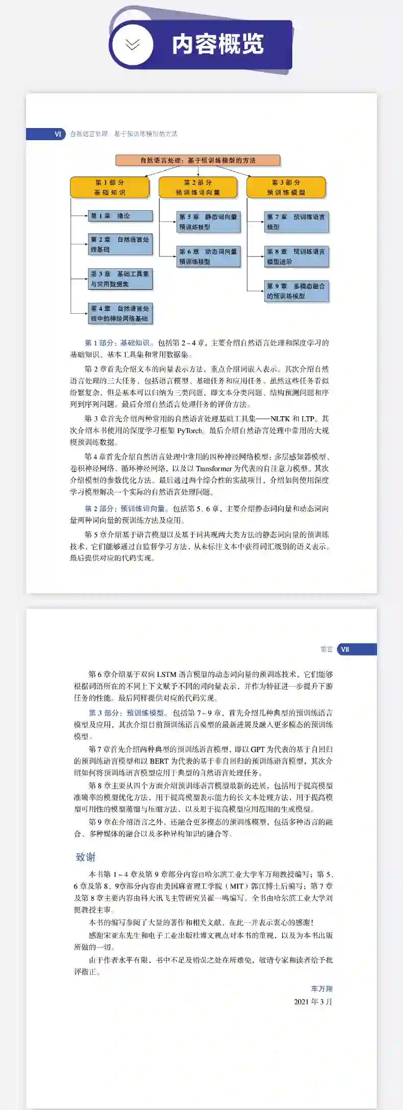
近些年来,以GPT、BERT为代表的预训练模型在自然语言处理领域掀起了一股浪潮,打开了“预训练+精调”的自然语言处理新范式的大门。由电子工业出版社博文视点出版的《自然语言处理:基于预训练模型的方法》一书,通过基础知识、预训练词向量以及预训练模型三大部分九个章节,详细介绍了预训练模型发展的来龙去脉,并通过示例代码进一步加深了读者对相关技术的理解与实践方式。

本书由哈工大社会计算与信息检索研究中心(SCIR)多位学者编写,由哈工大社会计算与信息检索研究中心(SCIR)副主任车万翔教授、麻省理工大学(MIT)计算机科学与人工智能实验室博士后研究员郭江博士、科大讯飞北京研究院副院长崔一鸣编著,由哈工大计算学部主任刘挺教授主审。本书既适合具有一定机器学习基础的高等院校学生、研究机构的研究者,以及希望深入研究自然语言处理算法的计算机工程师阅读,也适合对人工智能、深度学习和自然语言处理感兴趣的学生和希望进入人工智能应用领域的研究者参考。



本期责任编辑:刘 铭

本期编辑:钟蔚弘


哈工大SCIR公众号
主编:张伟男
副主编:丁效,刘铭,冯骁骋,赵森栋
执行编辑:高建男
编辑:钟蔚弘,彭湃,朱文轩,冯晨,牟虹霖,张馨,王若珂,高建男

长按下图即可关注哈尔滨工业大学社会计算与信息检索研究中心微信公众号 哈工大SCIR
登录查看更多
1

相关内容

预训练模型是深度学习架构,已经过训练以执行大量数据上的特定任务(例如,识别图片中的分类问题)。这种训练不容易执行,并且通常需要大量资源,超出许多可用于深度学习模型的人可用的资源。
自然语言处理中的文本表示研究
专知会员服务
58+阅读 · 2022年1月10日
专知会员服务
86+阅读 · 2021年8月20日
斯坦福大学经典《自然语言处理cs224n》2020课件合集
专知会员服务
97+阅读 · 2020年5月25日
哈工大SCIR年度十大新闻
哈工大SCIR
0+阅读 · 2022年1月1日
哈工大SCIR荣获CCL 2021最佳英文论文奖
哈工大SCIR
1+阅读 · 2021年12月6日
《自然语言处理:基于预训练模型的方法》PPT下载
哈工大SCIR 2021届18名同学顺利通过硕士答辩
哈工大SCIR
1+阅读 · 2021年6月20日
哈工大SCIR博士生姜天文顺利通过博士学位答辩
哈工大SCIR
3+阅读 · 2021年6月11日
新闻 | 第二届THUNLP & HIT-SCIR学术联谊会成功举办
哈工大SCIR
2+阅读 · 2021年6月3日
哈工大SCIR入选2020年度科研团队公众号Top10
哈工大SCIR
1+阅读 · 2021年5月6日
哈工大韩纪庆教授《语音信号处理(第3版)》出版
哈工大SCIR三篇论文被ACL 2019录用
哈工大SCIR
17+阅读 · 2019年5月15日
哈工大刘挺教授:中文信息处理前沿技术进展
哈工大SCIR
10+阅读 · 2018年11月8日
国家自然科学基金
1+阅读 · 2013年12月31日
国家自然科学基金
0+阅读 · 2013年12月31日
国家自然科学基金
1+阅读 · 2012年12月31日
国家自然科学基金
0+阅读 · 2012年12月31日
国家自然科学基金
0+阅读 · 2012年12月31日
国家自然科学基金
0+阅读 · 2012年12月31日
国家自然科学基金
0+阅读 · 2012年12月31日
国家自然科学基金
2+阅读 · 2011年12月31日
国家自然科学基金
0+阅读 · 2011年12月31日
国家自然科学基金
0+阅读 · 2009年12月31日
A Survey of Deep Learning for Scientific Discovery
Arxiv
29+阅读 · 2020年3月26日
Arxiv
27+阅读 · 2019年11月24日
VIP会员
最新内容
以色列-美国-伊朗战争中的无人机:关键要点
专知会员服务
1+阅读 · 55分钟前
《Palantir任务保障性软件安全标准(MA-S2)》
专知会员服务
4+阅读 · 今天13:49
基于声学的无人机检测技术综述
专知会员服务
3+阅读 · 今天13:37
《当代混合战争分析框架:俄乌战争经验教训》
专知会员服务
4+阅读 · 今天13:11
战略前沿人工智能的再思考(中文)
专知会员服务
7+阅读 · 5月29日
《量化地基防空系统间接效应的博弈论方法》
专知会员服务
5+阅读 · 5月29日
“史诗怒火行动”中美军损失的作战飞机
专知会员服务
6+阅读 · 5月29日
ICML 2026 | 理解上下文持续学习中的泛化与遗忘
专知会员服务
5+阅读 · 5月28日
相关VIP内容
自然语言处理中的文本表示研究
专知会员服务
58+阅读 · 2022年1月10日
专知会员服务
86+阅读 · 2021年8月20日
斯坦福大学经典《自然语言处理cs224n》2020课件合集
专知会员服务
97+阅读 · 2020年5月25日
相关资讯
哈工大SCIR年度十大新闻
哈工大SCIR
0+阅读 · 2022年1月1日
哈工大SCIR荣获CCL 2021最佳英文论文奖
哈工大SCIR
1+阅读 · 2021年12月6日
《自然语言处理:基于预训练模型的方法》PPT下载
哈工大SCIR 2021届18名同学顺利通过硕士答辩
哈工大SCIR
1+阅读 · 2021年6月20日
哈工大SCIR博士生姜天文顺利通过博士学位答辩
哈工大SCIR
3+阅读 · 2021年6月11日
新闻 | 第二届THUNLP & HIT-SCIR学术联谊会成功举办
哈工大SCIR
2+阅读 · 2021年6月3日
哈工大SCIR入选2020年度科研团队公众号Top10
哈工大SCIR
1+阅读 · 2021年5月6日
哈工大韩纪庆教授《语音信号处理(第3版)》出版
哈工大SCIR三篇论文被ACL 2019录用
哈工大SCIR
17+阅读 · 2019年5月15日
哈工大刘挺教授:中文信息处理前沿技术进展
哈工大SCIR
10+阅读 · 2018年11月8日
相关基金
国家自然科学基金
1+阅读 · 2013年12月31日
国家自然科学基金
0+阅读 · 2013年12月31日
国家自然科学基金
1+阅读 · 2012年12月31日
国家自然科学基金
0+阅读 · 2012年12月31日
国家自然科学基金
0+阅读 · 2012年12月31日
国家自然科学基金
0+阅读 · 2012年12月31日
国家自然科学基金
0+阅读 · 2012年12月31日
国家自然科学基金
2+阅读 · 2011年12月31日
国家自然科学基金
0+阅读 · 2011年12月31日
国家自然科学基金
0+阅读 · 2009年12月31日
Top
微信扫码咨询专知VIP会员