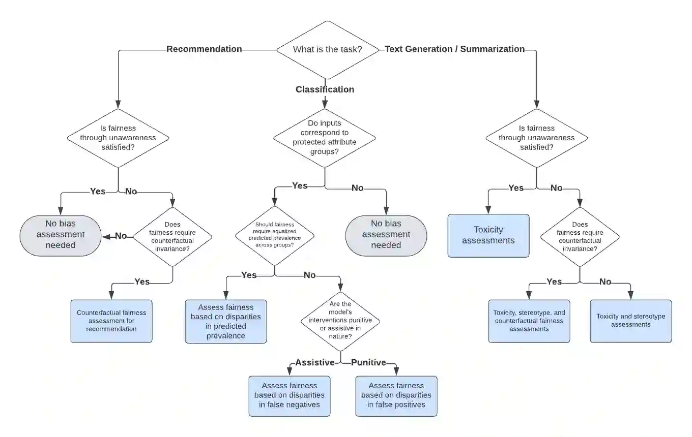
Large language models (LLMs) can exhibit bias in a variety of ways. Such biases can create or exacerbate unfair outcomes for certain groups within a protected attribute, including, but not limited to sex, race, sexual orientation, or age. This paper aims to provide a technical guide for practitioners to assess bias and fairness risks in LLM use cases. The main contribution of this work is a decision framework that allows practitioners to determine which metrics to use for a specific LLM use case. To achieve this, this study categorizes LLM bias and fairness risks, maps those risks to a taxonomy of LLM use cases, and then formally defines various metrics to assess each type of risk. As part of this work, several new bias and fairness metrics are introduced, including innovative counterfactual metrics as well as metrics based on stereotype classifiers. Instead of focusing solely on the model itself, the sensitivity of both prompt-risk and model-risk are taken into account by defining evaluations at the level of an LLM use case, characterized by a model and a population of prompts. Furthermore, because all of the evaluation metrics are calculated solely using the LLM output, the proposed framework is highly practical and easily actionable for practitioners.


翻译:大语言模型(LLMs)可能以多种方式表现出偏见。此类偏见可能对受保护属性(包括但不限于性别、种族、性取向或年龄)内的特定群体造成或加剧不公平结果。本文旨在为从业者提供评估LLM应用场景中偏见与公平性风险的技术指南。本工作的主要贡献在于提出一个决策框架,使从业者能够针对特定LLM应用场景确定应使用的评估指标。为实现这一目标,本研究对LLM偏见与公平性风险进行分类,将这些风险映射到LLM应用场景的分类体系,随后正式定义用于评估各类风险的多样化指标。作为本工作的一部分,我们引入了若干新的偏见与公平性度量指标,包括创新的反事实指标以及基于刻板印象分类器的指标。通过将评估定义在LLM应用场景层面(以模型和提示种群为特征),本框架不仅关注模型本身,同时兼顾提示风险与模型风险的敏感性分析。此外,由于所有评估指标仅通过LLM输出结果进行计算,所提出的框架具有高度实用性,便于从业者直接实施。

0
下载
关闭预览

相关内容

FlowQA: Grasping Flow in History for Conversational Machine Comprehension
专知会员服务
34+阅读 · 2019年10月18日
Stabilizing Transformers for Reinforcement Learning
专知会员服务
60+阅读 · 2019年10月17日
《DeepGCNs: Making GCNs Go as Deep as CNNs》
专知会员服务
32+阅读 · 2019年10月17日
Keras François Chollet 《Deep Learning with Python 》, 386页pdf
专知会员服务
164+阅读 · 2019年10月12日
【SIGGRAPH2019】TensorFlow 2.0深度学习计算机图形学应用
专知会员服务
41+阅读 · 2019年10月9日
Hierarchically Structured Meta-learning
CreateAMind
27+阅读 · 2019年5月22日
Transferring Knowledge across Learning Processes
CreateAMind
29+阅读 · 2019年5月18日
强化学习的Unsupervised Meta-Learning
CreateAMind
18+阅读 · 2019年1月7日
Unsupervised Learning via Meta-Learning
CreateAMind
44+阅读 · 2019年1月3日
meta learning 17年:MAML SNAIL
CreateAMind
11+阅读 · 2019年1月2日
A Technical Overview of AI & ML in 2018 & Trends for 2019
待字闺中
18+阅读 · 2018年12月24日
STRCF for Visual Object Tracking
统计学习与视觉计算组
15+阅读 · 2018年5月29日
Focal Loss for Dense Object Detection
统计学习与视觉计算组
12+阅读 · 2018年3月15日
IJCAI | Cascade Dynamics Modeling with Attention-based RNN
KingsGarden
13+阅读 · 2017年7月16日
From Softmax to Sparsemax-ICML16(1)
KingsGarden
74+阅读 · 2016年11月26日
国家自然科学基金
13+阅读 · 2017年12月31日
国家自然科学基金
2+阅读 · 2015年12月31日
国家自然科学基金
3+阅读 · 2015年12月31日
国家自然科学基金
2+阅读 · 2015年12月31日
国家自然科学基金
3+阅读 · 2015年12月31日
国家自然科学基金
0+阅读 · 2014年12月31日
国家自然科学基金
2+阅读 · 2014年12月31日
国家自然科学基金
0+阅读 · 2014年12月31日
A Survey on Deep Learning for Named Entity Recognition
Arxiv
26+阅读 · 2020年3月13日
Arxiv
13+阅读 · 2019年2月28日
VIP会员
最新内容
《系统簇式多域作战规划范畴论框架》
专知会员服务
5+阅读 · 4月20日
高效视频扩散模型:进展与挑战
专知会员服务
2+阅读 · 4月20日
乌克兰前线的五项创新
专知会员服务
7+阅读 · 4月20日
 军事通信系统与设备的技术演进综述
专知会员服务
5+阅读 · 4月20日
《北约标准:医疗评估手册》174页
专知会员服务
5+阅读 · 4月20日
《提升生成模型的安全性与保障》博士论文
专知会员服务
5+阅读 · 4月20日
美国当前高超音速导弹发展概述
专知会员服务
4+阅读 · 4月19日
无人机蜂群建模与仿真方法
专知会员服务
14+阅读 · 4月19日
相关资讯
Hierarchically Structured Meta-learning
CreateAMind
27+阅读 · 2019年5月22日
Transferring Knowledge across Learning Processes
CreateAMind
29+阅读 · 2019年5月18日
强化学习的Unsupervised Meta-Learning
CreateAMind
18+阅读 · 2019年1月7日
Unsupervised Learning via Meta-Learning
CreateAMind
44+阅读 · 2019年1月3日
meta learning 17年:MAML SNAIL
CreateAMind
11+阅读 · 2019年1月2日
A Technical Overview of AI & ML in 2018 & Trends for 2019
待字闺中
18+阅读 · 2018年12月24日
STRCF for Visual Object Tracking
统计学习与视觉计算组
15+阅读 · 2018年5月29日
Focal Loss for Dense Object Detection
统计学习与视觉计算组
12+阅读 · 2018年3月15日
IJCAI | Cascade Dynamics Modeling with Attention-based RNN
KingsGarden
13+阅读 · 2017年7月16日
From Softmax to Sparsemax-ICML16(1)
KingsGarden
74+阅读 · 2016年11月26日
相关基金
国家自然科学基金
13+阅读 · 2017年12月31日
国家自然科学基金
2+阅读 · 2015年12月31日
国家自然科学基金
3+阅读 · 2015年12月31日
国家自然科学基金
2+阅读 · 2015年12月31日
国家自然科学基金
3+阅读 · 2015年12月31日
国家自然科学基金
0+阅读 · 2014年12月31日
国家自然科学基金
2+阅读 · 2014年12月31日
国家自然科学基金
0+阅读 · 2014年12月31日
Top
微信扫码咨询专知VIP会员