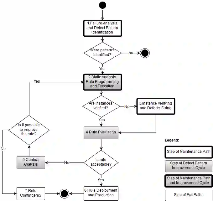
Background: Custom static analysis rules, i.e., rules specific for one or more applications, have been successfully applied to perform corrective and preventive software maintenance. Their usage can reduce the costs of verification and improve the reliability and security of applications. Pattern-Driven Maintenance (PDM) is a method designed to support the creation of such rules during software maintenance. However, as PDM was recently created, few maintainers have reported on its usage. Hence, the challenges and skills needed to apply PDM properly are unknown. Aims: In this paper, we investigate the challenges faced by maintainers on applying PDM for creating custom static analysis rules for defect localization. Method: We conducted an observational study on novice maintainers creating custom static analysis rules by applying PDM. The study was divided into three tasks: (i) identifying a defect pattern, (ii) programming a static analysis rule to locate instances of the pattern, and (iii) verifying the located instances. We analyzed the efficiency of maintainers on applying each task and their comments on task challenges. We also analyzed the acceptance of PDM by the maintainers. Results: We observed that previous knowledge on debugging, the subject software, and related technologies influenced the performance of maintainers. However, the method's bottleneck was static analysis rules programming, being the task that maintainers had more difficulties in completing. Besides those difficulties, maintainers found PDM useful and demonstrated the intention of using it in practice. Conclusions: The results strengthen our confidence that PDM can help maintainers in producing custom static analysis rules for locating defects. However, a better approach for programming those rules and the proper selection and training of maintainers is needed to apply PDM effectively.


翻译:常规静态分析规则,即针对一个或多个应用程序的具体规则,已经成功地应用于纠正和预防性软件维护。使用这些规则可以降低核查成本,提高应用程序的可靠性和安全性。模式驱动维护(PDM)是旨在支持在软件维护期间制定此类规则的一种方法。然而,由于最近创建了PDM,很少有维护者报告了其使用情况。因此,正确应用PDM所需的挑战和技能并不为人所知。目的:在本文件中,我们调查了维护者在应用PDM制定自定义静态分析规则以适应缺陷本地化时所面临的挑战。方法:我们用PDM的方法对新维护者进行了观察性研究,制定了自定义静态分析规则。研究分为三个任务:(一) 确定缺陷模式,(二) 规划静态分析规则以定位模式,以及(三) 核实所选实例。我们分析了维护者在应用每项任务时的效率及其对任务挑战的评论。我们还分析了维护者对PDM的接受程度。结果:我们观察了以前关于调控规则的自定制静态规则的观察研究,这些常规分析需要更精确性分析。 测试技术的运行。

0
下载
关闭预览

相关内容

最新《自监督表示学习》报告,70页ppt
专知会员服务
86+阅读 · 2020年12月22日
专知会员服务
55+阅读 · 2020年9月7日
因果图,Causal Graphs,52页ppt
专知会员服务
253+阅读 · 2020年4月19日
强化学习最新教程,17页pdf
专知会员服务
182+阅读 · 2019年10月11日
[综述]深度学习下的场景文本检测与识别
专知会员服务
78+阅读 · 2019年10月10日
【哈佛大学商学院课程Fall 2019】机器学习可解释性
专知会员服务
105+阅读 · 2019年10月9日
金融领域自然语言处理研究资源大列表
专知
13+阅读 · 2020年2月27日
计算机 | 国际会议信息5条
Call4Papers
3+阅读 · 2019年7月3日
Hierarchically Structured Meta-learning
CreateAMind
27+阅读 · 2019年5月22日
Call for Participation: Shared Tasks in NLPCC 2019
中国计算机学会
5+阅读 · 2019年3月22日
强化学习的Unsupervised Meta-Learning
CreateAMind
18+阅读 · 2019年1月7日
Unsupervised Learning via Meta-Learning
CreateAMind
44+阅读 · 2019年1月3日
meta learning 17年:MAML SNAIL
CreateAMind
11+阅读 · 2019年1月2日
A Technical Overview of AI & ML in 2018 & Trends for 2019
待字闺中
18+阅读 · 2018年12月24日
计算机视觉近一年进展综述
机器学习研究会
9+阅读 · 2017年11月25日
【计算机类】期刊专刊/国际会议截稿信息6条
Call4Papers
3+阅读 · 2017年10月13日
Arxiv
0+阅读 · 2021年3月17日
Arxiv
0+阅读 · 2021年3月16日
VIP会员
最新内容
《无人机革命:来自俄乌战场的启示》(报告)
专知会员服务
2+阅读 · 56分钟前
《实现联合作战能力所需的技术》58页报告
专知会员服务
1+阅读 · 今天6:30
以色列运用人工智能优化空袭警报系统
专知会员服务
0+阅读 · 今天6:20
以色列在多条战线部署AI智能体
专知会员服务
1+阅读 · 今天6:12
2025年大语言模型进展报告
专知会员服务
13+阅读 · 4月25日
多智能体协作机制
专知会员服务
12+阅读 · 4月25日
非对称优势:美海军开发低成本反无人机技术
专知会员服务
9+阅读 · 4月25日
《美战争部小企业创新研究(SBIR)计划》
专知会员服务
8+阅读 · 4月25日
《军事模拟:将军事条令与目标融入AI智能体》
专知会员服务
12+阅读 · 4月25日
【NTU博士论文】3D人体动作生成
专知会员服务
9+阅读 · 4月24日
相关VIP内容
最新《自监督表示学习》报告,70页ppt
专知会员服务
86+阅读 · 2020年12月22日
专知会员服务
55+阅读 · 2020年9月7日
因果图,Causal Graphs,52页ppt
专知会员服务
253+阅读 · 2020年4月19日
强化学习最新教程,17页pdf
专知会员服务
182+阅读 · 2019年10月11日
[综述]深度学习下的场景文本检测与识别
专知会员服务
78+阅读 · 2019年10月10日
【哈佛大学商学院课程Fall 2019】机器学习可解释性
专知会员服务
105+阅读 · 2019年10月9日
相关资讯
金融领域自然语言处理研究资源大列表
专知
13+阅读 · 2020年2月27日
计算机 | 国际会议信息5条
Call4Papers
3+阅读 · 2019年7月3日
Hierarchically Structured Meta-learning
CreateAMind
27+阅读 · 2019年5月22日
Call for Participation: Shared Tasks in NLPCC 2019
中国计算机学会
5+阅读 · 2019年3月22日
强化学习的Unsupervised Meta-Learning
CreateAMind
18+阅读 · 2019年1月7日
Unsupervised Learning via Meta-Learning
CreateAMind
44+阅读 · 2019年1月3日
meta learning 17年:MAML SNAIL
CreateAMind
11+阅读 · 2019年1月2日
A Technical Overview of AI & ML in 2018 & Trends for 2019
待字闺中
18+阅读 · 2018年12月24日
计算机视觉近一年进展综述
机器学习研究会
9+阅读 · 2017年11月25日
【计算机类】期刊专刊/国际会议截稿信息6条
Call4Papers
3+阅读 · 2017年10月13日
Top
微信扫码咨询专知VIP会员