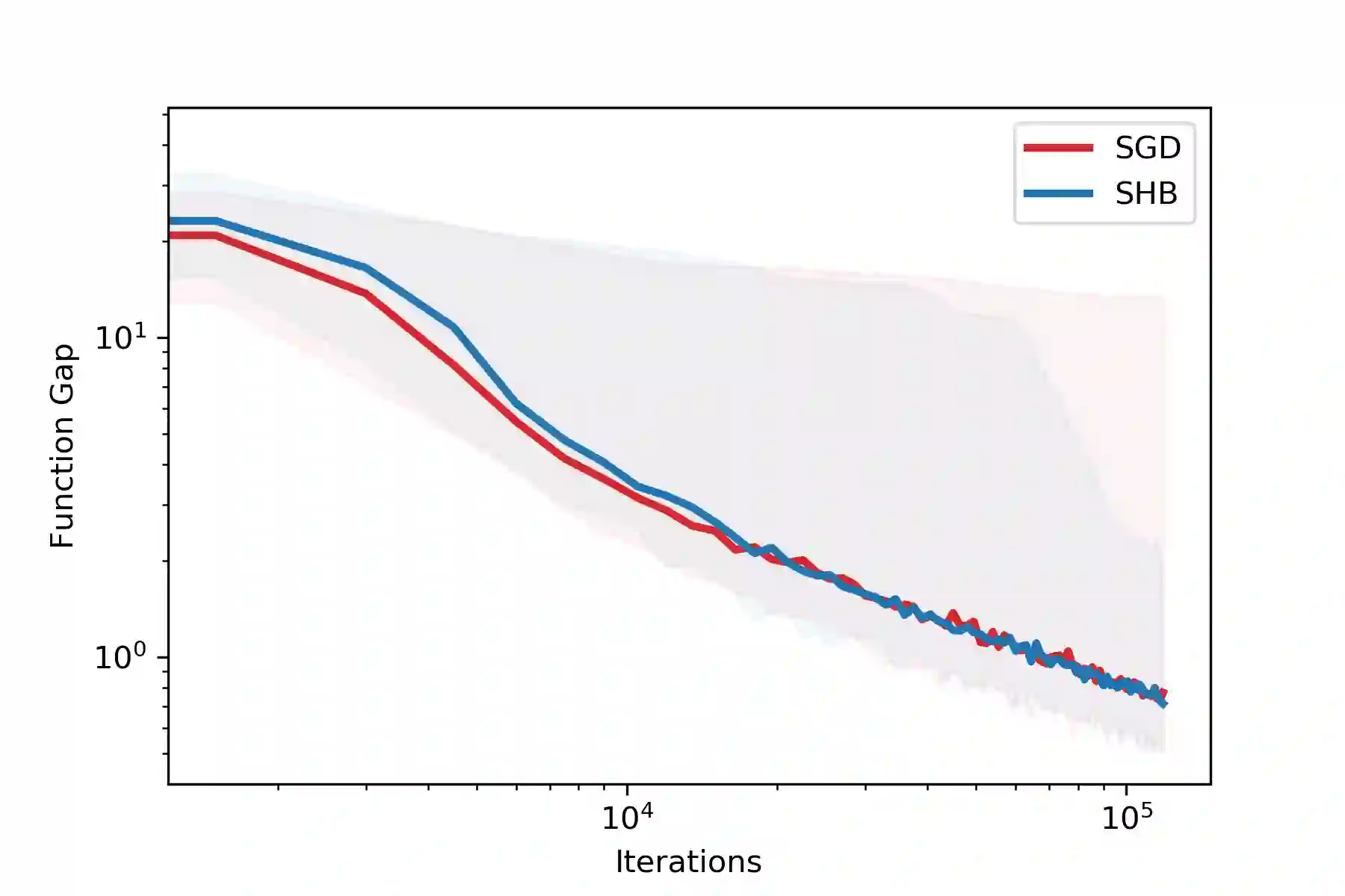
Stochastic gradient methods with momentum are widely used in applications and at the core of optimization subroutines in many popular machine learning libraries. However, their sample complexities have not been obtained for problems beyond those that are convex or smooth. This paper establishes the convergence rate of a stochastic subgradient method with a momentum term of Polyak type for a broad class of non-smooth, non-convex, and constrained optimization problems. Our key innovation is the construction of a special Lyapunov function for which the proven complexity can be achieved without any tuning of the momentum parameter. For smooth problems, we extend the known complexity bound to the constrained case and demonstrate how the unconstrained case can be analyzed under weaker assumptions than the state-of-the-art. Numerical results confirm our theoretical developments.


翻译:许多流行的机器学习图书馆在应用中和在优化子程序核心中广泛使用具有动力的沙尘梯方法,但是,对于超出软质或光滑的问题,尚未获得其样本复杂性,本文确定了一种具有动力的多孔型微粒亚梯度方法的趋同率,其动力期为一大批非软性、非软质和限制优化问题。我们的关键创新是构建一种特殊的Lyapunov功能,经过证明的复杂程度可以在不调动动力参数的情况下实现。关于顺利的问题,我们将已知的复杂程度扩大到受约束的病例,并展示如何在比目前最先进的假设更弱的假设下分析未受限制的病例。数字结果证实了我们的理论发展。

0
下载
关闭预览

相关内容

动量方法 (Polyak, 1964) 旨在加速学习,特别是处理高曲率、小但一致的梯度,或是带噪声的梯度。 动量算法积累了之前梯度指数级衰减的移动平均,并且继续沿该方向移动。
专知会员服务
144+阅读 · 2021年3月17日
专知会员服务
52+阅读 · 2020年12月14日
【Google】梯度下降,48页ppt
专知会员服务
81+阅读 · 2020年12月5日
机器学习入门的经验与建议
专知会员服务
94+阅读 · 2019年10月10日
鲁棒机器学习相关文献集
专知
8+阅读 · 2019年8月18日
Hierarchically Structured Meta-learning
CreateAMind
27+阅读 · 2019年5月22日
逆强化学习-学习人先验的动机
CreateAMind
16+阅读 · 2019年1月18日
强化学习的Unsupervised Meta-Learning
CreateAMind
18+阅读 · 2019年1月7日
meta learning 17年:MAML SNAIL
CreateAMind
11+阅读 · 2019年1月2日
A Technical Overview of AI & ML in 2018 & Trends for 2019
待字闺中
18+阅读 · 2018年12月24日
神经网络学习率设置
机器学习研究会
4+阅读 · 2018年3月3日
算法优化|梯度下降和随机梯度下降 — 从0开始
全球人工智能
8+阅读 · 2017年12月25日
【学习】Hierarchical Softmax
机器学习研究会
4+阅读 · 2017年8月6日
Auto-Encoding GAN
CreateAMind
7+阅读 · 2017年8月4日
Arxiv
0+阅读 · 2021年4月5日
Arxiv
5+阅读 · 2018年5月28日
VIP会员
最新内容
非对称优势:美海军开发低成本反无人机技术
专知会员服务
2+阅读 · 今天4:39
《美战争部小企业创新研究(SBIR)计划》
专知会员服务
3+阅读 · 今天2:48
《军事模拟:将军事条令与目标融入AI智能体》
专知会员服务
5+阅读 · 今天2:43
【NTU博士论文】3D人体动作生成
专知会员服务
6+阅读 · 4月24日
以色列军事技术对美国军力发展的持续性赋能
专知会员服务
8+阅读 · 4月24日
《深度强化学习在兵棋推演中的应用》40页报告
专知会员服务
12+阅读 · 4月24日
《多域作战面临复杂现实》
专知会员服务
9+阅读 · 4月24日
《印度的多域作战:条令与能力发展》报告
专知会员服务
4+阅读 · 4月24日
相关VIP内容
相关资讯
鲁棒机器学习相关文献集
专知
8+阅读 · 2019年8月18日
Hierarchically Structured Meta-learning
CreateAMind
27+阅读 · 2019年5月22日
逆强化学习-学习人先验的动机
CreateAMind
16+阅读 · 2019年1月18日
强化学习的Unsupervised Meta-Learning
CreateAMind
18+阅读 · 2019年1月7日
meta learning 17年:MAML SNAIL
CreateAMind
11+阅读 · 2019年1月2日
A Technical Overview of AI & ML in 2018 & Trends for 2019
待字闺中
18+阅读 · 2018年12月24日
神经网络学习率设置
机器学习研究会
4+阅读 · 2018年3月3日
算法优化|梯度下降和随机梯度下降 — 从0开始
全球人工智能
8+阅读 · 2017年12月25日
【学习】Hierarchical Softmax
机器学习研究会
4+阅读 · 2017年8月6日
Auto-Encoding GAN
CreateAMind
7+阅读 · 2017年8月4日
Top
微信扫码咨询专知VIP会员