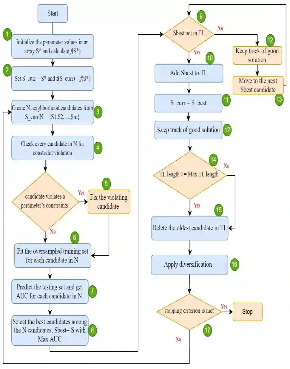
This work proposes a framework for optimizing machine learning algorithms. The practicality of the framework is illustrated using an important case study from the healthcare domain, which is predicting the admission status of emergency department (ED) patients (e.g., admitted vs. discharged) using patient data at the time of triage. The proposed framework can mitigate the crowding problem by proactively planning the patient boarding process. A large retrospective dataset of patient records is obtained from the electronic health record database of all ED visits over three years from three major locations of a healthcare provider in the Midwest of the US. Three machine learning algorithms are proposed: T-XGB, T-ADAB, and T-MLP. T-XGB integrates extreme gradient boosting (XGB) and Tabu Search (TS), T-ADAB integrates Adaboost and TS, and T-MLP integrates multi-layer perceptron (MLP) and TS. The proposed algorithms are compared with the traditional algorithms: XGB, ADAB, and MLP, in which their parameters are tunned using grid search. The three proposed algorithms and the original ones are trained and tested using nine data groups that are obtained from different feature selection methods. In other words, 54 models are developed. Performance was evaluated using five measures: Area under the curve (AUC), sensitivity, specificity, F1, and accuracy. The results show that the newly proposed algorithms resulted in high AUC and outperformed the traditional algorithms. The T-ADAB performs the best among the newly developed algorithms. The AUC, sensitivity, specificity, F1, and accuracy of the best model are 95.4%, 99.3%, 91.4%, 95.2%, 97.2%, respectively.


翻译:这项工作提议了一个优化机器学习算法的框架。 框架的实用性用来自医疗保健领域的重要案例研究加以说明,该案例研究正在预测紧急部门病人(如入院病人与出院病人)的入院状况。 拟议的框架可以通过积极规划病人登机程序来缓解拥挤问题。 从美国中西部三个主要地点的所有医疗服务提供者三年内访问的电子健康记录数据库中获取大量病人记录追溯数据集。 提出了三个机器学习算法:T-XGB、T-ADB和T-MLP。 T-XGB结合了极端梯度提升(XGB)和Tabu搜索(TS)、T-ADAB整合了Ataboost和TS,T-MLP整合了多层透视系统(MLP)和TS。 拟议的算法与传统算法(XGB、ADAB和MLP)相比,其中的参数是使用电网精确度搜索(T-MLP)。 三种拟议的方法是:5ADALA和最初的成绩衡量方法,在FU的模型中, 正在评估。

0
下载
关闭预览

相关内容

Integration:Integration, the VLSI Journal。 Explanation:集成,VLSI杂志。 Publisher:Elsevier。 SIT:http://dblp.uni-trier.de/db/journals/integration/
机器学习损失函数概述,Loss Functions in Machine Learning
专知会员服务
84+阅读 · 2022年3月19日
开源书:PyTorch深度学习起步
专知会员服务
51+阅读 · 2019年10月11日
强化学习最新教程,17页pdf
专知会员服务
182+阅读 · 2019年10月11日
机器学习入门的经验与建议
专知会员服务
94+阅读 · 2019年10月10日
【哈佛大学商学院课程Fall 2019】机器学习可解释性
专知会员服务
105+阅读 · 2019年10月9日
ACM TOMM Call for Papers
CCF多媒体专委会
2+阅读 · 2022年3月23日
AIART 2022 Call for Papers
CCF多媒体专委会
1+阅读 · 2022年2月13日
【ICIG2021】Latest News & Announcements of the Tutorial
中国图象图形学学会CSIG
3+阅读 · 2021年12月20日
【ICIG2021】Check out the hot new trailer of ICIG2021 Symposium2
中国图象图形学学会CSIG
0+阅读 · 2021年11月8日
【ICIG2021】Latest News & Announcements of the Plenary Talk2
中国图象图形学学会CSIG
0+阅读 · 2021年11月2日
【ICIG2021】Latest News & Announcements of the Plenary Talk1
中国图象图形学学会CSIG
0+阅读 · 2021年11月1日
【ICIG2021】Latest News & Announcements of the Industry Talk1
中国图象图形学学会CSIG
0+阅读 · 2021年7月28日
Hierarchically Structured Meta-learning
CreateAMind
27+阅读 · 2019年5月22日
Unsupervised Learning via Meta-Learning
CreateAMind
44+阅读 · 2019年1月3日
A Technical Overview of AI & ML in 2018 & Trends for 2019
待字闺中
18+阅读 · 2018年12月24日
国家自然科学基金
1+阅读 · 2015年12月31日
国家自然科学基金
0+阅读 · 2013年12月31日
国家自然科学基金
0+阅读 · 2012年12月31日
国家自然科学基金
0+阅读 · 2011年12月31日
国家自然科学基金
1+阅读 · 2011年12月31日
国家自然科学基金
0+阅读 · 2011年12月31日
国家自然科学基金
0+阅读 · 2009年12月31日
国家自然科学基金
0+阅读 · 2008年12月31日
国家自然科学基金
12+阅读 · 2008年12月31日
Arxiv
0+阅读 · 2022年4月20日
Arxiv
1+阅读 · 2022年4月18日
Arxiv
23+阅读 · 2022年2月24日
VIP会员
最新内容
人工智能赋能无人机:俄乌战争(万字长文)
专知会员服务
5+阅读 · 今天6:56
国外海军作战管理系统与作战训练系统
专知会员服务
2+阅读 · 今天4:16
美军条令《海军陆战队规划流程(2026版)》
专知会员服务
10+阅读 · 今天3:36
《压缩式分布式交互仿真标准》120页
专知会员服务
4+阅读 · 今天3:21
《电子战数据交换模型研究报告》
专知会员服务
6+阅读 · 今天3:13
《基于Transformer的异常舰船导航识别与跟踪》80页
《低数据领域军事目标检测模型研究》
专知会员服务
6+阅读 · 今天2:37
【CMU博士论文】物理世界的视觉感知与深度理解
专知会员服务
10+阅读 · 4月22日
相关VIP内容
机器学习损失函数概述,Loss Functions in Machine Learning
专知会员服务
84+阅读 · 2022年3月19日
开源书:PyTorch深度学习起步
专知会员服务
51+阅读 · 2019年10月11日
强化学习最新教程,17页pdf
专知会员服务
182+阅读 · 2019年10月11日
机器学习入门的经验与建议
专知会员服务
94+阅读 · 2019年10月10日
【哈佛大学商学院课程Fall 2019】机器学习可解释性
专知会员服务
105+阅读 · 2019年10月9日
相关资讯
ACM TOMM Call for Papers
CCF多媒体专委会
2+阅读 · 2022年3月23日
AIART 2022 Call for Papers
CCF多媒体专委会
1+阅读 · 2022年2月13日
【ICIG2021】Latest News & Announcements of the Tutorial
中国图象图形学学会CSIG
3+阅读 · 2021年12月20日
【ICIG2021】Check out the hot new trailer of ICIG2021 Symposium2
中国图象图形学学会CSIG
0+阅读 · 2021年11月8日
【ICIG2021】Latest News & Announcements of the Plenary Talk2
中国图象图形学学会CSIG
0+阅读 · 2021年11月2日
【ICIG2021】Latest News & Announcements of the Plenary Talk1
中国图象图形学学会CSIG
0+阅读 · 2021年11月1日
【ICIG2021】Latest News & Announcements of the Industry Talk1
中国图象图形学学会CSIG
0+阅读 · 2021年7月28日
Hierarchically Structured Meta-learning
CreateAMind
27+阅读 · 2019年5月22日
Unsupervised Learning via Meta-Learning
CreateAMind
44+阅读 · 2019年1月3日
A Technical Overview of AI & ML in 2018 & Trends for 2019
待字闺中
18+阅读 · 2018年12月24日
相关基金
国家自然科学基金
1+阅读 · 2015年12月31日
国家自然科学基金
0+阅读 · 2013年12月31日
国家自然科学基金
0+阅读 · 2012年12月31日
国家自然科学基金
0+阅读 · 2011年12月31日
国家自然科学基金
1+阅读 · 2011年12月31日
国家自然科学基金
0+阅读 · 2011年12月31日
国家自然科学基金
0+阅读 · 2009年12月31日
国家自然科学基金
0+阅读 · 2008年12月31日
国家自然科学基金
12+阅读 · 2008年12月31日
Top
微信扫码咨询专知VIP会员