来源:新华社研究院中国企业发展研究中心

  近日,新华社研究院中国企业发展研究中心发布《人工智能大模型体验报告3.0》(以下简称报告)。报告显示,迭代风潮之下,大模型产品正在迅速适应并引领市场变革。其中,讯飞星火、商汤商量和智谱AI-ChatGLM等厂商表现总体优秀。  

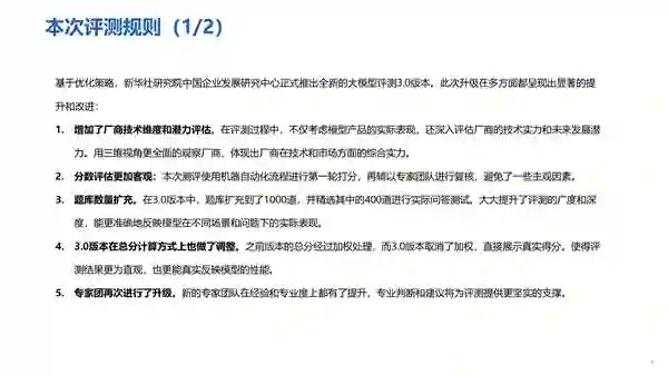
  报告显示,大模型厂商在技术实力上呈现出百家争鸣态势。不同厂商在产品特点和优势上各有千秋。一些厂商在安全性能上表现出色,通过加强模型的鲁棒性和数据保护措施,为用户提供更可靠、更放心的服务。另一些厂商则在易用性上下功夫,致力于降低用户的学习曲线,使产品更贴近用户需求,提升用户体验。   为进一步直观感受我国当前主流科技企业所推出的大模型产品的现状、优势和特点,新华社研究院中国企业发展研究中心于今年10月启动了本次测评研究。与前两次发布的《人工智能大模型体验报告》相比,本次测评在多个方面进行了升级。   本次研究抓取了2023年10月25日-2023年11月6日的数据,通过人机互动提问等形式,对国内主流大模型进行使用体验评测。在评测过程中,不仅考虑模型产品的实际表现,还深入评估了厂商的技术实力和未来发展潜力。此外,评测题库扩充到了1000道,并精选其中的400道进行实际问答测试。这大大提升了评测的广度和深度,能更准确地反映大模型在不同场景和问题下的实际表现。   报告显示,与2023年8月相比,当前中国大模型产品进步显著。具体来看,科大讯飞星火继续保持领先优势,商汤商量、智谱AI-ChatGLM等厂商整体表现优秀。针对各维度能力测评,该报告还给出了相应的案例展示和分析。  

  在基础能力部分,科大讯飞星火表现抢眼,能够准确地理解指令,并且能够生成图像;字节跳动豆包同样能较为准确地理解指令并且完成部分生产图像的指令;智谱AI-ChatGLM和澜舟科技孟子都能较为准确地理解指令,表现优良。   在智商部分,科大讯飞星火在回答基本正确的同时能够理解指令,不给出多余的回答;商汤商量、澜舟科技孟子和智谱AI-ChatGLM大多数时候能够根据指令回答问题。   在情商部分,各大模型表现差距不大。在给定的场景中基本均能展现较高的灵活性及人文关怀。其中,商汤商量、腾讯混元所给方案详尽,问题切入角度多样,且一定程度上引导用户进行更深入的思考。科大讯飞星火、字节跳动豆包、阿里通义千问、智谱AI ChatGLM和昆仑万维天工在分析问题时能够考虑到不同的策略,并给出令人信服的理由。总体具备较高的情商能力。   在工作提效部分,在不同专业技能场景下测评模型均能一定程度上提升问题分析和解决水平。科大讯飞星火、商汤商量和字节跳动豆包不仅能够较好地解答日常疑惑,在法学、经济学、文学方向上也表现不凡,能够以较快的速度响应并给出较为准确可信的结果。360智脑、澜舟科技-孟子、智谱AI-ChatGLM在多语种翻译、代码编程和文字摘录方面表现优异,给出的回答能够起到辅助作用,并为专业从业人员提供参考。   报告还显示,随着大模型快速升级迭代,大模型的技术能力开始越来越多地体现在产品能力上。在C端,职场、营销、出行、生活、公文、客服等多个场景个人助手陆续上线;在B端,制造、电力、金融、手机、传媒等行业的大模型和产业融合优秀案例也在不断出现。   报告认为,虽然人工智能大模型的发展取得了较大进步,但不可忽视的是,人工智能大模型依然存在不稳定等问题,需要进一步解决,另外大模型的安全问题也不容忽视。报告同时指出,人工智能大模型将进一步推动数字经济和产业经济的深度融合,掀起新一轮技术革命,为社会经济发展提供源源不断的科技动力。   具体内容如下:

成为VIP会员查看完整内容
133

相关内容

人工智能(Artificial Intelligence, AI )是研究、开发用于模拟、延伸和扩展人的智能的理论、方法、技术及应用系统的一门新的技术科学。 人工智能是计算机科学的一个分支。
中国大模型落地应用案例集(2023),119页pdf
专知会员服务
316+阅读 · 2024年1月10日
人工智能大模型体验报告2.0, 27页ppt
专知会员服务
124+阅读 · 2023年8月15日
人工智能大模型体验报告(2023),62页ppt
专知会员服务
192+阅读 · 2023年6月5日
2022-2023中国人工智能计算力发展评估报告,32页pdf
专知会员服务
52+阅读 · 2023年1月4日
2023全球数字科技发展研究报告
专知会员服务
64+阅读 · 2022年12月27日
全球工业互联网创新发展报告
专知会员服务
41+阅读 · 2022年11月17日
工业数据空间场景案例集(2022),119页pdf
专知会员服务
84+阅读 · 2022年9月15日
2022虚拟数字人综合评估指数报告,56页ppt
专知会员服务
45+阅读 · 2022年8月30日
阿里云发布《中国机器人产业图谱(2022)》,122页pdf
专知会员服务
71+阅读 · 2022年6月29日
2021—2022中国人工智能计算力发展评估报告,36页pdf
专知会员服务
71+阅读 · 2021年11月6日
《人工智能安全测评白皮书》,99页pdf
专知
36+阅读 · 2022年2月26日
产业元宇宙白皮书(2021-2022),32页pdf
专知
12+阅读 · 2022年2月18日
人工智能商业化研究报告(2019)
腾讯大讲堂
15+阅读 · 2019年7月9日
机器人4.0白皮书(附下载)
人工智能学家
16+阅读 · 2019年7月2日
报告 | 5G十大细分应用场景研究报告(附PPT图片)
走向智能论坛
19+阅读 · 2019年4月24日
《中国人工智能发展报告2018》(附PDF下载)
走向智能论坛
19+阅读 · 2018年7月17日
人体骨骼关键点检测综述
极市平台
22+阅读 · 2018年6月29日
综述:深度学习时代的目标检测算法
极市平台
27+阅读 · 2018年3月17日
国家自然科学基金
3+阅读 · 2017年12月31日
国家自然科学基金
6+阅读 · 2017年12月31日
国家自然科学基金
3+阅读 · 2015年12月31日
国家自然科学基金
2+阅读 · 2015年12月31日
国家自然科学基金
28+阅读 · 2014年12月31日
国家自然科学基金
5+阅读 · 2014年12月31日
国家自然科学基金
0+阅读 · 2014年12月31日
国家自然科学基金
2+阅读 · 2014年12月31日
国家自然科学基金
42+阅读 · 2014年12月31日
国家自然科学基金
2+阅读 · 2014年12月31日
Arxiv
176+阅读 · 2023年4月20日
A Survey of Large Language Models
Arxiv
501+阅读 · 2023年3月31日
Arxiv
182+阅读 · 2023年3月24日
Arxiv
27+阅读 · 2023年3月17日
VIP会员
最新内容
美国当前高超音速导弹发展概述
专知会员服务
4+阅读 · 4月19日
无人机蜂群建模与仿真方法
专知会员服务
5+阅读 · 4月19日
澳大利亚发布《国防战略(2026年)》
专知会员服务
2+阅读 · 4月19日
全球高超音速武器最新发展趋势
专知会员服务
2+阅读 · 4月19日
相关VIP内容
中国大模型落地应用案例集(2023),119页pdf
专知会员服务
316+阅读 · 2024年1月10日
人工智能大模型体验报告2.0, 27页ppt
专知会员服务
124+阅读 · 2023年8月15日
人工智能大模型体验报告(2023),62页ppt
专知会员服务
192+阅读 · 2023年6月5日
2022-2023中国人工智能计算力发展评估报告,32页pdf
专知会员服务
52+阅读 · 2023年1月4日
2023全球数字科技发展研究报告
专知会员服务
64+阅读 · 2022年12月27日
全球工业互联网创新发展报告
专知会员服务
41+阅读 · 2022年11月17日
工业数据空间场景案例集(2022),119页pdf
专知会员服务
84+阅读 · 2022年9月15日
2022虚拟数字人综合评估指数报告,56页ppt
专知会员服务
45+阅读 · 2022年8月30日
阿里云发布《中国机器人产业图谱(2022)》,122页pdf
专知会员服务
71+阅读 · 2022年6月29日
2021—2022中国人工智能计算力发展评估报告,36页pdf
专知会员服务
71+阅读 · 2021年11月6日
相关资讯
《人工智能安全测评白皮书》,99页pdf
专知
36+阅读 · 2022年2月26日
产业元宇宙白皮书(2021-2022),32页pdf
专知
12+阅读 · 2022年2月18日
人工智能商业化研究报告(2019)
腾讯大讲堂
15+阅读 · 2019年7月9日
机器人4.0白皮书(附下载)
人工智能学家
16+阅读 · 2019年7月2日
报告 | 5G十大细分应用场景研究报告(附PPT图片)
走向智能论坛
19+阅读 · 2019年4月24日
《中国人工智能发展报告2018》(附PDF下载)
走向智能论坛
19+阅读 · 2018年7月17日
人体骨骼关键点检测综述
极市平台
22+阅读 · 2018年6月29日
综述:深度学习时代的目标检测算法
极市平台
27+阅读 · 2018年3月17日
相关基金
国家自然科学基金
3+阅读 · 2017年12月31日
国家自然科学基金
6+阅读 · 2017年12月31日
国家自然科学基金
3+阅读 · 2015年12月31日
国家自然科学基金
2+阅读 · 2015年12月31日
国家自然科学基金
28+阅读 · 2014年12月31日
国家自然科学基金
5+阅读 · 2014年12月31日
国家自然科学基金
0+阅读 · 2014年12月31日
国家自然科学基金
2+阅读 · 2014年12月31日
国家自然科学基金
42+阅读 · 2014年12月31日
国家自然科学基金
2+阅读 · 2014年12月31日
微信扫码咨询专知VIP会员