深度|新一波技术浪潮,大型传统企业应如何向人工智能转型?

2018 年 3 月 2 日 机器人大讲堂


在新一波技术浪潮的冲击下,以AI、大数据、云计算、物联网、5G通信等一系列技术为代表的“技术簇”所引发的革命对人类社会的影响将是全面且深刻的。


每一个商业单元都面对这样的机遇:


能否通过对新技术的运用,为客户创造出新的价值?

新技术是否能够解决原有产品对客户需求满足的不够好的地方?

是否通过对客户体验的完善和“升级”,能够满足原有技术条件下无法满足的一些需求?


这些超出现有框架的“增值部分”,就是新技术所带来的商业价值。由于新技术离不开大数据积累,源源产生的数据将持续优化产品与服务,因此在这一轮浪潮中的积累起的先发优势将不断扩大差距。


那些没能及时转变,维持旧有生态的公司,将不得不在巨变的商业环境裹挟中艰难应付,甚至消亡。而主动求变、拥抱新技术的公司,将通过新技术的应用和组织变革,重新确立市场领导者的地位。


面对这一浪潮,大型传统企业需要从战略上思考如何基于新技术对商业模式和运营系统进行重构,跟随这一轮技术发展建立新的“护城河”。企业需要建立新的生产方式、商业模式、供应链以及运营体系来适应未来时代。由于外部生态环境的变化,基于新技术和产品产生的变革将是全面的,企业需要在旧有生态系统以外,建立一套能够适应未来的新生态系统。


在新的体系中,企业用新技术解决目前产品、服务中没能满足客户的地方,或者通过新技术全面升级户客户体验。在从旧体系到新体系的转型过程中,企业结合开放创新的方式主导创新网络建设,将在新的技术语境下创造出更高的商业价值和竞争优势。这是外部环境变化给传统企业带来的压力,也是技术变革大时代赋予企业的机遇。


基于对数据训练集的依赖,人工智能的发展没有捷径可走,这意味着越早应用人工智能的企业将更能建立并扩大技术鸿沟。据研究,将强大的数据能力与主动的战略结合在一起的人工智能早期实践者有更高的利润率。


大型传统企业与新技术公司之间的关系


媒体目前有一种担忧,认为犹如互联网刚出现时对传统零售、唱片业带来的冲击,互联网巨头由于目前所掌握的AI技术和数据所形成的优势将对大部分行业带来生存威胁。比如,谷歌推出自动驾驶汽车。


实际上,由于AI技术对人类社会结构所带来的全面冲击,未来大多数创新来自于不同领域间的合作,能够垄断一切的公司是不存在的。人工智能技术企业固然有技术优势,但传统企业的优势建立在一直以来对垂直行业深耕的基础上。


传统行业掌握既有生态系统中的关键资源,同时对行业、用户需求有更深刻的理解。因此,新技术对于传统行业的重构,最可能的场景将是传统企业和AI技术企业基于各自的优势,合作创新。当然,合作中也存在磨合、博弈,双方将最终在新的生态系统中找到位置,实现平衡。


汽车行业如何向人工智能转型


在转型过程中,传统企业一方面要建立起适应新生态系统的创新管理体系,一方面需要自上而下的文化与制度的支持。在向人工智能转型的创新过程中,企业需要主导创新网络的建设与管理。


传统大企业要在他们尚未熟悉的新技术领域内建立这样的能力:建立多渠道的创新合作网络,除了考虑与大家熟知的AI技术领导者合作的可能性之外,识别出人工智能领域中的技术型创新企业,并将他们纳入自己的合作创新网络中进行引导与合作。


在这个过程中,大企业需要快速学习积累并逐步建立起对创新的主导能力。


开放创新对于汽车制造商不是新课题,在汽车制造领域已经有数十年的历史。


作为传统封闭性行业,汽车工业有几个特点:技术密集、高度技术融合、开发周期长、开发成本巨大、全球竞争激烈。近年来由于商业环境变化,环保、智能等需求增加,生产周期缩短,使创新变得更复杂。


越来越多对专业知识的需求和成本方面的压力,使汽车制造商专注于核心能力,外包其他活动,形成供应商网络。竞争很大程度上变成对最新市场和最新技术的监测、对复杂技术的整合。因此,越来越多的汽车公司将开放创新作为创新战略的一部分。


对于汽车制造商来说,自动驾驶等技术将完全颠覆未来出行方式,并极大的提升用户的驾驶体验。


从战略上,当全行业都意识到人工智能技术将对人类驾驶方式和人车互动模式带来的冲击时,转型是必然选择,这其中先行一步的企业将获得领先优势。而从战术上,转型可以分解为一系列的创新管理问题。


在此,我将以奥迪作为例,通过其在开放创新方面的实践,为资本密集型传统企业在人工智能时代转型提供借鉴。


在确定了向人工智能转型的战略后,奥迪从逐步建立起的AI全球创新网络中受益匪浅。通过与供应商、研发伙伴以及其他行业的参与者合作逐步建立起多渠道、广泛的人工智能创新网络,在这一过程中,奥迪的意愿和能力成为驱动创新网络发展的关键因素


奥迪在2001年成立全资子公司:奥迪电子联合公司(AEV),负责电子与软件领域相关的技术创新,并与奥迪股份公司合作保证创新技术在早期应用到产品研发中。


可以将AEV看成驱动奥迪开放创新网络的“发动机”和智库,AEV成为奥迪公司连接外部创新合作伙伴的桥梁。奥迪通过AEV紧密跟踪全球相关领域的先进技术并与外部专家建立合作关系,逐步建立起一个人工智能领域的全球创新合作网络。


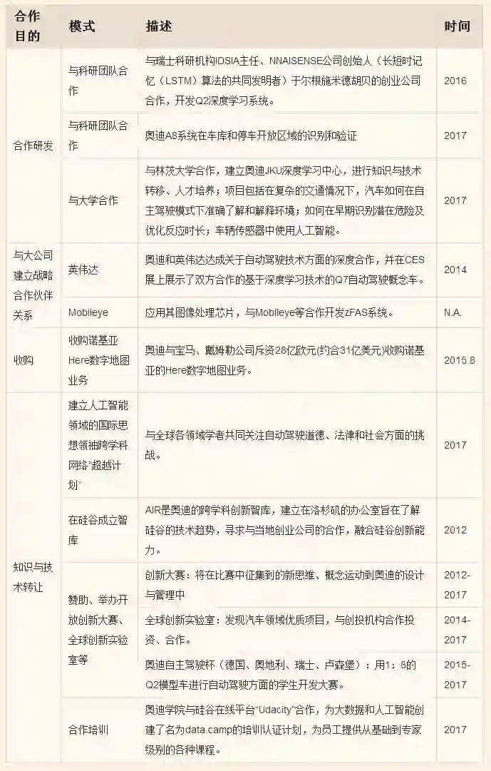
该网络包括美国硅谷、欧洲和以色列的热门公司,其中既有硬件系统开发的领先企业——GPU的发明者——英伟达,也有全球图像识别领域的领先企业MobilEye等重要合作伙伴;奥迪同时与大学、小型科研机构合作,促进实验室中最前沿技术的产业转化。AEV同时为奥迪与外部合作伙伴的开放创新合作提供财务、法律等方面的保障。(见下表)


2016年,在巴塞罗那举办的NIPS大会上,奥迪展示了与欧洲小型科研团队NNAISENSE公司合作开发的1:8比例的“深度学习”模型车,这个前期开发项目展示了一个可以让车辆自己找到停车位的系统。


模型车通过传感器扫描和检索车辆周围的数据,并与车载计算机协同工作。车载计算机处理数据并将其转换为汽车转向和动力相关的控制信号。一旦数据处理完毕,汽车会作出适当的反应,在停车场周围自行驾驶,直到找到停车位。


“模型车首先确定其相对于停车位的位置。只要它察觉到这个位置,它就会计算出它如何安全地驶向目的地。”“系统本质上是通过反复试验来学习的。


首先,汽车随机选择其行驶方向。 算法自主地识别成功的行为,从而不断地完善停车策略。


所以最终系统能够自主地解决困难的问题。”这款使用“深度强化学习”技术的前期开发产品,意味着在没有驾驶员协助的情况下,一辆汽车学习了类似于我们人类的“知识”。


由于人工智能是改变行业游戏规则的关键技术,因此IT公司和汽车制造商合作对AI技术未来在概念车和量产车中的实施有巨大的价值。 奥迪与英伟达、Mobileye等公司一起,正在评估机器学习的各种方式,希望找到所研究的具体应用的最佳方法。


在2017年拉斯维加斯电子消费展(CES)上,奥迪展示了与英伟达合作的基于深度学习概念的自动驾驶概念车。


在向人工智能转型的过程中,奥迪使用人工智能技术进行产品的前期开发。未来,奥迪有机会将前期开发中积累的技术应用到其他产品中。



zFAS(中央驾驶员辅助控制器)是自动驾驶汽车的“大脑”,是自动驾驶技术中最核心的系统之一。


不同于传统汽车各部分独立的控制管理方式,zFAS可以计算来自传感器的大量信息,并通过这些信息快速计算车辆周围环境,只需通过中央界面操作便可实现自动驾驶的所有功能。 zFAS集成了数据共享以及汽车互联技术,将汽车行驶过程中收集的实时数据上传到云平台(通过手机蜂窝数据或LTE网络)并进行解析,实现自动驾驶。


作为自动驾驶的“总指挥”,这样一个复杂的集成控制系统开发,是以奥迪为中心,与众多硬件、软件和服务提供商合作研发的结果。在研发过程中,奥迪与TTTech(高速数据传输技术)、德尔福(系统模块)、英伟达(Tegra K1)、Mobileye(EyeQ3移动处理器)等供应商合作研发。 得益于较高的集成度,zFAS系统模块尺寸仅跟平板电脑差不多,其模块化概念设计,为未来系统扩展提供灵活性。


除了技术,人工智能在伦理、法律、道德等方面也遇到挑战。借助外脑,奥迪主导建立了人工智能领域的国际思想领袖跨学科网络:“超越计划”,关注主动驾驶道德、法律和社会方面的挑战。负责自动驾驶、产品分析、法律咨询和政府事务发展方面的奥迪专家与来自神经科学、法律、经济学、哲学和心理学领域的外部专家进行讨论。


培训方面,奥迪学院与硅谷在线平台“Udacity”合作,为大数据和人工智能创建了名为data.camp的培训认证计划,为员工提供从基础到专家级别的各种课程。在Udacity完成一个完整的课程之后,奥迪的员工被授予所谓的数据分析师或机器学习工程师“纳米学位”。奥迪内部讲师为培训参与者提供与奥迪所使用技术相关的咨询和学习项目。


通过自我开发加合作创新的模式,奥迪能够及时为与谷歌、百度等互联网企业共同跻身“无人驾驶”的新赛道做好准备。基于奥迪对汽车与消费者的理解,以及对新技术的集成能力,使曾经是传统汽车制造企业的奥迪在与互联网巨头竞争时依然具有独特的优势。


随着未来各国“自动驾驶”相关法律框架进一步完善,和对全球各地消费者不同路况、驾驶习惯等相关数据的进一步积累,“自动驾驶”将完全颠覆人类出行版图,新的生态系统将伴随新技术的成熟而取代传统的汽车产业生态系统。


在这个过程中,可能出现新的竞争者,传统公司唯有以开放的心态迎接技术革命,不断的自我更新,才能实现用户价值和自我商业价值的双重提升。


资本密集型企业AI转型需要注意什么


奥迪这些合作创新模式为资本密集型企业向人工智能转型提供了几方面的最佳实践。

一旦企业确立了通过向人工智能转型提升自身商业价值的战略,在建立新的商业模式与运营体系的过程中,传统企业与AI技术企业需要找到适合双方的合作模式。


比如,转型中,奥迪扮演了创新领导者的角色,尽管合作伙伴在AI技术方面能力更强,但奥迪更加了解用户需求,为产品最终的大规模市场化负责,因此奥迪成为合作创新的建筑师、技术的选择者与集成者。奥迪在产品开发方面的整合、集成能力基于对业务的深刻理解,并对合作伙伴提出明确的技术要求和标准,最终驱动创新。


在这个过程中,基于奥迪多年采用合作创新模式所积累的管理经验,奥迪的创新管理体系(包括培训、财务、知识产权、法律等)为新的创新生态系统建设提供了支持与保障。


在商业模式从旧有生态向创新生态系统迁移的过程中,对于大型传统企业而言,创新往往从外部发生。


已有的研发和创新部门通常在服务旧有生态系统方面是有效的。在人工智能技术变革的新语境下,由于组织惯性和与旧有业务发展的潜在利益冲突以及能力模型方面的问题,成立新机构负责建立新生态系统是阻力更小的选择。


2015年,AlphaGo打败欧洲围棋冠军;2016年,AlphaGo打败世界冠军;2017年,AlphaGo再无对手。人工智能时代的技术进化周期将越来越短,企业的重要能力之一是在全球范围内保持对新技术的灵敏扫描。


奥迪的创新策略包括寻找更多的合作伙伴,其中,不乏一些成本相对较低的创新方式。比如,与欧洲顶尖的人工智能实验室合作、与大学合作进行知识转移、在人工智能的中心——硅谷等地建立信息窗口。


人工智能领域的突破性创新很可能来自于中小企业,传统大企业应重视与人工智能领域的中小技术企业的合作。


中小企业作为激进的创新者,由于没有官僚的组织包袱,组织结构能够灵活的适应新的商业模式,在人工智能时代,将在一些专业的细分领域中涌现出一批成功的中小型创业企业,他们为大型企业在某一专业领域内提供服务。


大企业应具备这样的能力,识别出技术型创新企业,使之成为创新网络中的合作伙伴。总之,灵活而相对低成本的创新方式是创新网络的重要组成。


除了奥迪,三星公司成立之初也是通过在硅谷成立技术基地吸收当地的先进技术,最终通过在硅谷的技术研发成果获得了半导体和通信领域的独立技术能力。思科曾通过为期六个月的创业孵化比赛项目Entrepreneurs in Residence (EIR)发现并收购了有价值的两家创业公司。这些案例都说明与学术实验室、大学合作等渠道的价值。


一个有效的知识产权管理机制是释放创新网络潜力的重要因素,在合作创新的过程中,需要建立谨慎的知识产权管理方案。合作双方应就如何合作特别是对于知识产权的归属问题建立基本原则,保证与合作伙伴建立并共同遵守一个良好有序的知识产权管理流程(包括专利泄露、专利评估、专利保护、专利转移等方面)。建立相互信任的共赢关系是创新网络可持续发展的前提。


传统企业在从旧体系到新体系的转型的过程中,应鼓励开放文化,吸收全球先进思想,结合开放创新的方式,不断增强对新技术的理解和运用,建立起自身主导的创新网络,在新的技术语境下创造出更高的商业价值,最终完成从旧系统向新系统的战略迁移,实现组织重塑,建立难以超越的竞争优势。压力与机遇并存。未来已来,那些迎风奔跑的企业,将有机会越飞越高。


注:感谢奥迪接受作者的调研并给予相应资料支持,奥迪目前所有人工智能相关的技术开发应用仅限于前期开发项目,不涉及量产车。

源:  FT中文网

推荐阅读
访问访谈

工程院院士 蔡鹤皋北航教授 文力深醒科技 袁培江深之篮 魏建仓

企业报道

一飞智控丨深醒科技发那科柔宇科技优傲机器人宇树科技臻迪科技iRobot

前沿技术

①工业  缝纫机器人无人智能采矿机器人中国饺子生产线自动化车间MIT 建筑机器人 

②服务  索尼机器狗 Aibos叠衣机器人 FoldiMate日本 骑自行车机器人有触觉机械手 LUKE达芬奇机器人机器人乐队空中飞车日本护理机器人合集

③特种  丰田人形机器人水下机器人 探索号俄罗斯人形机器人 FEDOR美国重型机械 Guardian GT波士顿动Atlas 360度后空翻中国四足机器人 Laikago北理工 四轮足机器人佛罗里达研究院 “机械鸵鸟

④仿生  3D打印 仿生机器人 东京大学 流汗人形机器人柔性电池哈佛 柔软肌肉哈佛 折纸机器人哈佛 RoboBee

往期讲座

英特尔 宋继强博士 | 中民国际 刘国清陈小平教授 |驭势科技 姜岩浙大 熊蓉教授|长江学者 孙立宁上海大学 无人艇专家团|新松总裁 曲道奎北航 王田苗教授|863专家 李铁军教授北邮 刘伟教授|清华 邓志东教授清华 孙富春教授|天津大学博导 齐俊桐哈工大 杜志江教授|长江学者 王树新甘中学教授 | 硅谷创客 赵胜

温馨提示

意向合作,文章转载, 均可联系堂博士

商务合作:13810423387(同微信)

内容合作:15611695072(同微信)


登录查看更多
2

相关内容

汽车生产、制造有关的产业。
华为发布《自动驾驶网络解决方案白皮书》
专知会员服务
130+阅读 · 2020年5月22日
大数据安全技术研究进展
专知会员服务
96+阅读 · 2020年5月2日
德勤:2020技术趋势报告,120页pdf
专知会员服务
194+阅读 · 2020年3月31日
《人工智能2020:落地挑战与应对 》56页pdf
专知会员服务
197+阅读 · 2020年3月8日
【德勤】中国人工智能产业白皮书,68页pdf
专知会员服务
311+阅读 · 2019年12月23日
【大数据白皮书 2019】中国信息通信研究院
专知会员服务
138+阅读 · 2019年12月12日
【数字化】数字化转型正在成为制造企业核心战略
产业智能官
35+阅读 · 2019年4月22日
企业数据AI化战略:从数据中台到AI中台
36大数据
11+阅读 · 2019年2月18日
【物联网】物联网产业现状与技术发展
产业智能官
15+阅读 · 2018年12月17日
过了尬吹的年代,人工智能都落地了些什么?
互联网er的早读课
8+阅读 · 2018年11月5日
总理4次@人工智能,AI工程师薪酬究竟如何?
人工智能头条
3+阅读 · 2018年3月21日
【工业大数据】工业大数据层层深度解析!
产业智能官
3+阅读 · 2018年1月20日
【人工智能】人工智能5大商业模式
产业智能官
16+阅读 · 2017年10月16日
Arxiv
6+阅读 · 2019年7月11日
Factor Graph Attention
Arxiv
6+阅读 · 2019年4月11日
Deep Anomaly Detection with Outlier Exposure
Arxiv
17+阅读 · 2018年12月21日
Arxiv
8+阅读 · 2018年1月30日
VIP会员
最新内容
战争机器学习:数据生态系统构建(155页)
专知会员服务
5+阅读 · 今天8:10
内省扩散语言模型
专知会员服务
5+阅读 · 4月14日
国外反无人机系统与技术动态
专知会员服务
3+阅读 · 4月14日
大规模作战行动中的战术作战评估(研究论文)
未来的海战无人自主系统
专知会员服务
3+阅读 · 4月14日
美军多域作战现状分析:战略、概念还是幻想?
无人机与反无人机系统(书籍)
专知会员服务
19+阅读 · 4月14日
美陆军2026条令:安全与机动支援
专知会员服务
9+阅读 · 4月14日
相关VIP内容
华为发布《自动驾驶网络解决方案白皮书》
专知会员服务
130+阅读 · 2020年5月22日
大数据安全技术研究进展
专知会员服务
96+阅读 · 2020年5月2日
德勤:2020技术趋势报告,120页pdf
专知会员服务
194+阅读 · 2020年3月31日
《人工智能2020:落地挑战与应对 》56页pdf
专知会员服务
197+阅读 · 2020年3月8日
【德勤】中国人工智能产业白皮书,68页pdf
专知会员服务
311+阅读 · 2019年12月23日
【大数据白皮书 2019】中国信息通信研究院
专知会员服务
138+阅读 · 2019年12月12日
相关资讯
【数字化】数字化转型正在成为制造企业核心战略
产业智能官
35+阅读 · 2019年4月22日
企业数据AI化战略:从数据中台到AI中台
36大数据
11+阅读 · 2019年2月18日
【物联网】物联网产业现状与技术发展
产业智能官
15+阅读 · 2018年12月17日
过了尬吹的年代,人工智能都落地了些什么?
互联网er的早读课
8+阅读 · 2018年11月5日
总理4次@人工智能,AI工程师薪酬究竟如何?
人工智能头条
3+阅读 · 2018年3月21日
【工业大数据】工业大数据层层深度解析!
产业智能官
3+阅读 · 2018年1月20日
【人工智能】人工智能5大商业模式
产业智能官
16+阅读 · 2017年10月16日
Top
微信扫码咨询专知VIP会员