【活动报名·中山】智能锁行业·物联网安全研讨会

2019 年 3 月 22 日 物联网智库


来源:中移物联

物联网智库 整理发布

转载请注明来源和出处

导  读

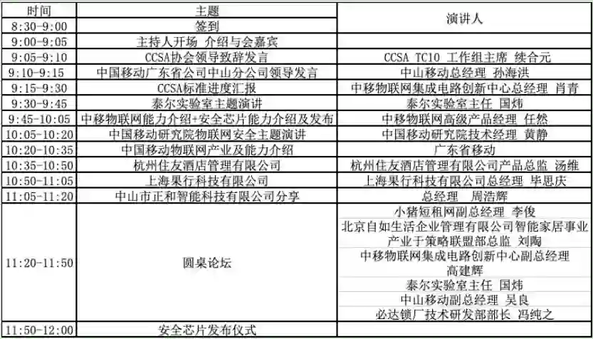
会议时间:2019年3月29日  9:00--12:00

会议地点:广东省 中山市盛景尚峰酒店多功能厅


物联网产业已经进入快速发展时期,物联网安全作为产业发展进程中的一个重要议题,一直备受社会及业界人士的关注与重视。如何提升物联网终端产品及应用的安全性,无疑是促进产业发展、技术落地的关键与核心。通过市场洞察与分析,结合独有的芯片能力,中移物联网特别推出物联网安全芯片解决方案,打造“终端硬件芯片+安全平台”的应用模式,全面提升终端产品的安全性。



在智能门锁的落地应用过程中,远程破解、错误识别、软件漏洞、明文传输等一直为人们关注的核心问题。


为此,3月29日中移物联网特别联合CCSA、泰尔实验室、智能门锁用户和制造商于广东中山共同探讨物联网安全相关议题及其与智能锁产业的应用结合,致力于提升智能门锁安全安全、稳定性,促进产业发展!


会议包含:


CCSA TC10(物联网)工作组智能门锁标准化工作进度汇报:作为国内最具权威性的第三方标准化机构组织,于此次大会与产业链企业共同探讨工作组最新的智能门锁行业标准化进度成果,以及整体工作规划。


中移物联网能力分享:作为一家涉及云、管、边、端的综合性物联网公司,中移物联网深入物联网安全领域,并将在此次大会正式发布SE-SIM安全芯片,为产业链合作伙伴带去更多能力。


智能锁产业分享:智能锁用户对于锁具使用过程中有何思考,有何问题?智能锁究竟应从哪些方面来提升产品功能?此次大会特别邀请到包含自如、小猪、住友在内的多家连锁公寓运营商,来分享其在智能门锁应用过程中的体会与建议。


最后,与会大咖还将共坐圆桌,来一同探讨智能锁产业及物联网安全应用带来的挑战、机遇及未来的发展方面。


物联网安全如何开展,智能锁产业发展面向何方?此次大会,不容错过!


会议主办:CCSA

承办单位:中移物联网  广东移动

会议时间:3月29日9:00--12:00

会议地点:广东省中山市盛景尚峰酒店多功能厅


【扫码报名】


往期热文(点击文章标题即可直接阅读):

登录查看更多
0

相关内容

人机对抗智能技术
专知会员服务
214+阅读 · 2020年5月3日
【微众银行】联邦学习白皮书_v2.0,48页pdf,
专知会员服务
170+阅读 · 2020年4月26日
报告 | 2020中国5G经济报告,100页pdf
专知会员服务
99+阅读 · 2019年12月29日
【大数据白皮书 2019】中国信息通信研究院
专知会员服务
138+阅读 · 2019年12月12日
【白皮书】“物联网+区块链”应用与发展白皮书-2019
专知会员服务
94+阅读 · 2019年11月13日
报名 | 首届事理图谱研讨会
哈工大SCIR
18+阅读 · 2019年7月5日
2019 GAITC 专题论坛之十二丨智慧交通--智慧城市的核心动脉
中国人工智能学会
7+阅读 · 2019年5月6日
报名 | 清华大学“智慧医学影像论坛2018”
数据派THU
8+阅读 · 2018年6月27日
【智能制造】智能制造技术与数字化工厂应用!
产业智能官
13+阅读 · 2018年2月21日
【工业大数据】一文带你读懂《工业大数据白皮书》
产业智能官
14+阅读 · 2018年1月20日
【工业大数据】李杰:工业大数据的前半生和后半生
产业智能官
6+阅读 · 2017年11月30日
A Survey on Bayesian Deep Learning
Arxiv
64+阅读 · 2020年7月2日
Arxiv
3+阅读 · 2019年3月29日
Learning to Weight for Text Classification
Arxiv
8+阅读 · 2019年3月28日
Transfer Adaptation Learning: A Decade Survey
Arxiv
37+阅读 · 2019年3月12日
Arxiv
24+阅读 · 2018年10月24日
Arxiv
19+阅读 · 2018年6月27日
VIP会员
最新内容
内省扩散语言模型
专知会员服务
3+阅读 · 4月14日
国外反无人机系统与技术动态
专知会员服务
3+阅读 · 4月14日
大规模作战行动中的战术作战评估(研究论文)
未来的海战无人自主系统
专知会员服务
3+阅读 · 4月14日
美军多域作战现状分析:战略、概念还是幻想?
无人机与反无人机系统(书籍)
专知会员服务
19+阅读 · 4月14日
美陆军2026条令:安全与机动支援
专知会员服务
9+阅读 · 4月14日
相关VIP内容
相关资讯
相关论文
A Survey on Bayesian Deep Learning
Arxiv
64+阅读 · 2020年7月2日
Arxiv
3+阅读 · 2019年3月29日
Learning to Weight for Text Classification
Arxiv
8+阅读 · 2019年3月28日
Transfer Adaptation Learning: A Decade Survey
Arxiv
37+阅读 · 2019年3月12日
Arxiv
24+阅读 · 2018年10月24日
Arxiv
19+阅读 · 2018年6月27日
Top
微信扫码咨询专知VIP会员