智能时代的教师工具:唤醒学习设计工具的数据智能

2018 年 12 月 21 日 MOOC

| 全文共9287字,建议阅读时18分钟 |


本文由《开放教育研究》杂志授权发布

作者:顾小清 舒杭 白雪梅


♬ 点上方绿标可收听音频

摘要

 

人工智能作为当今最先进的智能技术之一,正在以其前所未有的方式改变着诸多行业。人工智能技术虽然在可预见的将来不会取代教师这一职位,但智能技术能为教师增能已逐渐被人接受。近年来,研究者认识到,对于教学实践来说,最有价值的智能技术是数据智能,即学习分析技术所关注的数据支持的教学决策。延续本团队在教学设计工具以及学习分析技术方面的研究,本文对“学习地图”这一教学设计工具加以数据智能的拓展。文章首先从基于模型的教学设计工具的角度,对学习地图这一教师工具进行分析;然后从利用学习分析工具提供数据支持的学习改进角度,提出挖掘数据智能以便为教学设计增能的可能性及其设计,以期为智能时代的教师工具提供开发思路。

关键词:人工智能;基于模型的教学设计;数据智能;学习地图


人工智能正在悄悄地改变着经济、医疗、科技等领域的发展。人工智能技术也为教与学带来了新的发展潜能,诸如自适应学习系统、智能仿真教学系统、智能评测等应用的出现,使教师的部分教学工作被人工智能所赋能。那么,人工智能技术能在哪些方面为教师提供工具,为教师的专业工作增能?

 

教学设计是教师专业性知识的第一现场。“现场”的多变性使教学设计往往具有个性化与生成性等动态特征。教师需要根据具体实践对教学设计进行优化和再设计。为此,体现了教学专业性知识、同时兼具教学定式和教学变式的教学设计,成为寻求以人工智能为教师增能的突破口。很多研究者一直以来致力于为基于模型的教学设计提供可视化的设计工具,这些工具能否在智能化方向实现功能延伸,如何延伸?对于教学设计的生成性特征,是否可利用数据智能为教师提供决策支持,如何提供这一支持?本文力图对这些问题作出回答。

 

一、教学设计:基于模型与超越模型之间

 

(一)教学设计是有模型可循的


教师的实践性知识始于教学设计(,2005),又凝结为教学设计模型。教师的实践性知识往往又以教学设计模型的形式将教学理论落实于教学实践。比如,布兰斯福德(Bransford,2000)等将人是如何学习的分为知识中心、学习者中心、共同体中心以及评估中心等模式。在这一基础上,研究者分别提出基于问题的学习、小组协作教学、基于项目的学习、基于资源的学习(Savery et al.,1995;Wessner et al.,2001;Phyllis et al.,1991;Hill et al.,2001),以及授导型教学、基于案例的教学、支架式教学、抛锚式教学以及探究式教学等模型(祝智庭等,2005;Stavros et al.,2008;Mcloughlin et al.,2002;Thoreten et al.,2010)。作为实践性知识的结晶,教学设计模型蕴含了研究者对教学的理解,更是从操作层面示范了如何实践特定理念的教学,因此教学设计模型往往体现为相对独特和稳定的教学流程和步骤,具有很强的操作性和有序性。以授导型教学模型为例,其一般流程包括“情境导入、讲授新知、巩固练习、布置课外作业”(祝智庭等,2005);基于问题的教学模型的教学活动流程可概括为“创设情境、提出问题、界定问题、分析问题、组织分工、探究解决问题、评价和反馈”等(Savery et al.,1995)。

 

(二)教学设计是基于情境和经验的

 

虽然教学设计一般都是基于某种教学模型的,但教师的教学设计却非千人一面。一方面,教师需要根据教学现场的实际进行教学设计,体现设计者的个性。另一方面,教学设计又是“预设”与“生成”的结合。教学设计首先是有预设的,是教师课前基于一定的模型对课堂教学方案所做的准备。同时,课堂又是充满活力的,教师无法预知课堂可能发生的所有细节。具体的教学情境总会有预设外的情况发生,教师需要利用教学经验对它们进行处理,及时调整预设方案。教师还需要根据课堂师生的互动和学生反应,对预设的学生能力、教学节奏和教学方式进行评估,调整后续的教学预设。在实践中,教师常根据经验进行生成性教学设计。教师对动态信息的把握以及在综合动态信息的基础上进行生成性教学的娴熟程度,完全取决于其经验。即便是经验丰富的教师,加上合适的教学决策支持工具,也难以有效帮助他们提高课堂教学生成性效率,更遑论对于专业能力成长期的教师。有效的学习过程数据智能工具,无疑是教师的非常得力的工具。

 

二、教师工具:教学设计与学习分析

 

教师的专业性知识中,核心的组成部分是教学设计和对学习的分析。在这两个方面,教育技术研究者一直试图为教师提供支持工具。基于模型的教学设计工具,以及近年来成为研究热点的学习分析技术工具就是其中的典型。

 

(一)基于模型的教学设计工具

 

正是因为教学设计模型的实践指导作用,使之成为教师工具的重要组成部分。目前的教学设计工具的开发与研究中,可视化教学设计工具已相对成熟。这一阶段开发的工具能为教师的教学设计提供一定的可视化支持,并且这些可视化工具本身也已经提供了既定的教学模型,引导教师基于既定的模型进行教学设计。

 

具有一定代表性的教学设计工具,是英国开放大学知识媒体研究所主导开发研制的Compendium LD。其目的是采用灵活的可视化界面,支持教师开展以学生为中心的学习活动设计(Conole,et al.,2008)。Compendium LD以可视化的方式支持教学设计者依据一定的教学模型,以绘制流程的方式设计学习活动的序列。另一个例子是开源的学习设计工具OpenGLM,这一工具有两个特点值得关注。首先,该工具也采用可视化设计界面,使用者可通过可视化方式表征和确定教学设计的相关要素。其次,该工具提供内嵌的查询功能,以及开放存储空间的导入导出接口。这种开放存储空间包含丰富的教学资源,通过导入导出接口实现资源及教学设计成果的共享(Demtl et al.,2011)。教学设计工具也是笔者研究团队的一项研究内容。本研究团队依托电子课本学习平台开发了支持教师教学设计的工具:学习地图。我们将学习地图定位为承载一定的教学目标、体现一定的教学策略,帮助使用者设计动态学习路径的可视化教学设计工具(Xu&Gu,2017)。利用该工具,教师能根据不同的教学需求,方便地选择、排列或重组电子课本中的学习资源,形成体现一定教学模型的教学设计方案。

 

上述可视化教学设计工具一般都包含一套通用的、预先定义的图标代表相应的教学设计要素。使用者可通过拖动图标和箭头建立图标之间的关系,制定教学设计的流程,对所设计的学习活动进行可视化表征,形成体现一定教学模型的学习活动“地图”。借助可视化的教学设计工具,教师不仅可以便捷地设计教学活动过程,还可以灵活地修正、完善和扩展组成教学过程的相应活动要素。从教师的反馈看,可视化设计的过程使他们的设计想法更加明确,且能突出一些非可视化状况下教师不太会关注的问题。这些工具最大的优势在于借用可视化方式,把教师从关注内容中解放出来,转移到关注学生活动,关注如何通过组织学生活动使之更好地经历学习过程,以及获得学习(Derntl et al.,2011)。

 

(二)学习分析技术

 

学习分析技术的核心价值体现在帮助教师改进教学。对教师来说,学习分析技术在诊断真实学情、基于数据做出教学决策、实现精准教学以及确认教学目标达成度等方面意义重大。在学习技术系统中,学习者的在线学习行为,包括登录的时间、频次,课程学习的时间、频次,完成课程任务的时长、质量,与课程交互的痕迹等,都能够留存下来。学习分析技术根据分析需求,对学习行为数据进行分析,其目的是为教师改进教学提供依据,并根据学生的学习需求、学习特征以及学习进展等信息的分析结果,有针对性地制定满足学生学习需求的教学方案(顾小清等,2012)。此外,有效识别学习困难(at-risk)学生也是学习分析技术助力教师了解学习者特征(Siemens,2012),实施针对性教学的重要方面。

 

学习分析技术有助于教师利用数据和证据做出教学决策。传统教学中,教师以预设的教学设计为依据开展教学,教学生成凭借经验。教师在课堂上很难判断学生的学习情况,也没有依据对课堂进行变动。学习分析技术则能够为教师提供所需要的决策依据,即通过对学生学习行为数据进行全面实时采集与深度挖掘分析,能够精准地识别班级群体以及学生个体的知识与技能掌握状态、存在的共性以及个性学习问题、学科能力优势与缺陷等。其所呈现的分析结果,正是教师调整教学方案、改进评价设计、选择教学资源等的依据,凭借学习分析技术所提供的支持,使数据驱动的精准教学成为可能(杨现民,2016)。同时,持续跟踪学生的学习还可以了解学习过程的发生机制,预测学习者未来可能发生的学习行为,为他们提供个性化的、有针对性的教学。

 

综上,可视化的教学设计以及学习分析,是教师需要的两个非常有威力的工具,前者为教师提供依据一定的教学模型进行教学活动过程预设的支持,后者提供对教学现场的变量进行分析以教学的生成性设计的支持。

 

第二代学习地图的设计,就在于试图将学习分析工具与教学设计工具进行连接。

 

三、学习地图:连接学习分析与学习设计

 

可视化教学设计工具的出现,为基于模型的教学设计提供了有力支撑。我们团队依托电子课本学习平台开发了学习地图这一可视化教学设计工具,并提出了满足教学的标准化与个性化的两种机制:“遵从预设”和“定制路径”(顾小清等,2013)。

 

(一)学习地图的预设与定制

 

1.遵从预设,设计基于模型的学习活动

 

学习地图为教学设计提供了基于一定教学理念的设计模型。教师遵从这些模型能够快速生成教学的一般流程与活动主线,同时也能复用教学模型所附带的学习资源、活动设计及其他支持,方便教师完成教学设计的预设。学习地图所提供的多维度教学模型,涵盖了不同的目标群体,体现了不同的教学理念与活动机制,契合不同难度的教学任务安排。教师可根据需求采纳不同的模型开展教学设计(顾小清等,2013)。

 

2.定制路径,赋能个性化学习设计

 

已有的学习地图工具初步实现的定制路径功能,使教师能根据学生和学科不同,对所选择的设计模型进行个性化编辑。也就是说,教师在学习地图中选定教学模型后,可根据个性化需求,对模型中所包含的教学活动要素进行编排、组合与调整,形成体现教师特定教学情境的教学设计方案。我们前期的研究主要侧重于可视化教学设计功能的实现。要满足教师个性化教学设计的需求,还需要进一步从定制路径的机制着手,强化学习设计的定制品性。

 

如前文所述,教师以往依据经验进行生成性教学设计,应对教学过程的不可控因素。伴随着教育大数据、人工智能技术的不断发展,教育工作者意识到,凭借主观经验判断难以保证教师对教学过程的关照(顾小清,舒杭,2016),人们需要突破经验思维,利用数据智能为创造更完美、更有效的教学过程提供全新实践(王帆,2015)。

 

(二)以学习分析发挥学习地图的数据智能

 

1.过程性生成,定制成效的现场

 

定制代表了一种新的生产范式,其目标是产品的个性化增值效益与标准化生产的成本效益相结合。随着定制概念的普及,越来越多的定制方案被提出,主要体现在产品的设计与流程的变化(Feltzinger et al.,1997;Tu et al.,2001)。遵循定制模式进行设计,意味着面临教学环境的更多不确定因素。这也使越来越多的研究强调关注知识和学习在适应不断变化的环境中的作用(Menor et al.,2007)。然而,学习是复杂而艰巨的。特别是涉及隐性知识时,潜在的模糊的因果关系可能会妨碍学习的有效性(Huang et al.,2008)。只有学习的有效性在学习过程中反映出来,才能体现出定制机制的强大能力(Huang et al.,2008)。如果学习的设计过程不伴随行动而变化,学习的绩效也得不到提升(Huber,1991)。由学习创造的知识必须转化为过程的能力,实现其在过程改进中的潜力(Garvin,1993)。因此,人们需要从过程实施的角度出发,寻求能够提升定制效率的有力抓手。为满足学习定制的需求,学习地图2.0版将焦点放在过程性数据的收集与分析上,为教师的生成教学设计方案提供数据及分析支持,使教学设计的过程性表征成为定制成效发生的现场。

 

学习地图作为为教师提供定制化学习设计的重要工具,在其实现过程中,如何帮助教师更好地获取学生的认知变化与行为模式,从而提供更精准的学习观测视角应成为提升学习地图有效性的一大方向。由于认知变化是渐进的,需要从学习发生过程中记录下学习者的认知过程,如学习开始的时间、学习过程中的错误点等,利用学习管理系统捕获这些数据集,能为教师明确学习者的知识建构、问题解决能力、批判性思维、概念转变等认知维度的变化提供数据支持,从而转变教师的经验判断。同时,学习者的行为变化伴随着认知的不断深入而表现出个性化特征,学习行为很大程度上也反映了学习者的投入与结果。因此,获取学习者的学习行为数据不仅能帮助教师发现学生行为模式,更能为其及时识别存在潜在危险的学生群体。

 

因此,为了最大程度地满足教师教学设计的过程性生成需求,让学习定制的成效最大化,学习地图需要从不同的数据维度出发,利用内嵌的数据探测器实现教学数据的自动捕获与编码,同时满足教师随时调用与分析的需求,根据定制需求,生成针对性的数据集合,以便更有效地对数据加以应用。

 

2.学习分析:数据赋能的学习改进支持

 

与标准化的教学设计相比,学习设计的定制需要应对更复杂的教学环境(如混合式环境、虚拟环境等)。同时,教学过程的动态化决定了教学阶段存在诸多的可变性。因此,仅在学习设计中嵌入新的技术是不够的(Kakati,2002)。如要发挥新的流程和技术的潜力,设计者必须适当地对技术加以改造和应用。学习分析正是具有这一潜力的嵌入性技术,能够通过基于数据的总览性描述和分析,推动个性化学习的实现(顾小清等,2016)。

 

为了充分唤醒学习地图的数据智能,我们提出了运用学习分析技术改善学习设计的理论模型(见图1)。

 


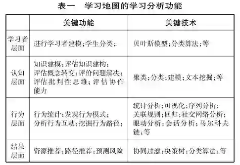
该模型从学习地图工具中捕获学习历程的数据(包括人员、行为、活动、资源、评估),对原始数据进行清洗与转码,形成满足分析需求的标准化数据集,然后利用学习分析技术对数据进行多维度分析,并通过可视化的方式为教师与学生呈现结果,帮助教师调整教学设计,同时促进学生更好地审视自己的学习经历与学习表现,最终以学习设计的方式赋予教学设计方案以全新的表征。为了最大程度上挖掘学习地图的数据智能,我们基于布兰斯福德(Bradford)等人提出的学习四要素(知识、学习者、共同体及评估),分别从学习者、认知、共同体交互以及学习结果四个层面对学习地图的关键功能进行梳理与设计(见表一)。

 


学习者分类与建模:依据学习者的背景信息、学习风格等数据,学习地图可利用数据挖掘技术自动生成学习者的个性化标签,将学习者数字化为不同的标签集合,利用数学建模,构建个性化学习者模型。教师通过学习者的分类结果与建模情况,为不同学生群体定制不同的学习资源与活动方案,从而更好地开展“以学习者为中心”的教学。

 

认知诊断与评估:基于学习分析的学习地图可以通过挖掘学习者认知信息,对学习者的认知能力进行诊断与评估,帮助教师更好地理解学生学习发生的进展。这里的认知信息不仅包含学习者的知识掌握程度,还包括学习者学习过程中的技能养成。借由学习地图的认知诊断功能,教师可评估学习者的知识建构过程,以更好掌握学习者对学习资源的理解程度,从而更好地开发与学生认知能力相匹配的资源;概念转变的评估可以帮助教师快速甄别学生对概念的理解与掌握情况,从而有效定位教学的重难点所在;问题解决能力的评估可让教师及时了解学习者掌握学习方式方法的问题所在,快速制定改进策略;批判性思维的观测可让教师充分了解学生思维模式,便于为学习者提供个性化的学习资源与脚手架;协作能力的评估可帮助教师及时了解学习者的学习偏好,以便快速把握教学的活动安排机制。

 

行为分析与探测:该功能是从学习行为的角度出发,对学习行为进行统计与挖掘。利用一般的数学统计方法为教师反馈学生的学习进度与学习状况,帮助教师快速掌握教学的节奏与进度;针对学习者的学习行为差异,学习地图能够从个性化的学习行为数据快速发现学习者的学习行为规律与行为模式,帮助教师更好地制定教学改进的策略与方案;社交网络分析技术可以帮助教师快速了解学习者互动特征,同时挖掘“边缘性”参与者与学习活动之中的“意见领袖”,帮助教师更好地对学习者个体进行干预与帮助;利用关联规则发现不同行为之间的关联性,挖掘学习行为之间的作用路径,将有助于教师更好地制定活动方案与活动脚手架。

 

学习结果反馈:学习地图能够根据上述分析结果,为教师快速提供反馈信息。如根据学习者建模,为学习者推荐适切的学习资源;或者利用分类算法快速预测潜在的学习困难学生等。

 

(三)应用案例

 

为了更好地诠释数据赋能的学习地图功效,本文通过案例加以说明。该案例以概念转变的过程为依据,阐释了学习分析技术如何为教师的教学设计提供数据智能。案例选取八年级物理上册第三章第一节《光的色彩颜色》,该内容主要是揭示光的色彩之谜。学生之前并没有接触过这一光学知识,因此进入学习前可能存在诸多的前概念(Misconception)。传统教学中教师往往采用讲授式教学模式,无法很好地评判学生是否形成了这一光学知识的科学概念。本案例立足于追溯“概念转变(Conceptualchange)”的过程以及前概念对最终科学概念形成的影响程度,来解释过程性数据如何在教学过程中为教师的教学设计赋能。

 

沿用学习地图工具的预设与定制机制,教师设计如下学习地图(见图2):

 


沿用以上学习地图方案,教师可迅速开展合作探究教学,然而,对“光源、光的色散、色光的混合”等重要科学知识,学生的“前概念”是否会影响学习者的学习过程,且学生进行科学概念理解时究竟延承了怎样的路径模式,这些维度的信息对教师的教学具有重要意义,教师可以根据学习分析所提供的结果进行教学的过程性改进。该案例中,学习分析所依据的数据来源在教学设计时已有设计。

 

1.教学设计的数据采集

 

首先,为了获取学生进入正式学习前对这一知识的学习是否存在“前概念”以及前概念的成因和类型,在热身导入环节新增前测试环节,以量表与问卷的方式获取数据(见图3)。其次,课标要求这一节课时学习目标是培养学生的合作探究能力。因此,为了满足学生分组合作需求,在内容介绍环节后,新增“互动问答环节”,以了解学生对问题的认识水平,从而作为学生分组的依据,并且在合作探究环节,利用平台系统记录学生之间的互动水平与程度(见图4)。最后,为了让教师获得对教学成效的直观认识,向教师呈现教学评测的结果,以方便教师及时修正教学设计方案。为此,汇报总结环节以及教学评测环节都为获取相应的评测数据埋下节点。

 


2.学习分析如何改进教学设计

 

根据前概念的把握确定教学设计的重点。对学习前概念的把握,可以帮助教师更好地分析学生的认知基础,从而帮助教师更好地确定教学重点以及需要运用的教学方式方法。本案例中,通过“导入阶段”的前测试统计学生对“光的色彩”知识,教师可以看到他们的前概念分布以及前概念的成因(见图5),由此确定了“光源”“光的色散”“光的合成”三个方面为教学重点。进而在内容介绍时,教师着重为学生讲解这三个方面的知识,通过动画、视频片段等信息呈现方式,强化学生的认知。

 


互动问答生成合作探究主题。在课程进行过程中,教师为了更好地开展合作探究活动,需要根据学生的认知水平对其进行分组。教师可根据学生的兴趣点作为分组的依据,从而更好地促进他们参与到合作中。本案例中,学生对“创造你的彩光”的互动回答,让教师及时掌握学生的兴趣所在,并根据他们的选择快速对其进行分组(见图7)。

 


概念转变路径带来个性化资源推荐。学习地图后台中的学习分析工具利用最终的教学评测数据以及过程性数据分析,对学生的概念转变路径进行绘制,帮助学生确定学习的规律和模式。本案例中,运用后台系统的行为模式分析模型,绘制学生概念学习的过程性数据,最终获得“光的色彩颜色”这一知识的概念转变路径(见图8)。同时通过可视化的技术方式为教师和学生呈现,并根据协同过滤、决策树等算法为师生推荐个性化的学习资源包(见图9)。本案例中学生的概念转变行为模式中“互动交流”与“形成认知冲突”尤为关键,因此教师可以在教学设计时根据这一模式特征,为学生创设更加真实的学习情境,激发认知冲突,同时参与到学生的交流互动之中,引导并鼓励他们的参与行为,为教师提供更具针对性的个性化资源。

 


遵循以上的思路,教师可以将学习分析结果用于改进教学过程的设计,以数据分析的结果改进教学,形成可以调节过程、随时改进的学习设计方案。相比于第一版本的学习地图,融合了学习分析功能的第二版学习地图能实现对学生过程性数据的捕获、收集与分析,并为教师提供基于分析结果的可视化呈现与个性化资源推荐。教师可以从教学设计的任一环节埋下数据节点,为最终的教学改进提供数据支持,形成完善的学习地图框架(见图10)。

 

四、总结与思考

 

在技术为教学过程提供巨大潜力的背景下,数字化学习方式开始影响着教师的教学设计过程,教师逐渐利用可视化工具呈现教学设计。如何设计适当的工具,帮助教师进行教学设计,最优化学习者的学习效果,是当前研究的重点。智能化学习地图既可以为教学设计推送相应的案例、模板、活动及资源,还可以通过调用学习分析技术,为教师了解过程性学情、优化教学设计提供依据,有效解决教师教学设计的精准需求。

 

然而,学习分析研究还处于成长阶段,目前的学习地图所实现的学习分析功能还有待完善。首先,作为一项数据智能服务功能,学习地图的学习分析技术如何以适切的方式为生成性教学提供支持,需要通过深入研究加以改进。一方面,涵盖学习者倾向、认知分析及行为分析的数据服务,对采用不同模型的教学设计而言,以哪些方式为教师应用需要开展应用实证;另一方面,数据来源和数据品质关系到数据智能的智能程度。智能化学习地图面向的是学习历程的刻画,而现有的学习地图通过学习设计阶段实现学习历程数据的埋点与编码,其中如何实现数据的广度、厚度和保证数据的代表性,是需要解决的重大挑战,也是目前学习分析研究试图突破的难题;再次,智能化学习地图所要实现的不仅是对学生学习的整体描绘,更希冀立足在某一细微的粒度做深入的追踪。因此,学习地图的分析粒度关系能在多大程度上满足教学过程的数据服务需求,如何在具体的运用过程中确定分析的粒度,需要教师或者教学设计人员具备敏锐的洞察力。

 


基金项目:国家社科基金“十二五”规划2012年度课题“以‘语义图示’实现可视化知识表征与建模的理论与实践研究”(BCA120024)。

作者简介:顾小清,教授、博士生导师,华东师范大学教育信息技术学系主任;舒抗、白雪梅,博士研究生,华东师范大学教育信息技术学系。


朗读者介绍:王永花女士(微信号:Pusu1981):一名教育技术人,山西大同大学教育技术学副教授,同时又是一名声音爱好者,在公号“MOOC”、“尹建莉父母学堂”与“闺蜜团姐妹帮”担任主播,希望用声音与大家一起研究学术、关注成长。


转载自:《开放教育研究》2018年第5期

排版、插图来自公众号:MOOC(微信号:openonline)


新维空间站相关业务联系:

刘老师 13901311878

邓老师 17801126118


微信公众号又双叒叕改版啦

快把“MOOC”设为星标

不错过每日好文

喜欢我们就多一次点赞多一次分享吧~


有缘的人终会相聚,慕客君想了想,要是不分享出来,怕我们会擦肩而过~

《预约、体验——新维空间站》

《【会员招募】“新维空间站”1年100场活动等你来加入》

有缘的人总会相聚——MOOC公号招募长期合作者



产权及免责声明 本文系“MOOC”公号转载、编辑的文章,编辑后增加的插图均来自于互联网,对文中观点保持中立,对所包含内容的准确性、可靠性或者完整性不提供任何明示或暗示的保证,不对文章观点负责,仅作分享之用,文章版权及插图属于原作者。如果分享内容侵犯您的版权或者非授权发布,请及时与我们联系,我们会及时内审核处理。


了解在线教育,
把握MOOC国际发展前沿,请关注:
微信公号:openonline
公号昵称:MOOC

   

登录查看更多
1

相关内容

FPGA加速系统开发工具设计:综述与实践
专知会员服务
69+阅读 · 2020年6月24日
人机对抗智能技术
专知会员服务
214+阅读 · 2020年5月3日
专知会员服务
126+阅读 · 2020年3月26日
《人工智能2020:落地挑战与应对 》56页pdf
专知会员服务
197+阅读 · 2020年3月8日
【EMNLP2019教程】端到端学习对话人工智能,附237页PPT下载
专知会员服务
71+阅读 · 2019年11月25日
基于虚拟现实环境的深度学习模型构建
MOOC
24+阅读 · 2019年9月28日
支持个性化学习的行为大数据可视化研究
在线学习体验影响因素结构关系探析
MOOC
7+阅读 · 2019年3月20日
人工智能在教育领域的应用探析
MOOC
14+阅读 · 2019年3月16日
思维发展型课堂的概念、要素与设计
MOOC
4+阅读 · 2018年12月18日
Tutorial on NLP-Inspired Network Embedding
Arxiv
7+阅读 · 2019年10月16日
How to Fine-Tune BERT for Text Classification?
Arxiv
13+阅读 · 2019年5月14日
Arxiv
5+阅读 · 2019年4月21日
Arxiv
5+阅读 · 2018年5月22日
Arxiv
5+阅读 · 2018年5月16日
Arxiv
15+阅读 · 2018年2月4日
VIP会员
最新内容
人工智能在战场行动中的演进及伊朗案例
专知会员服务
2+阅读 · 今天13:08
美AI公司Anthropic推出网络安全模型“Mythos”
专知会员服务
2+阅读 · 今天12:58
【博士论文】面向城市环境的可解释计算机视觉
专知会员服务
0+阅读 · 今天12:57
大语言模型的自改进机制:技术综述与未来展望
专知会员服务
0+阅读 · 今天12:50
《第四代军事特种作战部队选拔与评估》
专知会员服务
1+阅读 · 今天6:23
相关VIP内容
FPGA加速系统开发工具设计:综述与实践
专知会员服务
69+阅读 · 2020年6月24日
人机对抗智能技术
专知会员服务
214+阅读 · 2020年5月3日
专知会员服务
126+阅读 · 2020年3月26日
《人工智能2020:落地挑战与应对 》56页pdf
专知会员服务
197+阅读 · 2020年3月8日
【EMNLP2019教程】端到端学习对话人工智能,附237页PPT下载
专知会员服务
71+阅读 · 2019年11月25日
相关论文
Tutorial on NLP-Inspired Network Embedding
Arxiv
7+阅读 · 2019年10月16日
How to Fine-Tune BERT for Text Classification?
Arxiv
13+阅读 · 2019年5月14日
Arxiv
5+阅读 · 2019年4月21日
Arxiv
5+阅读 · 2018年5月22日
Arxiv
5+阅读 · 2018年5月16日
Arxiv
15+阅读 · 2018年2月4日
Top
微信扫码咨询专知VIP会员