YOLOv5-Lite 树莓派实时 | 更少的参数、更高的精度、更快的检测速度(C++部署分享)

2021 年 10 月 29 日 极市平台
↑ 点击 蓝字  关注极市平台

作者 | ChaucerG
来源 | 集智书童
编辑 | 极市平台

极市导读

 

通过改进YOLOv5,本文中YOLOv5-Lite最终实现高精度CPU、树莓派实时监测。 >>加入极市CV技术交流群,走在计算机视觉的最前沿

1 YOLOv5-Lite

1.1 Backbone与Head

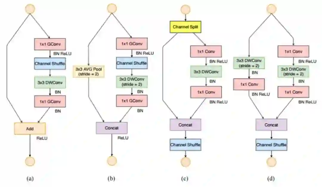
YOLOv5-Lite的网络结构的Backbone主要使用的是含Shuffle channel的Shuffle block组成;检测 Head 依旧用的是 YOLOv5 head,但用的是其简化版的 YOLOv5 head。

Shuffle block示意图如下:

YOLOv5 backbone:在原先U版的 YOLOv5 Backbone中,作者在特征提取的上层结构中采用了4次slice操作组成了Focus层

YOLOv5 head:

1.2 Focus

在讨论Focus的作用之前,先了解两个概念:

参数数量(params):关系到模型大小,单位通常是M,通常参数用float32表示,所以模型大小是参数数量的4倍。

计算量(FLOPs):即浮点运算数,可以用来衡量算法/模型的复杂度,这关系到算法速度,大模型的单位通常为G,小模型单位通常为M;通常只考虑乘加操作的数量,而且只考虑Conv和FC等参数层的计算量,忽略BN和PReLU等,一般情况下,Conv和FC层也会忽略仅纯加操作的计算量,如bias偏置加和shoutcut残差加等,目前技术有BN和CNN可以不加bias。

params计算公式:Kh × Kw × Cin × Cout

FLOPs计算公式:Kh × Kw × Cin × Cout × H × W = 即(当前层filter × 输出的feature map)= params × H × W

总所周知,图片在经过Focus模块后,最直观的是起到了下采样的作用,但是和常用的卷积下采样有些不一样,可以对Focus的计算量和普通卷积的下采样计算量进行做个对比:

在yolov5s的网络结构中,可以看到,Focus模块的卷积核是3 × 3,输出通道是32:

那么做个对比:

普通下采样:即将一张640×640×3的图片输入3×3的卷积中,步长为2,输出通道32,下采样后得到320 × 320 × 32的特征图,那么普通卷积下采样理论的计算量为:

FLOPs(conv)=3×3×3×32×320×320=88473600(不考虑bias情况下) params参数量

(conv)=3×3×3×32+32+32=928(后面两个32分别为bias和BN层参数)

Focus:将640×640×3的图像输入Focus结构,采用切片操作,先变成320×320×12的特征图,再经过3×3的卷积操作,输出通道32,最终变成320×320×32的特征图,那么Focus理论的计算量为:FLOPs(Focus)=3×3×12×32×320×320=353894400(不考虑bias情况下) params参数量(Focus)=3×3×12×32+32+32=3520(为了呼应上图输出的参数量,将后面两个32分别为bias和BN层的参数考虑进去,通常这两个占比比较小可以忽略)

可以明显的看到,对于单层卷积来进行对比来看Focus的计算量和参数量要比普通卷积要多一些,是普通卷积的4倍,但是下采样时没有信息的丢失。

实际上有3层,所以经过改进后参数量其实还是变少了的,也确实达到了提速的效果,同时下采样时没有信息的丢失。

对于Focus层,在一个正方形中每 4 个相邻像素,并生成一个具有 4 倍通道数的feature map,类似与对上级图层进行了4次下采样操作,再将结果concat到一起,最主要的功能还是在不降低模型特征提取能力的前提下,对模型进行降参和加速。

Focus的python实现如下所示:

class Focus(nn.Module):
    # Focus wh information into c-space
    def __init__(self, c1, c2, k=1, s=1, p=None, g=1, act=True):  # ch_in, ch_out, kernel, stride, padding, groups
        super(Focus, self).__init__()
        self.conv = Conv(c1 * 4, c2, k, s, p, g, act)      # 这里输入通道变成了4倍

    def forward(self, x):  # x(b,c,w,h) -> y(b,4c,w/2,h/2)
        return self.conv(torch.cat([x[..., ::2, ::2], x[..., 1::2, ::2], x[..., ::21::2], x[..., 1::21::2]], 1))

参数量计算如下:

 cuda _CudaDeviceProperties(name='Tesla T4', major=7, minor=5, total_memory=15079MB, multi_processor_count=40)

      Params       FLOPS    forward (ms)   backward (ms)                   input                  output
        7040       23.07           62.89           87.79       (163640640)      (1664320320)
        7040       23.07           15.52           48.69       (163640640)      (1664320320)
cuda _CudaDeviceProperties(name='Tesla T4', major=7, minor=5, total_memory=15079MB, multi_processor_count=40)

      Params       FLOPS    forward (ms)   backward (ms)                   input                  output
        7040       23.07           11.61           79.72       (163640640)      (1664320320)
        7040       23.07           12.54           42.94       (163640640)      (1664320320)

从上可以看出,Focus层确实在参数降低的情况下,对模型实现了加速。

但!这个加速是有前提的,必须在GPU的使用下才可以体现这一优势,对于云端部署这种处理方式,GPU不太需要考虑缓存的占用,即取即处理的方式让Focus层在GPU设备上十分work。

对于的芯片,特别是不含GPU、NPU加速的芯片,频繁的slice操作只会让缓存占用严重,加重计算处理的负担。同时,在芯片部署的时候,Focus层的转化对新手极度不友好。

2 轻量化的理念

shufflenetv2的设计理念,在计算资源有限的边缘端,有着重要的意义,它提出模型轻量化的4条原则:

  1. 同等通道大小可以最小化内存访问量
  2. 过量使用组卷积会增加MAC
  3. 网络过于碎片化(特别是多路)会降低并行度
  4. 不能忽略元素级操作(比如shortcut和Add)

3 YOLOv5-Lite设计理念

  1. 摘除Focus层,避免多次采用slice操作
  2. 避免多次使用C3 Leyer以及高通道的C3 Layer(C3 Leyer是YOLOv5作者提出的CSPBottleneck改进版本,它更简单、更快、更轻,在近乎相似的损耗上能取得更好的结果。但C3 Layer采用多路分离卷积,测试证明,频繁使用C3 Layer以及通道数较高的C3 Layer,占用较多的缓存空间,减低运行速度)
class C3(nn.Module):
    # CSP Bottleneck with 3 convolutions
    def __init__(self, c1, c2, n=1, shortcut=True, g=1, e=0.5):  # ch_in, ch_out, number, shortcut, groups, expansion
        super(C3, self).__init__()
        c_ = int(c2 * e)  # hidden channels
        self.cv1 = Conv(c1, c_, 11)
        self.cv2 = Conv(c1, c_, 11)
        self.cv3 = Conv(2 * c_, c2, 1
        self.m = nn.Sequential(*[Bottleneck(c_, c_, shortcut, g, e=1.0for _ in range(n)])
        # self.m = nn.Sequential(*[CrossConv(c_, c_, 3, 1, g, 1.0, shortcut) for _ in range(n)])
  1. 对yolov5 head进行通道剪枝,剪枝细则参考G1
  2. 摘除shufflenetv2 backbone的1024 conv 和 5×5 pooling

这是为imagenet打榜而设计的模块,在实际业务场景并没有这么多类的情况下,可以适当摘除,精度不会有太大影响,但对于速度是个大提升,在消融实验中也证实了这点。

4 Tengine部署YOLOv5-Lite

依照顺序调用Tengine核心API如下:

1. init_tengine

初始化Tengine,该函数在程序中只要调用一次即可。

2. create_graph

创建Tengine计算图。

3. prerun_graph

预运行,准备计算图推理所需资源。设置大小核,核个数、核亲和性、数据精度都在这里。

class C3(nn.Module):
    # CSP Bottleneck with 3 convolutions
    def __init__(self, c1, c2, n=1, shortcut=True, g=1, e=0.5):  # ch_in, ch_out, number, shortcut, groups, expansion
        super(C3, self).__init__()
        c_ = int(c2 * e)  # hidden channels
        self.cv1 = Conv(c1, c_, 11)
        self.cv2 = Conv(c1, c_, 11)
        self.cv3 = Conv(2 * c_, c2, 1
        self.m = nn.Sequential(*[Bottleneck(c_, c_, shortcut, g, e=1.0for _ in range(n)])
        # self.m = nn.Sequential(*[CrossConv(c_, c_, 3, 1, g, 1.0, shortcut) for _ in range(n)])

4. run_graph

启动Tengine计算图推理。

5. postrun_graph

停止运行graph,并释放graph占据的资源。

6. destroy_graph

销毁graph。

6.1图像自适应缩放

在训练阶段,比如网络输入的尺寸608×608,但我数据的尺寸是大小不一的,一般方法是直接同一缩放到标准尺寸,然后填充黑边,如下图所示:

但如果填充的比较多,则存在信息冗余,影响推理速度。Yolov5在推理阶段,采用缩减黑边的方式,来提高推理的速度。在代码datasets.py的letterbox函数中进行了修改,对原始图像自适应的添加最少的黑边。eg:“比如我1000×800的图片不是直接缩放到608×608的大小,而是计算608/1000=0.608 然后缩放至608×486的大小,然后计算608-486=122 然后np.mod(122,32)取余数得到26,再平均成13填充到图片高度两端,最后是608×512。”

def letterbox(img, new_shape=(640640), color=(114114114), auto=True, scaleFill=False, scaleup=True, stride=32):
    # Resize and pad image while meeting stride-multiple constraints
    shape = img.shape[:2]  # current shape [height, width]
    if isinstance(new_shape, int):
        new_shape = (new_shape, new_shape)

    # Scale ratio (new / old)
    r = min(new_shape[0] / shape[0], new_shape[1] / shape[1])
    if not scaleup:  # only scale down, do not scale up (for better test mAP)
        r = min(r, 1.0)

    # Compute padding
    ratio = r, r  # width, height ratios
    new_unpad = int(round(shape[1] * r)), int(round(shape[0] * r))
    dw, dh = new_shape[1] - new_unpad[0], new_shape[0] - new_unpad[1]  # wh padding
    if auto:  # minimum rectangle
        dw, dh = np.mod(dw, stride), np.mod(dh, stride)  # wh padding
    elif scaleFill:  # stretch
        dw, dh = 0.00.0
        new_unpad = (new_shape[1], new_shape[0])
        ratio = new_shape[1] / shape[1], new_shape[0] / shape[0]  # width, height ratios

    dw /= 2  # divide padding into 2 sides
    dh /= 2

    if shape[::-1] != new_unpad:  # resize
        img = cv2.resize(img, new_unpad, interpolation=cv2.INTER_LINEAR)
    top, bottom = int(round(dh - 0.1)), int(round(dh + 0.1))
    left, right = int(round(dw - 0.1)), int(round(dw + 0.1))
    img = cv2.copyMakeBorder(img, top, bottom, left, right, cv2.BORDER_CONSTANT, value=color)  # add border
    return img, ratio, (dw, dh)

C++版本如下:

void get_input_data_focus(const char* image_file, float* input_data, int img_h, int img_w, const float* mean, const float* scale)
{
    cv::Mat sample = cv::imread(image_file, 1);
    cv::Mat img;

    const int target_size = 640;
    int imge_w = img.cols;
    int imge_h = img.rows;
    int w = imge_w;
    int h = imge_h;
    float scale_im = 1.f;

    if (w > h)
    {
        scale_im = (float)target_size / w;
        w = target_size;
        h = h * scale_im;
    }
    else
    {
        scale_im = (float)target_size / h;
        h = target_size;
        w = w * scale_im;
    }

    cv::cvtColor(sample, img, cv::COLOR_BGR2RGB);
    cv::resize(img, img, cv::Size(w, h));
    // pad to target_size rectangle
    int wpad = (w + 31) / 32 * 32 - w;
    int hpad = (h + 31) / 32 * 32 - h;

    cv::Mat in_pad;
    cv::copy_make_border(img, in_pad, hpad / 2, hpad - hpad / 2, wpad / 2, wpad - wpad / 2, cv::BORDER_CONSTANT, 114.f);
    img.convertTo(img, CV_32FC3);

    float* img_data = (float*)img.data;

    /* nhwc to nchw */
    for (int h = 0; h < img_h; h++)
    {
        for (int w = 0; w < img_w; w++)
        {
            for (int c = 0; c < 3; c++)
            {
                int in_index = h * img_w * 3 + w * 3 + c;
                int out_index = c * img_h * img_w + h * img_w + w;
                input_data[out_index] = (img_data[in_index] - mean[c]) * scale[c];
            }
        }
    }
}
图片

6.2 模型加载和推理

/* set runtime options */
    struct options opt;
    opt.num_thread = num_thread;
    opt.cluster = TENGINE_CLUSTER_ALL;
    opt.precision = TENGINE_MODE_FP32;
    opt.affinity = 0;

    /* inital tengine */
    if (init_tengine() != 0)
    {
        fprintf(stderr, "Initial tengine failed.\n");
        return -1;
    }
    fprintf(stderr, "tengine-lite library version: %s\n", get_tengine_version());

    /* create graph, load tengine model xxx.tmfile */
    graph_t graph = create_graph(nullptr, "tengine", model_file);
    if (graph == nullptr)
    {
        fprintf(stderr, "Create graph failed.\n");
        return -1;
    }

6.3 获取推理结果

/* yolov5 postprocess */
    // 013202085
    // 113404085
    // 213808085
    tensor_t p8_output = get_graph_output_tensor(graph, 00);
    tensor_t p16_output = get_graph_output_tensor(graph, 10);
    tensor_t p32_output = get_graph_output_tensor(graph, 20);

    float* p8_data = (float*)get_tensor_buffer(p8_output);
    float* p16_data = (float*)get_tensor_buffer(p16_output);
    float* p32_data = (float*)get_tensor_buffer(p32_output);

    /* postprocess */
    const float prob_threshold = 0.55;
    const float nms_threshold = 0.5;

    std::vector<Object> proposals;
    std::vector<Object> objects8;
    std::vector<Object> objects16;
    std::vector<Object> objects32;
    std::vector<Object> objects;

    generate_proposals(32, p32_data, prob_threshold, objects32, letterbox_cols, letterbox_rows);
    proposals.insert(proposals.end(), objects32.begin(), objects32.end());
    generate_proposals(16, p16_data, prob_threshold, objects16, letterbox_cols, letterbox_rows);
    proposals.insert(proposals.end(), objects16.begin(), objects16.end());
    generate_proposals(8, p8_data, prob_threshold, objects8, letterbox_cols, letterbox_rows);
    proposals.insert(proposals.end(), objects8.begin(), objects8.end());

    qsort_descent_inplace(proposals);
    std::vector<int> picked;
    nms_sorted_bboxes(proposals, picked, nms_threshold);

6.4 后处理

static void nms_sorted_bboxes(const std::vector<Object>& faceobjects, std::vector<int>& picked, float nms_threshold)
{
    picked.clear();

    const int n = faceobjects.size();

    std::vector<float> areas(n);
    for (int i = 0; i < n; i++)
    {
        areas[i] = faceobjects[i].rect.area();
    }

    for (int i = 0; i < n; i++)
    {
        const Object& a = faceobjects[i];

        int keep = 1;
        for (int j = 0; j < (int)picked.size(); j++)
        {
            const Object& b = faceobjects[picked[j]];

            // intersection over union
            float inter_area = intersection_area(a, b);
            float union_area = areas[i] + areas[picked[j]] - inter_area;
            // float IoU = inter_area / union_area
            if (inter_area / union_area > nms_threshold)
                keep = 0;
        }

        if (keep)
            picked.push_back(i);
    }
}

static void generate_proposals(int stride, const float* feat, float prob_threshold, std::vector<Object>& objects,
                               int letterbox_cols, int letterbox_rows)
{
    //static float anchors[18] = {101316303323306162455911911690156198373326};
    static float anchors[18] = {101316303323,
                                3061624559119,
                                11690156198373326};

    int anchor_num = 3;
    int feat_w = letterbox_cols / stride;
    int feat_h = letterbox_rows / stride;
    int cls_num = 80;
    int anchor_group;
    if (stride == 8)
        anchor_group = 1;
    if (stride == 16)
        anchor_group = 2;
    if (stride == 32)
        anchor_group = 3;
    for (int h = 0; h <= feat_h - 1; h++)
    {
        for (int w = 0; w <= feat_w - 1; w++)
        {
            for (int a = 0; a <= anchor_num - 1; a++)
            {
                //process cls score
                int class_index = 0;
                float class_score = -FLT_MAX;
                for (int s = 0; s <= cls_num - 1; s++)
                {
                    float score = feat[a * feat_w * feat_h * (cls_num + 5) + h * feat_w * (cls_num + 5) + w * (cls_num + 5) + s + 5];
                    if (score > class_score)
                    {
                        class_index = s;
                        class_score = score;
                    }
                }
                //process box score
                float box_score = feat[a * feat_w * feat_h * (cls_num + 5) + (h * feat_w) * (cls_num + 5) + w * (cls_num + 5) + 4];
                float final_score = sigmoid(box_score) * sigmoid(class_score);
                if (final_score >= prob_threshold)
                {
                    int loc_idx = a * feat_h * feat_w * (cls_num + 5) + h * feat_w * (cls_num + 5) + w * (cls_num + 5);
                    float dx = sigmoid(feat[loc_idx + 0]);
                    float dy = sigmoid(feat[loc_idx + 1]);
                    float dw = sigmoid(feat[loc_idx + 2]);
                    float dh = sigmoid(feat[loc_idx + 3]);
                    float pred_cx = (dx * 2.0f - 0.5f + w) * stride;
                    float pred_cy = (dy * 2.0f - 0.5f + h) * stride;
                    float anchor_w = anchors[(anchor_group - 1) * 6 + a * 2 + 0];
                    float anchor_h = anchors[(anchor_group - 1) * 6 + a * 2 + 1];
                    float pred_w = dw * dw * 4.0f * anchor_w;
                    float pred_h = dh * dh * 4.0f * anchor_h;
                    float x0 = pred_cx - pred_w * 0.5f;
                    float y0 = pred_cy - pred_h * 0.5f;
                    float x1 = pred_cx + pred_w * 0.5f;
                    float y1 = pred_cy + pred_h * 0.5f;

                    Object obj;
                    obj.rect.x = x0;
                    obj.rect.y = y0;
                    obj.rect.width = x1 - x0;
                    obj.rect.height = y1 - y0;
                    obj.label = class_index;
                    obj.prob = final_score;
                    objects.push_back(obj);
                }
            }
        }
    }
}

6.5 绘图

static void draw_objects(const cv::Mat& bgr, const std::vector<Object>& objects)
{
    static const char* class_names[] = {
            "person""bicycle""car""motorcycle""airplane""bus""train""truck""boat""traffic light",
            "fire hydrant""stop sign""parking meter""bench""bird""cat""dog""horse""sheep""cow",
            "elephant""bear""zebra""giraffe""backpack""umbrella""handbag""tie""suitcase""frisbee",
            "skis""snowboard""sports ball""kite""baseball bat""baseball glove""skateboard""surfboard",
            "tennis racket""bottle""wine glass""cup""fork""knife""spoon""bowl""banana""apple",
            "sandwich""orange""broccoli""carrot""hot dog""pizza""donut""cake""chair""couch",
            "potted plant""bed""dining table""toilet""tv""laptop""mouse""remote""keyboard""cell phone",
            "microwave""oven""toaster""sink""refrigerator""book""clock""vase""scissors""teddy bear",
            "hair drier""toothbrush"};

    cv::Mat image = bgr.clone();

    for (size_t i = 0; i < objects.size(); i++)
    {
        const Object& obj = objects[i];

        fprintf(stderr, "%2d: %3.0f%%, [%4.0f, %4.0f, %4.0f, %4.0f], %s\n", obj.label, obj.prob * 100, obj.rect.x,
                obj.rect.y, obj.rect.x + obj.rect.width, obj.rect.y + obj.rect.height, class_names[obj.label]);

        cv::rectangle(image, obj.rect, cv::Scalar(25500));

        char text[256];
        sprintf(text, "%s %.1f%%", class_names[obj.label], obj.prob * 100);

        int baseLine = 0;
        cv::Size label_size = cv::getTextSize(text, cv::FONT_HERSHEY_SIMPLEX, 0.52, &baseLine);

        int x = obj.rect.x;
        int y = obj.rect.y - label_size.height - baseLine;
        if (y < 0)
            y = 0;
        if (x + label_size.width > image.cols)
            x = image.cols - label_size.width;

        cv::rectangle(image, cv::Rect(cv::Point(x, y), cv::Size(label_size.width, label_size.height + baseLine)),
                      cv::Scalar(255255255), -1);

        cv::putText(image, text, cv::Point(x, y + label_size.height), cv::FONT_HERSHEY_SIMPLEX, 0.5,
                    cv::Scalar(000));
    }

    cv::imwrite("yolov5s_out.jpg", image);
}
/* yolov5 draw the result */

    float scale_letterbox;
    int resize_rows;
    int resize_cols;
    if ((letterbox_rows * 1.0 / img.rows) < (letterbox_cols * 1.0 / img.cols))
    {
        scale_letterbox = letterbox_rows * 1.0 / img.rows;
    }
    else
    {
        scale_letterbox = letterbox_cols * 1.0 / img.cols;
    }
    resize_cols = int(scale_letterbox * img.cols);
    resize_rows = int(scale_letterbox * img.rows);

    int tmp_h = (letterbox_rows - resize_rows) / 2;
    int tmp_w = (letterbox_cols - resize_cols) / 2;

    float ratio_x = (float)img.rows / resize_rows;
    float ratio_y = (float)img.cols / resize_cols;

    int count = picked.size();
    fprintf(stderr, "detection num: %d\n", count);

    objects.resize(count);
    for (int i = 0; i < count; i++)
    {
        objects[i] = proposals[picked[i]];
        float x0 = (objects[i].rect.x);
        float y0 = (objects[i].rect.y);
        float x1 = (objects[i].rect.x + objects[i].rect.width);
        float y1 = (objects[i].rect.y + objects[i].rect.height);

        x0 = (x0 - tmp_w) * ratio_x;
        y0 = (y0 - tmp_h) * ratio_y;
        x1 = (x1 - tmp_w) * ratio_x;
        y1 = (y1 - tmp_h) * ratio_y;

        x0 = std::max(std::min(x0, (float)(img.cols - 1)), 0.f);
        y0 = std::max(std::min(y0, (float)(img.rows - 1)), 0.f);
        x1 = std::max(std::min(x1, (float)(img.cols - 1)), 0.f);
        y1 = std::max(std::min(y1, (float)(img.rows - 1)), 0.f);

        objects[i].rect.x = x0;
        objects[i].rect.y = y0;
        objects[i].rect.width = x1 - x0;
        objects[i].rect.height = y1 - y0;
    }

    draw_objects(img, objects);

    /* release tengine */
    postrun_graph(graph);
    destroy_graph(graph);
    release_tengine();

6.6 可视化推理结果

5 YOLOv5-Lite对比结果

6 参考

[1].https://blog.csdn.net/weixin_45829462/article/details/119767896 
[2].https://github.com/OAID/Tengine
[3].https://github.com/ppogg/YOLOv5-Lite

如果觉得有用,就请分享到朋友圈吧!

△点击卡片关注极市平台,获取 最新CV干货

公众号后台回复“CVPR21检测”获取CVPR2021目标检测论文下载~


极市干货
项目/比赛: 珠港澳人工智能算法大赛 算法打榜
算法trick 目标检测比赛中的tricks集锦 从39个kaggle竞赛中总结出来的图像分割的Tips和Tricks
技术综述: 一文弄懂各种loss function 工业图像异常检测最新研究总结(2019-2020)


CV技术社群邀请函 #

△长按添加极市小助手
添加极市小助手微信(ID : cvmart4)

备注:姓名-学校/公司-研究方向-城市(如:小极-北大-目标检测-深圳)


即可申请加入极市目标检测/图像分割/工业检测/人脸/医学影像/3D/SLAM/自动驾驶/超分辨率/姿态估计/ReID/GAN/图像增强/OCR/视频理解等技术交流群


每月大咖直播分享、真实项目需求对接、求职内推、算法竞赛、干货资讯汇总、与 10000+来自港科大、北大、清华、中科院、CMU、腾讯、百度等名校名企视觉开发者互动交流~



觉得有用麻烦给个在看啦~   
登录查看更多
1

相关内容

《5G/6G毫米波测试技术白皮书》未来移动通信论坛
专知会员服务
17+阅读 · 2022年4月15日
【CVPR2022】 Dropout在图像超分任务中的重煥新生
专知会员服务
19+阅读 · 2022年3月5日
专知会员服务
18+阅读 · 2021年5月23日
【CVPR2021】重新思考BiSeNet让语义分割模型速度起飞
专知会员服务
34+阅读 · 2021年5月5日
专知会员服务
18+阅读 · 2021年4月24日
专知会员服务
45+阅读 · 2020年3月6日
TensorFlow Lite指南实战《TensorFlow Lite A primer》,附48页PPT
专知会员服务
70+阅读 · 2020年1月17日
工程实践 | CUDA优化之LayerNorm性能优化实践
极市平台
0+阅读 · 2022年1月10日
Tensorrt踩坑日记 | python、pytorch 转 onnx 推理加速
极市平台
15+阅读 · 2021年12月24日
深度学习模型参数量/计算量和推理速度计算
极市平台
1+阅读 · 2021年11月12日
国家自然科学基金
0+阅读 · 2014年12月31日
国家自然科学基金
5+阅读 · 2013年12月31日
国家自然科学基金
0+阅读 · 2013年12月31日
国家自然科学基金
0+阅读 · 2013年12月31日
国家自然科学基金
0+阅读 · 2013年12月31日
国家自然科学基金
0+阅读 · 2012年12月31日
国家自然科学基金
0+阅读 · 2011年12月31日
国家自然科学基金
0+阅读 · 2009年12月31日
国家自然科学基金
0+阅读 · 2008年12月31日
One-Class Model for Fabric Defect Detection
Arxiv
0+阅读 · 2022年4月20日
Arxiv
0+阅读 · 2022年4月18日
Max-Margin Contrastive Learning
Arxiv
18+阅读 · 2021年12月21日
Arxiv
11+阅读 · 2018年1月18日
VIP会员
最新内容
BES:让语言模型通过双向进化搜索自我改进
专知会员服务
0+阅读 · 9分钟前
以色列-美国-伊朗战争中的无人机:关键要点
专知会员服务
3+阅读 · 今天14:04
《Palantir任务保障性软件安全标准(MA-S2)》
专知会员服务
6+阅读 · 今天13:49
基于声学的无人机检测技术综述
专知会员服务
5+阅读 · 今天13:37
《当代混合战争分析框架:俄乌战争经验教训》
专知会员服务
5+阅读 · 今天13:11
战略前沿人工智能的再思考(中文)
专知会员服务
7+阅读 · 5月29日
《量化地基防空系统间接效应的博弈论方法》
专知会员服务
5+阅读 · 5月29日
相关VIP内容
《5G/6G毫米波测试技术白皮书》未来移动通信论坛
专知会员服务
17+阅读 · 2022年4月15日
【CVPR2022】 Dropout在图像超分任务中的重煥新生
专知会员服务
19+阅读 · 2022年3月5日
专知会员服务
18+阅读 · 2021年5月23日
【CVPR2021】重新思考BiSeNet让语义分割模型速度起飞
专知会员服务
34+阅读 · 2021年5月5日
专知会员服务
18+阅读 · 2021年4月24日
专知会员服务
45+阅读 · 2020年3月6日
TensorFlow Lite指南实战《TensorFlow Lite A primer》,附48页PPT
专知会员服务
70+阅读 · 2020年1月17日
相关基金
国家自然科学基金
0+阅读 · 2014年12月31日
国家自然科学基金
5+阅读 · 2013年12月31日
国家自然科学基金
0+阅读 · 2013年12月31日
国家自然科学基金
0+阅读 · 2013年12月31日
国家自然科学基金
0+阅读 · 2013年12月31日
国家自然科学基金
0+阅读 · 2012年12月31日
国家自然科学基金
0+阅读 · 2011年12月31日
国家自然科学基金
0+阅读 · 2009年12月31日
国家自然科学基金
0+阅读 · 2008年12月31日
Top
微信扫码咨询专知VIP会员