中国特色!巴菲特错过的投资机会

2019 年 4 月 22 日 君临

文   |   君临团队

4月3日,国务院又送降费大礼包。

收了几十年的民航发展基金,自今年7月1日起,征收标准将降低一半。

这个民航发展基金,就是咱们坐飞机缴的机场建设费——国内50、国际90。

坐飞机的成本降了,无疑将刺激飞行需求,增厚航空公司利润。

据财政部数据,2017年民航发展基金收入368亿,悲催的是,那年全国航空公司利润总额才408亿。

而今年,这一基金收入更是高达438亿。

2018年,两大民营航司春秋、吉祥缴纳的民航发展基金分别为3.3亿、3.44亿,占利润总额的比重分别为16%、20%。

南航东航,民航发展基金成本分别为29.4亿和22.35亿、占利润总额的比重更是高达65%、58%。

显而易见,民航发展基金减半征收,对航空公司可谓重磅利好。

可浮躁的市场并不买这个冷门板块的账,四大国营加两大民营,纷纷高开低走,让人大跌眼镜。

根据君临观察,降费只是民航业诸多好消息中最显眼的一个。

实际上,各种因素叠加,民航将迎来大年。

 1 

传统意义上,市场认为航空业冷门,主要是因为其具有明显的周期性,α不明显,业绩飘忽不定。

驱动航空业周期性波动的,是汇率和油价。

属于宏观大指标范畴,影响其波动的变量因素太多,中短期预测难度大,只能推测大致方向。

汇率对航空公司的影响,集中在飞机购买负债和燃油采购。

航空公司从大飞机双寡头波音和空客订购飞机,用美元负债,如果人民币贬值,那么航空公司便会产生汇兑损失,反之则是汇兑收益。

海外燃油采购,同样采用美元计价,汇率波动同样会造成汇兑损失和收益。

燃油成本更是航司总成本中的绝对大头,一般占比在30%左右,油价波动显著影响航空公司业绩。

2011-2014年,油价长期保持在100美元上方,那几年航司的盈利状况就非常差。

通过汇率和油价这两大不可控因素,我们可以看到,民航自诞生之日起,就伴随着不确定性。

天灾、人祸、经济危机、地缘危机,样样对民航几乎都是灾难性的打击。

而正是如此,无论是投资者还是民航从业者,都持有一种悲观情绪,民航业就是好两年坏两年。

但人们往往过于关注短期冲击,而忽视让人难以察觉的长期影响:供需结构。

作为可选消费品,航空需求与宏观经济密切相关。

商务旅行和个人消费,是支撑航空需求的两根坚实底座。

复盘过去几十年的人均GDP增速,可以发现其增长曲线与民航客运量增速基本一致。

2007年以来我国人均GDP年均复合增速为12.7%,民航客运量复合增速则为12.5%。

值得注意的是,近年来,民航客运量甚至大幅领先于人均GDP增速。

2016,人均GDP增速6.2%,民航客运量增速则是11.8%;

2017,人均GDP增速6.2%,民航客运量增速则是12.8%;

2018,人均GDP增速6.1%,民航客运量增速则是10.9%。

造成这种现象的原因,是人均GDP达到一定阈值后,人均乘机次数不再线性增长。

根据发达国家历史经验,人均GDP突破5000美元时,度假经济开始兴起,个人消费出行开始增长。

事实也的确如此,自2010年我国人均GDP突破3万人民币以来,民航业营收持续增长,以春秋、吉祥为代表的廉航更是快速成长。

今年1至2月,民航客运量分别增长14.9%、12.9%。

也就是说,大概率全年客运量增速将保持在10%以上。

今年初,有经济学家宣称国内有10亿人还没有坐过飞机。

他还真不是信口开河,根据民航局预计,要到2020年,我国人均乘机次数才计划达到0.5次。

和美国2017年2.7次的数据比起来,差距是实打实存在。

换言之,从需求角度看,民航业的未来充满乐观。

收入的持续上升,是促进民航消费的核心变量。

高净值人群每年多赚几百万,对消费促进非常有限,而数量巨大的中国普通劳动者每年多赚1万元,则会对消费产生巨大的边际贡献。

这才是无以伦比的推动力量。

有坚实需求打底,我们应该将目光集中到供给层面。

 2 

2017年9月,以民航局发布《关于把控运行总量调整航班结构提升航班正点率的若干政策措施》为标志,轰轰烈烈的“民航供给侧改革”拉开序幕。

民航的供给侧改革,目的是提升民航航班正点率,手段是对航班时刻进行总量控制和结构调整。

2018年是供给侧改革完整的一年,全年民航航班架次增幅大幅下降,起降架次同比增幅减少了2.9个百分点,其中枢纽机场起降架次年度增幅仅有3.4%。

2017-2018不同类型机场航班起降架次增幅 | 来源:民航网站

现阶段,人民日益增长的出行需要同落后的运力供给之间的矛盾,难以调和。

又恰逢机票价格市场化改革深化,根据2015年民航局《关于推进民航运输价格和收费机制改革的实施意见》。

明确2017年民航竞争性环节运输价格和收费基本放开,2020年,市场决定价格机制基本完善。

供不应求再加上票价放开,结果只能是一个:涨价。

在2018年初放开的306条市场化航线中,在夏季旺季到来时,已有60余条的航线价格有所上调,上调幅度多在9.5%以上。

据携程数据显示,被誉为最赚钱的“黄金航线”的京沪线,价格更是连涨。

来源:携程

2019年,民航公布了夏秋航季时刻表,航班量同比增长9%,增速同比增长3.3个点。

虽然时刻总量上有所放松,但9%的增速相对需求来说,仍然偏紧。

尤其是四大核心枢纽机场(首都、虹桥、浦东、白云),同比增幅仅为1.4%、0%、3.6%和5.3%。

机场产能受限,一方面将提高客座率,提升航班边际收益;另一方面也将进一步推升票价。

以南航为例,其整体客座率就由2007年74.5%提升至2018Q1-3的82.8%。

完美双击。

但话说回来,政策之所以一推就灵,领导英明是一方面,其他原因也不能忽视。

其一、备战备荒为人民,我国低空空域管理一直沿用了战争年代的军事管制。

想要协调军队的管辖领域,需要顶层介入,并非易事。

所以目前我国民航空域极其有限,仅可使用全部空域的20%-30%,只能在特定狭窄空域内讨饭吃。

拥挤的天空,容不下太多飞机。

来源:谷歌地球

其二、我国机场有限,而且容量也有限。

前二十大机场(覆盖了中国72%的航空客流),繁忙程度已接近甚至高于全球大部分大型城市水平。

这两大压制供给增长的因素,短期无法改变,只有行业格局才是“供给侧改革”发挥作用的主战场。

实际上,我国民航业可以说打娘胎出来,就完成了行业集中度的提升,短时间走完了资本主义国家近百年的残酷市场竞争路。

有必要看看国土面积、人口规模都与我国相似的美国例子。

 3 

1994年,巴菲特割掉89年买入的美国航空优先股,遭遇其投资生涯第二个失败后。

在致股东信中总结到:

“航空公司看起来在收入增长方面不错,但是在这过程中需要大量资本投资才能实现增长。”

虽然股神将这次失败总结为大额资本开支毁灭价值。

但他的话只说了一半,时间拉长了看,这并非他遭受失败的根本原因。

美国民航业,曾是资本主义管制派的重地。

1938年,为避免“过度竞争”,美国就颁布了由看得见的手主导的《国内航空法》,从航空公司的成立到航线开设、退出、票价,均需政府审批。

政府管制的结果,想必国人最具发言权,又贵又差,而可怜的美国人民竟忍受了半个世纪之久。

1974年,一家航空公司对纽约和洛杉矶之间航班收取少于1442美元是非法的,荒唐至极。

而今天,同样的航线,价格变成了100多美元。

最终“让市场发挥决定性作用”的,是那个著名的平庸总统——吉米·卡特。

任上,他推动了1978年实施的《放松管制法》,放宽了航空的管制,还一并结束了政府对石油、卡车运输、铁路和啤酒等行业的管制。

后来卡特不仅被评为“伟大的解除管制者”,也为继任者里根,扫清了重铸美国自由市场的阻碍。

不过,初级自由市场的无序竞争是消费者的福音,股东的地狱。

有数据统计,在1965年的时候,不到20%的美国人坐过飞机,和今天的中国也差不多。

广阔的市场前景让无数资本前赴后继的涌入民航业。

1978年,美国只有36家航空公司,十年后,这个数字是234家。

就连如今的美国总统特朗普,当年也和股神一道,同年杀入航空业,接盘美国东方航空的21架波音727,成立了“Trump Shuttle(特朗普快线)”。

来源:NBC News

这位有商业奇才之称的总统,尽管搞商业地产是一把好手,但他即便使出浑身解数,搞了各种各样的增收办法,也无法让航空公司的现金实现健康周转。

运营期间,特朗普快线几乎没有盈利,不到两年,他果断止损割肉。

在日后的回忆中,特朗普用尖酸刻薄的语气坦言“毫不怀念”这段经历,甚至很高兴能从中脱身。

特朗普快线黯然扑街的故事,可谓那时各路航空公司的共同写照。

航空运输作为一种标准化商品,很难形成品牌,拥有定价权,市场放开后供给的大幅扩张,过度竞争下,企业之间的关键竞争点,只有成本。

从管制放松的1978年到2008年,全行业累计营收2.29万亿美元,增长6.6倍,客座率从60%左右上升至80%左右,但净利润反而累计亏损500亿。

供给大幅增长让票价降低,无数普通美国人坐上了飞机,但对行业来说,是悲惨的“增收不增利”。

较低的行业集中度,是美国航空业难以盈利的根本原因。

市场虽然能汰弱留强,但需要时日,赌徒总要输光最后的筹码才肯离场。

时间进入新世纪,在互联网泡沫、“911”事件和2008年全球金融危机等外部事件冲击下,市场汰弱留强的速度大大加快,美国航空业开始大规模破产和兼并。

尤其是2008年金融危机导致的大洗牌,行业集中度开始快速提升。

以2013年全美航空与美国航空合并为标志,美国三大航均完成重组,再加上廉航大佬西南航空,美国的民航业进入寡头垄断时代。

而且过分的是,这四家航司背后的主要股东高度重合。

先锋集团、贝莱德、富达还有股神的伯克希尔,都是利益高度一致的资本家,大家和气生财。

美国人走过了几十年的弯路,最终还是依靠市场的力量,圆了几十年前妄图避免“过度竞争”的梦想。

这十年来,北美的航空公司的竞争环境并不激烈,年赚百亿轻轻松松,行业进入良性竞争局面。

回顾美国航空经历的严格管制、完全市场竞争和寡头垄断三个阶段,可以清楚的得出结论:

油价短期会放大业绩波动,供需结构才是主导航司盈利的内生关键因素。

 4 

早在2002-2003年间,在民航局的坚强领导下,中国民航业就顺利完成行业整合。

原来的9家直属航企,重组为三大寡头:中国航空集团、东方航空集团、南方航空集团。

还有谜一样的海南航空,虽然不是民航局亲儿子,但在那一轮整合中大有斩获,一举与三位太子平起平坐。

海航的神操作又是另一个传奇故事,以后有机会再说。

2008年的金融危机爆发,引发新一轮行业整合,到2013年,四大航拥有73%左右市场,加上子公司和联营企业,市场集中度更是惊人。

社会主义的管制铁拳,威力无比,我国民航除了2008年,年年盈利。

国内四大航空集团 | 来源:各司2018年报

不过,纵使民航局对爱子有拳拳之心,但依然挡不住民营廉航对四大航市场的侵蚀。

在十八届三中全会精神指引下,民航局加快了市场化改革步伐,2013年取消最低票价,并允许廉航在国内最繁忙机场之间开辟航线。

市场的阳光洒到哪里,总有民营企业茁壮成长。

与10年前不足1%相比,如今后者在中国的市场总份额已超10%。

四大国有航司,坐拥最好的时刻、机场、资金、政府关系,但经营上泛善可陈,管理上跑冒滴漏,利润跟随油价汇率摆动,难以主导自己的命运。

周期股说的就是他们。

但四大的投资逻辑不在于α,而在于β。

2007年以来,相对沪深300,航空指数整体上经历了3轮比较明显的超额收益周期。

第一轮:2007年,人民币升值叠加经济景气需求扩张,中信航空指数涨幅400%+,超额收益250%+;

第二轮:2009-2010年,四万亿刺激下,中信航空指数分别涨幅100%、39%,超额收益率10%、51%;

第三轮:2014-2015年,油价大幅下跌叠加供给改革,中信航空指数分别涨幅84%、34%,年化超额收益率均在30%以上;

这里面的门道在于杠杆。

相比其他行业,航司更像准金融行业,有明显的高负债率,油价又受到银行利率、美元汇率相互关联的影响。

盈亏放大,大起大落。

今年,美国经济下滑超预期,美联储暂停加息,会让美元弱势。

与此同时,我国一季度社融数据出炉,5.81万亿新增贷款、8.18万亿新增社融,坊间惊呼“天量”、“超预期”。

货币投放增加,往往会伴随资产价格特别是股市的上行。

同时,大规模的流动性供应迟早会反应到基本面的进一步好转上。

这一方面会让人民币进入强势,一方面也会拉动民航需求。

不过从历史上看,国际石油贸易以美元结算,油价和美元是一对跷跷板关系,美元走弱,原油就走强。

但开车不能一直盯着后视镜。

近十年,全球原油供应,发生了显著的变化——美国的页岩油革命冲击国际油价。

2012年以来,美国页岩油产量急剧增长,也让美国摇身一变,不仅成为原油产量第一大国,也成为全球原油出口大国。

2014-2016年油价暴跌期间,美国7大油气区的钻机数量最大降幅为78%,但国内原油总产量仅下滑11.4%,页岩油总产量仅下滑12.3%。

说明钻井数量在下降,但单位钻井的生产率却在持续提高。

意味着页岩油最关键问题——开采成本,正不断下降。

这让美国页岩油产量今年突破1200万桶/天,将老二俄罗斯越甩越远。

与此同时,电动车的高速渗透,也为油价的需求前景蒙上一层阴影。

汇率、油价、供需三者共振,四大航大概率将在今年迎来一个新的β周期。

 5 

近几年,四大航营收复合增长率是个位数,而春秋、吉祥复合增长率是双位数。

春秋、吉祥是中国民营航空最闪耀的双子星,均成立于民营航空破冰的2005年,而与他们同年成立的那一批民营航空,不少已消失在祖国的蓝天。

唯独这两个“野路子”,从四大的重重围困中杀将出来,成长到百亿营收级别。

无论是机队规模、收入、净利润规模都非常接近。

从构成ROE的三要素看,也是不相上下。

来源:2018Q3

但奇怪的是,春秋市值就是要比吉祥高100亿左右,而且近年还有加大趋势。

市值走势   来源:萝卜投研

市值差距是问题的关键,看懂了这个,就算看懂了民营廉航的α。

营收上,两者都实现了持续增长,但问题的关键,是利润。

相比吉祥,春秋的利润表现更为平滑,表现出明显的非周期性特征。

仅有一年的负增长,原因是运力交付延迟,泰王逝世、萨德导弹等地缘事件,而非航司们的万年老坑——油价和汇率。

下图为吉祥,上图为春秋 | 来源:同花顺

如果将吉祥的利润走势与四大比较,其实可以发现,吉祥的利润走势几乎与国有航司一致。

上为南航,中为东航,下为国航 | 来源:同花顺

吉祥更像一个体制机制更灵活的“小四大”,但没有国企的跑冒滴漏,依靠精细化管理取得较高的ROE。

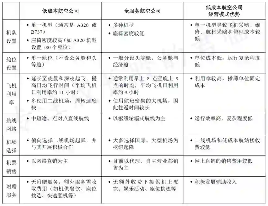
看看春秋招股书中对不同业务模式航司的比较:

吉祥航空,虽然也号称低成本,但并不符合严格意义上的定义。

廉航最关键的机队设置,吉祥就不是单一机型和单一舱位。

吉祥不仅有A320、A321,设置了公务舱,2017年初还买了10架B787宽体机,准备用B787经营长途航线,走“国际化”。

且不说违背了其诞生时“年轻机队和统一机型”的宗旨,短期看,由于飞机交付期长、缺乏规模效应,会增加运营成本,影响盈利水平;长期看,也会因多机型增加维修保养、采购、人力成本。

吉祥四季度成本大幅上升的重要原因之一,正是B787利用率不高,也映证了此观点。

2018年,吉祥客座率是86.24%,而春秋则是89.01%,而且历史上也一直高于吉祥。

吉祥称自己:

“并不以价格策略作为核心竞争力,而是通过为客户提供超出票价水平预期的高性价比服务赢得客户的认可和市场份额”。

通过精细化管理和价格策略,吉祥虽然拥有全行业最高的毛利率,但在网络直销方面,做得完全不如电子商务比例更高的春秋。

2018,春秋投了1.05亿的研发,吉祥只有区区660万。

有着“互联网航空公司”之称的春秋,研发的大头就投向旅客服务IT系统建设。

目前在国内,旅客服务系统只有春秋航空为自营模式,其他航空公司均采用托管模式,所谓托管,就是托管在中国航信,这是家提供技术服务,做垄断生意的央企。

简单来说,每卖一张机票,航司就要付给中国航信6.5元,这可不是一笔小钱。

打个不恰当的比喻,春秋就像自研芯片的华为,而其他公司就像小米,要付大价钱仰仗着高通爸爸。

针对航司们最为头疼的油价,春秋也有一套方法,我们引用总裁王煜的表述:

“国内航空燃油综合采购成本超过5000元/吨,就要收燃油附加费,我们的客座率高,所以燃油附加费就可以把国内航线绝大部分燃油涨幅覆盖掉。”

“春秋航空不用金融手段对冲油价。这是因为国内油价与国际油价浮动并不同步,用金融对冲反而增加风险。燃油附加费的效果比套期保值更好。”

最典型的就是去年Q4,油价反弹,南航、东航、吉祥马上单季度亏损,国航利润微增1.33%,春秋则是增长22.86%。

综合下来,你就会发现春秋拥有了全行业最强的成本控制能力。

2018年Q3数据   来源:萝卜投研

所以说,国内只有春秋,严格按照廉航的定义来发展,并一以贯之的保持了战略定力。

低成本航空的盈利能力和竞争力,是已被实践证明的,廉航祖师爷西南航空就是最佳样板,持续盈利45年,近39年的股价累涨了140多倍。

西南航空之所以穿越牛熊持续成长,靠的就是廉航所遵守的经营模式,死抠成本,就算面对热门航线,100%的客座率也坚决不换容量更大的机型来投机。

坚决不越雷池一步。

2017年,廉航在东南亚、欧洲、美国的航空市场份额分别达到48%、36%、29%。

想一想,普通老百姓坐飞机,想的都是“哪一天的机票最便宜”,而不是“哪一个航空公司的飞机最舒服”。

差距就是空间。

记得西南航空创始人克勒赫,会对每位前来打探西南航空成功秘诀的人,笑眯眯的说:

“公司的秘密正在于它没有秘密。”

君临想,在克勒赫心里,一定还有下一句——贵在坚持。

所以说,这100亿的差距,是市场给与廉航的溢价,也是给春秋在这浮躁社会中那份难得的坚持溢价。

最后再提一点,737Max是波音爆款737系列飞机的最新款,刚开卖就连续坠机,五十多个国家禁飞。

这不仅致命的影响其声誉,直接导致波音减产。

来源:BBC

要知道,国内有96架波音737MAX8全部停飞,接近春秋的运力。

禁飞直接减少航班供给不说,更直接影响订购737MAX的航司的运力增长。

又给采用A320的春秋一记漂亮的神助攻。


近期行情持续变暖,越来越多君友来问我们关于开户的事情,如果有意向新开户或者想换券商降低佣金费用的君友,可以考虑和我们合作的华泰证券。


识别图中二维码即可通过君临通道开户。

并且,一般券商开户账户默认佣金是万三,但是通过本页面开户的君友,能享受更低的佣金费率,并且该费率设置了金额层级分类,对于不同金额的客户,费率也有所不同。

具体费率详情请添加君临客服官方微信号【JunLinTG1】(备注信息:开户)

 6 

投资充满着风险,我们不能拍拍脑袋就轻易做出决定。

波谲云诡的投资市场上,信息繁杂,雷区遍布,您需要更缜密的分析。

我们秉持价值投资理念,从宏观视野出发,找到未来成长性机会最明确的主要赛道,不断深入,为您从3500家A股公司中精选出最具有投资机会的优质标的。

这是一件枯燥并耗费精力的工作,因为除了基本面的机会分析,还需要对财务风险、业绩确定性、业务竞争格局、估值等,进行更深入的考察。

除此之外,我们还为您做了更多。

对于重点行业和精选公司,我们为您提供持续深入、全面、高密度的跟踪服务,只希望更多用户能及时识别潜藏的机会和风险,穿越牛熊。

这些内容,每日发布在君临付费订阅幸福版。

支撑这一服务体系的,是君临建立起来的一支专业和经验丰富的分析师团队。纵然是股神巴菲特,也需要借助分析师芒格的力量,以及背后强大的研究体系。

我们希望成为您的芒格,帮您看懂成长股。


详情可咨询客服微信(请点击大图再识别二维码):

客服:君小临

客服:君小福

如果你对更多行业和公司感兴趣,或者希望我们的内容做出一些改进,就点击对话君临告诉我们吧!

你可能错过的往期经典

重磅!中国疫苗行业的过去、现在与未来(18/7/31)

5G!枪声再响,华为核心供应链盘点 (18/12/10)

5G!2018年中国公司的10大技术突破(19/1/2)

— —END— — 

利益声明

本文内容和意见仅代表作者个人观点,作者未持有文中提及公司股票,提供的信息和分析仅供投资者参考,据此入市,风险自担。

联系我们

创始人微信:ansonad,备注“姓名+机构+行业”

商务微信:junlintianxia97或junlinyunying

客服微信:junlinkefu或junlinshouhou

文章投稿:[email protected]

文章转载:公众号对话框内输入“白名单”,自动跳转后阅读规则

点击左下角阅读原文了解详情

登录查看更多
0

相关内容

携程旅行网 创立于1999年,总部设在中国上海,员工17000余人,目前公司已在北京、广州、深圳、成都、杭州、南京、厦门、重庆、青岛、沈阳、武汉、三亚、丽江、香港、南通16个城市设立分支机构,在南通设立服务联络中心。 成立至今陆续收购和投资:中软好泰、香港永安旅游、台湾易游、驴评网、驴妈妈、订餐小秘书、星程酒店、松果网、古镇网、途家网、鸿鹄顶级旅游、铁友网。

目前业务主要为:机票(国内/国际)、酒店(国内/海外/惠选/团购)、度假(旅游/票务/租车/邮轮)、商旅(企业商旅)、铁友网(动车/高铁)、订餐小秘书(订餐/婚宴)、社区(驴评网)、松果网、古镇网、途家网、鸿鹄顶级旅游、携程自由行杂志
2020年中国《知识图谱》行业研究报告,45页ppt
专知会员服务
241+阅读 · 2020年4月18日
德勤:2020技术趋势报告,120页pdf
专知会员服务
194+阅读 · 2020年3月31日
新时期我国信息技术产业的发展
专知会员服务
71+阅读 · 2020年1月18日
报告 | 2020中国5G经济报告,100页pdf
专知会员服务
99+阅读 · 2019年12月29日
【德勤】中国人工智能产业白皮书,68页pdf
专知会员服务
311+阅读 · 2019年12月23日
2019中国硬科技发展白皮书 193页
专知会员服务
86+阅读 · 2019年12月13日
【大数据白皮书 2019】中国信息通信研究院
专知会员服务
138+阅读 · 2019年12月12日
医药零售行业报告
医谷
9+阅读 · 2019年7月8日
2019中国家政服务行业发展剖析及行业投资机遇分析报告
重磅!2019中国经济研判,涉及20个敏感问题…
笔记侠
10+阅读 · 2019年2月17日
2018年中国供应链金融行业研究报告
艾瑞咨询
7+阅读 · 2018年11月20日
中国移动互联网2018上半年报告
计算机与网络安全
3+阅读 · 2018年7月22日
IDG资本杨飞:从价值投资谈2017中国现象
IDG资本
4+阅读 · 2017年12月22日
徐小平讲了个投资奇迹,3年不到75万变3亿
钛媒体
5+阅读 · 2017年12月15日
中国平安股价持续大涨背后
凤凰财经
5+阅读 · 2017年9月13日
Arxiv
19+阅读 · 2018年6月27日
VIP会员
最新内容
《美陆军条例:陆军指挥政策(2026版)》
专知会员服务
7+阅读 · 今天8:10
《军用自主人工智能系统的治理与安全》
专知会员服务
5+阅读 · 今天8:02
《系统簇式多域作战规划范畴论框架》
专知会员服务
9+阅读 · 4月20日
高效视频扩散模型:进展与挑战
专知会员服务
4+阅读 · 4月20日
乌克兰前线的五项创新
专知会员服务
8+阅读 · 4月20日
 军事通信系统与设备的技术演进综述
专知会员服务
7+阅读 · 4月20日
《北约标准:医疗评估手册》174页
专知会员服务
6+阅读 · 4月20日
相关VIP内容
2020年中国《知识图谱》行业研究报告,45页ppt
专知会员服务
241+阅读 · 2020年4月18日
德勤:2020技术趋势报告,120页pdf
专知会员服务
194+阅读 · 2020年3月31日
新时期我国信息技术产业的发展
专知会员服务
71+阅读 · 2020年1月18日
报告 | 2020中国5G经济报告,100页pdf
专知会员服务
99+阅读 · 2019年12月29日
【德勤】中国人工智能产业白皮书,68页pdf
专知会员服务
311+阅读 · 2019年12月23日
2019中国硬科技发展白皮书 193页
专知会员服务
86+阅读 · 2019年12月13日
【大数据白皮书 2019】中国信息通信研究院
专知会员服务
138+阅读 · 2019年12月12日
相关资讯
医药零售行业报告
医谷
9+阅读 · 2019年7月8日
2019中国家政服务行业发展剖析及行业投资机遇分析报告
重磅!2019中国经济研判,涉及20个敏感问题…
笔记侠
10+阅读 · 2019年2月17日
2018年中国供应链金融行业研究报告
艾瑞咨询
7+阅读 · 2018年11月20日
中国移动互联网2018上半年报告
计算机与网络安全
3+阅读 · 2018年7月22日
IDG资本杨飞:从价值投资谈2017中国现象
IDG资本
4+阅读 · 2017年12月22日
徐小平讲了个投资奇迹,3年不到75万变3亿
钛媒体
5+阅读 · 2017年12月15日
中国平安股价持续大涨背后
凤凰财经
5+阅读 · 2017年9月13日
Top
微信扫码咨询专知VIP会员