异步化,高并发大杀器

2018 年 8 月 11 日 架构文摘

今天来聊聊如何让项目异步化的一些事。


1、同步和异步,阻塞和非阻塞


同步和异步,阻塞和非阻塞, 这个几个词已经是老生常谈,当时常常还是有很多同学分不清楚,以为同步肯定就是阻塞,异步肯定就是非阻塞,其他他们不是一回事。


同步和异步关注的是结果消息的通信机制


  • 同步:同步的意思就是调用方需要主动等待结果的返回

  • 异步:异步的意思就是不需要主动等待结果的返回,而是通过其他手段比如,状态通知,回调函数等。


阻塞和非阻塞主要关注的是等待结果返回调用方的状态


  • 阻塞:是指结果返回之前,当前线程被挂起,不做任何事

  • 非阻塞:是指结果在返回之前,线程可以做一些其他事,不会被挂起。


可以看见同步和异步,阻塞和非阻塞主要关注的点不同,有人会问同步还能非阻塞,异步还能阻塞?当然是可以的,下面为了更好的说明他们的组合之间的意思,用几个简单的例子说明:


1. 同步阻塞:同步阻塞基本也是编程中最常见的模型,打个比方你去商店买衣服,你去了之后发现衣服卖完了,那你就在店里面一直等,期间不做任何事(包括看手机),等着商家进货,直到有货为止,这个效率很低。


2. 同步非阻塞:同步非阻塞在编程中可以抽象为一个轮询模式,你去了商店之后,发现衣服卖完了,这个时候不需要傻傻的等着,你可以去其他地方比如奶茶店,买杯水,但是你还是需要时不时的去商店问老板新衣服到了吗。


3. 异步阻塞:异步阻塞这个编程里面用的较少,有点类似你写了个线程池,submit然后马上future.get(),这样线程其实还是挂起的。有点像你去商店买衣服,这个时候发现衣服没有了,这个时候你就给老板留给电话,说衣服到了就给我打电话,然后你就守着这个电话,一直等着他响什么事也不做。这样感觉的确有点傻,所以这个模式用得比较少。


4. 异步非阻塞:异步非阻塞这也是现在高并发编程的一个核心,也是今天主要讲的一个核心。好比你去商店买衣服,衣服没了,你只需要给老板说这是我的电话,衣服到了就打。然后你就随心所欲的去玩,也不用操心衣服什么时候到,衣服一到,电话一响就可以去买衣服了。


2、同步阻塞 PK 异步非阻塞


上面已经看到了同步阻塞的效率是多么的低,如果使用同步阻塞的方式去买衣服,你有可能一天只能买一件衣服,其他什么事都不能干,如果用异步非阻塞的方式去买,买衣服只是你一天中进行的一个小事。


我们把这个映射到我们代码中,当我们的线程发生一次rpc调用或者http调用,又或者其他的一些耗时的IO调用,发起之后,如果是同步阻塞,我们的这个线程就会被阻塞挂起,直到结果返回,试想一下如果IO调用很频繁那我们的CPU使用率其实是很低很低。正所谓是物尽其用,既然CPU的使用率被IO调用搞得很低,那我们就可以使用异步非阻塞,当发生IO调用时我并不马上关心结果,我只需要把回调函数写入这次IO调用,我这个时候线程可以继续处理新的请求,当IO调用结束结束时,会调用回调函数。而我们的线程始终处于忙碌之中,这样就能做更多的有意义的事了。


这里首先要说明的是,异步化不是万能,异步化并不能缩短你整个链路调用时间长的问题,但是他能极大的提升你的最大qps。一般我们的业务中有两处比较耗时:


  • cpu:cpu耗时指的是我们的一般的业务处理逻辑,比如一些数据的运算,对象的序列化。这些异步化是不能解决的,得需要靠一些算法的优化,或者一些高性能框架。

  • iowait:io耗时就像我们上面说的,一般发生在网络调用,文件传输中等等,这个时候线程一般会挂起阻塞。而我们的异步化通常用于解决这部分的问题。


3、哪些可以异步化?


上面说了异步化是用于解决IO阻塞的问题,而我们一般项目中可以使用异步化如下:


  • servlet异步化,springmvc异步化

  • rpc调用如(dubbo,thrift),http调用异步化

  • 数据库调用,缓存调用异步化


下面我会从上面几个方面进行异步化的介绍。


4、servlet异步化


对于Java开发程序员来说servlet并不陌生吧,在项目中不论你使用struts2,还是使用的springmvc,本质上都是封装的servlet。但是我们的一般的开发,其实都是使用的同步阻塞模式如下:



上面的模式优点在于编码简单,适合在项目启动初期,访问量较少,或者是CPU运算较多的项目


缺点在于,业务逻辑线程和servlet容器线程是同一个,一般的业务逻辑总得发生点IO,比如查询数据库,比如产生RPC调用,这个时候就会发生阻塞,而我们的servlet容器线程肯定是有限的,当servlet容器线程都被阻塞的时候我们的服务这个时候就会发生拒绝访问,线程不然我当然们可以通过增加机器的一系列手段来解决这个问题,但是俗话说得好靠人不如靠自己,靠别人替我分担请求,还不如我自己搞定。所以在servlet3.0之后支持了异步化,我们采用异步化之后就会变成如下:



在这里我们采用新的线程处理业务逻辑,IO调用的阻塞就不会影响我们的serlvet了,实现异步serlvet的代码也比较简单,如下:


  
  
    
  1. @WebServlet(name = "WorkServlet",urlPatterns = "/work",asyncSupported =true)

  2. public class WorkServlet extends HttpServlet{

  3.    private static final long serialVersionUID = 1L;

  4.    @Override

  5.    protected void doGet(HttpServletRequest req, HttpServletResponse resp) throws ServletException, IOException {

  6.        this.doPost(req, resp);

  7.    }


  8.    @Override

  9.    protected void doPost(HttpServletRequest req, HttpServletResponse resp) throws ServletException, IOException {

  10.        //设置ContentType,关闭缓存

  11.        resp.setContentType("text/plain;charset=UTF-8");

  12.        resp.setHeader("Cache-Control","private");

  13.        resp.setHeader("Pragma","no-cache");

  14.        final PrintWriter writer= resp.getWriter();

  15.        writer.println("老师检查作业了");

  16.        writer.flush();

  17.        List<String> zuoyes=new ArrayList<String>();

  18.        for (int i = 0; i < 10; i++) {

  19.            zuoyes.add("zuoye"+i);;

  20.        }

  21.        //开启异步请求

  22.        final AsyncContext ac=req.startAsync();

  23.        doZuoye(ac, zuoyes);

  24.        writer.println("老师布置作业");

  25.        writer.flush();

  26.    }


  27.    private void doZuoye(final AsyncContext ac, final List<String> zuoyes) {

  28.        ac.setTimeout(1*60*60*1000L);

  29.        ac.start(new Runnable() {

  30.            @Override

  31.            public void run() {

  32.                //通过response获得字符输出流

  33.                try {

  34.                    PrintWriter writer=ac.getResponse().getWriter();

  35.                    for (String zuoye:zuoyes) {

  36.                        writer.println("\""+zuoye+"\"请求处理中");

  37.                        Thread.sleep(1*1000L);

  38.                        writer.flush();

  39.                    }

  40.                    ac.complete();

  41.                } catch (Exception e) {

  42.                    e.printStackTrace();

  43.                }

  44.            }

  45.        });

  46.    }

  47. }


实现serlvet的关键在于http采取了长连接,也就是当请求打过来的时候就算有返回也不会关闭,因为可能还会有数据,直到返回关闭指令。 AsyncContext ac=req.startAsync(); 用于获取异步上下文,后续我们通过这个异步上下文进行回调返回数据,有点像我们买衣服的时候,给老板一个电话,而这个上下文也是一个电话,当有衣服到的时候,也就是当有数据准备好的时候就可以打电话发送数据了。 ac.complete(); 用来进行长链接的关闭。


## 4.1springmvc异步化 现在其实很少人来进行serlvet编程,都是直接采用现成的一些框架,比如struts2,springmvc。下面介绍下使用springmvc如何进行异步化:


  • 首先确认你的项目中的Servlet是3.0以上的!!,其次springMVC4.0+


  
  
    
  1. <dependency>

  2.      <groupId>javax.servlet</groupId>

  3.      <artifactId>javax.servlet-api</artifactId>

  4.      <version>3.1.0</version>

  5.      <scope>provided</scope>

  6.    </dependency>

  7.    <dependency>

  8.      <groupId>org.springframework</groupId>

  9.      <artifactId>spring-webmvc</artifactId>

  10.      <version>4.2.3.RELEASE</version>

  11.    </dependency>


  • web.xml头部声明,必须要3.0,filter和serverlet设置为异步


  
  
    
  1. <?xml version="1.0" encoding="UTF-8"?>

  2. <web-app version="3.0" xmlns="http://java.sun.com/xml/ns/javaee"

  3.    xmlns:xsi="http://www.w3.org/2001/XMLSchema-instance"

  4.    xsi:schemaLocation="http://java.sun.com/xml/ns/javaee

  5.    http://java.sun.com/xml/ns/javaee/web-app_3_0.xsd">

  6.    <filter>

  7.        <filter-name>testFilter</filter-name>

  8.        <filter-class>com.TestFilter</filter-class>

  9.        <async-supported>true</async-supported>

  10.    </filter>


  11.    <servlet>

  12.        <servlet-name>mvc-dispatcher</servlet-name>

  13.        <servlet-class>org.springframework.web.servlet.DispatcherServlet</servlet-class>

  14.        .........

  15.        <async-supported>true</async-supported>

  16.    </servlet>


  • 使用springmvc封装了servlet的AsyncContext,使用起来比较简单。以前我们同步的模式的Controller是返回额ModelAndView,而异步模式直接生成一个defrredResult(支持我们超时扩展)即可保存上下文,下面给出如何和我们HttpClient搭配的简单demo


  
  
    
  1. @RequestMapping(value="/asynctask", method = RequestMethod.GET)

  2.    public DeferredResult<String> asyncTask() throws IOReactorException {

  3.        IOReactorConfig ioReactorConfig = IOReactorConfig.custom().setIoThreadCount(1).build();

  4.        ConnectingIOReactor ioReactor = new DefaultConnectingIOReactor(ioReactorConfig);

  5.        PoolingNHttpClientConnectionManager conManager = new PoolingNHttpClientConnectionManager(ioReactor);

  6.        conManager.setMaxTotal(100);

  7.        conManager.setDefaultMaxPerRoute(100);

  8.        CloseableHttpAsyncClient httpclient = HttpAsyncClients.custom().setConnectionManager(conManager).build();

  9.        // Start the client

  10.        httpclient.start();

  11.        //设置超时时间200ms

  12.        final DeferredResult<String> deferredResult = new DeferredResult<String>(200L);

  13.        deferredResult.onTimeout(new Runnable() {

  14.            @Override

  15.            public void run() {

  16.                System.out.println("异步调用执行超时!thread id is : " + Thread.currentThread().getId());

  17.                deferredResult.setResult("超时了");

  18.            }

  19.        });

  20.        System.out.println("/asynctask 调用!thread id is : " + Thread.currentThread().getId());

  21.        final HttpGet request2 = new HttpGet("http://www.apache.org/");

  22.        httpclient.execute(request2, new FutureCallback<HttpResponse>() {


  23.            public void completed(final HttpResponse response2) {

  24.                System.out.println(request2.getRequestLine() + "->" + response2.getStatusLine());

  25.                deferredResult.setResult(request2.getRequestLine() + "->" + response2.getStatusLine());

  26.            }


  27.            public void failed(final Exception ex) {

  28.                System.out.println(request2.getRequestLine() + "->" + ex);

  29.            }


  30.            public void cancelled() {

  31.                System.out.println(request2.getRequestLine() + " cancelled");

  32.            }


  33.        });

  34.        return deferredResult;

  35.    }




注意:在serlvet异步化中有个问题是filter的后置结果处理,没法使用,对于我们一些打点,结果统计直接使用serlvet异步是没法用的。在springmvc中就很好的解决了这个问题,springmvc采用了一个比较取巧的方式通过请求转发,能让请求再次过滤器。但是又引入了新的一个问题那就是过滤器会处理两次,这里可以通过SpringMVC源码中自身判断的方法,我们可以在filter中使用下面这句话来进行判断是不是属于springmvc转发过来的请求,从而不处理filter的前置事件,只处理后置事件


  
  
    
  1. Object asyncManagerAttr = servletRequest.getAttribute(WEB_ASYNC_MANAGER_ATTRIBUTE);

  2. return asyncManagerAttr instanceof WebAsyncManager ;


5、全链路异步化


上面我们介绍了serlvet的异步化,相信细心的同学都看出来似乎并没有解决根本的问题,我的IO阻塞依然存在,只是换了个位置而已,当IO调用频繁同样会让业务线程池快速变满,虽然serlvet容器线程不被阻塞,但是这个业务依然会变得不可用。



那么怎么才能解决上面的问题呢?答案就是全链路异步化,全链路异步追求的是没有阻塞,打满你的CPU,把机器的性能压榨到极致模型图如下:



具体的NIO client到底做了什么事呢,具体如下面模型:



上面就是我们全链路异步的图了(部分线程池可以优化)。全链路的核心在于只要我们遇到IO调用的时候,我们就可以使用NIO,从而避免阻塞,也就解决了之前说的业务线程池被打满得到尴尬场景。


5.1 远程调用异步化


我们一般远程调用使用rpc或者http。对于rpc来说一般thrift,http,motan等支持都异步调用,其内部原理也都是采用事件驱动的NIO模型,对于http来说一般的apachehttpclient和okhttp也都提供了异步调用。 下面简单介绍下Http异步化调用是怎么做的: 首先来看一个例子:


  
  
    
  1. public class HTTPAsyncClientDemo {

  2.    public static void main(String[] args) throws ExecutionException, InterruptedException, IOReactorException {

  3.      //具体参数含义下文会讲

  4.       //apache提供了ioReactor的参数配置,这里我们配置IO 线程为1

  5.        IOReactorConfig ioReactorConfig = IOReactorConfig.custom().setIoThreadCount(1).build();

  6.      //根据这个配置创建一个ioReactor

  7.        ConnectingIOReactor ioReactor = new DefaultConnectingIOReactor(ioReactorConfig);

  8.      //asyncHttpClient使用PoolingNHttpClientConnectionManager管理我们客户端连接

  9.        PoolingNHttpClientConnectionManager conManager = new PoolingNHttpClientConnectionManager(ioReactor);

  10.      //设置总共的连接的最大数量

  11.        conManager.setMaxTotal(100);

  12.      //设置每个路由的连接的最大数量

  13.        conManager.setDefaultMaxPerRoute(100);

  14.      //创建一个Client

  15.        CloseableHttpAsyncClient httpclient = HttpAsyncClients.custom().setConnectionManager(conManager).build();

  16.        // Start the client

  17.        httpclient.start();


  18.        // Execute request

  19.        final HttpGet request1 = new HttpGet("http://www.apache.org/");

  20.        Future<HttpResponse> future = httpclient.execute(request1, null);

  21.        // and wait until a response is received

  22.        HttpResponse response1 = future.get();

  23.        System.out.println(request1.getRequestLine() + "->" + response1.getStatusLine());


  24.        // One most likely would want to use a callback for operation result

  25.        final HttpGet request2 = new HttpGet("http://www.apache.org/");

  26.        httpclient.execute(request2, new FutureCallback<HttpResponse>() {

  27.                        //Complete成功后会回调这个方法

  28.            public void completed(final HttpResponse response2) {

  29.                System.out.println(request2.getRequestLine() + "->" + response2.getStatusLine());

  30.            }


  31.            public void failed(final Exception ex) {

  32.                System.out.println(request2.getRequestLine() + "->" + ex);

  33.            }


  34.            public void cancelled() {

  35.                System.out.println(request2.getRequestLine() + " cancelled");

  36.            }


  37.        });

  38.    }

  39. }


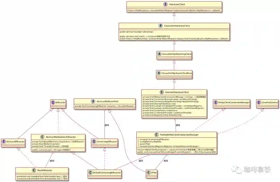
下面给出httpAsync的整个类图:



对于我们的HTTPAysncClient 其实最后使用的是InternalHttpAsyncClient,在InternalHttpAsyncClient中有个ConnectionManager,这个就是我们管理连接的管理器,而在httpAsync中只有一个实现那就是PoolingNHttpClientConnectionManager,这个连接管理器中有两个我们比较关心的一个是Reactor,一个是Cpool。


  • Reactor:所有的Reactor这里都是实现了IOReactor接口。在PoolingNHttpClientConnectionManager中会有拥有一个Reactor,那就是DefaultConnectingIOReactor,这个DefaultConnectingIOReactor,负责处理Acceptor。在DefaultConnectingIOReactor有个excutor方法,生成IOReactor也就是我们图中的BaseIOReactor,进行IO的操作。这个模型就是我们上面的1.2.2的模型


  • CPool:在PoolingNHttpClientConnectionManager中有个CPool,主要是负责控制我们连接,我们上面所说的maxTotal和defaultMaxPerRoute,都是由其进行控制,如果每个路由的满了他会断开最老的一个链接,如果总共的total满了他会放入leased队列,释放空间的时候就会将其重新连接。


5.2 数据库调用异步化


对于数据库调用一般的框架并没有提供异步化的方法,这里推荐自己封装或者使用网上开源的,这里我们公司有个开源的 https://github.com/ainilife/zebra-dao/blob/master/README_ZH.md 能很好的支持异步化


6、最后


异步化并不是高并发的银弹,但是有了异步化的确能提高你机器的qps,吞吐量等等。上述讲的一些模型如果能合理的做一些优化,然后进行应用,相信能对你的服务有很大的帮助的。


出处:https://mp.weixin.qq.com/s/RFh2uePvSq_tnz93n4Alrw



架构文摘

ID:ArchDigest

互联网应用架构丨架构技术丨大型网站丨大数据丨机器学习

更多精彩文章,请点击下方:阅读原文

登录查看更多
0

相关内容

Spring MVC属于SpringFrameWork的后续产品,已经融合在Spring Web Flow里面。Spring 框架提供了构建 Web 应用程序的全功能 MVC 模块。使用 Spring 可插入的MVC架构,从而在使用Spring进行WEB开发时,可以选择使用Spring的SpringMVC框架或集成其他MVC开发框架,如Struts1,Struts2等。
专知会员服务
43+阅读 · 2020年7月7日
【实用书】学习用Python编写代码进行数据分析,103页pdf
专知会员服务
199+阅读 · 2020年6月29日
【IJCAI2020-华为诺亚】面向深度强化学习的策略迁移框架
专知会员服务
28+阅读 · 2020年5月25日
【实用书】Python爬虫Web抓取数据,第二版,306页pdf
专知会员服务
122+阅读 · 2020年5月10日
Python分布式计算,171页pdf,Distributed Computing with Python
专知会员服务
108+阅读 · 2020年5月3日
【实用书】流数据处理,Streaming Data,219页pdf
专知会员服务
78+阅读 · 2020年4月24日
Python数据分析:过去、现在和未来,52页ppt
专知会员服务
103+阅读 · 2020年3月9日
PHP使用Redis实现订阅发布与批量发送短信
安全优佳
7+阅读 · 2019年5月5日
亿级订单数据的访问与存储,怎么实现与优化?
码农翻身
16+阅读 · 2019年4月17日
iOS自定义带动画效果的模态框
CocoaChina
7+阅读 · 2019年3月3日
去哪儿网开源DNS管理系统OpenDnsdb
运维帮
21+阅读 · 2019年1月22日
学术型ipad pro配置分享
专知
29+阅读 · 2018年12月31日
基于 Storm 的实时数据处理方案
开源中国
4+阅读 · 2018年3月15日
优化哈希策略
ImportNew
5+阅读 · 2018年1月17日
“我今年36岁了,除了收费啥也不会!”
创业邦杂志
4+阅读 · 2018年1月14日
停车入位不再是难题 详解自动泊车系统
物联网智库
5+阅读 · 2017年11月21日
有了场景和画像才懂用户
互联网er的早读课
6+阅读 · 2017年8月26日
Teacher-Student Training for Robust Tacotron-based TTS
Arxiv
9+阅读 · 2019年4月19日
Few-shot Adaptive Faster R-CNN
Arxiv
3+阅读 · 2019年3月22日
Arxiv
136+阅读 · 2018年10月8日
VIP会员
最新内容
人工智能在战场行动中的演进及伊朗案例
专知会员服务
0+阅读 · 23分钟前
美AI公司Anthropic推出网络安全模型“Mythos”
专知会员服务
0+阅读 · 33分钟前
【博士论文】面向城市环境的可解释计算机视觉
专知会员服务
0+阅读 · 34分钟前
大语言模型的自改进机制:技术综述与未来展望
专知会员服务
0+阅读 · 41分钟前
《第四代军事特种作战部队选拔与评估》
专知会员服务
1+阅读 · 今天6:23
不对称优势上升:自主系统如何强化海上拒止
专知会员服务
1+阅读 · 今天5:51
相关VIP内容
专知会员服务
43+阅读 · 2020年7月7日
【实用书】学习用Python编写代码进行数据分析,103页pdf
专知会员服务
199+阅读 · 2020年6月29日
【IJCAI2020-华为诺亚】面向深度强化学习的策略迁移框架
专知会员服务
28+阅读 · 2020年5月25日
【实用书】Python爬虫Web抓取数据,第二版,306页pdf
专知会员服务
122+阅读 · 2020年5月10日
Python分布式计算,171页pdf,Distributed Computing with Python
专知会员服务
108+阅读 · 2020年5月3日
【实用书】流数据处理,Streaming Data,219页pdf
专知会员服务
78+阅读 · 2020年4月24日
Python数据分析:过去、现在和未来,52页ppt
专知会员服务
103+阅读 · 2020年3月9日
相关资讯
PHP使用Redis实现订阅发布与批量发送短信
安全优佳
7+阅读 · 2019年5月5日
亿级订单数据的访问与存储,怎么实现与优化?
码农翻身
16+阅读 · 2019年4月17日
iOS自定义带动画效果的模态框
CocoaChina
7+阅读 · 2019年3月3日
去哪儿网开源DNS管理系统OpenDnsdb
运维帮
21+阅读 · 2019年1月22日
学术型ipad pro配置分享
专知
29+阅读 · 2018年12月31日
基于 Storm 的实时数据处理方案
开源中国
4+阅读 · 2018年3月15日
优化哈希策略
ImportNew
5+阅读 · 2018年1月17日
“我今年36岁了,除了收费啥也不会!”
创业邦杂志
4+阅读 · 2018年1月14日
停车入位不再是难题 详解自动泊车系统
物联网智库
5+阅读 · 2017年11月21日
有了场景和画像才懂用户
互联网er的早读课
6+阅读 · 2017年8月26日
Top
微信扫码咨询专知VIP会员