成为VIP会员查看完整内容
VIP会员码认证
首页
主题
会员
服务
注册
·
登录
0
新冠,两年!Science封面:是时候反思了
专知AI搜索
2022 年 3 月 15 日
新智元
新智元报道
编辑:David 好困
【新智元导读】
距离2020年初,新冠疫情的爆发已经过去了两年多时间。这两年全球抗疫的经验教训,是时候总结一下了。
2年前,也就是2020年3月12日,世界卫生组织正式将新冠疫情升级为「大流行」(pandemic)。
无症状传播让病毒可以逃脱检查,而随着年龄的增长,人体在病毒前也越发地无助。对于西方各国的政府来说,即便是国境线都无法遏制这种病毒。
好在,病毒的基因组序列不仅被迅速破译,而且还发现了突刺蛋白结构。有了这些信息,科学家们便开始日以继夜地研发疫苗和治疗的方法。在不到一年的时间里,多种疫苗被开发了出来,并分发了数十亿的剂量。
即使在没有充分了解对自然感染和疫苗的免疫反应的情况下,也已经取得了如此大的成就。虽然我们不知道一些人没能挺过急性发作和后遗症的原因,但是对突刺蛋白的关注已经得到了回报。
在经历了一系列的结构突变之后,突刺蛋白依然是病毒最大的弱点。不过,除此以外的蛋白特性在很大程度上仍是神秘的。
我们最大的败笔在于疫苗、治疗剂及其技术的不公平分配。此外,在疫情期间由错误的信息和处理方式导致的死亡也与战争无异。
我们必须反思。
我们该如何将科学转化为良性的政策和理解?
又该如何实现全球疾病监测和全民医疗?
我们必须学会弥合这些差距,以避免在下一次大流行中出现数百万人死亡和无数家庭被拆散。
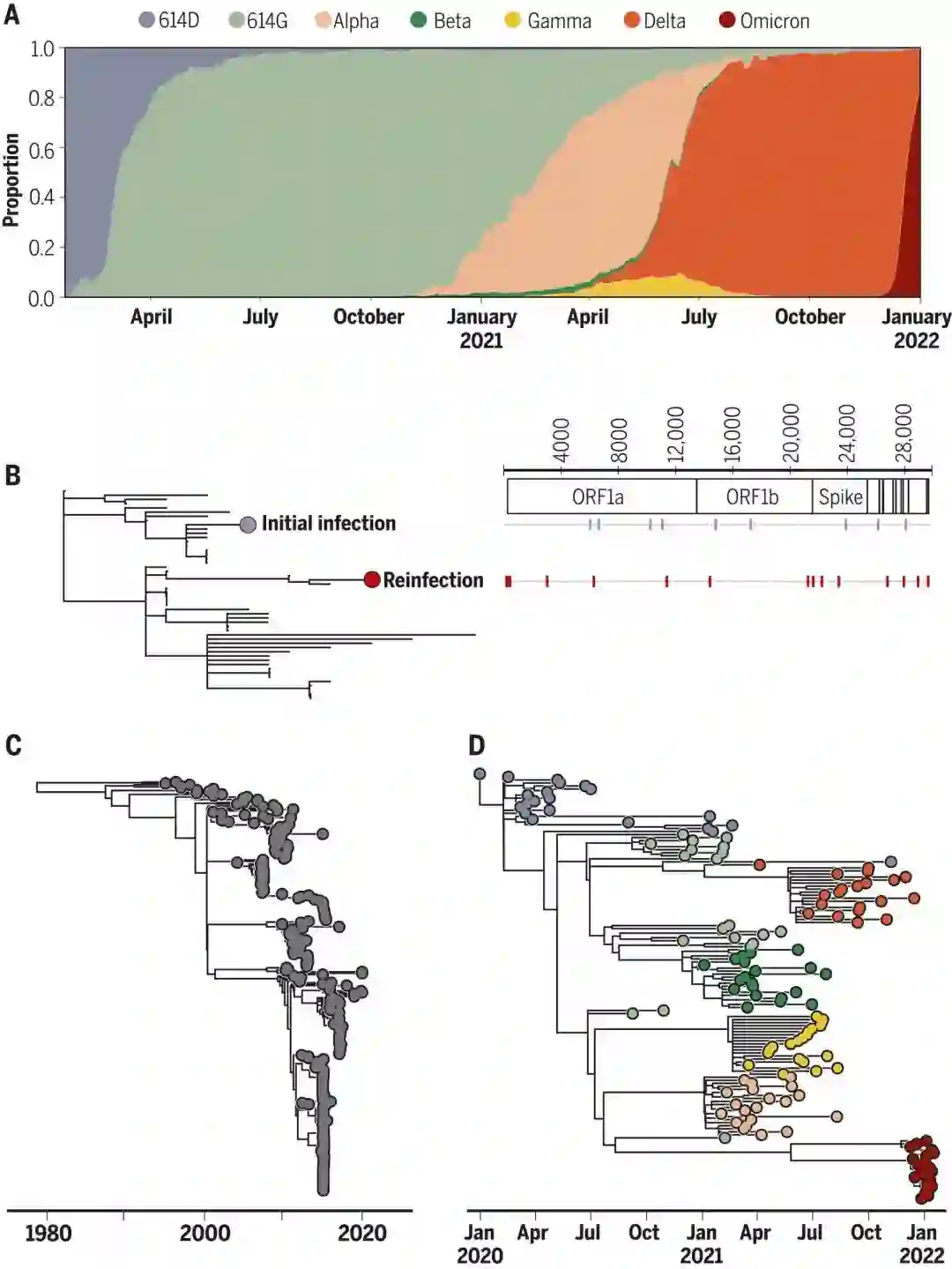
病毒的传播
在 2020 年 1 月 23 日中国武汉实施封锁措施之前,COVID-19 病例就已经开始迅速增加,此时,流行病学家和传染病研究人员开始描述 2019 年新型冠状病毒 (2019-nCoV) 的主要特征——随后于 2020 年 2 月将病原体更名为 SARS-CoV-2。
到 2020 年 2 月,很明显,全球大流行已经开始蔓延。
遏制新出现病原体的能力重要标准是基本传染数R0 ,它的定义是:完全易感人群中由原发病例引起的继发病例的平均数 。当R0 < 1 时,不需要主动遏制措施,R0值越高,遏制病毒散播就越困难 。
据估计,在武汉封城前后,SARS-CoV-2的 R0 值在2到4之间。
从病例数据和详细的疫情暴发数据出发,对基本传染数R0的估计
除了R0,遏制新出现的病原体的能力还取决于隔离感染者的能力,而这又取决于无症状或仅有轻微症状的感染比例及其传播潜力。
所以,及早确定无症状和轻症状的感染有多普遍,即感染「冰山」的底部可能有多大,对于遏制病毒传播的意义是巨大的。
2020年2月到3月,根据发生疫情的游轮和航班上的乘客进行的大规模筛查和监测结果,得出了对无症状感染者比例的首次估计:18%—31%。
研究进一步显示,在症状出现的时候,传染性很高,即使是无症状的,也具有传染性。后来的事实证明,这些发现对遏制疫情更大范围的流行的影响是显著的。
最高效的非药物措施:戴口罩
到 2020 年 2 月下旬,SARS-CoV-2 已传播到中国和世界许多地区。其中最重要的传播方式是社区传播。为了尽量拉平疫情曲线,各国政府采取了非药物干预 (NPI) 措施,包括区域封锁、社会隔离措施,建议民众日常佩戴口罩等。
尽管这些 NPI 措施可有效减少人群水平的病毒传播,但并不能降低感染风险。一些暴露在人员密集场所或高危场所的职业人群,如医务工作者、公交车司机、疗养院、收容所等人员,即使遵守NPI措施,被感染几率依然显著高于其他人群。
另外,如果广泛实施 NPI 措施,会付出相当大的社会和经济成本。为了促进经济的重新开放,研究人员试图挑选一些最高效的 NPI ,最后发现最高效的措施是:戴口罩。
研究表明,佩戴口罩可以减少感染呼吸道颗粒的传播,对降低每次接触的传播率具有显著影响。因此,佩戴口罩,尤其是病毒载量高的感染者(即源头控制),有可能减少病毒在人群中的传播。
在整个 2020 年下半年,随着我们对病毒传播特征和免疫持续时间的深入了解,SARS-CoV-2 病例起起落落,在不同国家甚至不同地区的不同时间达到高峰。
这些时间变化的原因可能是多种因素组合的结果,包括 NPI 的变化、行为变化、季节性变化(受天气和假期安排的影响),以及通过自然感染产生的减少传播的免疫力变化等。
量化这些因素之间的相互作用及其相关作用,仍然是一个重要的研究领域,对于预测病毒传播的长期动态至关重要。
疫苗 VS 病毒变种
到 2020 年 12 月,针对 SARS-CoV-2 的疫苗已经开发、试验和批准用于紧急使用——这个速度是疫苗学史上前所未有的。
但即使在疫苗获准使用后,问题仍然存在: 比如保护效力能持续多久?疫苗能防止新的病毒变种吗?会阻止病毒传播吗?
影响疫苗效力的几大因素,包括疫苗本身、宿主和病毒因素
关于疫苗,最开始的问题是,究竟通过向尽可能多的人提供单剂/两剂接种,最大限度地提高覆盖率,还是坚持对两剂接种试验方案。
研究表明,在接受第一剂后 10 至 14 天开始产生明显的保护作用,这表明在短期内,单剂接种策略可能更适合在群体水平上抑制传播 。但是,从长远来看,如果一剂疫苗的效力大大低于两剂疫苗,则两剂策略可能更可取。
事后评估表明,接种疫苗可以让 90% 的病例免于住院和死亡。
广义上讲,疫苗问题,就是疫苗接种可以在多大程度上减缓病毒传播的问题。新病毒变种的出现,让整个问题大大复杂化了。
2020 年底,B.1.1.7 谱系(现在称为Alpha变体)被发现,并在英国迅速传播。该谱系所包含的一些突变显著改变了病毒表型,从而影响了传播性 。基于病毒序列数据的量化研究表明,其繁殖量是当时其他谱系的 1.5 到 2 倍。
在 Alpha 谱系出现后不久,一种不同的病毒谱系 B.1.617.2(Delta 变体的一种)在美国引发了一波 SARS-CoV-2 感染,这个变体迅速席卷印度,并传遍全球,很快占据主导地位。
体外分析表明,Delta变体具有更高的复制效率 ,而且,Delta 在种群水平上的增长优势,源于 Delta 较高的传播能力,和其对先前感染产生的宿主免疫反应的敏感性降低。
所幸,针对 Alpha 和 Delta 变体的症状性疾病的保护在很大程度上未出现大的下降。不过疫苗对感染和症状性疾病的有效性会随着时间的推移而减弱 ,因此接种「加强针」是有好处的。
2021 年 11 月,南非的研究人员注意到 S 基因靶标失败 (SGTF) 的 COVID-19 病例数量不断增加,这表明含有 Δ69-70 刺突基因缺失的病毒亚群正在扩大。此后不久,通过全基因组测序确认了新变体的流通。
WHO 将该变体指定为值得关注的变体之一,并将其命名为 Omicron (B.1.1.529)。
2021 年 12 月,该变体在全球迅速传播,导致确诊感染人数比以往任何时候都多,并迅速取代 Delta,成为全球最主要流行的病毒变种。
Omicron 感染的临床严重程度可能低于以前的变体感染,和Delta变种相比,临床轻症比例高,严重程度低于Delta。
尽管如此,Omicron 的快速扩张导致迄今为止许多国家确诊的 SARS-CoV-2 感染人数激增,随后因该病毒导致的死亡人数激增。
无论轻重,都会影响大脑?
总有人认为,病好了就没事了,尤其是在轻症的情况下。
事实上,或许并非如此。
近日,一篇刊登在Nature的文章表明,新冠病毒会导致大脑结构发生变化。
论文链接:
https://www.nature.com/articles/s41586-022-04569-5
研究人员调查了785名对象,其中的401名感染过新冠病毒。
相比于没有患病的同龄人,他们的大脑出现了多种异常:
眶额叶皮层和海马旁回的灰质厚度和组织对比度减少
与初级嗅觉皮层功能相关的区域的组织损伤变大
大脑的体积减少
认知能力下降
具体来说,损失的灰质主要集中在与嗅觉有关的区域,包括眶额皮层和海马旁回,而这些区域也参与了记忆和其他功能。
患者表现出的的认知缺陷主要是通过线索制作测试体现的,这是一种涉及字母和数字交替的连线型练习。
线索制作测试
从下图可以看出,
相比于正常人,感染过新冠病毒的参与者需要更长的时间来完成这项任务。
这
表明他们在注意力、处理速度和其他技能方面存在缺陷。
此外,差异会随着年龄增长而增加。在追踪测试中,五六十岁的参与者表现都差不多,但之后差距明显扩大了。
不过,目前研究人员尚不清楚造成大脑变化的具体原因。
参考资料:
https://www.science.org/doi/10.1126/science.abo7976
https://www.science.org/doi/10.1126/science.abm4915
https://www.nature.com/articles/s41586-022-04569-5
https://www.nytimes.com/2022/03/07/health/covid-brain-changes.html
登录查看更多
点赞并收藏
0
暂时没有读者
0
权益说明
本文档仅做收录索引使用,若发现您的权益受到侵害,请立即联系客服(微信: zhuanzhi02,邮箱:
[email protected]
),我们会尽快为您处理
相关内容
疫苗
关注
2
为了预防疾病而使用的产品,多数依靠刺激人自身的免疫起作用。
世界经济论坛发布《2021年十大新兴技术》,Top 10 Emerging Technologies of 2021
专知会员服务
18+阅读 · 2022年4月5日
MIT设计深度学习框架登Nature封面,预测非编码区DNA突变
专知会员服务
15+阅读 · 2022年3月18日
中科院自动化所研究登上Science子刊:自组织反向传播提升网络学习效率
专知会员服务
26+阅读 · 2021年10月22日
【CIKM2021】谷歌地图中图神经网络的ETA预测
专知会员服务
22+阅读 · 2021年8月29日
2021年全球及中国新冠疫苗市场研究报告
专知会员服务
20+阅读 · 2021年6月15日
基于大规模结构化病例数据的新型冠状病毒传播特 征和感染人群分析
专知会员服务
29+阅读 · 2020年12月27日
读博意味着什么?如何趟过这个坑,这几页slides给你指南下
专知会员服务
29+阅读 · 2020年11月26日
最新《数据科学:全面综述论文》42页pdf,Data Science: A Comprehensive Overview
专知会员服务
318+阅读 · 2020年7月9日
【哈佛大学】美国对新冠肺炎COVID-19住院和ICU床位的需求:来自中国城市的教训
专知会员服务
29+阅读 · 2020年3月11日
【调查研究】人工智能在预防与治疗新冠状病毒中起到多大作用?
专知会员服务
61+阅读 · 2020年3月10日
Science首发奥密克戎突刺蛋白分子水平分析,揭秘2大传染性增强原因,柳叶刀:全球大流行有望3月结束
量子位
0+阅读 · 2022年1月23日
揭秘奥密克戎:它会是最后一个肆虐全球的新冠变体吗?
学术头条
0+阅读 · 2022年1月11日
Science发布2021年度十大科学突破榜单:除了AlphaFold2,还有哪些大丰收?
量子位
0+阅读 · 2021年12月17日
Science发布2021十大科学突破,AlphaFold居榜首!
新智元
0+阅读 · 2021年12月17日
Science公布2021年度十大科学突破,AI这项前所未有的突破上榜
学术头条
0+阅读 · 2021年12月16日
新冠「毒王」现真身!香港大学成功分离出Omicron变异毒株,疫苗未来可期
新智元
0+阅读 · 2021年12月3日
新冠最凶变种出现!突变量德尔塔两倍,专家称感染率超原毒株500%,引发全球股市震荡
量子位
0+阅读 · 2021年11月27日
Science:Delta变体为何有高度传染性?诺奖得主团队有重磅发现!
学术头条
0+阅读 · 2021年11月6日
Science封面:人为何要睡觉?
新智元
0+阅读 · 2021年11月1日
Nature封面重磅!剑桥大学团队揭开老年痴呆背后的罪魁祸首
新智元
0+阅读 · 2021年10月16日
利用大数据信息挖掘和基因进化方法研究禽流感病毒的跨地域传播
国家自然科学基金
0+阅读 · 2014年12月31日
小麦抗麦红吸浆虫QTL定位与关联分析
国家自然科学基金
0+阅读 · 2012年12月31日
HIV包膜蛋白gp120降解多肽形成淀粉样纤维结构促进HIV感染的研究
国家自然科学基金
0+阅读 · 2012年12月31日
大脑皮层同克隆兴奋性神经元与中间神经元形成环路的发育特性
国家自然科学基金
0+阅读 · 2012年12月31日
个体水平的病毒动力学对传染病宏观疫情的影响研究
国家自然科学基金
1+阅读 · 2011年12月31日
社交焦虑障碍的多模态影像学研究
国家自然科学基金
0+阅读 · 2011年12月31日
整合素受体β#20122;基在FMDV自然感染过程中的作用研究
国家自然科学基金
0+阅读 · 2010年12月31日
病原体-驱动平衡选择对HLA-KIR信号系统基因多样性的影响
国家自然科学基金
0+阅读 · 2009年12月31日
靶向CEA阳性胰腺癌的治疗性免疫细胞疫苗的研制及实验
国家自然科学基金
0+阅读 · 2008年12月31日
抗原特异性和非抗原特异性CD4+CD25+ Treg细胞对Th1细胞分化、效应功能和记忆Th1细胞形成的影响
国家自然科学基金
0+阅读 · 2008年12月31日
Does Interference Exist When Training a Once-For-All Network?
Arxiv
0+阅读 · 2022年4月20日
Structured and Unstructured Teams for Research Software Development at the Netherlands eScience Center
Arxiv
0+阅读 · 2022年4月19日
Preference Enhanced Social Influence Modeling for Network-Aware Cascade Prediction
Arxiv
0+阅读 · 2022年4月18日
Natural Language Processing in-and-for Design Research
Arxiv
0+阅读 · 2022年4月17日
Sources of Irreproducibility in Machine Learning: A Review
Arxiv
0+阅读 · 2022年4月15日
2D Human Pose Estimation: A Survey
Arxiv
0+阅读 · 2022年4月15日
Should Young Computer Scientists Stop Collaborating with their Doctoral Advisors?
Arxiv
0+阅读 · 2022年4月7日
A Comprehensive Survey and Performance Analysis of Activation Functions in Deep Learning
Arxiv
23+阅读 · 2021年9月29日
AI in Finance: Challenges, Techniques and Opportunities
Arxiv
46+阅读 · 2021年7月20日
A Survey of the State of Explainable AI for Natural Language Processing
Arxiv
26+阅读 · 2020年10月1日
VIP会员
自助开通(推荐)
客服开通
详情
相关主题
疫苗
新型冠状病毒
COVID-19
序列
科学家
试验
最新内容
美以伊冲突中的人工智能应用:人工智能工具、部署策略及作战影响分析
专知会员服务
1+阅读 · 今天15:43
比利时发布用于实时战场军事装备识别的离线人工智能系统
专知会员服务
1+阅读 · 今天15:41
《经济冲击与战略损失:美伊军事冲突的不可持续成本》
专知会员服务
1+阅读 · 今天15:37
超越网格:作战环境对炮兵的影响
专知会员服务
1+阅读 · 今天15:35
KDD 2026 | MixRAGRec:面向LLM推荐的混合专家KG-RAG框架
专知会员服务
4+阅读 · 今天12:11
综述 | 推理时控制:可信大语言模型的运行时治理全景
专知会员服务
3+阅读 · 今天12:10
BES:让语言模型通过双向进化搜索自我改进
专知会员服务
4+阅读 · 5月30日
ICML 2026 | 揭开视觉语言模型计数瓶颈:看得到,却说不出
专知会员服务
5+阅读 · 5月30日
以色列-美国-伊朗战争中的无人机:关键要点
专知会员服务
4+阅读 · 5月30日
美以伊战争:首次人工智能战争——军事自主性困境
专知会员服务
5+阅读 · 5月30日
《Palantir任务保障性软件安全标准(MA-S2)》
专知会员服务
14+阅读 · 5月30日
《美海军利用扩展现实增强知识流动研究》300页报告
专知会员服务
8+阅读 · 5月30日
基于声学的无人机检测技术综述
专知会员服务
8+阅读 · 5月30日
《当代混合战争分析框架:俄乌战争经验教训》
专知会员服务
9+阅读 · 5月30日
生成式AI基础小册子绪论解读:一条数学地基路线,178页pdf
专知会员服务
12+阅读 · 5月29日
相关VIP内容
世界经济论坛发布《2021年十大新兴技术》,Top 10 Emerging Technologies of 2021
专知会员服务
18+阅读 · 2022年4月5日
MIT设计深度学习框架登Nature封面,预测非编码区DNA突变
专知会员服务
15+阅读 · 2022年3月18日
中科院自动化所研究登上Science子刊:自组织反向传播提升网络学习效率
专知会员服务
26+阅读 · 2021年10月22日
【CIKM2021】谷歌地图中图神经网络的ETA预测
专知会员服务
22+阅读 · 2021年8月29日
2021年全球及中国新冠疫苗市场研究报告
专知会员服务
20+阅读 · 2021年6月15日
基于大规模结构化病例数据的新型冠状病毒传播特 征和感染人群分析
专知会员服务
29+阅读 · 2020年12月27日
读博意味着什么?如何趟过这个坑,这几页slides给你指南下
专知会员服务
29+阅读 · 2020年11月26日
最新《数据科学:全面综述论文》42页pdf,Data Science: A Comprehensive Overview
专知会员服务
318+阅读 · 2020年7月9日
【哈佛大学】美国对新冠肺炎COVID-19住院和ICU床位的需求:来自中国城市的教训
专知会员服务
29+阅读 · 2020年3月11日
【调查研究】人工智能在预防与治疗新冠状病毒中起到多大作用?
专知会员服务
61+阅读 · 2020年3月10日
热门VIP内容
开通专知VIP会员 享更多权益服务
比利时发布用于实时战场军事装备识别的离线人工智能系统
超越网格:作战环境对炮兵的影响
美以伊冲突中的人工智能应用:人工智能工具、部署策略及作战影响分析
《经济冲击与战略损失:美伊军事冲突的不可持续成本》
相关资讯
Science首发奥密克戎突刺蛋白分子水平分析,揭秘2大传染性增强原因,柳叶刀:全球大流行有望3月结束
量子位
0+阅读 · 2022年1月23日
揭秘奥密克戎:它会是最后一个肆虐全球的新冠变体吗?
学术头条
0+阅读 · 2022年1月11日
Science发布2021年度十大科学突破榜单:除了AlphaFold2,还有哪些大丰收?
量子位
0+阅读 · 2021年12月17日
Science发布2021十大科学突破,AlphaFold居榜首!
新智元
0+阅读 · 2021年12月17日
Science公布2021年度十大科学突破,AI这项前所未有的突破上榜
学术头条
0+阅读 · 2021年12月16日
新冠「毒王」现真身!香港大学成功分离出Omicron变异毒株,疫苗未来可期
新智元
0+阅读 · 2021年12月3日
新冠最凶变种出现!突变量德尔塔两倍,专家称感染率超原毒株500%,引发全球股市震荡
量子位
0+阅读 · 2021年11月27日
Science:Delta变体为何有高度传染性?诺奖得主团队有重磅发现!
学术头条
0+阅读 · 2021年11月6日
Science封面:人为何要睡觉?
新智元
0+阅读 · 2021年11月1日
Nature封面重磅!剑桥大学团队揭开老年痴呆背后的罪魁祸首
新智元
0+阅读 · 2021年10月16日
相关基金
利用大数据信息挖掘和基因进化方法研究禽流感病毒的跨地域传播
国家自然科学基金
0+阅读 · 2014年12月31日
小麦抗麦红吸浆虫QTL定位与关联分析
国家自然科学基金
0+阅读 · 2012年12月31日
HIV包膜蛋白gp120降解多肽形成淀粉样纤维结构促进HIV感染的研究
国家自然科学基金
0+阅读 · 2012年12月31日
大脑皮层同克隆兴奋性神经元与中间神经元形成环路的发育特性
国家自然科学基金
0+阅读 · 2012年12月31日
个体水平的病毒动力学对传染病宏观疫情的影响研究
国家自然科学基金
1+阅读 · 2011年12月31日
社交焦虑障碍的多模态影像学研究
国家自然科学基金
0+阅读 · 2011年12月31日
整合素受体β#20122;基在FMDV自然感染过程中的作用研究
国家自然科学基金
0+阅读 · 2010年12月31日
病原体-驱动平衡选择对HLA-KIR信号系统基因多样性的影响
国家自然科学基金
0+阅读 · 2009年12月31日
靶向CEA阳性胰腺癌的治疗性免疫细胞疫苗的研制及实验
国家自然科学基金
0+阅读 · 2008年12月31日
抗原特异性和非抗原特异性CD4+CD25+ Treg细胞对Th1细胞分化、效应功能和记忆Th1细胞形成的影响
国家自然科学基金
0+阅读 · 2008年12月31日
相关论文
Does Interference Exist When Training a Once-For-All Network?
Arxiv
0+阅读 · 2022年4月20日
Structured and Unstructured Teams for Research Software Development at the Netherlands eScience Center
Arxiv
0+阅读 · 2022年4月19日
Preference Enhanced Social Influence Modeling for Network-Aware Cascade Prediction
Arxiv
0+阅读 · 2022年4月18日
Natural Language Processing in-and-for Design Research
Arxiv
0+阅读 · 2022年4月17日
Sources of Irreproducibility in Machine Learning: A Review
Arxiv
0+阅读 · 2022年4月15日
2D Human Pose Estimation: A Survey
Arxiv
0+阅读 · 2022年4月15日
Should Young Computer Scientists Stop Collaborating with their Doctoral Advisors?
Arxiv
0+阅读 · 2022年4月7日
A Comprehensive Survey and Performance Analysis of Activation Functions in Deep Learning
Arxiv
23+阅读 · 2021年9月29日
AI in Finance: Challenges, Techniques and Opportunities
Arxiv
46+阅读 · 2021年7月20日
A Survey of the State of Explainable AI for Natural Language Processing
Arxiv
26+阅读 · 2020年10月1日
大家都在搜
maven
palantir
视觉语言模型
PDF下载
空军条令
反无
terraform
篮球制作
SWOT分析套路
生成对抗网络GANs学习路线
Top
提示
微信扫码
咨询专知VIP会员与技术项目合作
(加微信请备注: "专知")
微信扫码咨询专知VIP会员
Top