11月19日起施行!《深圳地区无人机飞行管理实施办法(暂行)》发布

2018 年 11 月 19 日 无人机


11月16日,民航中南地区管理局公布了《深圳地区无人机飞行管理实施办法(暂行)》,本办法自2018年11月19日起施行。


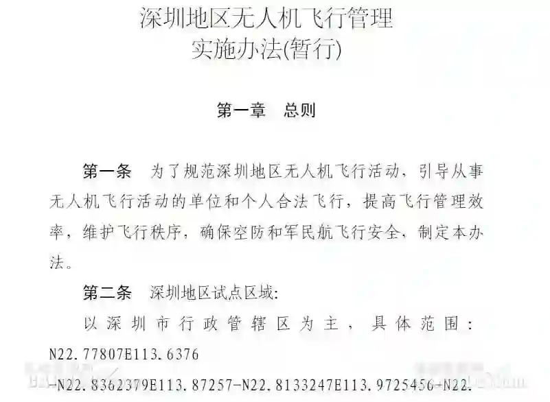
深圳地区无人机飞行管理实施办法(暂行)


第一章 总则


第一条 为了规范深圳地区无人机飞行活动,引导从事无人机飞行活动的单位和个人合法飞行,提高飞行管理效率,维护飞行秩序,确保空防和军民航飞行安全,制定本办法。


第二条 深圳地区试点区域:


以深圳市行政管辖区为主,具体范围:


N22.77807E113.6376-N22.8362379E113.87257-N22.8133247E113.9725456-N22.764957E114.0364036-N22.7905385E114.2095757-N22.8093102E114.3315926-N22.8071236E114.436718-N22.6963889E114.5983333-N22.5052778E114.6538889-N22.425E114.5066667-N22.5836848E114.402557-N22.5481653E114.2460018-N22.5468966E114.1677243-N22.4059963E113.8422543十四点连线范围内。


第三条 无人机飞行管理应当坚持安全为要,降低飞行活动风险;坚持需求牵引,适应行业创新发展;坚持分类施策,统筹资源配置利用;坚持齐抓共管,形成严密管控格局。


第四条 无人机是指机上没有驾驶员进行操作的遥控驾驶航空器和自主航空器。


第五条 南部战区空军参谋部具体负责组织实施深圳地区无人机飞行管理试点工作,试点工作领导小组负责协调解决飞行管理工作中出现的重大问题。各单位各部门依据有关规定和相关职责分工负责无人机相关管理工作。


第二章 无人机系统


第六条 无人机分为国家无人机和民用无人机。民用无人机,是指用于民用航空活动的无人机;国家无人机,指用于民用无人机之外的无人机,包括用于执行军事、海关、警察飞行任务的无人机。


根据运行风险大小,民用无人机分为微型、轻型、小型、中型、大型。其中:


微型无人机,是指空机重量小于0.25千克,具备高度保持或者位置保持飞行功能,设计性能同时满足飞行真高不超过50米、最大平飞速度不超过40千米/小时、无线电发射设备符合微功率短距离无线电发射设备技术要求的遥控驾驶航空器。


轻型无人机,是指同时满足空机重量不超过4千克,最大起飞重量不超过7千克,最大平飞速度不超过100千米/小时,具备符合空域管理要求的空域保持能力和可靠被监视能力的遥控驾驶航空器,但不包括微型无人机。


小型无人机,是指空机重量不超过15千克或者最大起飞重量不超过25千克的遥控航空器或者自主航空器,但不包括微型、轻型无人机。


中型无人机,是指最大起飞重量超过25千克不超过150千克,且空机重量超过15千克的遥控航空器或者自主航空器。


大型无人机,是指最大起飞重量超过150千克的遥控航空器或者自主航空器。


第七条 中型、大型无人机,由国务院民用航空主管部门依法实施适航管理。微型、轻型、小型无人机生产企业规范、产品制造标准、产品安全性,应当符合国务院工业主管部门的相关规定。


除微型无人机以外的民用无人机,应当按照国务院工业主管部门规定具备唯一产品编码。


微型、轻型、小型无人机投放市场前,应当经依法设立的认证机构进行认证;投放市场后,发现存在缺陷的,其生产者、进口商应当依法实施召回。


第八条 销售除微型无人机以外的民用无人机的单位、个人应当向公安机关备案,并核实记录购买单位、个人的相关信息(购买者身份信息、联系方式以及无人机的型号、产品序号等),定期向公安机关报备。


物流、寄递企业在收寄民用无人机以及发动机、控制芯片等重要零部件时,应当登记交寄物品以及寄件人和收件人的身份信息、联系方式、地址等信息,并向公安机关报备。


购买除微型无人机以外的民用无人机的单位、个人应当通过实名认证,配合做好相关信息核实。


第九条 民用无人机登记管理包括实名注册登记、国籍登记。


除微型无人机以外的民用无人机应当向国务院民用航空主管部门实名注册登记,根据无人机有关管理规则进行国籍登记。


登记管理相关信息,国务院民用航空主管部门应当与飞行管制、公安、工业和信息化等部门共享。


民用无人机登记信息发生变化时,其所有人应当及时变更;发生遗失、被盗、报废时,应当及时申请注销。


第十条 使用民用无人机从事经营性飞行活动,应当按照有关规定向民航地区管理局申请并取得经营许可。


第十一条 民用无人机生产者应当在微型、轻型无人机的外包装,按照国务院工业主管部门要求显著标明守法运行说明和防范风险提示,在机体标注无人机类型。


第十二条 从事小型、中型、大型无人机飞行活动和利用轻型无人机从事经营性活动的单位或者个人,应当按照国务院保险管理部门规定投保第三者责任险。


第十三条 为维护国家安全、公共安全、飞行安全,保障重大任务,处置突发事件,军队及其授权单位、武警部队、海关、公安机关和国家安全机关可以依法配备和使用反无人机的干扰、截控、捕获、摧毁等设备。


禁止未经授权的单位或者个人,对合法飞行的无人机实施干扰、截控、捕获、摧毁等活动。


第十四 条国家无人机的分类、定型、登记、识别、保险等管理办法,由相关部门另行制定。


第三章 无人机驾驶员管理


第十五条 轻型无人机驾驶员应当年满8周岁,未满14周岁应当有成年人现场监护;小型无人机驾驶员应当年满16周岁;中型、大型无人机驾驶员应当年满18周岁。


第十六条 操作微型无人机的人员需掌握运行守法要求。


驾驶轻型无人机在相应适飞空域飞行,需掌握运行守法要求和风险警示,熟悉操作说明;超出适飞空域飞行,需参加安全操作培训的理论培训部分,并通过考试取得理论培训合格证。


独立操作的小型、中型、大型无人机,其驾驶员应当取得安全操作执照。


分布式操作的无人机系统或者集群,其操作者个人无需取得安全操作执照,组织飞行活动的单位或者个人以及管理体系应当接受安全审查并取得安全操作合格证。


第十七条 无人机驾驶员应当接受民航深圳监管局、深圳市公安机关以及军航飞行管制部门进行的身份和资质查验。


第十八条 无人机驾驶员受到酒精类饮料、麻醉剂或者其他药物的影响,损其工作能力的,不得驾驶无人机。


因故意犯罪曾经受到刑事处罚的人员,不得担任中型、大型无人机驾驶员。


第四章 飞行空域


第十九条 无人机飞行空域划设应当遵循统筹配置、灵活使用、安全高效原则,充分考虑国家安全、社会效益和公众利益,科学区分不同类型无人机飞行特点,以隔离运行为主、兼顾部分融合飞行需求。飞行空域应当明确水平、垂直范围和使用时限。


第二十条 未经南部战区空军飞行管制部门批准,微型无人机禁止在以下空域飞行:


(一)真高50米以上空域;


(二)空中禁区以及周边2000米范围;


(三)空中危险区以及周边1000米范围;


(四)机场、临时起降点围界内以及周边3000米范围的上方;


(五)国界线或者实际控制线到我方一侧3000米、香港边境线至深圳一侧100米范围的上方;


(六)军事禁区以及周边500米范围的上方,军事管理区、设区的市级(含)以上党政机关、监管场所以及周边200米范围的上方;


(七)卫星地面站(含测控、测距、接收、导航站)等需要电磁环境特殊保护的设施以及周边1000米范围的上方,气象雷达站以及周边500米范围的上方;


(八)军工重要科研、生产、试验、存储设施保护区以及周边500米范围的上方,实施一、二级实物保护的核设施控制区,生产、储存易燃易爆危险品的大型企业和储备可燃重要物资的大型仓库、基地以及周边100米范围的上方,发电厂、变电站、加油站和大型车站、码头、港口、大型活动现场以及周边50米范围的上方,高速铁路以及两侧100米范围的上方,普通铁路和国道、省道以及两侧50米范围的上方;


(九)军航超低空飞行空域。


上述微型无人机禁止飞行空域由深圳市人民政府会同南部战区空军飞行管制部门确定具体范围,每半年根据情况更新一次,并由深圳市人民政府按照国家相关规定设置警示标志。


第二十一条 划设以下空域为轻型无人机管控空域:


(一)真高120米以上空域;


(二)空中禁区以及周边5000米范围;


(三)空中危险区以及周边2000米范围;


(四)军用机场净空保护区,民用机场障碍物限制面水平投影范围的上方;


(五)有人驾驶航空器和大型无人机临时起降点以及周边3000米范围的上方;


(六)国界线或者实际控制线到我方一侧5000米范围的上方,香港边境线至深圳一侧500米范围的上方;


(七)军事禁区以及周边2000米范围的上方,军事管理区、设区的市级(含)以上党政机关、监管场所以及周边500米范围的上方;


(八)卫星地面站(含测控、测距、接收、导航站)等需要电磁环境特殊保护的设施以及周边2000米范围的上方,气象雷达站以及周边1000米范围的上方;


(九)军工重要科研、生产、试验、存储设施保护区以及周边1000米范围的上方,实施一、二级实物保护的核设施控制区及周边200米范围的上方,生产、储存易燃易爆危险品的大型企业和储备可燃重要物资的大型仓库、基地以及周边150米范围的上方,发电厂、变电站、加油站和中大型车站、码头、港口、大型活动现场以及周边100米范围的上方,高速铁路以及两侧200米范围的上方,普通铁路以及两侧100米范围的上方,高速公路以及两侧50米范围上方;


(十)军航低空、超低空飞行空域;


(十一)深圳市人民政府会同南部战区空军确定的管控空域。


未经南部战区空军飞行管制部门批准,轻型无人机禁止在上述管控空域飞行。管控空域外,无特殊情况均划设为轻型无人机适飞空域。


植保无人机适飞空域,位于轻型无人机适飞空域内,真高不超过30米,且在深圳市政府明确的农林牧区域上方。


第二十二条 每年5月31日、11月30日前,深圳市人民政府汇总各方需求向南部战区空军飞行管制部门提出轻型无人机管控空域划设申请;6月30日、12月31日前,南部战区空军飞行管制部门予以批复,并通报民航中南地区空管局。


临时关闭部分轻型无人机适飞空域,由深圳市人民政府提出申请,南部战区空军飞行管制部门进行审批,并通报民航中南地区空管局。临时关闭期限通常不超过72小时,关闭生效时刻24小时前发布。遇有重大活动和紧急突发情况时,南部战区空军飞行管制部门根据需要可以临时关闭部分轻型无人机适飞空域,生效时刻前1小时发布。


第二十三条 无人机执行以下七种通用航空任务飞行,应当按照国家和军队有关规定办理任务申请和审批手续:


(一)进出我国陆地国界线或者外籍无人机飞入我国领空的;


(二)穿越台湾海峡两岸飞行情报区分界线和飞入香港、澳门地区的;


(三)进出香港边境线或者越过我国海上飞行情报区的;


(四)进入空中禁区、空中危险区、空中限制区(飞行训练使用的空中限制区除外)的;


(五)从事涉及军事设施航空摄影或者遥感物探的,以及涉及重要政治、经济目标和地理信息资源航空摄影或者遥感物探的;


(六)从事跨越国边境航空摄影、遥感物探等情况的;


(七)外籍无人机或者由外籍人员驾驶我国无人机使用未对外开放的机场、空域、航线的;


符合上款规定的微型无人机在禁止飞行空域外、轻型无人机在其适飞空域内飞行,不需办理任务申请和审批手续。


第五章 空域申请


第二十四条 任务审批类。无人机作业单位和个人在取得任务审批许可后,在飞行实施5个工作日前向南部战区空军飞行管制部门进行空域申报。南部战区空军飞行管制部门综合民航管理部门和公安机关意见后,应当在飞行实施2个工作日前作出批准或者不予批准的决定,并通知申请单位或者个人。


非任务审批类。除微型无人机在禁止飞行空域外、轻型无人机在适飞空域内,无人机作业单位和个人应在飞行实施5个工作日前向南部战区空军飞行管制部门进行空域申报。南部战区空军飞行管制部门综合民航管理部门和公安机关意见后,应当在飞行实施2个工作日前作出批准或者不予批准的决定,并通知申请单位或者个人。


第二十五条 飞行空域申请内容通常包括:


(一)组织该次飞行活动的单位或者个人;


(二)飞行任务性质;


(三)无人机类型、架数;


(四)起飞、降落和备降机场(场地);


(五)飞行时间;


(六)飞行空域、航线及飞行高度;


(七)飞行空域性质;


(八)其他特殊保障要求。


有特殊要求的,应当提交有效任务批准文件和必要资质证明。


第二十六条 隔离空域划设。无人机通常与有人驾驶航空器隔离运行,划设隔离空域,并保持一定间隔。微型无人机禁止飞行空域外的空域、轻型无人机适飞空域不影响隔离空域和有人驾驶航空器飞行空域的划设。符合下列条件之一的,可不划设隔离空域:


(一)根据任务或者飞行课目需要,国家无人机与有人驾驶航空器在同一空域或者同一机场内的飞行;


(二)经过充分安全认证的大型无人机飞行;


(三)中型无人机不超过真高300米飞行和经过充分安全认证的中型无人机其他飞行;


(四)具备符合空域管理要求的空域保持能力和可靠被监视能力的小型无人机,在轻型无人机适飞空域及上方不超过真高300米飞行;


(五)轻型无人机在适飞空域上方不超过真高300米飞行。


真高300米以下的隔离空域与其他空域间隔,应当低于现行空域间隔;跨越真高300米及以上的隔离空域间隔与其他空域间隔,应当不低于现行空域间隔。


隔离空域申请,由申请人在拟使用隔离空域5个工作日前,向南部战区空军飞行管制部门提出;南部战区空军飞行管制部门应当在拟使用隔离空域2个工作日前作出批准或者不予批准的决定,并通知申请单位或者个人。


申请内容主要包括:使用单位或者个人,无人机类型及主要性能,飞行活动性质,隔离空域使用时间、水平范围、垂直范围,起降区域或者坐标,飞入飞出隔离空域方法,登记管理的信息等。


无人机隔离空域的使用期限,应当根据飞行的性质和需要确定,通常不得超过12个月。


因飞行任务需要延长隔离空域使用期限的,应当报南部战区空军飞行管制部门同意。


隔离空域飞行活动全部结束后,空域申请人应当及时报告有关飞行管制部门,其申请划设的隔离空域即行撤销。


已划设的隔离空域,经南部战区空军飞行管制部门同意后,其他单位或者个人也可以使用。


第六章 飞行运行


第二十七条 无人机生产企业应当采取有效措施,确保试点区域内除微型无人机以外的民用无人机能按要求接入综合监管平台,并协助有关部门对无人机进行管控。接入综合监管平台的无人机飞行,应自动向平台报送飞行动态信息及识别、产品、登记、驾驶员等监管信息。民用无人机飞行动态信息与军航飞行管制部门、公安机关共享。


第二十八条 从事需经批准的无人机飞行活动的单位或者个人实施飞行前,应当向南部战区空军飞行管制部门提出飞行计划申请,经批准后方可实施。


微型无人机在禁止飞行空域外飞行,无需申请飞行计划。轻型无人机在适飞空域内、最大起飞重量不超过150千克的植保无人机在深圳市人民政府确定的农林牧区域内飞行,无需申请飞行计划,但需实时向综合监管平台报备飞行计划和动态信息。


第二十九条 微型、轻型无人机飞行计划申请。微型无人机在禁止空域内和轻型无人机在管控空域内飞行,必须先取得空域使用许可。飞行计划申请应当在拟飞行前1天15时通过综合监管平台提出飞行申请,军航飞行管制部门应当在飞行前1天21时前予以答复,并分发给公安机关和民航管理部门,获准飞行的用户必须主动向综合监管平台报送无人机的位置和动态信息。


第三十条 小型、中型、大型无人机飞行计划申请。使用小型、中型、大型无人机开展飞行活动,必须先取得空域使用许可。飞行计划申请应当在拟飞行前1天15时前通过综合综合监管平台向军航飞行管制部门提出;军航飞行管制部门应当在拟飞行前1天21时前予以答复,并分发给公安机关和民航管理部门,获准飞行的用户必须主动向综合监管平台报送无人机的位置和动态信息。


第三十一条 使用无人机执行反恐维稳、抢险救灾、医疗救护或者其他紧急任务的,可于计划起飞前30分钟通过综合监管平台向南部战区空军飞行管制部门同时提出飞行计划和空域使用申请,飞行管制部门应当优先快速办理,通常于起飞前10分钟前批复,并分发给公安机关和民航管理部门,获准飞行的用户必须主动向综合监管平台报送无人机的位置和动态信息。


第三十二条 飞行计划申请内容通常包括:


(一)组织该次飞行活动的单位或者个人;


(二)飞行任务性质;


(三)无人机类型、架数;


(四)通信联络方法;


(五)起飞、降落和备降机场(场地);


(六)预计飞行开始、结束时刻;


(七)飞行航线、高度、速度和范围,进出空域方法;


(八)遥控、遥测、信息传输频率;


(九)导航方式,人工介入操控程度,智能自主控制程度;


(十)安装二次雷达应答机的,注明二次雷达应答机代码申请;


(十一)应急处置程序;


(十二)其他特殊保障要求。


有特殊要求的,应当提交有效任务批准文件和必要资质证明。


第三十三条 申请并获得批准的无人机飞行计划,组织该次飞行活动的用户应当在无人机起飞1小时前向南部战区空军飞行管制部门报告计划开飞时刻和简要准备情况,经放飞许可方可飞行;飞行中实时掌握无人机飞行动态,保持与军航飞行管制部门通信联络畅通;飞行结束后,及时报告飞行实施情况。


微型无人机在禁止飞行空域外和轻型无人机、最大起飞重量不超过150千克的植保无人机在深圳市人民政府确定的农林牧区域内飞行,不需飞行管制部门许可。


第三十四条 无人机飞行应当避让有人驾驶航空器飞行,主动避让地面、水上交通工具。轻型无人机在适飞空域内、最大起飞重量不超过150千克的植保无人机在深圳市人民政府确定的农林牧区域内飞行,应主动避让有人驾驶航空器、国家无人机和小型、中型、大型无人机飞行;微型无人机飞行,应当保持直接目视接触,主动避让其他航空器飞行。


夜间或者低能见度气象条件下飞行的无人机应当开启警示灯并确保处于良好状态。


未经飞行管制部门批准,无人机不得通过地面基站进行中继连续飞行、分布式操作,不得携带化学品、危险品、爆炸物,不得使用轻型无人机从事货物运输,不得在移动的车辆、船舶、航空器上(内)驾驶除微型无人机以外的民用无人机。


组织无人机飞行活动的单位或者个人,应当遵守国家保密相关规定,不得利用无人机从事恐怖主义、极端主义或者恐怖滋扰活动,不得利用无人机从事间谍、窃密、反动宣传、危害他人人身安全、侵犯他人隐私等非法活动。

禁止境外无人机或者境外人员单独驾驶境内无人机从事测量勘查以及对敏感区域进行拍摄等飞行活动。发现其违法飞行,飞行管制部门责令立即停止飞行,并通报外事、公安等部门及时处置。


第七章 责任与处置


第三十五 与无人机飞行有关的单位、个人负有保证飞行安全的责任,应当遵守有关规章制度,积极采取预防事故措施,保证飞行安全。违反本试行办法及相关法律、行政法规,由有关部门按规定从严处罚。


第三十六 工信、公安、民航等有关部门负责对无人机生产经营企业、所有者、驾驶员从事无人机活动进行行业监管,对有违法违规行为的,列入不良记录名单并向社会公布,严格限制其从事无人机飞行活动。


两架及以上无人机同时飞行发生飞行安全问题的,由组织该次无人机飞行活动的单位或者个人共同承担责任;直接目视视距内与直接目视视距外飞行发生飞行安全问题的,由组织无人机直接目视视距外飞行的单位或者个人承担主要责任。组织无人机飞行活动的单位或者个人存在明显过错的除外。


无人机与有人驾驶航空器混合飞行发生飞行安全问题的,由组织无人机飞行的单位或者个人承担主要责任。有人驾驶航空器飞行活动存在明显过错的除外。


第三十七条 无人机飞行发生特殊情况,组织该次飞行活动的单位或者个人作为飞行安全的责任主体,有权作出及时正确处置,并遵从军民航空管部门指令。组织民用无人机飞行的单位或者个人,应当在降落后24小时内向民用航空管理机构提交书面报告。


对空中不明情况和违法违规飞行,军队、武装部队、公安机关、国家安全机关等单位依法组织查证处置,其他相关单位应当予以配合。


第八章 其他


第三十八条 深圳地区从事无人机飞行活动时,申请单位、个人自行提供通信、气象、现场指挥等保障服务,并对活动安全负责。


第三十九条 从事无人机飞行活动的单位、个人,应当制定安全保障措施、应急处置办法,严格按照空域使用类别和批准的飞行计划组织实施,并按规定报告飞行动态。


第四十条 从事无人机飞行活动的单位、个人,应当确保飞行活动负责人的通信畅通,出现紧急情况时逐级上报。第四十一条本办法以《无人驾驶航空器飞行管理暂行条例(征求意见稿)》为参考,国家上位法出台后,本办法视情作相应修订。


第四十二条 本办法自2018年11月19日起施行。

转自丨通航资源网

                                                             

点击下面链接 查看历史文章


纳雷科技发布200米高度计雷达

无人机软件架构知多少

军用无人机产业现状及发展趋势

全球首个无人机机场建成

最远射程400米警用无人机里的狠货

新技术:让搜寻无人机挣脱GPS的局限


登录查看更多
0

相关内容

不需要驾驶员登机驾驶的各式遥控飞行器。
最新《知识蒸馏》2020综述论文,20页pdf,悉尼大学
专知会员服务
158+阅读 · 2020年6月14日
广东疾控中心《新型冠状病毒感染防护》,65页pdf
专知会员服务
19+阅读 · 2020年1月26日
2019中国硬科技发展白皮书 193页
专知会员服务
86+阅读 · 2019年12月13日
5G进电厂走到了哪一步?
1号机器人网
15+阅读 · 2019年2月13日
天津市智能交通专项行动计划
智能交通技术
8+阅读 · 2018年1月18日
热点 | 深圳无人驾驶公交车正式运营!
机器学习算法与Python学习
3+阅读 · 2017年12月4日
进攻机动作战中的机器人集群
无人机
31+阅读 · 2017年12月4日
【无人机】无人机的自主与智能控制
产业智能官
53+阅读 · 2017年11月27日
VIP会员
最新内容
BES:让语言模型通过双向进化搜索自我改进
专知会员服务
1+阅读 · 5月30日
以色列-美国-伊朗战争中的无人机:关键要点
专知会员服务
3+阅读 · 5月30日
《Palantir任务保障性软件安全标准(MA-S2)》
专知会员服务
8+阅读 · 5月30日
基于声学的无人机检测技术综述
专知会员服务
5+阅读 · 5月30日
《当代混合战争分析框架:俄乌战争经验教训》
战略前沿人工智能的再思考(中文)
专知会员服务
7+阅读 · 5月29日
《量化地基防空系统间接效应的博弈论方法》
专知会员服务
5+阅读 · 5月29日
相关资讯
5G进电厂走到了哪一步?
1号机器人网
15+阅读 · 2019年2月13日
天津市智能交通专项行动计划
智能交通技术
8+阅读 · 2018年1月18日
热点 | 深圳无人驾驶公交车正式运营!
机器学习算法与Python学习
3+阅读 · 2017年12月4日
进攻机动作战中的机器人集群
无人机
31+阅读 · 2017年12月4日
【无人机】无人机的自主与智能控制
产业智能官
53+阅读 · 2017年11月27日
Top
微信扫码咨询专知VIP会员