《城市道路交通隔离栏设置指南》公安部行业标准发布实施

2019 年 7 月 19 日 智能交通技术

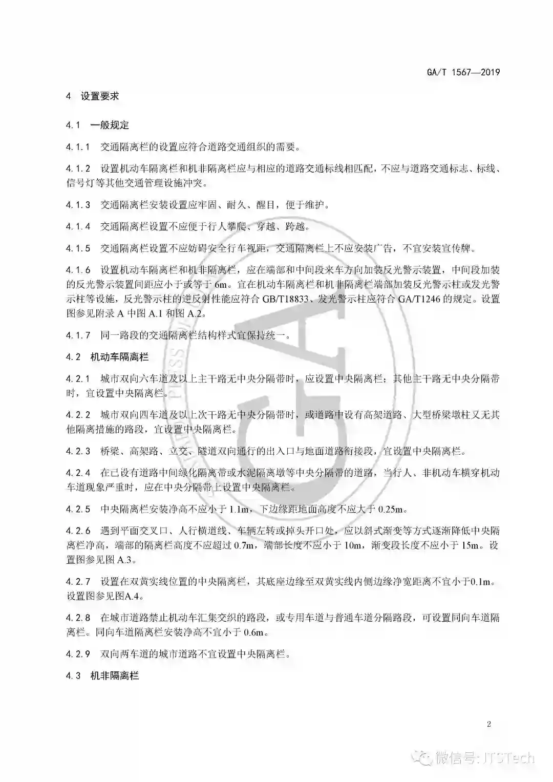
公安部于6月15日发布并实施最新行业标准《城市道路交通隔离栏设置指南》(GA/T1567-2019),该标准由公安部道路交通安全研究中心负责起草。


内容简介如下:


一、本标准适用于城市道路交通隔离栏的设置应用,镇区道路交通隔离栏的设置可参照执行。


二、对交通隔离栏进行了定义:设置在城市道路上,用于维护通行秩序的分隔设施栏杆,包括机动车隔离栏、机非隔离栏、行人隔离栏。

 


三、对道路上如何设置交通隔离栏进行了规定,在【设置要求】章节中明确了:设置机动车隔离栏和机非隔离栏应与相应的道路交通标线相匹配,不应与道路交通标志、标线、信号灯等其他交通管理设施冲突。交通隔离栏安装设置应牢固、耐久、醒目,便于维护。交通隔离栏设置不应便于行人攀爬、穿越、跨越交通隔离栏设置不应妨碍安全行车视距,交通隔离栏上不应安装广告,不宜安装宣传牌。




登录查看更多
8

相关内容

广东疾控中心《新型冠状病毒感染防护》,65页pdf
专知会员服务
19+阅读 · 2020年1月26日
智能交通大数据最新论文综述-附PDF下载
专知会员服务
106+阅读 · 2019年12月25日
《迁移学习简明手册》,93页pdf
专知会员服务
137+阅读 · 2019年12月9日
交通评价指标概略
智能交通技术
15+阅读 · 2019年7月21日
智慧停车行业深度研究与分析报告
智能交通技术
4+阅读 · 2018年3月20日
天津市智能交通专项行动计划
智能交通技术
8+阅读 · 2018年1月18日
热点 | 深圳无人驾驶公交车正式运营!
机器学习算法与Python学习
3+阅读 · 2017年12月4日
安全牛发布《威胁情报市场指南》报告
安全牛
13+阅读 · 2017年7月10日
Arxiv
6+阅读 · 2019年7月11日
UPSNet: A Unified Panoptic Segmentation Network
Arxiv
4+阅读 · 2019年1月12日
Arxiv
23+阅读 · 2018年8月3日
VIP会员
相关主题
最新内容
以色列-美国-伊朗战争中的无人机:关键要点
专知会员服务
1+阅读 · 45分钟前
《Palantir任务保障性软件安全标准(MA-S2)》
专知会员服务
4+阅读 · 今天13:49
基于声学的无人机检测技术综述
专知会员服务
3+阅读 · 今天13:37
《当代混合战争分析框架:俄乌战争经验教训》
专知会员服务
4+阅读 · 今天13:11
战略前沿人工智能的再思考(中文)
专知会员服务
7+阅读 · 5月29日
《量化地基防空系统间接效应的博弈论方法》
专知会员服务
5+阅读 · 5月29日
“史诗怒火行动”中美军损失的作战飞机
专知会员服务
6+阅读 · 5月29日
ICML 2026 | 理解上下文持续学习中的泛化与遗忘
专知会员服务
5+阅读 · 5月28日
相关资讯
交通评价指标概略
智能交通技术
15+阅读 · 2019年7月21日
智慧停车行业深度研究与分析报告
智能交通技术
4+阅读 · 2018年3月20日
天津市智能交通专项行动计划
智能交通技术
8+阅读 · 2018年1月18日
热点 | 深圳无人驾驶公交车正式运营!
机器学习算法与Python学习
3+阅读 · 2017年12月4日
安全牛发布《威胁情报市场指南》报告
安全牛
13+阅读 · 2017年7月10日
Top
微信扫码咨询专知VIP会员