阿里云 4.55 亿中标海口“城市大脑”(附采购清单)

2018 年 10 月 13 日 云头条

海口市城市大脑2018年示范项目,以单一来源方式采购,阿里云4.55亿元中标。



采购服务的说明


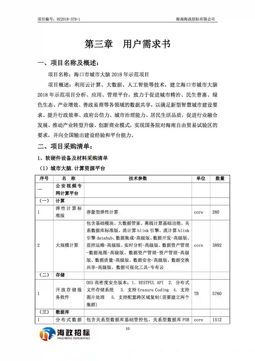
海口市城市大脑2018年示范项目建设范围覆盖以整合海口市2018年既有的信息化项目为起点,结合城市大脑的设计理念和建设内容,构建海口市城市大脑。在2018年完成海口市城市大脑基础构建,完成城市大脑计算平台,城市大脑数据智能平台构建,让所有的城市数据都通过“城市大脑”进行最合理的配置和调度,提高城市管理的承载力和运行效率。项目建设内容包括计算平台构建、数据资源平台构建、安全平台构建、构建交通、旅游、医疗、政务、物联网、移动办公等六个领域的智能化相关应用。


采用单一来源采购方式的原因及相关说明



根据《海南省人民政府、阿里巴巴集团、蚂蚁金服集团全面深化战略合作框架协议》、《海口市人民政府、阿里巴巴(中国)有限公司、浙江蚂蚁小微金融服务集团股份有限公司战略合作协议》和《海口市人民政府常务会议纪要十六届3次【2018】2号》等要求,该项目属于战略合作协议项目。 阿里巴巴“城市大脑”由国家科技部列入首批国家新一代人工智能开放创新平台目录,在技术方面具有多项唯一性核心技术,也获得了相应的软件著作权和专利,是唯一的城市大脑管理平台供应商;结合阿里巴巴“城市大脑”在杭州主城区、余杭区有多个成功案例,根据《中华人民共和国采购法》第三十一条第一款“只能从唯一供应商处采购的”之规定。为确保海口市城市大脑2018年示范项目的先进性、可靠性、本项目拟采用单一来源方式采购。


单一来源专家论证意见及专家姓名


  • 专家1论证意见:根据《海南省人民政府、阿里巴巴集团、蚂蚁金服集团全面深化战略合作框架协议》中“(十四)推动城市数据大脑建设,依据乙方在互联网及信息技术的领先优势,以海口为试点建设基于云计算、大数据、人工智能等先进技术支撑的城市大脑”及海口市人民政府、阿里巴巴(中国)有限公司、浙江蚂蚁小微金融服务集团股份有限公司战略合作协议》中“(十四)打造“城市大脑”标杆”。甲方支持乙方建设海口“城市大脑”等要求,符合《海南省省级单一来源采购方式管理暂行办法》[2018]91号文中第四条第(十三)款“省委省政府根据项目特殊情况同意将采购项目委托某一特定供应商的”,建议采用单一来源采购方式采购。

  • 专家2论证意见:依托阿里云计算有限公司建设“城市大脑国家新一代人工智能开放创新平台”是国家科技部列入首个国家新一代人工智能开放创新平台目录。

  • 根据《海南省人民政府、阿里巴巴集团、蚂蚁金服集团全面深化战略合作框架协议》。为确保本项目的先进性、可靠性,建议采用单一来源采购。

  • 专家3论证意见:根据《海南省人民政府、阿里巴巴集团、蚂蚁金服集团全面深化战略合作框架协议》、《海口市人民政府、阿里巴巴(中国)有限公司、浙江蚂蚁小微金融服务集团股份有限公司战略合作协议》和《海口市人民政府常务会议纪要十六届3次【2018】2号》等要求,该项目属于战略合作协议项目。同时,阿里巴巴“城市大脑”由国家科技部列为首批国家新一代人工智能开放创新平台目录,并且在杭州余杭区、杭州市交警有过实习案例。为确保该项目的先进性、可靠性,建议采用单一来源采购。

  • 专家4论证意见:海口市城市大脑2018年示范项目,由于阿里巴巴“城市大脑”由国家科技部列入首批国家新一代人工智能开发创新平台目录,在技术方面具有多想唯一性核心技术。同时省政府与阿里巴巴的合作框架协议十四条也提出“以海口为试点建设机遇云计算、大数据、人工智能等先进技术支撑的城市大脑”以及海口市政府与阿里巴巴合作框架协议中十四条也标明“甲方(海口市政府)支持乙方(阿里巴巴)建设海口“城市大脑””。符合单一来源管理办法第十二条及有关规定,建议采用单一来源方式采购。

  • 专家5论证意见:本采购项目拟建设范围覆盖以整合海口市2018年基友信息化项目为起点,构造海口市城市大脑。阿里巴巴集团的“城市大脑”由国家科技部列入首批国家新一代人工智能开发创新平台目录,在技术方面具有多项唯一性核心技术,可以完成“城市大脑”建设任务。根据《海南省人民政府、阿里巴巴集团、蚂蚁金服集团全面深化战略合作框架协议》及《海口市人民政府、阿里巴巴(中国)有限公司、浙江蚂蚁小微金融服务集团股份有限公司战略合作协议》要求,该项目属于战略合作项目,符合《海南省单一来源采购方式管理暂行办法》中(十三)省委省政府根据项目特殊情况同意将采购项目委托某一特定供应商的情形。建议采用单一来源采购方式。


专家姓名:桂德生、李传胜、童振新、唐泽、王德群


主要成交标的信息:



其中“用户需求”部分,展示如下,供大家参阅:(单一来源采购文件可点击“阅读原文”下载查看)(备注:图片可点击放大查看~



详细文件点击“阅读原文”下载查看~~


物联网行业交流群欢迎加入,群主微信:aclood(备注任职单位+职位,否则不予通过)


登录查看更多
6

相关内容

电力人工智能发展报告,33页ppt
专知会员服务
135+阅读 · 2019年12月25日
【大数据白皮书 2019】中国信息通信研究院
专知会员服务
138+阅读 · 2019年12月12日
智慧城市——科技巨头的“中场战事”
雷锋网
6+阅读 · 2018年8月25日
【工业大数据】一文带你读懂《工业大数据白皮书》
产业智能官
14+阅读 · 2018年1月20日
海康威视AI Cloud助力平安城市4.0建设
海康威视
7+阅读 · 2018年1月17日
Viewpoint Estimation-Insights & Model
Arxiv
3+阅读 · 2018年7月3日
Arxiv
11+阅读 · 2018年2月4日
VIP会员
最新内容
BES:让语言模型通过双向进化搜索自我改进
专知会员服务
3+阅读 · 5月30日
以色列-美国-伊朗战争中的无人机:关键要点
专知会员服务
4+阅读 · 5月30日
《Palantir任务保障性软件安全标准(MA-S2)》
专知会员服务
12+阅读 · 5月30日
基于声学的无人机检测技术综述
专知会员服务
8+阅读 · 5月30日
《当代混合战争分析框架:俄乌战争经验教训》
战略前沿人工智能的再思考(中文)
专知会员服务
8+阅读 · 5月29日
《量化地基防空系统间接效应的博弈论方法》
专知会员服务
6+阅读 · 5月29日
相关VIP内容
Top
微信扫码咨询专知VIP会员