科大讯飞 1523 万元中标北京市检察机关智能语音云平台建设项目(软硬件购置及集成)

2019 年 3 月 17 日 云头条

北京市检察机关智能语音云平台建设项目(第一包:软硬件购置及集成)招标公告 2019 年 2 月 21 日发布,采购预算金额:人民币1555.11万元。


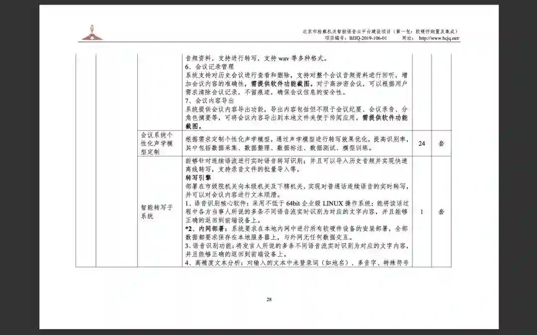
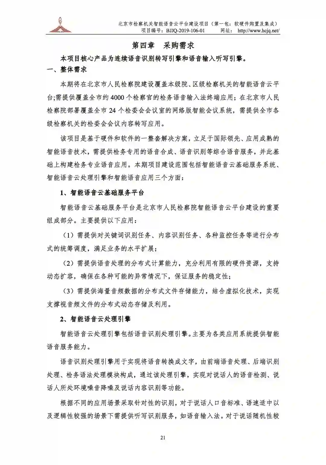
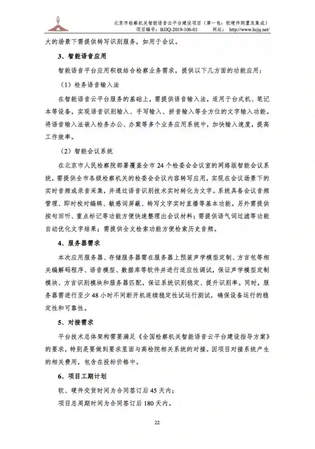
采购需求:在北京市人民检察院建设覆盖本级院、区级检察机关的智能语音云平台;需提供覆盖全市约4000个检察官的检务语音输入法终端应用;在北京市人民检察院部署覆盖全市24个检委会会议室的网络版智能会议系统,需提供全市各级检察机关的检委会会议内容转写应用。


3 月 15 日发布中标结果:


中标成交供应商名称:科大讯飞股份有限公司

中标金额:1522.958万元


其中连续语音识别转写引擎、讯飞语音识别系统 V6.0,数量 2 个,单价103万元,总价 206 万元。


语音输入听写引擎、科大讯飞语音听写系统 V3.5,数量 10 个,单价 90 万元,总价 900 万元。


系统集成费用 44.358 万元,其他费用 372.6 万元。


采购需求:



招标文件可点击“阅读原文”下载查看~


登录查看更多
0

相关内容

电力人工智能发展报告,33页ppt
专知会员服务
135+阅读 · 2019年12月25日
【德勤】中国人工智能产业白皮书,68页pdf
专知会员服务
311+阅读 · 2019年12月23日
【大数据白皮书 2019】中国信息通信研究院
专知会员服务
138+阅读 · 2019年12月12日
天津市智能交通专项行动计划
智能交通技术
8+阅读 · 2018年1月18日
海康威视AI Cloud助力平安城市4.0建设
海康威视
7+阅读 · 2018年1月17日
智能语音成“AI四大项目” 千亿市场待开发
IT时报
3+阅读 · 2017年11月26日
AliCoCo: Alibaba E-commerce Cognitive Concept Net
Arxiv
13+阅读 · 2020年3月30日
HAQ: Hardware-Aware Automated Quantization
Arxiv
6+阅读 · 2018年11月21日
Rapid Customization for Event Extraction
Arxiv
7+阅读 · 2018年9月20日
Arxiv
6+阅读 · 2017年12月2日
VIP会员
最新内容
内省扩散语言模型
专知会员服务
3+阅读 · 4月14日
国外反无人机系统与技术动态
专知会员服务
3+阅读 · 4月14日
大规模作战行动中的战术作战评估(研究论文)
未来的海战无人自主系统
专知会员服务
3+阅读 · 4月14日
美军多域作战现状分析:战略、概念还是幻想?
无人机与反无人机系统(书籍)
专知会员服务
19+阅读 · 4月14日
美陆军2026条令:安全与机动支援
专知会员服务
9+阅读 · 4月14日
相关VIP内容
电力人工智能发展报告,33页ppt
专知会员服务
135+阅读 · 2019年12月25日
【德勤】中国人工智能产业白皮书,68页pdf
专知会员服务
311+阅读 · 2019年12月23日
【大数据白皮书 2019】中国信息通信研究院
专知会员服务
138+阅读 · 2019年12月12日
Top
微信扫码咨询专知VIP会员