重磅!《“十四五”能源领域科技创新规划》发布,58页pdf

2022 年 4 月 3 日 专知


4月2日,国家能源局、科学技术部发布关于印发《“十四五”能源领域科技创新规划》的通知。


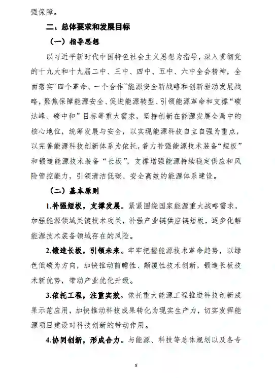
通知提出,能源领域现存的主要短板技术装备基本实现突破。前瞻性、颠覆性能源技术快速兴起,新业态、新模式持续涌现,形成一批能源长板技术新优势。能源科技创新体系进一步健全。能源科技创新有力支撑引领能源产业高质量发展。


——引领新能源占比逐渐提高的新型电力系统建设。先进可再生能源发电及综合利用、适应大规模高比例可再生能源友好并网的新一代电网、新型大容量储能、氢能及燃料电池等关键技术装备全面突破,推动电力系统优化配置资源能力进一步提升,提高可再生能源供给保障能力。


——支撑在确保安全的前提下积极有序发展核电。三代大型压水堆装备自主化水平进一步提升,建立标准化型号和型号谱系。小型模块化反应堆、(超)高温气冷堆、熔盐堆、海洋核动力平台等先进核能系统研发和示范有序推进。乏燃料后处理、核电站延寿等技术研究取得阶段性突破。


 ——推动化石能源清洁低碳高效开发利用。“两深一非”、老 油田提高采收率等油气开发技术取得重大突破,有力支撑油气稳产增产和产供储销体系建设。煤炭绿色智能开采、清洁高效转化和先进燃煤发电技术保持国际领先地位,支撑做好煤炭“大文章”。重型燃气轮机研发与示范取得突破,各类中小型燃气轮机装备实现系列化。


——促进能源产业数字化智能化升级。先进信息技术与能源 产业深度融合,电力、煤炭、油气等领域数字化、智能化升级示 范有序推进。能源互联网、智慧能源、综合能源服务等新模式、 新业态持续涌现。


——适应高质量发展要求的能源科技创新体系进一步健全。政-产-学-研-用协同创新体系进一步健全,创新基础设施和创新环境持续完善。围绕国家能源重大需求和重点方向,优化整合并新建一批国家重点实验室和国家能源研发创新平台,有效支撑引领新兴能源技术创新和产业发展。

原文如下



国家能源局 科学技术部关于印发《“十四五”能源领域科技创新规划》的通知


国能发科技〔2021〕58号


各省(自治区、直辖市)能源局、科技厅,有关省(自治区、直辖市)及新疆生产建设兵团发展改革委,有关中央企业:


为深入贯彻落实“四个革命、一个合作”能源安全新战略和创新驱动发展战略,加快推动能源科技进步,根据“十四五”现代能源体系规划和科技创新规划工作部署,国家能源局、科学技术部联合编制了《“十四五”能源领域科技创新规划》,现印发给你们,请认真遵照执行。


  国家能源局 科学技术部

2021年11月29日



专知便捷查看

便捷下载,请关注专知公众号(点击上方蓝色专知关注)

  • 后台回复“E58” 就可以获取重磅!《“十四五”能源领域科技创新规划》发布,58页pdf》专知下载链接

专知,专业可信的人工智能知识分发 ,让认知协作更快更好!欢迎注册登录专知www.zhuanzhi.ai,获取70000+AI(AI与军事、医药、公安等)主题干货知识资料!
欢迎微信扫一扫加入专知人工智能知识星球群,获取最新AI专业干货知识教程资料和与专家交流咨询
点击“ 阅读原文 ”,了解使用 专知 ,查看获取70000+AI主题知识资料
登录查看更多
1

相关内容

重磅!《人工智能白皮书(2022年)》发布,42页pdf
专知会员服务
482+阅读 · 2022年4月13日
车联网白皮书,44页pdf
专知会员服务
80+阅读 · 2022年1月3日
工信部印发《“十四五”大数据产业发展规划》,20页pdf
专知会员服务
57+阅读 · 2021年6月9日
专知会员服务
136+阅读 · 2021年4月27日
智慧城市白皮书(2021年)
专知会员服务
180+阅读 · 2021年4月24日
2019中国硬科技发展白皮书 193页
专知会员服务
86+阅读 · 2019年12月13日
2022年Q1国内网络安全领域重要政策及标准盘点
CCF计算机安全专委会
1+阅读 · 2022年4月7日
【重磅】大数据白皮书(2021年),59页pdf
专知
1+阅读 · 2021年12月28日
数字孪生城市白皮书(2021),47页pdf
专知
6+阅读 · 2021年12月24日
智慧城市白皮书(2021年),64页pdf
专知
9+阅读 · 2021年4月24日
《人工智能标准化白皮书(2018版)》发布|附下载
人工智能学家
18+阅读 · 2018年1月21日
国家自然科学基金
2+阅读 · 2015年12月31日
国家自然科学基金
18+阅读 · 2014年12月31日
国家自然科学基金
4+阅读 · 2013年12月31日
国家自然科学基金
3+阅读 · 2013年12月31日
国家自然科学基金
2+阅读 · 2011年12月31日
国家自然科学基金
6+阅读 · 2010年12月31日
国家自然科学基金
6+阅读 · 2010年11月30日
国家自然科学基金
0+阅读 · 2009年12月31日
Arxiv
28+阅读 · 2021年9月26日
VIP会员
最新内容
以色列-美国-伊朗战争中的无人机:关键要点
专知会员服务
1+阅读 · 今天14:04
《Palantir任务保障性软件安全标准(MA-S2)》
专知会员服务
5+阅读 · 今天13:49
基于声学的无人机检测技术综述
专知会员服务
4+阅读 · 今天13:37
《当代混合战争分析框架:俄乌战争经验教训》
专知会员服务
4+阅读 · 今天13:11
战略前沿人工智能的再思考(中文)
专知会员服务
7+阅读 · 5月29日
《量化地基防空系统间接效应的博弈论方法》
专知会员服务
5+阅读 · 5月29日
“史诗怒火行动”中美军损失的作战飞机
专知会员服务
6+阅读 · 5月29日
ICML 2026 | 理解上下文持续学习中的泛化与遗忘
专知会员服务
5+阅读 · 5月28日
相关VIP内容
重磅!《人工智能白皮书(2022年)》发布,42页pdf
专知会员服务
482+阅读 · 2022年4月13日
车联网白皮书,44页pdf
专知会员服务
80+阅读 · 2022年1月3日
工信部印发《“十四五”大数据产业发展规划》,20页pdf
专知会员服务
57+阅读 · 2021年6月9日
专知会员服务
136+阅读 · 2021年4月27日
智慧城市白皮书(2021年)
专知会员服务
180+阅读 · 2021年4月24日
2019中国硬科技发展白皮书 193页
专知会员服务
86+阅读 · 2019年12月13日
相关基金
国家自然科学基金
2+阅读 · 2015年12月31日
国家自然科学基金
18+阅读 · 2014年12月31日
国家自然科学基金
4+阅读 · 2013年12月31日
国家自然科学基金
3+阅读 · 2013年12月31日
国家自然科学基金
2+阅读 · 2011年12月31日
国家自然科学基金
6+阅读 · 2010年12月31日
国家自然科学基金
6+阅读 · 2010年11月30日
国家自然科学基金
0+阅读 · 2009年12月31日
Top
微信扫码咨询专知VIP会员