法院正式裁定:抖音多闪立即停止共享微信用户信息等违规行为 | 新榜情报

2019 年 3 月 20 日 新榜

1知识短视频服务商“视知TV”获新东方数千万元A+战略轮融资


据36氪 近日,知识短视频服务商“视知TV”近日完成了新东方数千万元A+轮战略融资。


据了解,“视知TV”是一家专注于知识解释和说服的短视频公司,即用短视频的形式呈现知识和内容。截至2019年2月,“视知TV”在全网各渠道共上线了3500余个视频,单月点击量近10亿,平均单支视频的全网播放量为600万。


2法院正式裁定:抖音多闪立即停止共享微信用户信息等违规行为


新榜讯 3月20日,天津市滨海新区人民法院公布裁定结果,要求抖音立即停止将微信/QQ开放平台授权登录服务提供给多闪使用的行为,同时多闪此前通过抖音擅自获得的微信/QQ用户头像、昵称也被勒令停用。


据了解,3月19日晚,多闪就腾讯对外发布“多闪非法从抖音获取用户的微信/QQ头像和昵称”等言论作出回应,称腾讯造谣。多闪还表示,自诞生当日就遭微信封禁。所谓多闪使用微信数据纯属无稽之谈,多闪用户的头像和昵称是来源于抖音的,而且是经用户明确授权后才从抖音同步的。


3B站发布关于百度百家认证账号抄袭UP主内容声明


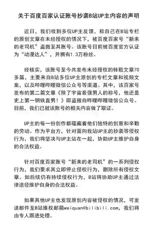
新榜讯 3月19日,B站发布关于百度百家认证账号抄袭B站UP主内容声明。据了解,百度百家认证账号「新来的老司机」在未经授权的情况下,将B站诸多UP主原创文章盗搬至其账号。据统计,该账号至今共发布未经授权的转载文章70多篇,主要来自B站多位UP主原创的专栏文章和视频文案,以及哔哩哔哩微信公众号等渠道。日前,「新来的老司机」已被百度百家官方认证为“动漫达人”,并拥有1.3万粉丝。


针对上述事件,B站已要求其删除所有侵权文章。


4「硅谷洞察」获近1000万元人民币的A 轮融资,其前身是公众号


据36氪 近日,中美产业互联网服务平台「硅谷洞察」宣布获得近1000万元人民币的 A 轮融资,投资方是朋乐资本和远见前沿资本。本轮融资将主要用于产品迭代、业务优化和市场拓展。


据了解,硅谷洞察的前身是新媒体平台「硅谷密探」,主要报道硅谷科技新闻,2015年5月开始在微信公众号上发布文章。根据硅谷密探提供的资料,他们目前有400多万全网订阅用户。


硅谷洞察(SV Insight)成立于2015年,总部位于硅谷,曾于2016年3月获得300万元人民币的天使轮融资,投资方是中科创星和集结号资本;2017年1月获得近1000万元人民币的Pre-A轮融资,投资方是黑洞资本和云起资本。


5迪士尼完成收购21世纪福克斯


新榜讯 北京时间3月19日,21世纪福克斯通过官方Twitter宣布,已完成与迪士尼的并购交易。据此前报道,双方此次交易总价达713亿美元。



完成合并之后,迪士尼将拥有福克斯的电影制作业务、Hulu的控制性股权、FX和Nat Geo等娱乐频道以及福克斯其它一些资产;21世纪福克斯包括福克斯广播网络、福克斯新闻和福克斯体育等在内的余下部分将成为一家新企业。


6《纽约时报》与《华盛顿邮报》仍未签署Apple News协议


据PingWest 近日,据外媒报道,在Apple News即将发布的前一周,《纽约时报》和《华盛顿邮报》都没有同意苹果公司的条款。Apple表示由于拥有Apple Music的经验,他们将非常善于运营订阅服务;而反对者认为文章内容与音乐有着根本上的不同。


7Facebook同意调整付费广告平台,防止歧视行为


据新浪科技 北京时间3月20日,Facebook与美国民权组织表示,作为广泛和解协议的一部分,Facebook同意调整付费广告平台,以防止歧视和有害行为。


根据协议要求,围绕住房、就业和信贷广告,Facebook将创建一个新广告门户,在旗下所有服务(包括Instagram和Messenger)发送这些广告时,瞄准的目标选项将会受到限制。


8Instagram推应用内购物功能:支持耐克和H&M等零售商


据新浪科技 北京时间3月19日,据美国《财富》杂志网站报道,Facebook旗下照片分享应用Instagram今日在其App应用内推出了“checkout”(结账)功能,允许用户直接在应用内购买商品。


目前,该结账功能支持23家零售商,包括耐克、巴宝莉和H&M等。未来还会有更多的零售商加入到该阵营,用户可以直接在Instagram应用内购买这些零售商的商品。



***

欢迎内容创业者们积极担任新榜情报员,搜集各类行业资讯。我们接受一切有价值的爆料,爆料邮箱:[email protected]


以上内容使用新榜编辑器发布。新榜编辑器,多平台一键分发、海量在线图片搜索、大数据帮你了解“什么值得写”、丰富的样式中心,是能让你早点下班的编辑器。

最新月报

红人李佳琦

财报观察

乌鸦电影

访Alex大叔

野生网红

小特叔叔

名侦探小宇

B站UP主

咪蒙离场

大连王博文

微信排版

奇葩吐槽

GQ实验室

微信之夜

登录查看更多
0

相关内容

微信是腾讯公司(Tencent Inc.,)旗下的一款移动端为主的即时通讯(IM)应用。
商业数据分析,39页ppt
专知会员服务
165+阅读 · 2020年6月2日
【ICMR2020】持续健康状态接口事件检索
专知会员服务
18+阅读 · 2020年4月18日
【WWW2020-UIUC】为新闻故事生成具有代表性的标题
专知会员服务
27+阅读 · 2020年3月18日
【教程推荐】中科大刘淇教授-数据挖掘基础,刘 淇
专知会员服务
82+阅读 · 2020年3月4日
广东疾控中心《新型冠状病毒感染防护》,65页pdf
专知会员服务
19+阅读 · 2020年1月26日
阿里巴巴达摩院发布「2020十大科技趋势」
专知会员服务
108+阅读 · 2020年1月2日
【德勤】中国人工智能产业白皮书,68页pdf
专知会员服务
311+阅读 · 2019年12月23日
【大数据白皮书 2019】中国信息通信研究院
专知会员服务
138+阅读 · 2019年12月12日
如何运营15万付费用户?
三节课
6+阅读 · 2019年2月28日
ofo商业模式破产
1号机器人网
6+阅读 · 2019年1月29日
爱奇艺路演PPT曝光:下周在纳斯达克上市
腾讯科技
3+阅读 · 2018年3月19日
AI算法起家的今日头条为何败给了色情?
大数据技术
4+阅读 · 2018年1月5日
中国平安股价持续大涨背后
凤凰财经
5+阅读 · 2017年9月13日
Conceptualize and Infer User Needs in E-commerce
Arxiv
3+阅读 · 2019年10月8日
Arxiv
6+阅读 · 2018年8月27日
VIP会员
最新内容
《人工智能赋能电磁战》(报告)
专知会员服务
2+阅读 · 4月17日
【CMU博士论文】迈向可扩展的开放世界三维感知
前馈式三维场景建模
专知会员服务
1+阅读 · 4月17日
(译文)认知战:以士兵为目标,塑造战略
专知会员服务
3+阅读 · 4月17日
相关VIP内容
商业数据分析,39页ppt
专知会员服务
165+阅读 · 2020年6月2日
【ICMR2020】持续健康状态接口事件检索
专知会员服务
18+阅读 · 2020年4月18日
【WWW2020-UIUC】为新闻故事生成具有代表性的标题
专知会员服务
27+阅读 · 2020年3月18日
【教程推荐】中科大刘淇教授-数据挖掘基础,刘 淇
专知会员服务
82+阅读 · 2020年3月4日
广东疾控中心《新型冠状病毒感染防护》,65页pdf
专知会员服务
19+阅读 · 2020年1月26日
阿里巴巴达摩院发布「2020十大科技趋势」
专知会员服务
108+阅读 · 2020年1月2日
【德勤】中国人工智能产业白皮书,68页pdf
专知会员服务
311+阅读 · 2019年12月23日
【大数据白皮书 2019】中国信息通信研究院
专知会员服务
138+阅读 · 2019年12月12日
相关资讯
Top
微信扫码咨询专知VIP会员