仅剩3天 | 带学《百面机器学习》葫芦书,算法+leetcode一应俱全

2019 年 3 月 2 日 PaperWeekly

或许你只要比别人准备多一点,你就可以在群体中脱颖而出。


年后基本都是春招和社招的高峰期,但好岗位招聘人数和应聘人数简直堪比春运抢票。


你总在抱怨”为什么别人机会那么好,能抢到你想要的名额?“

可你往往忽略了,他们在面试前1个月就开始准备。


提前准备,意味着你完全有时间针对公司开出的岗位职责去学习。但过度的提前准备,却很容易导致自己陷在题库中抓不住重点。


算法岗、数据岗、看重的是逻辑,他们不是找正式员工,不用你去推导出所有细节,但是要求对框架要有整体的概念。


不论是机器学习还是数据分析,面试最常见的考点基本覆盖SQL、Python、统计学、数学、编程、算法。你不可能在短时间内学完所有,但你可以集中突击

《百面机器学习》这本书出版自2018年,书中收录了超过100道机器学习算法工程师的面试题目和解答,其中大部分源于Hulu算法研究岗位的真实场景。本书按照面试的逻辑,从日常工作、生活中各种有趣的现象出发,梳理了知识点和工具与业务场景结合能力,不仅囊括了机器学习的基本知识 ,而且还包含了成为出众算法工程师的四大技能。


  • 知识:主要是指你对machine learning相关知识和理论的储备

  • 工具:将你的machine learning知识应用于实际业务的工具

  • 逻辑:你的举一反三的能力,你解决问题的条理性,你发散思维的能力,你的聪明程度

  • 业务:深入理解所在行业的商业模式,从业务中发现motivation并进而改进模型算法的能力


而这四点是面试官在"限定的时间内"检验你能不能达到"技术合格"的标准


leetcode,最经典的算法题库,也基本是面试官出题的”葵花宝典“,基本所有大大小小公司都会引用leetcode上的原题做为笔试。但leetcode题量太大,《百面机器学习》这本书又很难,如何在1个月之内进行有效的删减和突击,最高效的利用假期时间进行学习?


算法面试刷题班


就是针对即将开始的春招和社招所建立的,我们找寻了在面试经验非常丰富的老师


你能获得什么

1、以《百面机器学习》为教材,结合leetcode筛选刷题

2、利用一线发开中最实际的问题为主,包含热点和常考问题

3、通过通俗易懂的内容,结合大量的实际例子,促进理解

4、涵盖内容广,包含传统机器学习内容,还有当下非常火热的强化学习、对抗网络等

5、提供针对性讲解,完善答疑体系帮助大家快速掌握重难点

6、每日任务+打卡监督,摆脱你拖延症难题


你还能获得什么

1、专属价值1198元知识星球学习名额,5位重量级人工智能大咖坐镇,一年服务时间,解决你的学习疑难

2、完善助教晋升体系,提供平台锻炼学习能力和输出能力

3、群内面试小伙伴的复盘总结,帮你不断丰富面试经验

4、加入我们还会有英伟达、蚂蚁金服、图森未来、阿里、华为、滴滴、京东伙伴提供工作内推

//
教学大纲
//

Week1  

特征工程

模型评估

经典分类算法

Leetcode:双指针

排序(快速选择、堆排序、桶排序、荷兰国旗问题)

贪心


Week2      

降维

非监督学习

概率图模型

Leetcode:二分、分治、链表、哈希表、字符串、栈和队列

  

Week3       

优化算法

采样

LeetCode:字符串、数组和矩阵、位运算、数学


Week4 

前向神经网络

循环神经网络

Leetcode:

树(递归、层次遍历、前中后序遍历、BST、Trie)

图(二分图、拓扑排序、并查集)


Week5   

强化学习

集成学习

生成式对抗网络

人工智能的热门应用

LeetCode:

搜索(BFS、DFS、Backtracking)

动态规划(斐波那契数列、矩阵路径、数组区间、分割整数、最长递增子序列、最长公共子序列、0-1 背包、股票交易、字符串编辑)

我们坚信,学员的反馈是我们最好的建议,所以我们会不断根据你的学习调整适合你的计划。


学AI,顶级书本+权威导师,你就相当于成功了一半,而我们有优秀的导师团


带学导师



某双一流大学计算机专业博士

牵头与谷歌本部合作深度学习项目

中国移动集团IT架构师

科研方向:计算机视觉、自然语言处理、强化学习



北京大学计算机硕士

数据科学及人工智能高级开发工程师

CSDN 博客专家

知乎专栏作者

累计原创文章 200+

累计读者粉丝 30w



BAT企业AI研究院

视觉算法专家

曾就职于计算机视觉

独角兽企业

GitHub Followers 1000+

知乎粉丝10000+



天池AI医疗大赛10强选手

同济大学模式识别方向硕士

参与深度学习国家项目


事实上,如果单纯靠导师带,你的学习问题得不到解决,你还是无法继续学习,所以针对每个学生,我们都提供了全方位的答疑,随时为你解决学习和作业中的任何问题


我们用三种方式给学生答疑

1、AI星球1对1提问,12小时之内保证解决问题

2、每月统一收集问题直播答疑,系统讲解重难点

3、微信群及时互动,群友互答


我们用及时反馈系统给学生批改作业

1、自主研发的作业批改系统,提交作业马上查看成绩,还可以随时查阅自己的分数

2、每月直播作业讲解,查漏补缺,真正吃透,融会贯通


看到同学们这么认真的在做学习笔记,也是满满的成就感

如果你曾经参加过我们的训练营,你知道每一位学生对我们都是真实的反馈。


学员给我们的好评

我们的模式在往期训练营里做到了零吐槽!零差评!

而我们,还在不断的更新迭代

睁开眼,阳光和你都在~

可上下滑动,查看部分学员评价

为了让每个学员不仅学知识还能及时了解行业动态,我们每周都会举行热门话题讨论

睁开眼,阳光和你都在~

可上下滑动,查看部分学员讨论

参与的他们说:一场讨论,节约了我两年时间

结束的他们说:赶紧截图,干货满满,信息量超大

如果你还在犹豫,不如看看我们的招生数据

我们的战绩

1、超过7700+学员报名

2、累积打卡总168381次

3、总奖金池累积超过8万元,还在不断累积


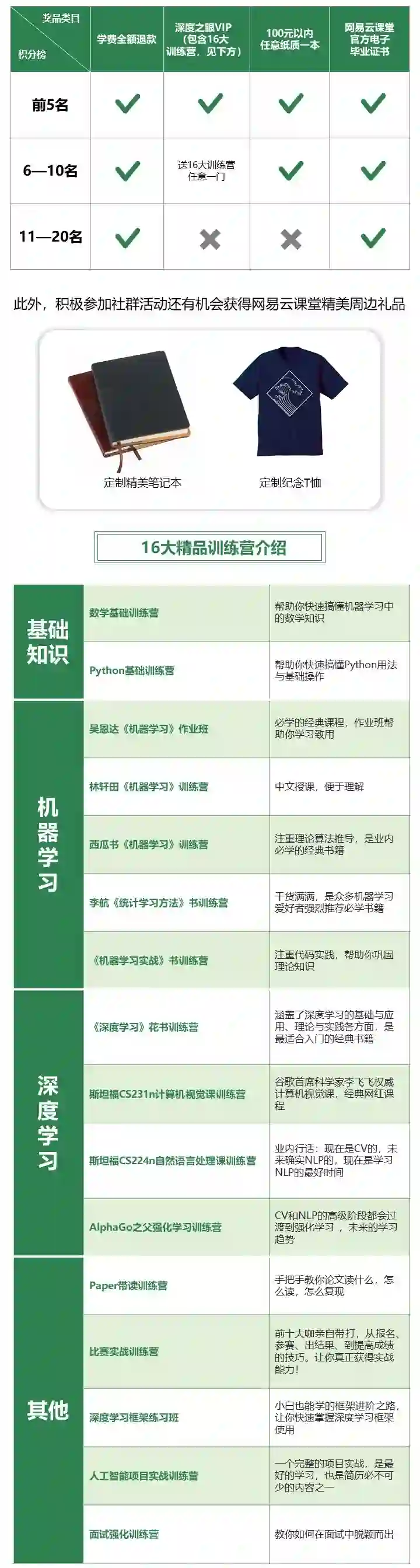
为了鼓励学生坚持学习,按要求完成打卡,我们将赠送你如下福利!!

(训练营采取的积分机制,打卡、点评、点赞都会有得到相应的积分,凭积分就可以换取相应奖品!)


事实证明,往期训练营结束后,每一期坚持打卡的人,都拿回了报名时他所付的金额


学完有效果吗?加入我们,去问问那些已经拿到商汤和BAT企业算法offer的学长和学姐们,听听他们的定期直播分享吧!


我们的学员凡是参与过一期的人,都不断的在参与我们其他的主题,他们说“太值了”!你却还在观望?

等到他们进入你也能进的公司,你准备何去何从?

不参与竞争,就只能等待淘汰。你不参与,别人会参与。

加入训练营,仅需99元!


老师会对具体的算法全部进行系统的讲解


与其自己埋头琢磨

不如让老师直接带你入门


时间永远是挤出来的,我们帮你安排

你要做的只是按部就班的学习

理论知识+实战能力

找个小伙伴和你一起学习把!

-长按以下二维码速速报名-

现价已涨至129元,和paperweekly号主商量为给粉丝更多的福利

我们决定仍然99元!仅限2天!

报名时间:2019.1.30-2019.2.28

(过时将无法参与!)

若无法扫码,请点击阅读原文链接


5周一晃而过,不如来学习!

我相信,结束以后,你会感谢现在的自己


添加班主任微信进学员内部群

开启你的升级之旅

备注:报名成功后,请及时添加班主任微信,如有任何问题,也请添加班主任微信咨询。


名企合作

截止目前,我们已经和多家国内知名在线教育平台和比赛机构建立了合作关系,只为给大家提供最优质的学习服务:

除此之外,已经有超过15家知名互联网企业和我们建立了内推合作,旨在帮助同学们更加快捷、有效地找到工作:

订阅须知

Q、课程资料在哪里看?

A、所有的课程资料均会在网易云课程内上传。


Q、报名后可以退款吗?

A、本服务为虚拟内容产品,一经购买,概不退款,敬请谅解。


Q、可以开具发票吗?

A、可以开具普通发票,请联系微信班主任填写需要的信息即可。


讲师招募!!  

“深度之眼”首创训练营模式,在不到一年时间已有近8000名付费学员

我们一直在邀请兼职讲师,以在线工作为主,分成收入佳


欢迎大家扫客服微信联系我们!


只要您在一下方面有某一专长:

1、人工智能的任一专业领域

2、软件开发的任一种语言、工种


同时欢迎HR联系我们探讨内推、实习等合作!

限时拼团

如果你暂时还没有决定参加,也可以参与我们的统计学拼团
关注公众号【 深度之眼 】回复【 拼团 】参与拼团!原价69,现 限时9.9元!!

登录查看更多
6

相关内容

LeetCode is a social platform for preparing IT technical interviews.
【干货书】机器学习Python实战教程,366页pdf
专知会员服务
347+阅读 · 2020年3月17日
【经典书】精通机器学习特征工程,中文版,178页pdf
专知会员服务
360+阅读 · 2020年2月15日
【新书】Pro 机器学习算法Python实现,379页pdf
专知会员服务
204+阅读 · 2020年2月11日
谷歌机器学习速成课程中文版pdf
专知会员服务
147+阅读 · 2019年12月4日
【机器学习课程】机器学习中的常识性问题
专知会员服务
75+阅读 · 2019年12月2日
【机器学习课程】Google机器学习速成课程
专知会员服务
171+阅读 · 2019年12月2日
史上最全的 Pinterest 面试资料
九章算法
6+阅读 · 2019年9月5日
春招已近,送你一份ML算法面试大全!
机器学习算法与Python学习
10+阅读 · 2019年2月22日
年薪48万的程序员,他究竟做对了什么?
机器学习算法与Python学习
8+阅读 · 2018年12月28日
带学吴恩达机器学习课程和作业,带打Kaggle全球顶级大赛
重磅 | 带学斯坦福CS231n计算机视觉课+带打全球顶级kaggle大赛
2年Java经验,真的就拿不到30万年薪吗?
程序员观察
3+阅读 · 2018年4月8日
机器学习/算法19家公司面试总结(内含薪资)
深度学习世界
12+阅读 · 2017年11月14日
机器学习: 入门与求职建议
九章算法
4+阅读 · 2017年10月6日
Neural Architecture Optimization
Arxiv
8+阅读 · 2018年9月5日
Arxiv
22+阅读 · 2018年8月30日
Arxiv
5+阅读 · 2017年12月14日
VIP会员
最新内容
技术、多域威慑与海上战争(报告)
专知会员服务
0+阅读 · 15分钟前
“在云端防御”:提升北约数据韧性(报告)
专知会员服务
0+阅读 · 25分钟前
人工智能及其在海军行动中的整合(综述)
专知会员服务
0+阅读 · 今天14:07
美军MAVEN项目全面解析:算法战架构
专知会员服务
15+阅读 · 今天8:36
从俄乌战场看“马赛克战”(万字长文)
专知会员服务
10+阅读 · 今天8:19
最新“指挥控制”领域出版物合集(16份)
专知会员服务
16+阅读 · 4月12日
面向军事作战需求开发的人工智能(RAIMOND)
专知会员服务
22+阅读 · 4月12日
相关VIP内容
【干货书】机器学习Python实战教程,366页pdf
专知会员服务
347+阅读 · 2020年3月17日
【经典书】精通机器学习特征工程,中文版,178页pdf
专知会员服务
360+阅读 · 2020年2月15日
【新书】Pro 机器学习算法Python实现,379页pdf
专知会员服务
204+阅读 · 2020年2月11日
谷歌机器学习速成课程中文版pdf
专知会员服务
147+阅读 · 2019年12月4日
【机器学习课程】机器学习中的常识性问题
专知会员服务
75+阅读 · 2019年12月2日
【机器学习课程】Google机器学习速成课程
专知会员服务
171+阅读 · 2019年12月2日
相关资讯
史上最全的 Pinterest 面试资料
九章算法
6+阅读 · 2019年9月5日
春招已近,送你一份ML算法面试大全!
机器学习算法与Python学习
10+阅读 · 2019年2月22日
年薪48万的程序员,他究竟做对了什么?
机器学习算法与Python学习
8+阅读 · 2018年12月28日
带学吴恩达机器学习课程和作业,带打Kaggle全球顶级大赛
重磅 | 带学斯坦福CS231n计算机视觉课+带打全球顶级kaggle大赛
2年Java经验,真的就拿不到30万年薪吗?
程序员观察
3+阅读 · 2018年4月8日
机器学习/算法19家公司面试总结(内含薪资)
深度学习世界
12+阅读 · 2017年11月14日
机器学习: 入门与求职建议
九章算法
4+阅读 · 2017年10月6日
Top
微信扫码咨询专知VIP会员