2022年中国汽车智能充电行业概览

2022 年 8 月 18 日 专知

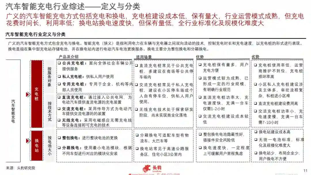
 中国汽车智能充电行业各运营商竞争激烈,下游新能源车销量增高带动充电基础设施需求量增大。

  市场现状:2020年随车配建私人桩保有量未达成国家建设目标,2022年1月至5月,私人充电桩保有量增速最快;2022年5月,中国各省份中,广东省汽车智能充电设施建设发展最快,四川省汽车充电桩利用率较高,上海受疫情影响,充电桩利用率低;在下游新能源汽车销量增长和国家相关政策不断出台的双重刺激作用下,汽车智能充电行业市场规模呈上升趋势,预计2026年将达到976.4亿元。

  产业链:汽车智能充电行业上游组成部件中以充电模块和锂离子电池为核心;中游竞争者众多,行业竞争日益激烈;下游新能源汽车销量逐年上升,市场需求旺盛。

  发展趋势:在技术发展层面,世界范围内多家车企布局研发无线充电技术,智能充电机器人投入运营,未来汽车智能充电行业将不断有新兴技术迭代。提高充电利用率方面,未来充电桩将向大功率直流桩、超级充电桩的方向发展。同时,未来盈利模式将多样化发展,以提供大数据增值服务为主,与新能源车门店销售相结合,拓宽盈利渠道。



专知便捷查看

便捷下载,请关注专知公众号(点击上方蓝色专知关注)

  • 后台回复“AC20” 就可以获取2022年中国汽车智能充电行业概览》专知下载链接

                       
专知,专业可信的人工智能知识分发 ,让认知协作更快更好!欢迎注册登录专知www.zhuanzhi.ai,获取100000+AI(AI与军事、医药、公安等)主题干货知识资料!
欢迎微信扫一扫加入专知人工智能知识星球群,获取最新AI专业干货知识教程资料和与专家交流咨询
点击“ 阅读原文 ”,了解使用 专知 ,查看获取100000+AI主题知识资料
登录查看更多
0

相关内容

2022年中国物联网平台行业概览
专知会员服务
44+阅读 · 2022年8月31日
数字政府行业趋势洞察(2022年)
专知会员服务
58+阅读 · 2022年8月17日
2022年中国网络安全行业白皮书,61页pdf
专知会员服务
51+阅读 · 2022年8月12日
2022年中国AI制药行业概览,39页pdf
专知会员服务
17+阅读 · 2022年7月28日
2022年中国机器视觉行业概览报告,39页pdf
专知会员服务
79+阅读 · 2022年7月7日
2022年中国充电桩行业短报告
专知会员服务
42+阅读 · 2022年6月23日
2022年中国智慧医疗行业概览(摘要版)
专知会员服务
71+阅读 · 2022年6月11日
2022年中国隐私计算行业研究报告(附下载)
专知会员服务
97+阅读 · 2022年5月1日
2021年中国线性驱动系统行业短报告
专知会员服务
18+阅读 · 2021年11月26日
2021年中国区块链行业发展白皮书,63页pdf
专知会员服务
70+阅读 · 2021年10月27日
2022年中国物联网平台行业概览,33页ppt
专知
1+阅读 · 2022年8月31日
2022年中国网络安全行业白皮书,61页pdf
专知
1+阅读 · 2022年8月12日
2022年中国AI制药行业概览,39页pdf
专知
5+阅读 · 2022年7月28日
2022年中国AI医学影像行业概览报告
专知
3+阅读 · 2022年7月17日
2022年中国机器视觉行业概览报告,39页pdf
2022年中国智慧医疗行业概览(摘要版)
专知
5+阅读 · 2022年6月11日
2021年中国线性驱动系统行业短报告
专知
1+阅读 · 2021年11月26日
国家自然科学基金
0+阅读 · 2015年12月31日
国家自然科学基金
0+阅读 · 2014年12月31日
国家自然科学基金
0+阅读 · 2013年12月31日
国家自然科学基金
0+阅读 · 2013年12月31日
国家自然科学基金
1+阅读 · 2011年12月31日
国家自然科学基金
6+阅读 · 2010年11月30日
Arxiv
22+阅读 · 2018年8月30日
VIP会员
最新内容
ICML 2026 | 理解上下文持续学习中的泛化与遗忘
专知会员服务
1+阅读 · 今天15:53
Agent Harness综述:大模型智能体执行器工程全景
专知会员服务
1+阅读 · 今天15:04
马赛克防御与分布式指挥:伊朗的回击(中文版)
《基于理论的威慑效能评估》
专知会员服务
3+阅读 · 今天14:48
ICML2026 | 重新思考顺序知识编辑中的正则化
专知会员服务
8+阅读 · 5月27日
《用于兵力发展选项优先排序的成本效益模型》
专知会员服务
11+阅读 · 5月27日
AutoResearch AI综述:迈向AI驱动的科学发现自动化
专知会员服务
10+阅读 · 5月26日
《Palantir边缘人工智能》手册
专知会员服务
25+阅读 · 5月26日
相关VIP内容
2022年中国物联网平台行业概览
专知会员服务
44+阅读 · 2022年8月31日
数字政府行业趋势洞察(2022年)
专知会员服务
58+阅读 · 2022年8月17日
2022年中国网络安全行业白皮书,61页pdf
专知会员服务
51+阅读 · 2022年8月12日
2022年中国AI制药行业概览,39页pdf
专知会员服务
17+阅读 · 2022年7月28日
2022年中国机器视觉行业概览报告,39页pdf
专知会员服务
79+阅读 · 2022年7月7日
2022年中国充电桩行业短报告
专知会员服务
42+阅读 · 2022年6月23日
2022年中国智慧医疗行业概览(摘要版)
专知会员服务
71+阅读 · 2022年6月11日
2022年中国隐私计算行业研究报告(附下载)
专知会员服务
97+阅读 · 2022年5月1日
2021年中国线性驱动系统行业短报告
专知会员服务
18+阅读 · 2021年11月26日
2021年中国区块链行业发展白皮书,63页pdf
专知会员服务
70+阅读 · 2021年10月27日
相关资讯
2022年中国物联网平台行业概览,33页ppt
专知
1+阅读 · 2022年8月31日
2022年中国网络安全行业白皮书,61页pdf
专知
1+阅读 · 2022年8月12日
2022年中国AI制药行业概览,39页pdf
专知
5+阅读 · 2022年7月28日
2022年中国AI医学影像行业概览报告
专知
3+阅读 · 2022年7月17日
2022年中国机器视觉行业概览报告,39页pdf
2022年中国智慧医疗行业概览(摘要版)
专知
5+阅读 · 2022年6月11日
2021年中国线性驱动系统行业短报告
专知
1+阅读 · 2021年11月26日
相关基金
国家自然科学基金
0+阅读 · 2015年12月31日
国家自然科学基金
0+阅读 · 2014年12月31日
国家自然科学基金
0+阅读 · 2013年12月31日
国家自然科学基金
0+阅读 · 2013年12月31日
国家自然科学基金
1+阅读 · 2011年12月31日
国家自然科学基金
6+阅读 · 2010年11月30日
Top
微信扫码咨询专知VIP会员