信通院:《区块链与供应链金融白皮书(1.0版)》解读(附白皮书下载)

2018 年 11 月 2 日 走向智能论坛
关注 走向智能论坛 ,与我们同行!
小智的话

近日,《区块链与供应链金融白皮书( 1.0版)》正式发布。白皮书由中国信通院主导,详细阐述了供应链金融的发展现状、产业规模及在实践中遇到的痛点,分析了区块链在供应链金融领域的应用价值和技术落地的切入点,探讨了区块链未来在供应链金融场景的应用方向和在应用落地过程中的难点与思考。以下为白皮书解读及主要内容,供大家学习交流。本文来自:中国信息通信研究院CAICT,经授权由《走向智能论坛》公号推荐阅读。

信通院:《区块链与供应链金融白皮书(1.0版)》解读(附白皮书下载)


在“走向智能论坛”微信公众号回复“20181102”,可免费下载”区块链与供应链金融白皮书(1.0版)“白皮书完整PDF 


2018年10月31日下午,区块链政策法律研究组成立会暨《区块链与供应链金融白皮书( 1.0版)》发布会在中国信息通信研究院(以下简称“中国信通院”)举行。本次发布的白皮书由中国信通院主导,联合腾讯金融科技、联易融等多家单位共同撰写完成,是区块链与供应链金融领域一个具有里程碑意义的研究成果。


书中详细阐述了供应链金融的发展现状、产业规模及在实践中遇到的痛点,着重分析了区块链在供应链金融领域的应用价值和技术落地的切入点,通过讲解区块链+供应链金融的代表性落地案例,深入探讨了区块链未来在供应链金融场景的应用方向和在应用落地过程中的难点与思考,最后提出几点政策建议,以积极推动区块链在供应链金融领域的健康发展。


中国信通院云计算与大数据研究所工程师、可信区块链推进计划办公室副主任张奕卉解读《区块链与供应链金融白皮书》


针对供应链金融的定义,我们讨论了很多次,最后没有达成一致,我们现在还是引用中国人民大学宋华教授对供应链金融的定义,是以核心客户为依托,以真实贸易背景为前提,运用自偿性贸易融资的方式,通过应收账款质押登记、第三方监管等专业手段封闭资金流或控制物权,对供应链上下游企业提供的综合性金融产品和服务。



供应链金融围绕三个主体,供应商、核心企业和经销商,依托于产业供应链核心企业对单个企业或上下游多个企业提供全面金融服务,以促进供应链上核心企业及上下游配套企业“产-供-销”链条的稳固和流转顺畅,降低整个供应链运作成本,并通过金融资本与实业经济的协作,构建银行、企业和供应链互利共存的产业生态。



供应链涉及信息流、资金流、物流和商流,天然是个多主体、多协作的业务式。在这种情况下,要进行贸易融资,会遇到很多真实性的问题。比如仓单多头融资的问题,一张纸质仓单的真实性需要多方审核,耗费大量的人力物力。其次,涉及的多主体,存在互联互通难的问题。例如,每个主体用的供应链管理系统SCM、企业资源管理系统ERP,甚至是财务系统的系统所属厂商、所属版本不相同,而导致对接难的问题。就算对接上了,会由于数据格式、数据字典不统一,而导致数据互通难的问题。


因此,供应链金融需要数据穿透和信息共享,通过把资金流、信息流、物流等融合在一起,来提升信息的真实性、信任的可传递性和融资效率,整个供应链金融依托供应链融资平台,包括三大部分,一个是原材料对应的存货融资、预付款融资,一个是正在生产的产品,对应的是仓储和动产质押融资,还有产成品对应的保兑仓融资和应收账款融资。


从政策来看,无论从2016年的2月份人民银行联合八部委发布的《关于金融支持工业稳增长调结构增效益的若干意见》提到大力发展应收账款融资等,还是到2018年4月,商务部等八部委联合发布《关于开展供应链创新与应用试点的通知》,都可以看到,政府层面对供应链金融非常重视。


供应链金融的作用更多是把单个企业的不可控风险转变为供应链企业整体的可控风险,将风险控制在最低的金融服务,从而衍生出提高融资效率和减少融资成本等诸多优势。


基于区块链的供应链金融,通过区块链技术将各个相关方链入一个大平台,通过高度冗余的确权数据存储,实现数据的横向共享,进而实现核心企业的信任传递,基于物权法、电子合同法和电子签名法的约束,借助核心企业信用额度,提升中小企业的融资效率,降低小微企业的融资成本,加速实现普惠金融。


供应链市场的规模近年来备受关注。据普华永道测算,我国供应链金融的市场规模将会保持平稳增长。该报告推测从2017年到2020年的增速在5%左右。到2020年,我国供应链金融的产值将会达到约15万亿元。


供应链金融在实践的过程遇到了诸多难题和痛点,总结如下:


第一,供应链上存在很多信息孤岛,同一供应链上企业之间的ERP系统、账务系统较难统一,导致企业间信息并不互通,信息孤岛开始涌现,制约了很多融资信息的验证。


第二,核心企业信任并不能有效传递,根据合同法,核心企业是跟一级供应商签订合同,但是一级供应商和二级供应商签订合同时并没有核心企业参与,并不能传递相关的核心企业的信任到多级供应商。


第三,银行缺乏可信业务场景,由于中小企业无法证实贸易关系的存在,在现存的银行风控体系下,难以获得银行资金。相对地,银行业无法渗透入供应链进行获客和放款。


第四,融资难融资贵现象突出,在目前赊销模式盛行的市场背景下,供应链上游的供应商往往存在较大资金缺口,然而没有核心企业的背书,他们难以获得银行的优质贷款。


第五,合同履约并不能自动完成,现在很多约定结算没有自动完成,涉及多级供应商结算时,不确定性因素较多。


引入区块链带来哪些优势呢?


第一,解决信息孤岛问题,多个利益相关方可以提前设定好规则,实现数据的互通和信息的共享。


第二,根据物权法、电子合同法、电子签名法等,核心企业的应收账款凭证是区块链上可流转、可融资的确权凭证,使得核心企业信任能沿着可信的贸易链路传递。基于相互的确权,整个凭证可以衍生出拆分、溯源等多种操作。


第三,提供可信贸易数据,比如在区块链架构下提供线上化的基础合同、单证、支付等结构严密、完整的记录,提升了信息透明度,实现可穿透式的监管。


第四,实现资本降本增效。核心企业信任传递后,中小企业可以使用核心企业的信贷授信额度,获得银行的约8~10%利率的融资。


第五,实现合约智能清算。基于智能合约的自动清结算,减少人工干预,降低操作风险,保障回款安全。


从整个信息流转来看,从以前的信息孤岛变成现在全链条的信息打通,从传统的核心企业只能覆盖一级供应商,变成能够覆盖多级供应商。基于加密数据的交易确权、基于存证的交易真实证明、基于共享账本的信任传递和基于智能合约的合约执行,形成回款封闭可控、穿透式监管、全链条数据打通的新生态,切实帮助中小微企业解决“融资难,融资贵”的难题。


从我们的统计来看,分为应收/应付账款和实物融资。从图中可以看到,腾讯金融科技、布比、联动优势、航天信息、宜信主要覆盖应收/应付账款融资,易见天树、泛融和点融除了应收/应付账款融资,还涉及到实物融资。


第一个案例是腾讯金融科技的微企链平台案例,平台用第三方强信任背书,通过资产网关来做链上链下资产对接的操作;引入多签名,实现多资产的转让;在很多情况下,涉及多个主体,每个主体涉及的资产发行都是不同的资产种类,用UTXO模型做一对多的资产映射;最后,在兑付环节引入腾讯财付通的资金清算能力,面向用户开发APP,来实现线上的处理。


从中小微企业来看,通过引入核心企业的贷款额度,实现比较低的融资利率,引入过桥基金,实现秒级放款。实现凭证发行的便捷、可拆分和可转让,还有移动手机端的快速接入。对核心企业来说,实现对供应链全链条的知情权和健康管控,核心企业改善现金流与负债表,提升供应链效率。


对金融机构来说,很多银行以前都是面向核心企业贷款,引入中小微企业,提升他们的获客能力,通过自主定价,提升相关收益。


第二个案例是航天信息的面向发票融资的供应链金融支持服务案例。最初的区块链应用,最好是一个小而美的应用,未来才能聚小成大。航天信息聚焦在电子发票、纸质发票的上链以及发票融资的方面,对于传统发票面临的易复制、重复报销、版式标准不统一、数据提取困难等问题,使用联盟链的方式,构建基于区块链的电子发票服务平台,基于事先制定的交易规则运行,提升发票融资领域的发票状态共享和穿透式监管能力。


第三个案例是联动优势的跨境保理融资平台的案例。以前可能是供应商贷款难的问题,很多供应商拿了单子到多个保理公司进行融资,整个授信额度又不能拆分不能叠加,存在融资不灵活的问题,只能进行单次融资。同时,保理公司无法全面评估供应商信用,难以控制供应商超额融资和多头借贷风险。对保理公司来说,很难核实订单的真实性,存在人工审核流程长、审核慢等诸多问题。


运用区块链技术后,供应商的融资方式更加灵活,授信额度可拆分可合并,支持多保理和多支付。对于保理公司而言,资金风险控制加强,通过区块链实现了流程再造,控制了还款流程。也实现了信息的穿透管理,通过多家跨境电商平台、多家保理公司加入业务系统中,让其公平参与业务。


第四个是贵阳银行联合布比发布的爽融链案例。贵阳银行属于城商行,根据属地原则,资金不能出省。而供应链金融业务则具有参与方遍布全国的属性,在这种情况下,城商行在开展供应链金融业务时面临较多限制。基于“爽融链”平台,供应链金融的各个参与方之间,借助区块链的增信作用,实现了可信的业务数据互换,并在此基础上实现更高效的跨域业务合作。通过业务数据可信的共享,其他省份的金融机构可以以更灵活的方式和贵阳银行进行合作。


落地难点和经验总结:


第一是上链数据的隐私性,他们咨询过相关的律师事务所,应收账款凭证是属于负债表的。应收账款凭证属于融资相关的信息,授信的平台对数据的隐私保护要求非常高,数据存储必须要有很强的防截获、防破解能力,也涉及链上数据和链下数据对应的问题。


其次是数据存储能力,只增不减的复加式的数据可信集合,现在来看是可行的,未来几年,随着数据爆发式的增长,怎么提升数据处理能力,怎么应对海量数据也是需要关注的问题。


第三,区块链业务对现有平台进行改造和建设的成本。现在客户对新技术需要一段适应期,都会问为什么要用区块链?目前,区块链不可替代的优势还没有体现出来。


第四,不仅在技术上、法律上、监管上要有所配套,可能更多时候在做一些相关的探索和尝试,很多时候也需要政府、供应链各参与方、提供方等利益相关方的共同参与,共同推进整个行业的发展。


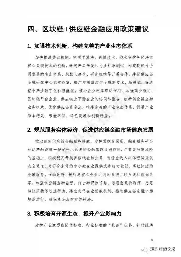
区块链供应链金融的政策建议:


第一,加强技术模式创新。加快推进包括共识机制、密码学算法、跨链技术、隐私保护等在内的区块链核心关键技术研发,开展产品开发和集成测试,构建软硬件协同发展的生态体系。


第二,完善政策发展环境。遵循技术发展规律,从政策层面做好体系化布局。深入研究区块链对个人信息保护、数据跨境流动等方面的影响,探讨区块链在底层核心技术、中层应用逻辑和上层信息管控等方面的监管问题。


第三,规范服务实体经济。在有效防范风险的基础上,发挥票据交易所、融资服务平台和动产融资统一登记公示系统等金融基础设施作用,推动供应链核心企业与商业银行、相关企业等开展合作,创新供应链金融服务模式。


第四,积极提升产业影响。发挥产业联盟在国家标准、行业标准的“抢跑”优势,针对区块链实现语言不一致、智能合约标准不统一等存在问题,先行先试团体标准,引导产业集群优化升级,提高企业竞争力。




。。。。。。


在“走向智能论坛”微信公众号回复“20181102”,可免费下载”区块链与供应链金融白皮书(1.0版)“白皮书完整PDF 


声  明

本文来自:中国信息通信研究院CAICT,版权归原机构所有,经授权由《走向智能论坛》公号推荐阅读。

相关阅读

1、郑志明院士:区块链技术与发展(附演讲全文)

2、王志勤:构建可信区块链生态(附演讲全文)

3、中国信通院:区块链白皮书(2018年)(附解读及白皮书下载)

4、展望 | 能源区块链

5、跟踪 | NIST:区块链技术回顾报告(附原文)

6、软博会观察 | 关于软件产业、数字经济、工业互联网、区块链、人工智能的重要声音

7、数博会 | 院士谈区块链、大数据、人工智能、量子科学

8、《金融区块链研究报告(2018)》(附下载)

9、2018年区块链发展报告(附PDF下载)


登录查看更多
3

相关内容

区块链(Blockchain)是由节点参与的分布式数据库系统,它的特点是不可更改,不可伪造,也可以将其理解为账簿系统(ledger)。它是比特币的一个重要概念,完整比特币区块链的副本,记录了其代币(token)的每一笔交易。通过这些信息,我们可以找到每一个地址,在历史上任何一点所拥有的价值。

知识荟萃

精品入门和进阶教程、论文和代码整理等

更多

查看相关VIP内容、论文、资讯等
报告 | 2020中国5G经济报告,100页pdf
专知会员服务
99+阅读 · 2019年12月29日
【德勤】中国人工智能产业白皮书,68页pdf
专知会员服务
311+阅读 · 2019年12月23日
2019中国硬科技发展白皮书 193页
专知会员服务
86+阅读 · 2019年12月13日
【大数据白皮书 2019】中国信息通信研究院
专知会员服务
138+阅读 · 2019年12月12日
【白皮书】“物联网+区块链”应用与发展白皮书-2019
专知会员服务
94+阅读 · 2019年11月13日
报告 | 绿色制造标准化白皮书(2019年版)(附PDF下载)
走向智能论坛
11+阅读 · 2019年9月10日
机器人4.0白皮书(附下载)
人工智能学家
16+阅读 · 2019年7月2日
业界 | 清华发布《人工智能芯片技术白皮书(2018)》
人工智能学家
4+阅读 · 2018年12月12日
《人工智能标准化白皮书(2018版)》发布|附下载
人工智能学家
18+阅读 · 2018年1月21日
Generating Fact Checking Explanations
Arxiv
9+阅读 · 2020年4月13日
Arxiv
9+阅读 · 2018年10月24日
VIP会员
最新内容
无人机与反无人机系统(书籍)
专知会员服务
11+阅读 · 今天6:45
美陆军2026条令:安全与机动支援
专知会员服务
2+阅读 · 今天5:49
技术、多域威慑与海上战争(报告)
专知会员服务
8+阅读 · 4月13日
“在云端防御”:提升北约数据韧性(报告)
专知会员服务
5+阅读 · 4月13日
人工智能及其在海军行动中的整合(综述)
专知会员服务
7+阅读 · 4月13日
Top
微信扫码咨询专知VIP会员