成为VIP会员查看完整内容
VIP会员码认证
首页
主题
会员
服务
注册
·
登录
0
全球500强案例精选,带你了解人工智能在能源行业如何落地
专知AI搜索
2020 年 4 月 1 日
机器之心
能源行业在全球范围都扮演着国家层面经济命脉的战略产业。近年来,以人工智能、物联网、大数据技术发展所推动的能源技术正成为引领能源产业变革的源动力。包括石油、煤炭、天然气等资源的开采工作,电力的生产、设施部署、销售工作乃至综合性的电网运营工作在内,人工智能及其在各方面的泛化应用已逐步用于优化能源行业的生产、管理以及预测工作。截止2019 年3 月,全球500 强能源行业公司中已有75% 开始实施或落地人工智能技术应用,并开始在多维度优化固有流程,重塑核心价值链。在此之上,针对电力综合运维的“智能电网”概念也正在吸引行业的诸多关注。
数字化技术作为整个行业现阶段发展的核心而言,每年都在进步,但大多数是“老技术新用”,如水平井钻井和多级压裂。其实目前,能源行业所需要的是从基层重新洗牌的重磅技术。而人工智能的出现,可能会成为整个行业革新并在各个环节降低成本的以及猛药。在此背景下,机器之心产业研究团队推出了
《挽救持续衰退能源市场的一剂猛药——AI+能源行业研究报告》
,并打造
《全球500强 —— 能源行业人工智能应用案例集》
,从技术与落地层面剖析人工智能技术在能源行业各领域的发展与机会。
本案例集包括机器之心分析师团队从全球500强企业中选取的20个能源领域人工智能案例详解,其细分领域覆盖能源的勘探、开采、存储、运输、销售以及能源服务等场景。基于当前应用案例,计算机视觉与及传感器技术的结合应用在能源的勘探与开发工作中拥有丰富的落地场景。而机器人技术与物联网技术则在能源的生产工作中充满潜力。此外,能源企业在产品的销售、监管乃至运输等场景的需求为互联网公司、数据服务公司等非能源从业者带来了许多跨行业发展机会。
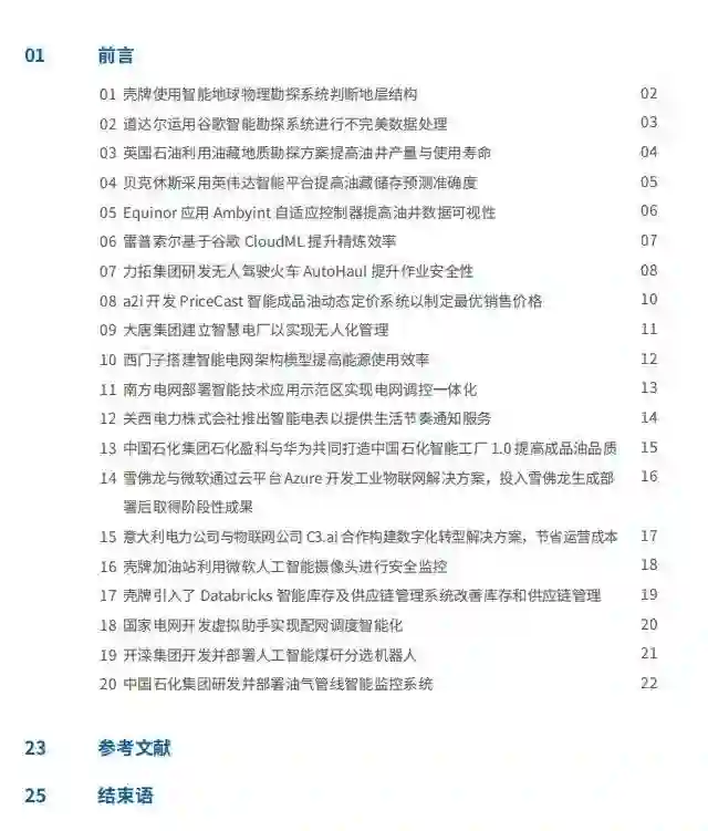
案例集目录选取
部分案例概述
壳牌使用智能地球物理勘探系统判断地层结构
摘要:
壳牌公司利用机器学习、大数据、计算机视觉等技术,利用收集的地震波信息判断地层结构。通过拼接不同地层的切片,
判断油气存储情况。
在图像解释方面,壳牌运用模式识别等智能技术进行断层抓取等操作,以判断地质的成分信息。
同时,
壳牌利用全波形反演技术分析地震波信号,促进生成更准确的地层信息。
道达尔运用谷歌智能勘探系统进行不完美数据处理
摘要:
道达尔从20 世纪90 年代开始使用人工智能的机器学习算法研究表征油气田,如今,团队致力于开发多种机器学习和深度
学习应用程序,用于生产状况预测、卫星图像自动分析,以及岩石样本图像分析等。
2018 年4 月,道达尔正式宣布和谷歌
云签署协议,两巨头强强联合,共同运用人工智能技术为油气的勘探开采提供智能解决方案。
该方案
针对的首要问题是油
气勘探开采地质数据的处理分析。
贝克休斯采用英伟达智能平台提高油藏储存预测准确度
摘要:
英伟达与贝克休斯合作,通过人工智能和GPU 加速计算技术提取石油天然气行业实时数据,提供分析及操作性强的信息,
其合作范围涵盖石油公司的所有作业。
贝克休斯使用英伟达的全套人工智能解决方案,全方位进行作业优化。
运用的产品
包括用于建模训练的
NVIDIA DGX-1 AI 超级计算机;
可在桌面上甚至在带宽受限的偏远海上平台上进行超级计算的NVIDIA
DGX 工作站;
以及用于实时、持续深度学习和边缘推测的NVIDIA Jetson 单模块人工智能超级计算机。
全部案例集请查看报告原文。
报告如何获取?
《全球 500 强——能源行业人工智能应用案例集》
是机器之心产
业研究团队推出的《全球 500 强上市公司人工智能技术应用分析系列》系列报告之一。
本系列报告全部被收录于
人工智能领域专业信息及数据平台
「机器之心Pro」
。
访问「机器之心Pro」,认证成为专业用户,即可免费获取报告。
pro.jiqizhixin.com
PC访问,体验更佳
登录查看更多
点赞并收藏
0
暂时没有读者
0
权益说明
本文档仅做收录索引使用,若发现您的权益受到侵害,请立即联系客服(微信: zhuanzhi02,邮箱:
[email protected]
),我们会尽快为您处理
相关内容
能源行业
关注
3
【德勤】新基建战略规划及投资新机会,16页pdf,新型基础建设投资机遇的初步解读
专知会员服务
98+阅读 · 2020年5月18日
【2020新书】物联网机器学习Python实战,284页pdf阐述在电信、能源、农业的应用
专知会员服务
93+阅读 · 2020年5月12日
德勤:2020技术趋势报告,120页pdf
专知会员服务
194+阅读 · 2020年3月31日
工程领域大数据和人工智能原则
专知会员服务
127+阅读 · 2020年3月26日
《人工智能2020:落地挑战与应对 》56页pdf
专知会员服务
198+阅读 · 2020年3月8日
2019年人工智能发展白皮书,中国科学院大数据挖掘与知识管理重点实验室,附47页pdf
专知会员服务
162+阅读 · 2020年2月27日
【德勤】中国人工智能产业白皮书,68页pdf
专知会员服务
312+阅读 · 2019年12月23日
【大数据白皮书 2019】中国信息通信研究院
专知会员服务
138+阅读 · 2019年12月12日
国家工信安全中心发布《人工智能中国专利技术分析报告》,74页pdf,百度AI专利榜首
专知会员服务
124+阅读 · 2019年12月10日
《全球人工智能发展白皮书》(2019版)发布,94页PDF,德勤科技编
专知会员服务
230+阅读 · 2019年11月8日
阿里云:人工智能应用实践与趋势(附下载)
专知
13+阅读 · 2019年11月17日
2019年中国人工智能基础数据服务行业白皮书
艾瑞咨询
28+阅读 · 2019年9月16日
2018年边缘计算行业研究报告
行业研究报告
12+阅读 · 2019年4月15日
【工业智能】人工智能在智能制造中的应用
产业智能官
22+阅读 · 2019年1月11日
【物联网】物联网产业现状与技术发展
产业智能官
15+阅读 · 2018年12月17日
【人工智能】【智能驾驶】人工智能在汽车自动驾驶系统中的应用分析
产业智能官
18+阅读 · 2018年11月22日
【工业大数据】一文带你读懂《工业大数据白皮书》
产业智能官
14+阅读 · 2018年1月20日
2017全球大数据产业八领域典型公司盘点分析
人工智能学家
3+阅读 · 2017年12月6日
你正在寻找的AI技术知识图谱及案例详解 | AICon
InfoQ
5+阅读 · 2017年11月15日
【人工智能】人工智能5大商业模式
产业智能官
16+阅读 · 2017年10月16日
Knowledge Graphs
Arxiv
102+阅读 · 2020年3月4日
Blockchain for Future Smart Grid: A Comprehensive Survey
Arxiv
21+阅读 · 2019年11月8日
Seeing What a GAN Cannot Generate
Arxiv
8+阅读 · 2019年10月24日
Learning to Learn and Predict: A Meta-Learning Approach for Multi-Label Classification
Arxiv
17+阅读 · 2019年9月9日
Embedding Uncertain Knowledge Graphs
Arxiv
12+阅读 · 2019年2月26日
Learning Implicit Fields for Generative Shape Modeling
Arxiv
11+阅读 · 2018年12月6日
Doubly Attentive Transformer Machine Translation
Arxiv
4+阅读 · 2018年7月30日
Generating Fine-Grained Open Vocabulary Entity Type Descriptions
Arxiv
4+阅读 · 2018年5月27日
Learning Region Features for Object Detection
Arxiv
4+阅读 · 2018年3月19日
Multi-Task Learning with Labeled and Unlabeled Tasks
Arxiv
3+阅读 · 2017年6月8日
VIP会员
自助开通(推荐)
客服开通
详情
相关主题
能源行业
人工智能
智能电网
泛化
产业
物联网
最新内容
《移动旅级战斗队转型中的支援单元指挥控制挑战》
专知会员服务
8+阅读 · 5月27日
ICML2026 | 重新思考顺序知识编辑中的正则化
专知会员服务
2+阅读 · 5月27日
《用于兵力发展选项优先排序的成本效益模型》
专知会员服务
8+阅读 · 5月27日
可信智能体AI综述:安全、鲁棒性、隐私与系统安全
专知会员服务
5+阅读 · 5月27日
美军战场新倡议——国防自主作战群(DAWG):五角大楼的540亿美元自主作战豪赌
专知会员服务
5+阅读 · 5月27日
ICML2026 | LAVL:离线目标条件强化学习中的潜在表示对齐
专知会员服务
5+阅读 · 5月26日
AutoResearch AI综述:迈向AI驱动的科学发现自动化
专知会员服务
6+阅读 · 5月26日
《Palantir边缘人工智能》手册
专知会员服务
22+阅读 · 5月26日
人工智能与现代战争:2026年美以对伊打击如何重构杀伤链
专知会员服务
11+阅读 · 5月26日
《运用人工智能及其他经验:瑞典制定2045年后战役级多域作战探索性概念的实践》
专知会员服务
9+阅读 · 5月26日
多层次反无人机战略:改革政策、提升公众意识并纳入防空体系(万字长文)
专知会员服务
11+阅读 · 5月26日
《基于非声学传感器的贝叶斯搜索研究》总结报告
专知会员服务
5+阅读 · 5月26日
美军“国防自主作战群”(DAWG)概念解析
专知会员服务
4+阅读 · 5月26日
“史诗怒火”行动中的无人机与反无人机作战
专知会员服务
16+阅读 · 5月25日
《北约城市作战高级训练技术(UCATT)实况模拟标准2》176页报告
专知会员服务
7+阅读 · 5月25日
相关VIP内容
【德勤】新基建战略规划及投资新机会,16页pdf,新型基础建设投资机遇的初步解读
专知会员服务
98+阅读 · 2020年5月18日
【2020新书】物联网机器学习Python实战,284页pdf阐述在电信、能源、农业的应用
专知会员服务
93+阅读 · 2020年5月12日
德勤:2020技术趋势报告,120页pdf
专知会员服务
194+阅读 · 2020年3月31日
工程领域大数据和人工智能原则
专知会员服务
127+阅读 · 2020年3月26日
《人工智能2020:落地挑战与应对 》56页pdf
专知会员服务
198+阅读 · 2020年3月8日
2019年人工智能发展白皮书,中国科学院大数据挖掘与知识管理重点实验室,附47页pdf
专知会员服务
162+阅读 · 2020年2月27日
【德勤】中国人工智能产业白皮书,68页pdf
专知会员服务
312+阅读 · 2019年12月23日
【大数据白皮书 2019】中国信息通信研究院
专知会员服务
138+阅读 · 2019年12月12日
国家工信安全中心发布《人工智能中国专利技术分析报告》,74页pdf,百度AI专利榜首
专知会员服务
124+阅读 · 2019年12月10日
《全球人工智能发展白皮书》(2019版)发布,94页PDF,德勤科技编
专知会员服务
230+阅读 · 2019年11月8日
热门VIP内容
开通专知VIP会员 享更多权益服务
ICML2026 | 重新思考顺序知识编辑中的正则化
可信智能体AI综述:安全、鲁棒性、隐私与系统安全
《移动旅级战斗队转型中的支援单元指挥控制挑战》
《用于兵力发展选项优先排序的成本效益模型》
相关资讯
阿里云:人工智能应用实践与趋势(附下载)
专知
13+阅读 · 2019年11月17日
2019年中国人工智能基础数据服务行业白皮书
艾瑞咨询
28+阅读 · 2019年9月16日
2018年边缘计算行业研究报告
行业研究报告
12+阅读 · 2019年4月15日
【工业智能】人工智能在智能制造中的应用
产业智能官
22+阅读 · 2019年1月11日
【物联网】物联网产业现状与技术发展
产业智能官
15+阅读 · 2018年12月17日
【人工智能】【智能驾驶】人工智能在汽车自动驾驶系统中的应用分析
产业智能官
18+阅读 · 2018年11月22日
【工业大数据】一文带你读懂《工业大数据白皮书》
产业智能官
14+阅读 · 2018年1月20日
2017全球大数据产业八领域典型公司盘点分析
人工智能学家
3+阅读 · 2017年12月6日
你正在寻找的AI技术知识图谱及案例详解 | AICon
InfoQ
5+阅读 · 2017年11月15日
【人工智能】人工智能5大商业模式
产业智能官
16+阅读 · 2017年10月16日
相关论文
Knowledge Graphs
Arxiv
102+阅读 · 2020年3月4日
Blockchain for Future Smart Grid: A Comprehensive Survey
Arxiv
21+阅读 · 2019年11月8日
Seeing What a GAN Cannot Generate
Arxiv
8+阅读 · 2019年10月24日
Learning to Learn and Predict: A Meta-Learning Approach for Multi-Label Classification
Arxiv
17+阅读 · 2019年9月9日
Embedding Uncertain Knowledge Graphs
Arxiv
12+阅读 · 2019年2月26日
Learning Implicit Fields for Generative Shape Modeling
Arxiv
11+阅读 · 2018年12月6日
Doubly Attentive Transformer Machine Translation
Arxiv
4+阅读 · 2018年7月30日
Generating Fine-Grained Open Vocabulary Entity Type Descriptions
Arxiv
4+阅读 · 2018年5月27日
Learning Region Features for Object Detection
Arxiv
4+阅读 · 2018年3月19日
Multi-Task Learning with Labeled and Unlabeled Tasks
Arxiv
3+阅读 · 2017年6月8日
大家都在搜
maven
palantir
空军条令出版物
PDF下载
算法研究
篮球制作
SWOT分析套路
助贷模式
反无
rNPV (风险调整现金流折现法)
Top
提示
微信扫码
咨询专知VIP会员与技术项目合作
(加微信请备注: "专知")
微信扫码咨询专知VIP会员
Top