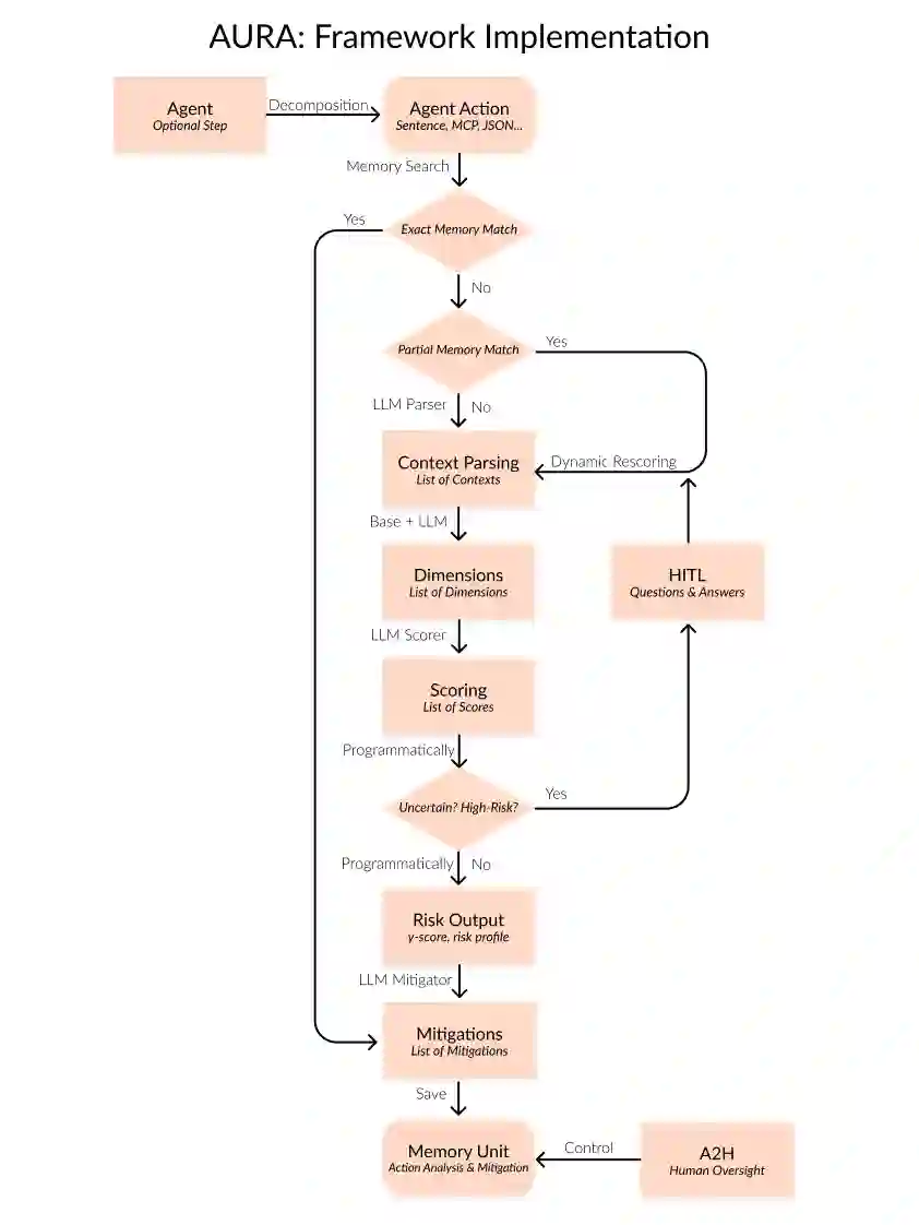
As autonomous agentic AI systems see increasing adoption across organisations, persistent challenges in alignment, governance, and risk management threaten to impede deployment at scale. We present AURA (Agent aUtonomy Risk Assessment), a unified framework designed to detect, quantify, and mitigate risks arising from agentic AI. Building on recent research and practical deployments, AURA introduces a gamma-based risk scoring methodology that balances risk assessment accuracy with computational efficiency and practical considerations. AURA provides an interactive process to score, evaluate and mitigate the risks of running one or multiple AI Agents, synchronously or asynchronously (autonomously). The framework is engineered for Human-in-the-Loop (HITL) oversight and presents Agent-to-Human (A2H) communication mechanisms, allowing for seamless integration with agentic systems for autonomous self-assessment, rendering it interoperable with established protocols (MCP and A2A) and tools. AURA supports a responsible and transparent adoption of agentic AI and provides robust risk detection and mitigation while balancing computational resources, positioning it as a critical enabler for large-scale, governable agentic AI in enterprise environments.


翻译:随着自主智能体AI系统在各组织中日益普及,对齐、治理和风险管理方面的持续挑战正阻碍其大规模部署。本文提出AURA(智能体自主性风险评估)框架,这是一个用于检测、量化和缓解智能体AI所产生风险的统一框架。基于最新研究和实际部署经验,AURA引入了一种基于伽马系数的风险评分方法,在风险评估准确性、计算效率与实践考量之间取得平衡。该框架提供交互式流程,可对同步或异步(自主)运行的单个或多个AI智能体进行风险评分、评估与缓解。AURA专为"人在回路"(HITL)监督机制设计,提供智能体到人(A2H)的通信机制,支持与智能体系统无缝集成以实现自主自评估,并能与既有协议(MCP和A2A)及工具实现互操作。本框架支持负责任且透明的智能体AI部署,在平衡计算资源的同时提供稳健的风险检测与缓解方案,使其成为企业环境中大规模可治理智能体AI的关键赋能工具。

0
下载
关闭预览

相关内容

Linux导论,Introduction to Linux,96页ppt
专知会员服务
82+阅读 · 2020年7月26日
FlowQA: Grasping Flow in History for Conversational Machine Comprehension
专知会员服务
34+阅读 · 2019年10月18日
Stabilizing Transformers for Reinforcement Learning
专知会员服务
60+阅读 · 2019年10月17日
《DeepGCNs: Making GCNs Go as Deep as CNNs》
专知会员服务
32+阅读 · 2019年10月17日
Keras François Chollet 《Deep Learning with Python 》, 386页pdf
专知会员服务
164+阅读 · 2019年10月12日
【SIGGRAPH2019】TensorFlow 2.0深度学习计算机图形学应用
专知会员服务
41+阅读 · 2019年10月9日
Hierarchically Structured Meta-learning
CreateAMind
27+阅读 · 2019年5月22日
Transferring Knowledge across Learning Processes
CreateAMind
29+阅读 · 2019年5月18日
强化学习的Unsupervised Meta-Learning
CreateAMind
18+阅读 · 2019年1月7日
Unsupervised Learning via Meta-Learning
CreateAMind
44+阅读 · 2019年1月3日
meta learning 17年:MAML SNAIL
CreateAMind
11+阅读 · 2019年1月2日
A Technical Overview of AI & ML in 2018 & Trends for 2019
待字闺中
18+阅读 · 2018年12月24日
STRCF for Visual Object Tracking
统计学习与视觉计算组
15+阅读 · 2018年5月29日
Focal Loss for Dense Object Detection
统计学习与视觉计算组
12+阅读 · 2018年3月15日
IJCAI | Cascade Dynamics Modeling with Attention-based RNN
KingsGarden
13+阅读 · 2017年7月16日
From Softmax to Sparsemax-ICML16(1)
KingsGarden
74+阅读 · 2016年11月26日
国家自然科学基金
13+阅读 · 2017年12月31日
国家自然科学基金
2+阅读 · 2015年12月31日
国家自然科学基金
3+阅读 · 2015年12月31日
国家自然科学基金
47+阅读 · 2015年12月31日
国家自然科学基金
2+阅读 · 2015年12月31日
国家自然科学基金
0+阅读 · 2014年12月31日
国家自然科学基金
0+阅读 · 2014年12月31日
国家自然科学基金
0+阅读 · 2014年12月31日
国家自然科学基金
2+阅读 · 2014年12月31日
Arxiv
24+阅读 · 2024年2月23日
Arxiv
17+阅读 · 2023年12月4日
Arxiv
67+阅读 · 2022年4月13日
Arxiv
33+阅读 · 2021年12月31日
Arxiv
16+阅读 · 2019年4月4日
VIP会员
最新内容
BES:让语言模型通过双向进化搜索自我改进
专知会员服务
3+阅读 · 5月30日
以色列-美国-伊朗战争中的无人机:关键要点
专知会员服务
4+阅读 · 5月30日
《Palantir任务保障性软件安全标准(MA-S2)》
专知会员服务
14+阅读 · 5月30日
基于声学的无人机检测技术综述
专知会员服务
8+阅读 · 5月30日
《当代混合战争分析框架:俄乌战争经验教训》
战略前沿人工智能的再思考(中文)
专知会员服务
8+阅读 · 5月29日
《量化地基防空系统间接效应的博弈论方法》
专知会员服务
6+阅读 · 5月29日
相关VIP内容
相关资讯
Hierarchically Structured Meta-learning
CreateAMind
27+阅读 · 2019年5月22日
Transferring Knowledge across Learning Processes
CreateAMind
29+阅读 · 2019年5月18日
强化学习的Unsupervised Meta-Learning
CreateAMind
18+阅读 · 2019年1月7日
Unsupervised Learning via Meta-Learning
CreateAMind
44+阅读 · 2019年1月3日
meta learning 17年:MAML SNAIL
CreateAMind
11+阅读 · 2019年1月2日
A Technical Overview of AI & ML in 2018 & Trends for 2019
待字闺中
18+阅读 · 2018年12月24日
STRCF for Visual Object Tracking
统计学习与视觉计算组
15+阅读 · 2018年5月29日
Focal Loss for Dense Object Detection
统计学习与视觉计算组
12+阅读 · 2018年3月15日
IJCAI | Cascade Dynamics Modeling with Attention-based RNN
KingsGarden
13+阅读 · 2017年7月16日
From Softmax to Sparsemax-ICML16(1)
KingsGarden
74+阅读 · 2016年11月26日
相关论文
Arxiv
24+阅读 · 2024年2月23日
Arxiv
17+阅读 · 2023年12月4日
Arxiv
67+阅读 · 2022年4月13日
Arxiv
33+阅读 · 2021年12月31日
Arxiv
16+阅读 · 2019年4月4日
相关基金
国家自然科学基金
13+阅读 · 2017年12月31日
国家自然科学基金
2+阅读 · 2015年12月31日
国家自然科学基金
3+阅读 · 2015年12月31日
国家自然科学基金
47+阅读 · 2015年12月31日
国家自然科学基金
2+阅读 · 2015年12月31日
国家自然科学基金
0+阅读 · 2014年12月31日
国家自然科学基金
0+阅读 · 2014年12月31日
国家自然科学基金
0+阅读 · 2014年12月31日
国家自然科学基金
2+阅读 · 2014年12月31日
Top
微信扫码咨询专知VIP会员