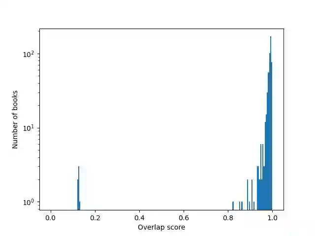
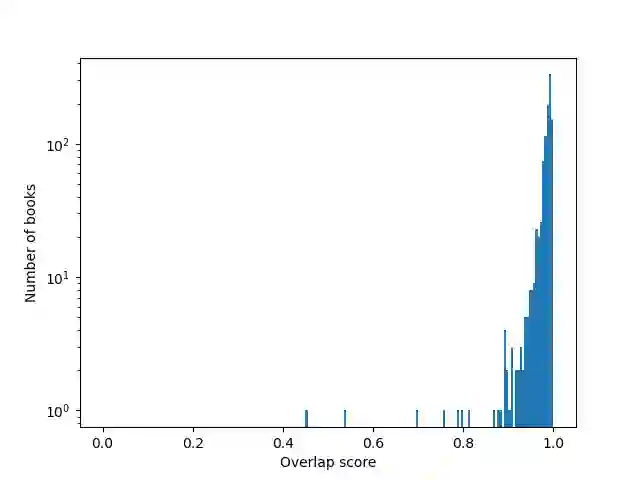
The rise of Large Language Models (LLMs) has triggered legal and ethical concerns, especially regarding the unauthorized use of copyrighted materials in their training datasets. This has led to lawsuits against tech companies accused of using protected content without permission. Membership Inference Attacks (MIAs) aim to detect whether specific documents were used in a given LLM pretraining, but their effectiveness is undermined by biases such as time-shifts and n-gram overlaps. This paper addresses the evaluation of MIAs on LLMs with partially inferable training sets, under the ex-post hypothesis, which acknowledges inherent distributional biases between members and non-members datasets. We propose and validate algorithms to create ``non-biased'' and ``non-classifiable'' datasets for fairer MIA assessment. Experiments using the Gutenberg dataset on OpenLamma and Pythia show that neutralizing known biases alone is insufficient. Our methods produce non-biased ex-post datasets with AUC-ROC scores comparable to those previously obtained on genuinely random datasets, validating our approach. Globally, MIAs yield results close to random, with only one being effective on both random and our datasets, but its performance decreases when bias is removed.


翻译:大型语言模型(LLMs)的兴起引发了法律与伦理担忧,尤其是其训练数据集中未经授权使用受版权保护材料的问题。这已导致多家科技公司因被指控未经许可使用受保护内容而面临诉讼。成员推断攻击(MIAs)旨在检测特定文档是否被用于给定LLM的预训练,但其有效性受到时间偏移和n-gram重叠等偏差的削弱。本文针对训练集部分可推断的LLMs,在事后假设框架下评估MIAs——该假设承认成员与非成员数据集间存在固有的分布偏差。我们提出并验证了构建“无偏”与“不可分类”数据集的算法,以实现更公平的MIA评估。基于古腾堡数据集在OpenLamma和Pythia上的实验表明,仅消除已知偏差并不充分。我们的方法构建的无偏事后数据集,其AUC-ROC分数与先前在真实随机数据集上获得的结果相当,验证了该方法的有效性。总体而言,MIAs在全局范围内表现接近随机,仅有一种方法在随机数据集和我们的数据集上均有效,但其性能在偏差消除后出现下降。

0
下载
关闭预览

相关内容

Linux导论,Introduction to Linux,96页ppt
专知会员服务
82+阅读 · 2020年7月26日
FlowQA: Grasping Flow in History for Conversational Machine Comprehension
专知会员服务
34+阅读 · 2019年10月18日
Stabilizing Transformers for Reinforcement Learning
专知会员服务
60+阅读 · 2019年10月17日
《DeepGCNs: Making GCNs Go as Deep as CNNs》
专知会员服务
32+阅读 · 2019年10月17日
Keras François Chollet 《Deep Learning with Python 》, 386页pdf
专知会员服务
164+阅读 · 2019年10月12日
【SIGGRAPH2019】TensorFlow 2.0深度学习计算机图形学应用
专知会员服务
41+阅读 · 2019年10月9日
Hierarchically Structured Meta-learning
CreateAMind
27+阅读 · 2019年5月22日
Transferring Knowledge across Learning Processes
CreateAMind
29+阅读 · 2019年5月18日
强化学习的Unsupervised Meta-Learning
CreateAMind
18+阅读 · 2019年1月7日
Unsupervised Learning via Meta-Learning
CreateAMind
44+阅读 · 2019年1月3日
A Technical Overview of AI & ML in 2018 & Trends for 2019
待字闺中
18+阅读 · 2018年12月24日
disentangled-representation-papers
CreateAMind
26+阅读 · 2018年9月12日
STRCF for Visual Object Tracking
统计学习与视觉计算组
15+阅读 · 2018年5月29日
Focal Loss for Dense Object Detection
统计学习与视觉计算组
12+阅读 · 2018年3月15日
IJCAI | Cascade Dynamics Modeling with Attention-based RNN
KingsGarden
13+阅读 · 2017年7月16日
From Softmax to Sparsemax-ICML16(1)
KingsGarden
74+阅读 · 2016年11月26日
国家自然科学基金
13+阅读 · 2017年12月31日
国家自然科学基金
2+阅读 · 2015年12月31日
国家自然科学基金
0+阅读 · 2015年12月31日
国家自然科学基金
2+阅读 · 2015年12月31日
国家自然科学基金
0+阅读 · 2014年12月31日
国家自然科学基金
0+阅读 · 2014年12月31日
Deep Learning in Video Multi-Object Tracking: A Survey
Arxiv
58+阅读 · 2019年7月31日
VIP会员
最新内容
2026“人工智能+”行业发展蓝皮书(附下载)
专知会员服务
7+阅读 · 今天12:11
《强化学习数学基础》
专知会员服务
4+阅读 · 今天12:07
“Maven计划”的发展演变之“Maven智能系统”应用
《无人机革命:来自俄乌战场的启示》(报告)
专知会员服务
9+阅读 · 今天6:48
《实现联合作战能力所需的技术》58页报告
专知会员服务
5+阅读 · 今天6:30
以色列运用人工智能优化空袭警报系统
专知会员服务
5+阅读 · 今天6:20
以色列在多条战线部署AI智能体
专知会员服务
7+阅读 · 今天6:12
相关资讯
Hierarchically Structured Meta-learning
CreateAMind
27+阅读 · 2019年5月22日
Transferring Knowledge across Learning Processes
CreateAMind
29+阅读 · 2019年5月18日
强化学习的Unsupervised Meta-Learning
CreateAMind
18+阅读 · 2019年1月7日
Unsupervised Learning via Meta-Learning
CreateAMind
44+阅读 · 2019年1月3日
A Technical Overview of AI & ML in 2018 & Trends for 2019
待字闺中
18+阅读 · 2018年12月24日
disentangled-representation-papers
CreateAMind
26+阅读 · 2018年9月12日
STRCF for Visual Object Tracking
统计学习与视觉计算组
15+阅读 · 2018年5月29日
Focal Loss for Dense Object Detection
统计学习与视觉计算组
12+阅读 · 2018年3月15日
IJCAI | Cascade Dynamics Modeling with Attention-based RNN
KingsGarden
13+阅读 · 2017年7月16日
From Softmax to Sparsemax-ICML16(1)
KingsGarden
74+阅读 · 2016年11月26日
相关基金
国家自然科学基金
13+阅读 · 2017年12月31日
国家自然科学基金
2+阅读 · 2015年12月31日
国家自然科学基金
0+阅读 · 2015年12月31日
国家自然科学基金
2+阅读 · 2015年12月31日
国家自然科学基金
0+阅读 · 2014年12月31日
国家自然科学基金
0+阅读 · 2014年12月31日
Top
微信扫码咨询专知VIP会员