发布主体:上海交通大学安泰经济与管理学院、上海交通大学行业研究院 “人工智能 +” 行业研究团队,主编史占中、陈晓荣,联合数十位业界专家,2026 年 4 月正式发布,历时 4 个月编撰完成。**

**核心定位:立足国家 “人工智能 +” 行动政策指引,以技术 — 产业 — 治理为主轴、“技术在重构、产业在跨越、治理在完善” 为主线,构建三篇十章、近 200 页的系统化分析框架,全面解析全球与中国 AI 产业全景,为政府决策、企业战略、投资布局提供权威参考。

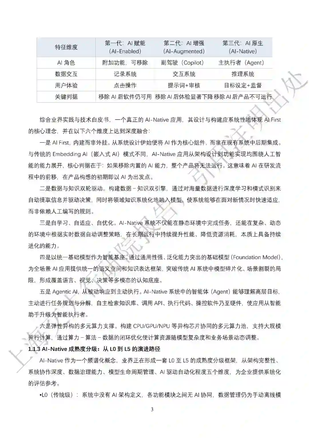
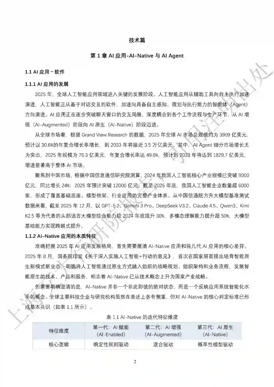
图片 图片 图片 图片 图片 图片 图片 图片

成为VIP会员查看完整内容
30

相关内容

中国人工智能应用发展报告(2025)
专知会员服务
66+阅读 · 2025年7月21日
上交大2025《“人工智能+”行业发展蓝皮书》,137页pdf
专知会员服务
39+阅读 · 2025年6月20日
重磅!《人工智能行业应用建设发展参考架构》发布
专知会员服务
48+阅读 · 2024年12月6日
2024年中国人工智能人才发展报告|附76页PDF文件下载
专知会员服务
62+阅读 · 2024年8月31日
《智能算力产业发展白皮书(2024)》(可下载)
专知会员服务
60+阅读 · 2024年8月18日
人工智能行业深度研究报告:AI+行业应用
专知会员服务
72+阅读 · 2023年7月21日
中国新一代人工智能科技产业发展(2023)
专知会员服务
95+阅读 · 2023年6月21日
中国人工智能产业知识产权白皮书(2021)(附报告)
专知会员服务
128+阅读 · 2022年2月12日
《中国人工智能发展报告2018》(附PDF下载)
走向智能论坛
19+阅读 · 2018年7月17日
国家自然科学基金
15+阅读 · 2016年12月31日
国家自然科学基金
8+阅读 · 2015年12月31日
国家自然科学基金
4+阅读 · 2015年12月31日
国家自然科学基金
1+阅读 · 2015年12月31日
国家自然科学基金
28+阅读 · 2014年12月31日
国家自然科学基金
12+阅读 · 2014年12月31日
国家自然科学基金
0+阅读 · 2014年12月31日
国家自然科学基金
2+阅读 · 2014年12月31日
国家自然科学基金
12+阅读 · 2013年12月31日
国家自然科学基金
21+阅读 · 2013年12月31日
Arxiv
1+阅读 · 2月24日
VIP会员
相关主题
最新内容
《美战争部人工智能计划》27页slides
专知会员服务
3+阅读 · 今天3:33
下一代高超音速能力
专知会员服务
1+阅读 · 今天3:10
【ICML2026】大型视觉语言模型在注意力中迷失
专知会员服务
2+阅读 · 5月10日
美海军EA-18G“咆哮者”与电子攻击的崛起
专知会员服务
8+阅读 · 5月10日
《用于防空反导作战的分布式控制技术》
专知会员服务
8+阅读 · 5月10日
相关VIP内容
中国人工智能应用发展报告(2025)
专知会员服务
66+阅读 · 2025年7月21日
上交大2025《“人工智能+”行业发展蓝皮书》,137页pdf
专知会员服务
39+阅读 · 2025年6月20日
重磅!《人工智能行业应用建设发展参考架构》发布
专知会员服务
48+阅读 · 2024年12月6日
2024年中国人工智能人才发展报告|附76页PDF文件下载
专知会员服务
62+阅读 · 2024年8月31日
《智能算力产业发展白皮书(2024)》(可下载)
专知会员服务
60+阅读 · 2024年8月18日
人工智能行业深度研究报告:AI+行业应用
专知会员服务
72+阅读 · 2023年7月21日
中国新一代人工智能科技产业发展(2023)
专知会员服务
95+阅读 · 2023年6月21日
中国人工智能产业知识产权白皮书(2021)(附报告)
专知会员服务
128+阅读 · 2022年2月12日
相关基金
国家自然科学基金
15+阅读 · 2016年12月31日
国家自然科学基金
8+阅读 · 2015年12月31日
国家自然科学基金
4+阅读 · 2015年12月31日
国家自然科学基金
1+阅读 · 2015年12月31日
国家自然科学基金
28+阅读 · 2014年12月31日
国家自然科学基金
12+阅读 · 2014年12月31日
国家自然科学基金
0+阅读 · 2014年12月31日
国家自然科学基金
2+阅读 · 2014年12月31日
国家自然科学基金
12+阅读 · 2013年12月31日
国家自然科学基金
21+阅读 · 2013年12月31日
微信扫码咨询专知VIP会员