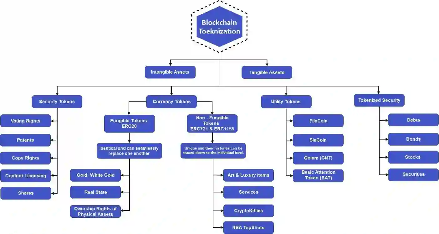
Smart city architecture brings all the underlying architectures, i.e., Internet of Things (IoT), Cyber-Physical Systems (CPSs), Internet of Cyber-Physical Things (IoCPT), and Internet of Everything (IoE), together to work as a system under its umbrella. The goal of smart city architecture is to come up with a solution that may integrate all the real-time response applications. However, the cyber-physical space poses threats that can jeopardize the working of a smart city where all the data belonging to people, systems, and processes will be at risk. Various architectures based on centralized and distributed mechanisms support smart cities; however, the security concerns regarding traceability, scalability, security services, platform assistance, and resource management persist. In this paper, private blockchain-based architecture Decentralized Smart City of Things (DSCoT) is proposed. It actively utilizes fog computing for all the users and smart devices connected to a fog node in a particular management system in a smart city, i.e., a smart house or hospital, etc. Non-fungible tokens (NFTs) have been utilized for representation to define smart device attributes. NFTs in the proposed DSCoT architecture provide devices and user authentication (IoT) functionality. DSCoT has been designed to provide a smart city solution that ensures robust security features such as Confidentiality, Integrity, Availability (CIA), and authorization by defining new attributes and functions for Owner, User, Fog, and IoT devices authentication. The evaluation of the proposed functions and components in terms of Gas consumption and time complexity has shown promising results. Comparatively, the Gas consumption for minting DSCoT NFT showed approximately 27%, and a DSCoT approve() was approximately 11% more efficient than the PUF-based NFT solution.


翻译:智能城市架构带来所有基本架构,即:物端互联网(IoT)、网络-物理系统(CPS)、网络-物理系统(IPS)、网络-物理系统(IoCPT)、网络-物理系统的互联网(IoE),以及万物互联网(IoE),这些架构将作为一个系统一起工作。智能城市架构的目标是提出一个解决方案,将所有实时响应应用软件整合起来。然而,网络物理空间将带来威胁,危及智能城市的运作,因为所有属于人、系统和流程的数据都将处于其中的智能城市。基于中央和分布机制的各种架构界定智能城市;然而,关于可追踪性、可缩放性、安保服务、平台援助和资源管理的互联网(IoE)的安全关切依然存在。在这个纸张中,基于私人链的智能智能城市智能城市城市智能城市(DCoT)结构中,为智能城市(NFT)系统(OFT)系统(OFT)系统(Orality)系统(OralityS)的功能(NFFT),为智能工具(IFT)的智能工具(O-Silal-lialalalalal)的功能,为D-Silalalalal)提供(D-Silvialimation)的功能提供了一个新的数据(D-Sildildalty)的功能,为DFFFFFT(D-I)功能的功能的功能,为D-Silentalviualvialtyaltyalisalty表示的功能,为D-I的功能的功能的功能,为DFT的功能,为D-FT的功能的功能显示,为DFT的功能的功能表示,为DFT),为DFT的功能表示了新的的功能的功能的功能的功能的功能的功能的功能的功能。

0
下载
关闭预览

相关内容

Mac 平台下的最佳 GTD 软件之一.有 iOS 版本. culturedcode.com/things
Linux导论,Introduction to Linux,96页ppt
专知会员服务
82+阅读 · 2020年7月26日
[综述]深度学习下的场景文本检测与识别
专知会员服务
78+阅读 · 2019年10月10日
【哈佛大学商学院课程Fall 2019】机器学习可解释性
专知会员服务
105+阅读 · 2019年10月9日
IEEE TII Call For Papers
CCF多媒体专委会
3+阅读 · 2022年3月24日
ACM TOMM Call for Papers
CCF多媒体专委会
2+阅读 · 2022年3月23日
AIART 2022 Call for Papers
CCF多媒体专委会
1+阅读 · 2022年2月13日
【ICIG2021】Check out the hot new trailer of ICIG2021 Symposium5
中国图象图形学学会CSIG
1+阅读 · 2021年11月11日
【ICIG2021】Check out the hot new trailer of ICIG2021 Symposium2
中国图象图形学学会CSIG
0+阅读 · 2021年11月8日
【ICIG2021】Latest News & Announcements of the Plenary Talk2
中国图象图形学学会CSIG
0+阅读 · 2021年11月2日
【ICIG2021】Latest News & Announcements of the Industry Talk2
中国图象图形学学会CSIG
0+阅读 · 2021年7月29日
Hierarchically Structured Meta-learning
CreateAMind
27+阅读 · 2019年5月22日
Transferring Knowledge across Learning Processes
CreateAMind
29+阅读 · 2019年5月18日
A Technical Overview of AI & ML in 2018 & Trends for 2019
待字闺中
18+阅读 · 2018年12月24日
国家自然科学基金
0+阅读 · 2016年12月31日
国家自然科学基金
0+阅读 · 2016年12月31日
国家自然科学基金
0+阅读 · 2015年12月31日
国家自然科学基金
1+阅读 · 2012年12月31日
国家自然科学基金
0+阅读 · 2012年12月31日
国家自然科学基金
0+阅读 · 2012年12月31日
国家自然科学基金
0+阅读 · 2012年12月31日
国家自然科学基金
0+阅读 · 2012年12月31日
国家自然科学基金
0+阅读 · 2009年12月31日
Arxiv
13+阅读 · 2022年8月16日
VIP会员
最新内容
2025年大语言模型进展报告
专知会员服务
1+阅读 · 今天13:30
多智能体协作机制
专知会员服务
1+阅读 · 今天13:26
非对称优势:美海军开发低成本反无人机技术
专知会员服务
4+阅读 · 今天4:39
《美战争部小企业创新研究(SBIR)计划》
专知会员服务
6+阅读 · 今天2:48
《军事模拟:将军事条令与目标融入AI智能体》
专知会员服务
9+阅读 · 今天2:43
【NTU博士论文】3D人体动作生成
专知会员服务
7+阅读 · 4月24日
以色列军事技术对美国军力发展的持续性赋能
专知会员服务
8+阅读 · 4月24日
《深度强化学习在兵棋推演中的应用》40页报告
专知会员服务
14+阅读 · 4月24日
《多域作战面临复杂现实》
专知会员服务
10+阅读 · 4月24日
《印度的多域作战:条令与能力发展》报告
专知会员服务
5+阅读 · 4月24日
相关资讯
IEEE TII Call For Papers
CCF多媒体专委会
3+阅读 · 2022年3月24日
ACM TOMM Call for Papers
CCF多媒体专委会
2+阅读 · 2022年3月23日
AIART 2022 Call for Papers
CCF多媒体专委会
1+阅读 · 2022年2月13日
【ICIG2021】Check out the hot new trailer of ICIG2021 Symposium5
中国图象图形学学会CSIG
1+阅读 · 2021年11月11日
【ICIG2021】Check out the hot new trailer of ICIG2021 Symposium2
中国图象图形学学会CSIG
0+阅读 · 2021年11月8日
【ICIG2021】Latest News & Announcements of the Plenary Talk2
中国图象图形学学会CSIG
0+阅读 · 2021年11月2日
【ICIG2021】Latest News & Announcements of the Industry Talk2
中国图象图形学学会CSIG
0+阅读 · 2021年7月29日
Hierarchically Structured Meta-learning
CreateAMind
27+阅读 · 2019年5月22日
Transferring Knowledge across Learning Processes
CreateAMind
29+阅读 · 2019年5月18日
A Technical Overview of AI & ML in 2018 & Trends for 2019
待字闺中
18+阅读 · 2018年12月24日
相关基金
国家自然科学基金
0+阅读 · 2016年12月31日
国家自然科学基金
0+阅读 · 2016年12月31日
国家自然科学基金
0+阅读 · 2015年12月31日
国家自然科学基金
1+阅读 · 2012年12月31日
国家自然科学基金
0+阅读 · 2012年12月31日
国家自然科学基金
0+阅读 · 2012年12月31日
国家自然科学基金
0+阅读 · 2012年12月31日
国家自然科学基金
0+阅读 · 2012年12月31日
国家自然科学基金
0+阅读 · 2009年12月31日
Top
微信扫码咨询专知VIP会员