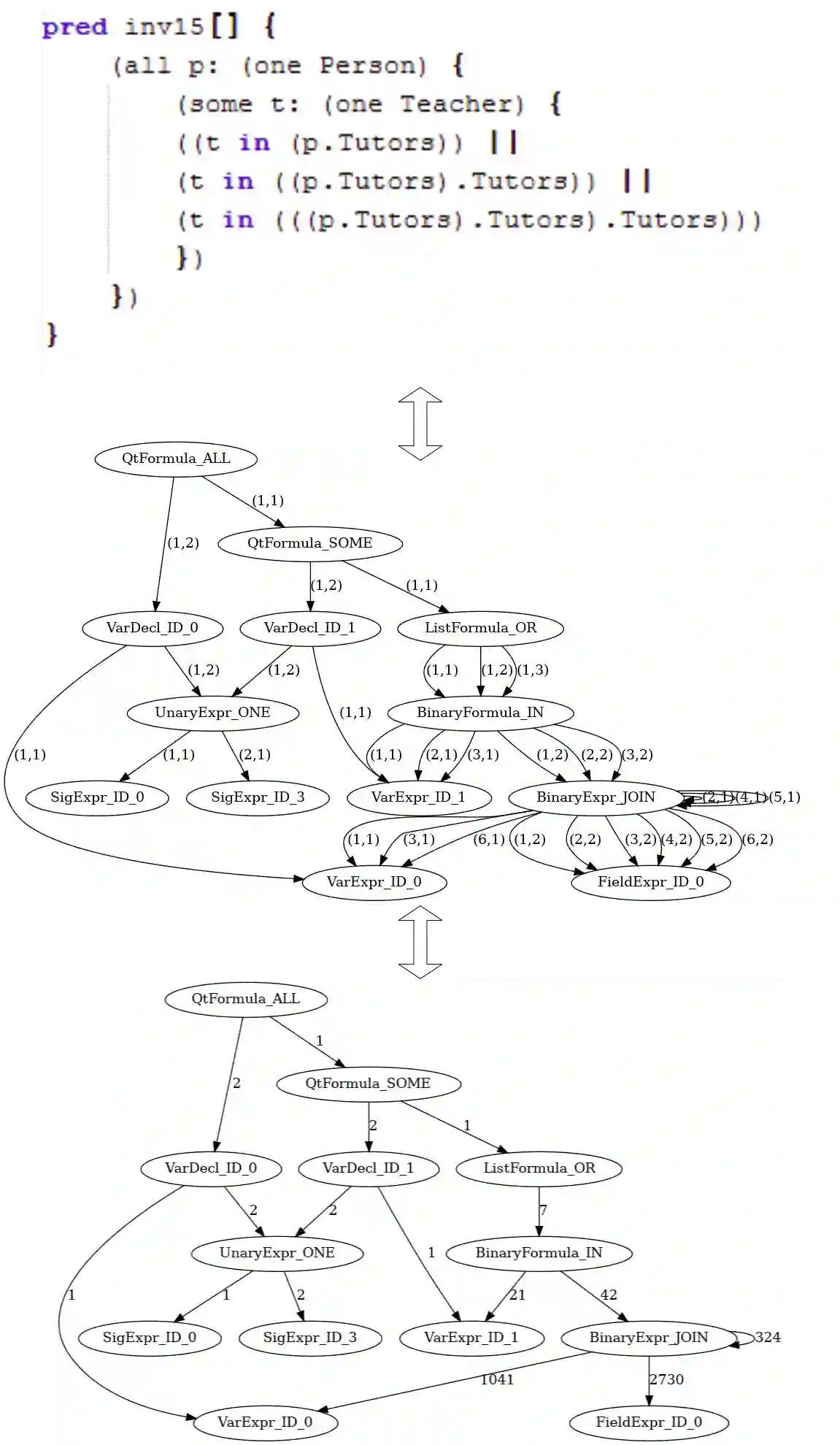
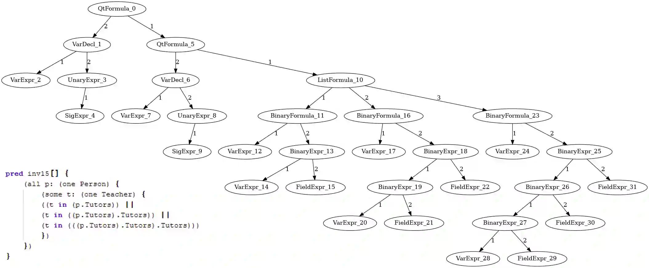
In the program analysis and automated bug-fixing fields, it is common to create an abstract interpretation of a program's source code as an Abstract Syntax Tree (AST), which enables programs written in a high-level language to have various static and dynamic analyses applied. However, ASTs suffer from exponential growth in their data size due to the limitation that ASTs will often have identical nodes separately listed in the tree. To address this issue, we introduce a novel code representation schema, Complex Structurally Balanced Abstract Semantic Graph (CSBASG), which represents code as a complex-weighted directed graph that lists a semantic element as a node in the graph and ensures its structural balance for almost finitely enumerable code segments, such as the modeling language Alloy. Our experiment ensures that CSBASG provides a one-on-one correspondence of Alloy predicates to complex-weighted graphs. We evaluate the effectiveness and efficiency of our CSBASG representation for Alloy models and identify future applications of CSBASG for Alloy code generation and automated repair.


翻译:在程序分析与自动化缺陷修复领域,通常将程序源代码抽象解释为抽象语法树(AST),使高级语言编写的程序能够应用多种静态与动态分析。然而,AST因常将相同节点在树中分开列出而导致数据规模呈指数级增长。为解决该问题,我们提出一种新型代码表示范式——复杂结构平衡抽象语义图(CSBASG),该范式将代码表示为复杂加权有向图,将语义元素作为图中节点,并确保其在几乎有限可枚举代码段(如建模语言Alloy)中保持结构平衡。实验证明,CSBASG实现了Alloy谓词与复杂加权图的一一对应。我们评估了CSBASG表示在Alloy模型中的有效性与效率,并指出了CSBASG在Alloy代码生成与自动修复中的未来应用前景。

0
下载
关闭预览

相关内容

FlowQA: Grasping Flow in History for Conversational Machine Comprehension
专知会员服务
34+阅读 · 2019年10月18日
Stabilizing Transformers for Reinforcement Learning
专知会员服务
60+阅读 · 2019年10月17日
《DeepGCNs: Making GCNs Go as Deep as CNNs》
专知会员服务
32+阅读 · 2019年10月17日
Keras François Chollet 《Deep Learning with Python 》, 386页pdf
专知会员服务
164+阅读 · 2019年10月12日
【SIGGRAPH2019】TensorFlow 2.0深度学习计算机图形学应用
专知会员服务
41+阅读 · 2019年10月9日
Transferring Knowledge across Learning Processes
CreateAMind
29+阅读 · 2019年5月18日
强化学习的Unsupervised Meta-Learning
CreateAMind
18+阅读 · 2019年1月7日
Unsupervised Learning via Meta-Learning
CreateAMind
44+阅读 · 2019年1月3日
meta learning 17年:MAML SNAIL
CreateAMind
11+阅读 · 2019年1月2日
A Technical Overview of AI & ML in 2018 & Trends for 2019
待字闺中
18+阅读 · 2018年12月24日
disentangled-representation-papers
CreateAMind
26+阅读 · 2018年9月12日
STRCF for Visual Object Tracking
统计学习与视觉计算组
15+阅读 · 2018年5月29日
Hierarchical Imitation - Reinforcement Learning
CreateAMind
19+阅读 · 2018年5月25日
Focal Loss for Dense Object Detection
统计学习与视觉计算组
12+阅读 · 2018年3月15日
IJCAI | Cascade Dynamics Modeling with Attention-based RNN
KingsGarden
13+阅读 · 2017年7月16日
国家自然科学基金
2+阅读 · 2017年12月31日
国家自然科学基金
13+阅读 · 2017年12月31日
国家自然科学基金
2+阅读 · 2015年12月31日
国家自然科学基金
47+阅读 · 2015年12月31日
国家自然科学基金
2+阅读 · 2015年12月31日
国家自然科学基金
0+阅读 · 2015年12月31日
国家自然科学基金
1+阅读 · 2014年12月31日
国家自然科学基金
0+阅读 · 2014年12月31日
国家自然科学基金
0+阅读 · 2014年12月31日
国家自然科学基金
2+阅读 · 2014年12月31日
Arxiv
34+阅读 · 2022年12月20日
Arxiv
13+阅读 · 2022年4月30日
Arxiv
10+阅读 · 2022年3月30日
VIP会员
最新内容
2026“人工智能+”行业发展蓝皮书(附下载)
专知会员服务
7+阅读 · 今天12:11
《强化学习数学基础》
专知会员服务
4+阅读 · 今天12:07
“Maven计划”的发展演变之“Maven智能系统”应用
《无人机革命:来自俄乌战场的启示》(报告)
专知会员服务
9+阅读 · 今天6:48
《实现联合作战能力所需的技术》58页报告
专知会员服务
5+阅读 · 今天6:30
以色列运用人工智能优化空袭警报系统
专知会员服务
5+阅读 · 今天6:20
以色列在多条战线部署AI智能体
专知会员服务
7+阅读 · 今天6:12
相关VIP内容
FlowQA: Grasping Flow in History for Conversational Machine Comprehension
专知会员服务
34+阅读 · 2019年10月18日
Stabilizing Transformers for Reinforcement Learning
专知会员服务
60+阅读 · 2019年10月17日
《DeepGCNs: Making GCNs Go as Deep as CNNs》
专知会员服务
32+阅读 · 2019年10月17日
Keras François Chollet 《Deep Learning with Python 》, 386页pdf
专知会员服务
164+阅读 · 2019年10月12日
【SIGGRAPH2019】TensorFlow 2.0深度学习计算机图形学应用
专知会员服务
41+阅读 · 2019年10月9日
相关资讯
Transferring Knowledge across Learning Processes
CreateAMind
29+阅读 · 2019年5月18日
强化学习的Unsupervised Meta-Learning
CreateAMind
18+阅读 · 2019年1月7日
Unsupervised Learning via Meta-Learning
CreateAMind
44+阅读 · 2019年1月3日
meta learning 17年:MAML SNAIL
CreateAMind
11+阅读 · 2019年1月2日
A Technical Overview of AI & ML in 2018 & Trends for 2019
待字闺中
18+阅读 · 2018年12月24日
disentangled-representation-papers
CreateAMind
26+阅读 · 2018年9月12日
STRCF for Visual Object Tracking
统计学习与视觉计算组
15+阅读 · 2018年5月29日
Hierarchical Imitation - Reinforcement Learning
CreateAMind
19+阅读 · 2018年5月25日
Focal Loss for Dense Object Detection
统计学习与视觉计算组
12+阅读 · 2018年3月15日
IJCAI | Cascade Dynamics Modeling with Attention-based RNN
KingsGarden
13+阅读 · 2017年7月16日
相关基金
国家自然科学基金
2+阅读 · 2017年12月31日
国家自然科学基金
13+阅读 · 2017年12月31日
国家自然科学基金
2+阅读 · 2015年12月31日
国家自然科学基金
47+阅读 · 2015年12月31日
国家自然科学基金
2+阅读 · 2015年12月31日
国家自然科学基金
0+阅读 · 2015年12月31日
国家自然科学基金
1+阅读 · 2014年12月31日
国家自然科学基金
0+阅读 · 2014年12月31日
国家自然科学基金
0+阅读 · 2014年12月31日
国家自然科学基金
2+阅读 · 2014年12月31日
Top
微信扫码咨询专知VIP会员