来源:IDC咨询

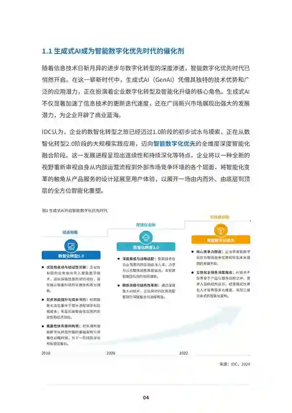
  近日,IDC联合百度智能院发布《2204AI原生应用生态白皮书》。白皮书指出,随着智能数字化浪潮的翻涌,生成式AI已然成为数字经济变革的领航者,逐渐渗透至全球经济体系的各个层面,犹如驱动经济发展的“智慧引擎”。   首先,生成式AI市场正在迅速膨胀,成为推动IT市场发展的重要驱动力。IDC数据显示,预计到2027年,全球对生成式AI的投资总额将大幅跃升至1454亿美元。中国作为全球经济的重要参与者,在这个领域内也展现出强劲的发展势头和坚定的战略投入。IDC预计,2027年,中国对该领域的投资额将激增至129亿美元,2023~2027年期间年复合增长率高达55.1%,其中,生成式AI软件市场同期年复合增长率将高达58.2%,其扩容速度足以引领行业创新前沿。   此外,生成式AI对全球经济的贡献还体现在它深远且广泛的间接经济效益上。IDC预测,得益于生成式AI技术的持续进步与广泛应用,其每年能够为全球经济体系注入2.6万亿至4.4万亿美元的增值潜能,并在逐渐渗透企业运营的各个层面,推动着研发设计、生产制造、市场营销、售后服务等关键环节的优化升级和转型。   生成式AI开辟商业新路径,提升体验并催生新的服务模式   在智能数字化优先的新时代背景下,生成式AI以其快速迭代的特性开辟了一条充满无尽可能的崭新商业路径。该技术不仅大幅提升个人与企业用户体验,实现内容创作、个性化服务的高效化与精准化,还在优化生产流程、催生新商业机会(如AI训练师、AI教育培训等)方面发挥了关键作用,助力企业在全球竞争中抢占战略先机的同时,释放出庞大的市场潜力与经济效益。   IDC预计:2027年全球生成式AI市场规模将达1454亿美元;在中国,该市场规模将增至129亿美元,2023~2027年年复合增长率高达55.1%。

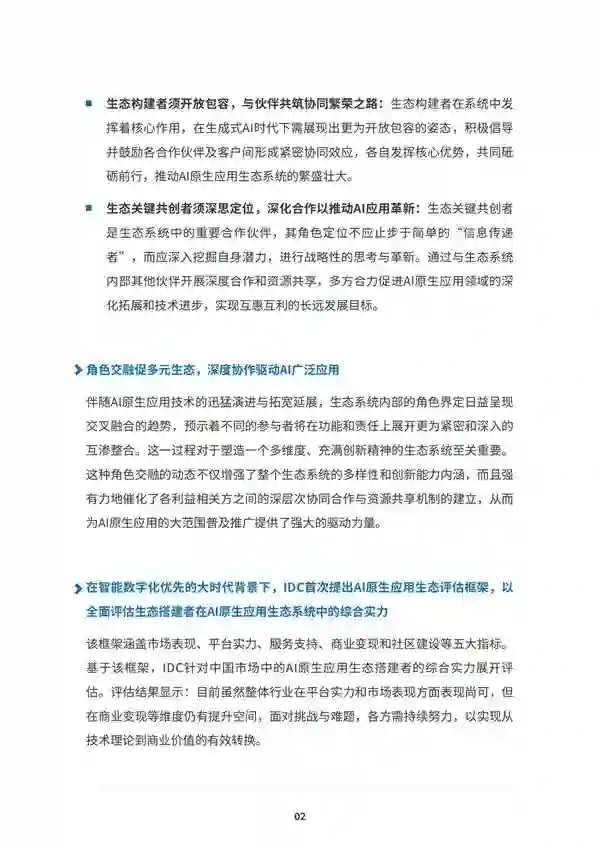
  生成式AI的价值与挑战并存,构建或参与AI原生应用生态体系成为企业战略要务   生成式AI技术在赋予企业显著的效能提升与商业价值创造能力的同时,也带来了一系列待解决的风险与挑战,诸如对高性能计算资源的高需求、模型部署及优化的复杂度升高、数据管理的严谨要求提升、安全保障措施的周密布局难以保证以及紧跟技术革新步伐的的持续适应能力不足等。   为化解这些难题,确保AI技术更稳健地与实体经济融合并协同发展,业界正积极推动由孤立的AI原生应用向健全完善的AI原生应用生态系统转型。   IDC指出,这一生态系统的核心在于以AI大模型为核心支柱,通过开发和部署各类AI原生应用来串联产业链上的合作伙伴,创造新的服务模式,全产业链共同挖掘并实现商业潜能。   此生态系统涵盖生态构建主体、关键合作创新者以及各行业参与者,且随着市场需求及环境的变化,对其中所有角色的功能定位和技术要求也在不断提升:   生态构建者须开放包容,与伙伴共筑协同繁荣之路:生态构建者在系统中发挥着核心作用,在生成式AI时代下需展现出更为开放包容的姿态,积极倡导并鼓励各合作伙伴及客户间形成紧密协同效应,各自发挥核心优势,共同砥砺前行,推动AI原生应用生态系统的繁盛壮大。   生态关键共创者须深思定位,深化合作以推动AI应用革新:生态关键共创者是生态系统中的重要合作伙伴,其角色定位不应止步于简单的“信息传递者”,而应深入挖掘自身潜力,进行战略性的思考与革新。通过与生态系统内部其他伙伴开展深度合作和资源共享,多方合力促进AI原生应用领域的深化拓展和技术进步,实现互惠互利的长远发展目标。

  角色交融促多元生态,深度协作驱动AI广泛应用   伴随AI原生应用技术的迅猛演进与拓宽延展,生态系统内部的角色界定日益呈现交叉融合的趋势,预示着不同的参与者将在功能和责任上展开更为紧密和深入的互渗整合。这一过程对于塑造一个多维度、充满创新精神的生态系统至关重要。   这种角色交融的动态不仅增强了整个生态系统的多样性和创新能力内涵,而且强有力地催化了各利益相关方之间的深层次协同合作与资源共享机制的建立,从而为AI原生应用的大范围普及推广提供了强大的驱动力量。

  在智能数字化优先的大时代背景下,IDC首次提出AI原生应用生态评估框架,以全面评估生态搭建者在AI原生应用生态系统中的综合实力   该框架涵盖市场表现、平台实力、服务支持、商业变现和社区建设等五大指标。   基于该框架,IDC针对中国市场中的AI原生应用生态搭建者的综合实力展开评估。评估结果显示:目前虽然整体行业在平台实力和市场表现方面表现尚可,但在商业变现等维度仍有提升空间,面对挑战与难题,各方需持续努力,以实现从技术理论到商业价值的有效转换。

具体内容如下:

成为VIP会员查看完整内容
73

相关内容

人工智能(Artificial Intelligence, AI )是研究、开发用于模拟、延伸和扩展人的智能的理论、方法、技术及应用系统的一门新的技术科学。 人工智能是计算机科学的一个分支。
CEO生成式AI行动指南(2024)
专知会员服务
49+阅读 · 2024年3月22日
中国AIGC文生图产业白皮书2023
专知会员服务
61+阅读 · 2024年1月6日
DPU发展分析报告(2022年),44页pdf
专知会员服务
26+阅读 · 2023年1月13日
全球Web3技术产业生态发展报告(2022年)
专知会员服务
37+阅读 · 2022年12月29日
Web3.0前瞻研究报告(2022年),56页pdf
专知会员服务
98+阅读 · 2022年9月25日
AI框架发展白皮书(2022年),44页pdf
专知会员服务
175+阅读 · 2022年2月27日
人工智能AI中台白皮书(2021年),45页pdf
专知会员服务
288+阅读 · 2021年9月18日
专知会员服务
50+阅读 · 2021年6月3日
专知会员服务
70+阅读 · 2021年5月8日
《2021年中国AIoT产业全景图谱》白皮书,244页pdf
专知会员服务
131+阅读 · 2021年1月16日
重磅!AI框架发展白皮书(2022年),44页pdf
专知
28+阅读 · 2022年2月27日
产业元宇宙白皮书(2021-2022),32页pdf
专知
12+阅读 · 2022年2月18日
6G全球进展与发展展望白皮书,35页pdf
专知
20+阅读 · 2021年5月8日
OpenAI官方发布:强化学习中的关键论文
专知
14+阅读 · 2018年12月12日
国家自然科学基金
4+阅读 · 2015年12月31日
国家自然科学基金
0+阅读 · 2015年12月31日
国家自然科学基金
8+阅读 · 2015年12月31日
国家自然科学基金
0+阅读 · 2015年12月31日
国家自然科学基金
1+阅读 · 2015年12月31日
国家自然科学基金
0+阅读 · 2015年12月31日
国家自然科学基金
0+阅读 · 2014年12月31日
国家自然科学基金
0+阅读 · 2014年12月31日
国家自然科学基金
1+阅读 · 2014年12月31日
国家自然科学基金
0+阅读 · 2014年12月31日
Arxiv
176+阅读 · 2023年4月20日
Arxiv
182+阅读 · 2023年3月24日
Arxiv
27+阅读 · 2023年3月17日
VIP会员
最新内容
《系统簇式多域作战规划范畴论框架》
专知会员服务
2+阅读 · 今天14:54
高效视频扩散模型:进展与挑战
专知会员服务
0+阅读 · 今天13:34
乌克兰前线的五项创新
专知会员服务
6+阅读 · 今天6:14
 军事通信系统与设备的技术演进综述
专知会员服务
4+阅读 · 今天5:59
《北约标准:医疗评估手册》174页
专知会员服务
4+阅读 · 今天5:51
《提升生成模型的安全性与保障》博士论文
专知会员服务
4+阅读 · 今天5:47
美国当前高超音速导弹发展概述
专知会员服务
4+阅读 · 4月19日
无人机蜂群建模与仿真方法
专知会员服务
13+阅读 · 4月19日
相关VIP内容
CEO生成式AI行动指南(2024)
专知会员服务
49+阅读 · 2024年3月22日
中国AIGC文生图产业白皮书2023
专知会员服务
61+阅读 · 2024年1月6日
DPU发展分析报告(2022年),44页pdf
专知会员服务
26+阅读 · 2023年1月13日
全球Web3技术产业生态发展报告(2022年)
专知会员服务
37+阅读 · 2022年12月29日
Web3.0前瞻研究报告(2022年),56页pdf
专知会员服务
98+阅读 · 2022年9月25日
AI框架发展白皮书(2022年),44页pdf
专知会员服务
175+阅读 · 2022年2月27日
人工智能AI中台白皮书(2021年),45页pdf
专知会员服务
288+阅读 · 2021年9月18日
专知会员服务
50+阅读 · 2021年6月3日
专知会员服务
70+阅读 · 2021年5月8日
《2021年中国AIoT产业全景图谱》白皮书,244页pdf
专知会员服务
131+阅读 · 2021年1月16日
相关基金
国家自然科学基金
4+阅读 · 2015年12月31日
国家自然科学基金
0+阅读 · 2015年12月31日
国家自然科学基金
8+阅读 · 2015年12月31日
国家自然科学基金
0+阅读 · 2015年12月31日
国家自然科学基金
1+阅读 · 2015年12月31日
国家自然科学基金
0+阅读 · 2015年12月31日
国家自然科学基金
0+阅读 · 2014年12月31日
国家自然科学基金
0+阅读 · 2014年12月31日
国家自然科学基金
1+阅读 · 2014年12月31日
国家自然科学基金
0+阅读 · 2014年12月31日
微信扫码咨询专知VIP会员