本篇文章节选自《大语言模型》中文书配套课件,主题为复杂推理与慢思考。

  • 大语言模型

  • 慢思考/推理模型

  • 慢思考推理技术

  • DeepSeek R1

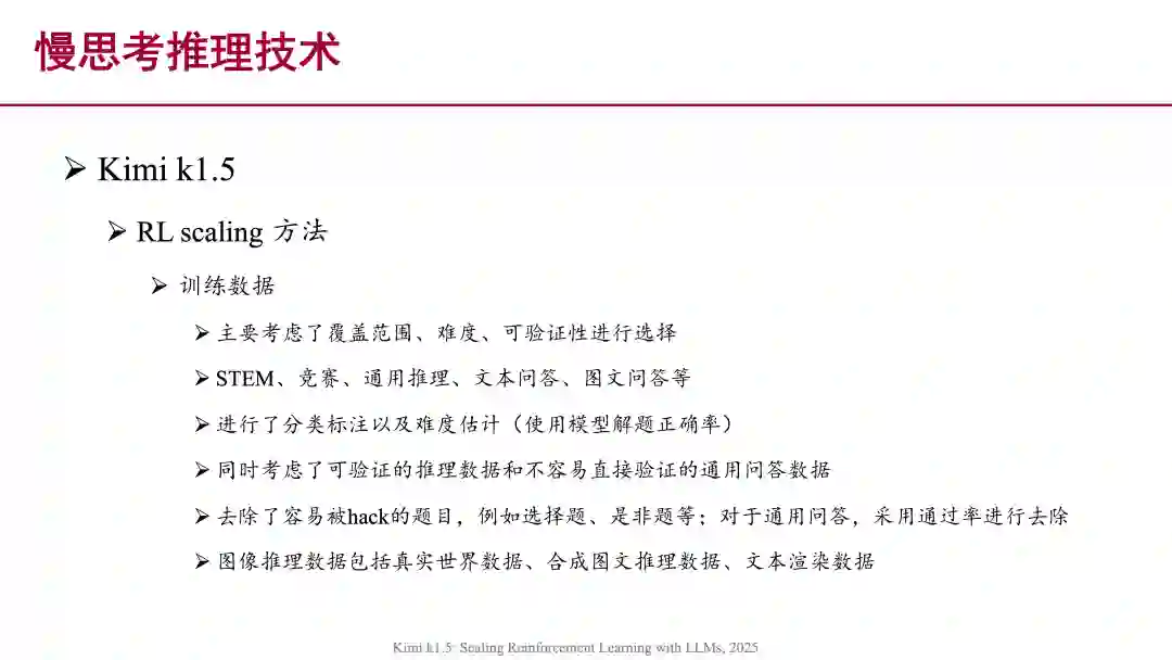
  • Kimi k1.5

  • 推理模型可能产生的影响

  • 现有推理模型的主要问题

  • 人民大学团队的尝试

成为VIP会员查看完整内容
49

相关内容

大模型慢思考技术探讨
专知会员服务
35+阅读 · 2025年4月22日
模仿、探索与自我提升:慢思考推理系统的复现之路
专知会员服务
29+阅读 · 2024年12月14日
大模型的模型压缩与有效推理综述
专知会员服务
43+阅读 · 2024年7月8日
大型语言模型的模型压缩与高效推理:综述
专知会员服务
94+阅读 · 2024年2月17日
面向表格数据的大模型推理综述
专知会员服务
67+阅读 · 2023年12月26日
计算机博弈中序贯不完美信息博弈求解研究进展
专知会员服务
56+阅读 · 2023年11月28日
NeurIPS2022|图对比学习的结构公平性初探
专知会员服务
14+阅读 · 2022年10月16日
基于模型的强化学习综述
专知会员服务
149+阅读 · 2022年7月13日
UCLA胡子牛:知识图谱的自监督学习与逻辑推理
专知会员服务
27+阅读 · 2022年6月11日
专知会员服务
56+阅读 · 2020年11月17日
基于模型的强化学习综述
专知
42+阅读 · 2022年7月13日
用Attention玩转CV,一文总览自注意力语义分割进展
BERT系列文章汇总导读
AINLP
12+阅读 · 2019年8月19日
论文浅尝 | 利用 KG Embedding 进行问题回答
开放知识图谱
22+阅读 · 2019年7月7日
论文浅尝 | 时序与因果关系联合推理
开放知识图谱
36+阅读 · 2019年6月23日
层级强化学习概念简介
CreateAMind
20+阅读 · 2019年6月9日
因果推理学习算法资源大列表
专知
27+阅读 · 2019年3月3日
自然语言处理中注意力机制综述
黑龙江大学自然语言处理实验室
11+阅读 · 2019年2月26日
机器学习(30)之线性判别分析(LDA)原理详解
机器学习算法与Python学习
11+阅读 · 2017年12月6日
国家自然科学基金
9+阅读 · 2015年12月31日
国家自然科学基金
4+阅读 · 2015年12月31日
国家自然科学基金
0+阅读 · 2015年12月31日
国家自然科学基金
0+阅读 · 2015年12月31日
国家自然科学基金
3+阅读 · 2015年12月31日
国家自然科学基金
2+阅读 · 2015年12月31日
国家自然科学基金
4+阅读 · 2015年12月31日
国家自然科学基金
5+阅读 · 2014年12月31日
国家自然科学基金
3+阅读 · 2014年12月31日
Arxiv
176+阅读 · 2023年4月20日
A Survey of Large Language Models
Arxiv
501+阅读 · 2023年3月31日
Arxiv
83+阅读 · 2023年3月26日
Arxiv
182+阅读 · 2023年3月24日
Arxiv
27+阅读 · 2023年3月17日
VIP会员
最新内容
澳大利亚发布《国防战略(2026年)》
专知会员服务
0+阅读 · 33分钟前
【CMU博士论文】迈向基于基础先验的 4D 感知研究
专知会员服务
0+阅读 · 29分钟前
全球高超音速武器最新发展趋势
专知会员服务
0+阅读 · 58分钟前
人工智能在战场行动中的演进及伊朗案例
专知会员服务
7+阅读 · 4月18日
美AI公司Anthropic推出网络安全模型“Mythos”
专知会员服务
4+阅读 · 4月18日
【博士论文】面向城市环境的可解释计算机视觉
相关VIP内容
大模型慢思考技术探讨
专知会员服务
35+阅读 · 2025年4月22日
模仿、探索与自我提升:慢思考推理系统的复现之路
专知会员服务
29+阅读 · 2024年12月14日
大模型的模型压缩与有效推理综述
专知会员服务
43+阅读 · 2024年7月8日
大型语言模型的模型压缩与高效推理:综述
专知会员服务
94+阅读 · 2024年2月17日
面向表格数据的大模型推理综述
专知会员服务
67+阅读 · 2023年12月26日
计算机博弈中序贯不完美信息博弈求解研究进展
专知会员服务
56+阅读 · 2023年11月28日
NeurIPS2022|图对比学习的结构公平性初探
专知会员服务
14+阅读 · 2022年10月16日
基于模型的强化学习综述
专知会员服务
149+阅读 · 2022年7月13日
UCLA胡子牛:知识图谱的自监督学习与逻辑推理
专知会员服务
27+阅读 · 2022年6月11日
专知会员服务
56+阅读 · 2020年11月17日
相关资讯
基于模型的强化学习综述
专知
42+阅读 · 2022年7月13日
用Attention玩转CV,一文总览自注意力语义分割进展
BERT系列文章汇总导读
AINLP
12+阅读 · 2019年8月19日
论文浅尝 | 利用 KG Embedding 进行问题回答
开放知识图谱
22+阅读 · 2019年7月7日
论文浅尝 | 时序与因果关系联合推理
开放知识图谱
36+阅读 · 2019年6月23日
层级强化学习概念简介
CreateAMind
20+阅读 · 2019年6月9日
因果推理学习算法资源大列表
专知
27+阅读 · 2019年3月3日
自然语言处理中注意力机制综述
黑龙江大学自然语言处理实验室
11+阅读 · 2019年2月26日
机器学习(30)之线性判别分析(LDA)原理详解
机器学习算法与Python学习
11+阅读 · 2017年12月6日
相关基金
国家自然科学基金
9+阅读 · 2015年12月31日
国家自然科学基金
4+阅读 · 2015年12月31日
国家自然科学基金
0+阅读 · 2015年12月31日
国家自然科学基金
0+阅读 · 2015年12月31日
国家自然科学基金
3+阅读 · 2015年12月31日
国家自然科学基金
2+阅读 · 2015年12月31日
国家自然科学基金
4+阅读 · 2015年12月31日
国家自然科学基金
5+阅读 · 2014年12月31日
国家自然科学基金
3+阅读 · 2014年12月31日
微信扫码咨询专知VIP会员