简介

区块链是 "自互联网本身以来最重要的发明",著名的技术投资者和网景公司的创始人Marc Andreessen声称。阿里巴巴的马云宣称:"区块链技术对我们世界的改变比人们想象的要大"。所以呢?北约应该利用区块链技术为自己谋福利?还是区块链未能达到其炒作的效果?

2020年11月,北约小组报告的主要结论之一是:"在关键的新兴和颠覆性技术(EDTs)方面取得主导地位必须是联盟及其成员的战略重点"。2021年3月,北约秘书长延斯-斯托尔滕贝格表示:"我们同意,我们必须加强工作,保持我们的技术优势"。保持北约的技术优势是联盟本十年的战略目标之一,而在关键的电子技术领域的主导地位是实现这一目标的途径。

在 "2020-2040年科技趋势 "报告中,北约科技组织(STO)将数据、人工智能(AI)、自主性、空间、高超音速、量子、生物技术和材料确定为未来二十年的主要战略颠覆因素。STO认为,区块链技术的增加使用--连同人工智能的防御性网络机器人/智能体、量子密钥分配(QKD)和后量子加密--将大大增加联盟确保可信通信和数据存储的能力。北约盟军指挥部转型(ACT)测试军事级区块链应用,使军事后勤、采购和财务更有效率。 因此,区块链可以成为联盟实现上述最终状态的手段之一

这项研究调查了区块链在北约的潜力,并向非技术性读者提供了区块链技术的一般概述。我们首先解释了区块链技术及其基本功能。在区分和评估了不同类型的区块链后,介绍了其在公共、私人和军事领域的使用案例,以及目前和未来联盟使用案例。最后,本文评估了这项技术对北约的潜力,并建议相关决策者采取进一步行动

许多人认为区块链是一种颠覆性的技术创新,但它只是一些预先存在的技术的组合。它广泛地使用了账本、密码学和网络技术。区块链不是一个 "一刀切 "的概念,但在国际研究和发展方面有巨大的潜力。它似乎是实现北约保持联盟技术优势这一战略目的的 "手段 "之一。北约应加强与学术界、私营部门和科技公司的合作,以更好地理解区块链理念并跟踪其发展。

全球各地的区块链

美国国防部的《价值技术基金会白皮书》指出,区块链有可能推进国防部基础军事技术的能力、协调和确定性。2016年4月,美国防部开始关注区块链技术在国防领域的潜在应用,包括自动执行智能合约和安全存储敏感文件

美国国防部高级研究计划局(DARPA)开始开发一个安全平台,使用区块链协议,将允许来自任何地方的人员传输安全信息或处理交易,可以通过众多渠道的去中心化账本进行追踪。

2018年以来,俄罗斯国防部的一个研究实验室一直在研究区块链技术的军事应用,特别是围绕开发智能网络防御系统。"

2019年,中国指出,要把区块链作为核心技术自主创新的重要突破口,加快推进区块链技术发展和产业创新。有文献提出 "保障战场信息"、"武器装备管理"、"智能军事物流 "和 "秘密情报激励 "是区块链的四个可能军事应用。

《欧洲国防事务》杂志强调,区块链的挑战可能需要对互操作性和网络基础设施等领域进行进一步研究,并对其监管框架进行彻底分析。预计在未来几年,研究将集中在军队的新应用上,主要的候选领域包括网络防御、安全信息传递、弹性通信、后勤支持以及国防物联网的联网。

2019年4月,北约军事医学卓越中心和罗马尼亚国防部(MApN)在医疗演习 "Vigorous Warrior 19 "中应用了区块链软件。

图6说明了美国、中国和俄罗斯武装部队正在(或提议)使用的区块链的有力调查结果。图7显示了美国、中国和俄罗斯文献中与区块链的军事应用有关的一般主题,这些主题是通过主题建模分析揭示的。

图6. 军事区块链:美国、中国和俄罗斯出版物战争中的拟议用例

图7. 文本主题建模:美国、中国和俄罗斯军事出版物中提到区块链的前三个主题

爱沙尼亚是第一个在国家层面使用区块链的国家。截至目前,99%的公共服务以电子服务的形式提供给公民。迪拜通过利用广泛的技术,包括区块链、人工智能和物联网,力争成为地球上最幸福的城市。

图8列出了几个国家的各种区块链用途。

图8. 区块链的使用实例

对北约的可能用途

北约EDT咨询小组在其2020年年度报告中指出,"数据安全"(包括区块链和分布式账本架构)是北约直接感兴趣的五个高度优先的相互关联的科学技术领域之一。Mike Culhane强调,DLT对于国防和安全组织来说,有望使供应链更加安全和高效,保护敏感数据和通信,并实现更有效的身份管理。

提出了一个军用区块链的概念模型,用于追踪备件从一级供应商直到交付给最终客户的过程,以及基于区块链与智能合约的战术数据链(TDL)的自动和适应性数据传输控制方案。

基于区块链的军事应用的发展前景包括以下用途:

  • 指挥信息系统

区块链可以促进自动、安全的指挥和控制系统的发展,以监测数据库是否被篡改,并实时消除敌人攻击的风险。使用区块链来分发命令,可以帮助保证其安全性和可追溯性。

  • 军事物流

利用区块链技术,我们可以创建一个独立、安全、共享、永久和可审计的记录,跟踪和审计各种供应链的交易,并对国防供应链和采购及物流系统进行有效的生命周期管理。

  • 弹性通信

基于区块链技术的分布式特点,我们可以构建一个覆盖面广、抗灾能力强、安全性高的通信系统,实现复杂战场环境下的安全和弹性通信。

  • 无人机通信

提出了一种新的建立共识的机制,将区块链与公钥密码学相结合,以维持无人机之间的安全通信。

  • 敏感数据

数字化的人事和医疗记录可以通过成为区块链的一部分来保证其不被篡改。通过应用区块链技术,审计、检查和调查都将得到简化。

  • 网络安全

区块链技术在网络安全方面找到了明显的应用。它可以保护数据不被对手修改。它还可以通过验证个人、团体或实体以及他们对服务和信息的访问程度来确保信息交流。

可以预见的是,区块链技术通过与军事人工智能、物联网、云计算和大数据的结合,将在军事管理、支持、安全甚至指挥方面有优先应用。另一方面,多位作者认为,与传统的信任机制相比,通过区块链获得的优势并不明显,整体影响甚至可能是有害的。

结语

本研究的结果支持这样的观点:区块链技术有可能为联盟保持技术优势的战略目的做出重大贡献。区块链正在加速人工智能、大数据、云计算和物联网的发展,其中一些已经被北约STO确定为未来二十年的主要战略颠覆者,并将对我们的社会和军界产生相当大的影响。

区块链仍处于起步阶段,但正在迅速发展。它不是 "银弹";相反,任何实施区块链的潜在机会都应该根据情况而定。在有些领域,区块链似乎很适合,其他领域可能不适合;在许多情况下,也许现在还不是实施区块链技术的合适时机。主要问题必须是 "区块链如何能提高北约的效率",而不是 "北约的每个案例如何能适合该技术"。

可以考虑以下建议:

  • 北约应与盟国学术机构密切合作研究,以增加其对区块链的技术理解。

  • 北约应寻求与主要技术机构和公司建立培训伙伴关系,以提高其对区块链的认识和知识。

  • 北约应扩大与领导实施这项技术的私营部门的合作,以跟踪全球发展。

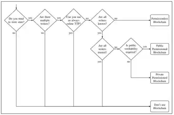
  • 北约的决策者可以参考以下文献中的图表,以更好地了解区块链是否是满足北约需求的适当解决方案:

图9. 决策树

图10. 确定区块链是否是解决问题的适当技术方案的流程图。

在未来十年的诸多挑战中,北约必须急切地追求区块链技术,研究其在军事应用中的潜力,并相应推进未来的转型。

成为VIP会员查看完整内容
70

相关内容

军事防务数据板块介绍:系统化采集、存储、管理、分析与军事国防安全相关信息的专用数据板块,其核心在于整合全球新兴国防技术(军事人工智能、无人系统等)、热点案例(俄乌战争、美以伊战争)等方面的最新时讯、研究报告/论文、条令法规、案例分析,为战略研判、情报分析、决策支持等提供知识支撑。
美国国会研究处:区块链新型应用来源
专知会员服务
47+阅读 · 2022年5月21日
北约《军事系统的网络安全风险评估》技术报告
专知会员服务
105+阅读 · 2022年4月18日
756页美国国家安全AI战略报告
专知会员服务
183+阅读 · 2021年3月25日
2021工业区块链案例集,68页pdf
专知
4+阅读 · 2021年12月1日
脱离币圈,区块链到底能做什么?
夕小瑶的卖萌屋
0+阅读 · 2021年7月28日
国家自然科学基金
3+阅读 · 2014年12月31日
国家自然科学基金
0+阅读 · 2013年12月31日
国家自然科学基金
1+阅读 · 2012年12月31日
国家自然科学基金
1+阅读 · 2012年12月31日
国家自然科学基金
2+阅读 · 2012年12月31日
国家自然科学基金
6+阅读 · 2010年12月31日
国家自然科学基金
0+阅读 · 2009年12月31日
国家自然科学基金
0+阅读 · 2009年12月31日
Arxiv
27+阅读 · 2020年6月19日
已删除
Arxiv
33+阅读 · 2020年3月23日
VIP会员
最新内容
战略前沿人工智能的再思考(中文)
专知会员服务
3+阅读 · 5月29日
《量化地基防空系统间接效应的博弈论方法》
专知会员服务
3+阅读 · 5月29日
“史诗怒火行动”中美军损失的作战飞机
专知会员服务
2+阅读 · 5月29日
ICML 2026 | 理解上下文持续学习中的泛化与遗忘
专知会员服务
5+阅读 · 5月28日
Agent Harness综述:大模型智能体执行器工程全景
专知会员服务
13+阅读 · 5月28日
《基于理论的威慑效能评估》
专知会员服务
8+阅读 · 5月28日
相关基金
国家自然科学基金
3+阅读 · 2014年12月31日
国家自然科学基金
0+阅读 · 2013年12月31日
国家自然科学基金
1+阅读 · 2012年12月31日
国家自然科学基金
1+阅读 · 2012年12月31日
国家自然科学基金
2+阅读 · 2012年12月31日
国家自然科学基金
6+阅读 · 2010年12月31日
国家自然科学基金
0+阅读 · 2009年12月31日
国家自然科学基金
0+阅读 · 2009年12月31日
微信扫码咨询专知VIP会员