国内:下游需求提升+政策驱动,充电桩行业旭日东升

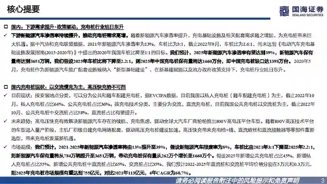
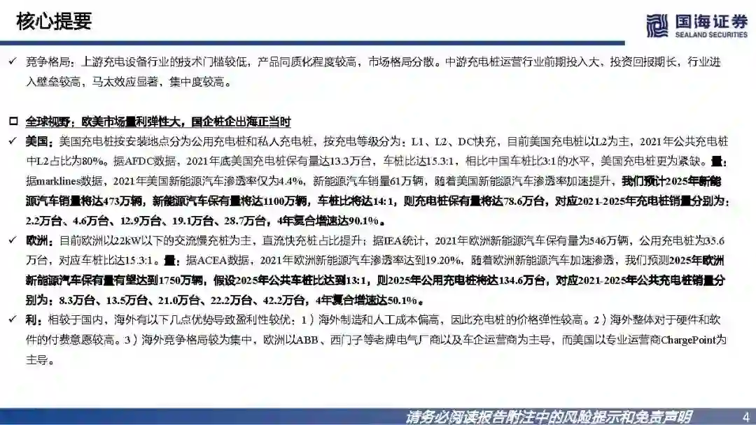
  下游新能源汽车渗透率持续提升,推动充电桩需求高增。随着新能源汽车渗透率提升,充电基础设施及相关配套需求随之增加,为充电桩带来巨大机遇。据中汽协和充电联盟数据,2021年新能源汽车渗透率为13%,车桩比为3:1,截止2022年9月,车桩比为2.6:1,尚未达到《电动汽车充电基础设施发展指南(2015-2020年)》中提出的2020年我国车桩比降至1:1的目标。我们预计,2025年新能源汽车渗透率有望达到39%,新能源汽车保有量将达到3651万辆,我们假设2025年车桩比将下降至2.2:1,则2025年中国充电桩保有量将达1660万台,即中国充电桩缺口达1398万台。2020年5月,充电桩作为新能源汽车推广配套设施被纳入“新型基础建设”,在新基建赋能以及地方政府政策支持下,充电桩行业旭日东升。     国内充电桩现状:以交流慢充为主,高压快充势不可挡     目前现状:按安装地点分类,可以分为公共和随车配建充电桩,据EVCIPA数据,目前我国以私人充电桩(随车配建充电桩)为主,截止2022年10月,私人充电桩占比64%,公共充电桩占比36%。按充电技术分类,主要分为交流、直流充电桩,目前我国公共充电桩以交流桩为主,截止2022年10月,公共充电桩中交流桩占比58%,直流桩占比有望提升。     未来趋势:高电压快充有效解决新能源汽车存在的续航、充电焦虑,驱动全球大汽车厂商纷纷推出800V高电压平台车型。随着800V高压技术平台的车型进入量产阶段,主机厂积极自建充电网络配套,驱动高压充电桩建设加速。高压快充带来充电枪+线、直流熔丝和直流接触器等零部件重新选型,带来充电桩发展新机遇。     市场规模:我们预计,2021-2025年新能源汽车渗透率将由13%提升至39%,假设新能源汽车报废率为8%,车桩比由2021年3:1下降至2025年2.2:1,则新能源汽车保有量将从784万辆提升至3651万辆,带动充电桩保有量从262万个增长至1660万个。假设2025年新增公共充电桩占比45%,新增私人充电桩占比55%,新增公共充电桩中直流桩占比65%,交流桩占比35%,我们预计2022-2025年直流桩和交流桩平均价格分别在5万元和0.3万元,则2025年充电桩市场规模有望达到755亿元,对比2021年113亿元,4年CAGR为60.7%。     竞争格局:上游充电设备行业的技术门槛较低,产品同质化程度较高,市场格局分散。中游充电桩运营行业前期投入大,投资回报期长,行业进入壁垒较高,马太效应显著,集中度较高。   全球视野:欧美市场量利弹性大,国企桩企出海正当时     美国:美国充电桩按安装地点分为公用充电桩和私人充电桩,按充电等级分为:L1、L2、DC快充,目前美国充电桩以L2为主,2021年公共充电桩中L2占比为80%。据AFDC数据,2021年底美国充电桩保有量达13.3万台,车桩比达15.3:1,相比中国车桩比3:1的水平,美国充电桩更为紧缺。量:据marklines数据,2021年美国新能源汽车渗透率仅为4.4%,新能源汽车销量61万辆,随着美国新能源汽车渗透率加速提升,我们预计2025年新能源汽车销量将达473万辆,新能源汽车保有量将达1100万辆,车桩比将达14:1,则充电桩保有量将达78.6万台,对应2021-2025年充电桩销量分别为:2.2万台、4.6万台、12.9万台、19.1万台、28.7万台,4年复合增速达90.1%。     欧洲:目前欧洲以22kW以下的交流慢充桩为主,直流快充桩占比提升;据IEA统计,2021年欧洲新能源汽车保有量为546万辆,公用充电桩为35.6万台,对应车桩比达15.3:1。量:据ACEA数据,2021年欧洲新能源汽车渗透率达到19.20%,随着欧洲新能源汽车加速渗透,我们预测2025年欧洲新能源汽车保有量有望达到1750万辆,假设2025年公共车桩比达到13:1,则2025年公用充电桩将达134.6万台,对应2021-2025年公共充电桩销量分别为:8.3万台、13.5万台、21.0万台、22.2万台、42.2万台,4年复合增速达50.1%。     利:相较于国内,海外有以下几点优势导致盈利性较优:1)海外制造和人工成本偏高,因此充电桩的价格弹性较高。2)海外整体对于硬件和软件的付费意愿较高。3)海外竞争格局较为集中,欧洲以ABB、西门子等老牌电气厂商以及车企运营商为主导,而美国以专业运营商ChargePoint为主导。

成为VIP会员查看完整内容
22

相关内容

中国智慧企业发展报告(2022),30页pdf
专知会员服务
37+阅读 · 2022年12月13日
2022年中国汽车智能充电行业概览
专知会员服务
24+阅读 · 2022年8月18日
中国数字经济发展报告(2022年)
专知会员服务
58+阅读 · 2022年7月10日
2022年中国充电桩行业短报告
专知会员服务
42+阅读 · 2022年6月23日
中国数字化采购行业研究报告,36页ppt
专知会员服务
18+阅读 · 2022年6月3日
5G AIoT全景商用产品手册,52页pdf
专知会员服务
55+阅读 · 2021年9月10日
专知会员服务
101+阅读 · 2021年8月8日
专知会员服务
63+阅读 · 2021年7月6日
新能源无法撼动BBA
创业邦杂志
1+阅读 · 2022年10月17日
创新药系列深度报告
专知
0+阅读 · 2022年9月13日
中国泛资讯行业洞察报告|36氪研究院
36氪
0+阅读 · 2022年3月23日
国家自然科学基金
1+阅读 · 2015年12月31日
国家自然科学基金
0+阅读 · 2015年12月31日
国家自然科学基金
0+阅读 · 2015年12月31日
国家自然科学基金
0+阅读 · 2013年12月31日
国家自然科学基金
0+阅读 · 2012年12月31日
国家自然科学基金
0+阅读 · 2012年12月31日
国家自然科学基金
0+阅读 · 2012年12月31日
国家自然科学基金
6+阅读 · 2010年11月30日
国家自然科学基金
0+阅读 · 2009年12月31日
Arxiv
16+阅读 · 2021年3月2日
Self-Driving Cars: A Survey
Arxiv
41+阅读 · 2019年1月14日
VIP会员
最新内容
认知战的本体论基础(2026中文报告)
专知会员服务
3+阅读 · 59分钟前
美空军条令(2026):外国对内防御
专知会员服务
2+阅读 · 今天1:32
美国与以色列如何在攻击伊朗中使用人工智能
专知会员服务
5+阅读 · 4月16日
《自动化战略情报管控》
专知会员服务
3+阅读 · 4月16日
得失评估:审视对伊朗战争的轨迹(简报)
专知会员服务
3+阅读 · 4月16日
【CMU博士论文】迈向可解释机器学习的理论基础
相关VIP内容
中国智慧企业发展报告(2022),30页pdf
专知会员服务
37+阅读 · 2022年12月13日
2022年中国汽车智能充电行业概览
专知会员服务
24+阅读 · 2022年8月18日
中国数字经济发展报告(2022年)
专知会员服务
58+阅读 · 2022年7月10日
2022年中国充电桩行业短报告
专知会员服务
42+阅读 · 2022年6月23日
中国数字化采购行业研究报告,36页ppt
专知会员服务
18+阅读 · 2022年6月3日
5G AIoT全景商用产品手册,52页pdf
专知会员服务
55+阅读 · 2021年9月10日
专知会员服务
101+阅读 · 2021年8月8日
专知会员服务
63+阅读 · 2021年7月6日
相关基金
国家自然科学基金
1+阅读 · 2015年12月31日
国家自然科学基金
0+阅读 · 2015年12月31日
国家自然科学基金
0+阅读 · 2015年12月31日
国家自然科学基金
0+阅读 · 2013年12月31日
国家自然科学基金
0+阅读 · 2012年12月31日
国家自然科学基金
0+阅读 · 2012年12月31日
国家自然科学基金
0+阅读 · 2012年12月31日
国家自然科学基金
6+阅读 · 2010年11月30日
国家自然科学基金
0+阅读 · 2009年12月31日
微信扫码咨询专知VIP会员