来源:腾讯   在数字时代的大背景下,数实融合发展不断深入,数字孪生作为产业数字化核心技术之一,其大规模应用还处于起步阶段。但面对着诸多领域的转型升级需求,其发展势头十分强劲,成为政产学研用等各界的重点关注领域,数字孪生俨然已走到了新时代的聚光灯下。   近日,腾讯发布了《腾讯数字孪生云白皮书》(以下简称“报告”)。该报告由腾讯研究院、数字孪生产品部、智慧行业八部、智慧交通事业部和智慧行业五部门共同编制,全面阐述了数字孪生的发展背景、技术体系、应用场景和演进趋势,多维且深度地解构了数字孪生全链条。  

  同时,报告还从数字孪生云底座、核心技术能力、典型行业服务等方面展示了腾讯深耕数字孪生的决心和成果,其“坚持开放生态与合作共创”的理念也得以彰显,腾讯也能够以此为契机,携手各界伙伴共同探讨并推动数字孪生产业发展,这也是该报告发布的初衷。

数字孪生持续迭代升级 让“万物孪生”逐渐照进现实

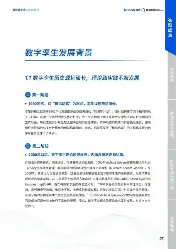
  据报告显示,数字孪生已成为科技战略和产业转型的关键抓手,为抢抓数字孪生发展机遇,美国、欧盟和中国等从数字孪生技术、应用、投资、生态等维度进行了积极布局。美国方面,主要以国防科技战略为驱动,完善数字孪生顶层设计,进行数字孪生项目投资,推动跨行业应用,培育产学研生态;欧盟方面,顶层设计与项目投入同步进行,加大数字孪生在不同领域的落地布局,推动数字孪生在环境保护、城市建设、生产制造等领域的投资和应用。   我国数字孪生政策布局早已开启,经过不断演进,逐步形成了“技术+应用”的双轮驱动体系,为产业发展营造了良好空间,借着十四五规划的东风,国家层面和各个地方都在推动数字孪生技术创新,拓展数字孪生在泛行业的纵深应用。   报告指出,经过持续的技术迭代和实践探索,数字孪生以“模拟仿真”为起点,经过多年的实践和理论发展,逐步形成了“几何+机理+数据驱动”的应用范式。从内涵定义上看,数字孪生是对物理实体的数字化表达,以历史数据、实时数据为基础,融合几何、机理、数据驱动等多种数字模型,实现对物理对象的映射呈现、分析优化、诊断预测以及闭环控制。在实施层面,数字孪生需要达到“能交互、可计算、易应用”三个要求。  

数字孪生实施参考架构图

  报告还指出,数字孪生技术体系涉及数字支撑、孪生构建、人机交互三大类技术,这些技术不断进行创新升级,共同提升了数字孪生的实时性、精准性、灵活性和交互性。  

数字孪生技术体系

  其中,几何建模及展示技术路径呈现出多样化趋势,推动了数字孪生向建模高效、实时展示、部署灵活的方向发展;物联网、数字线程、大数据为数字孪生提供了数据支撑能力,人工智能也促进了数字孪生预测能力;仿真建模开始向集成和实时演进,助力数字孪生构建精确模型;数字支撑技术进行持续迭代,夯实了数字孪生的基础能力;XR技术基于沉浸式交互能力,拓展了数字孪生的应用空间。    完善标准、构建生态 数字孪生产业发展“任重道远”

  纵观数字孪生的应用规划和实践,不同领域对数字孪生有着不同的应用场景和价值诉求,报告总结了“制造、能源、城市、建筑、交通、水利”六大行业和“设计/仿真、生产/作业、服务/运营、安全/管理”四大场景,借助数字孪生可优化规划设计结果、提升生产作业效率、变革服务运营范式、提高安全管理水平,数字孪生的探索应用逐渐向行业全生命周期渗透。   报告还分析了未来数字孪生发展过程中面临的诸多挑战,在标准体系建设方面,数字孪生的应用包含了不同结构、不同来源、不同对象的数据以及多尺度、多物理场、多学科的模型,因此,数据层面和模型层面的标准均亟需统一,另外,产品互通等标准的缺失也限制了数字孪生产品间的协同配合,所以,产品层面的标准也需进一步完善;在开源生态构建方面,数字孪生作为当下再次兴起的交叉技术,需要进行多角度布局,比如,需要里程碑式的开源项目将其技术推向大规模工程化应用,需要实力雄厚的基金会等长期资金支持,需要产业参与者提高开源及贡献意识,需要丰富的开源生态将活力注入其发展进程中等等。   报告还指出,大规模、多尺度的数字孪生可视化与仿真分析将成为未来城市、工业、交通等多类行业共性需求,但由于物理世界的连续性和复杂性,全息精细的刻画和模拟仿真仍存在难点,融合了机器学习、多尺度建模以及分布式高性能计算的技术将是解决此类问题的关键。对此,腾讯亦可结合自身AI、云计算等技术优势,助力数字孪生持续演进。   展望未来,数字孪生对数实融合发展的重要性不言而喻,随着政策环境和用户需求的变化,其在助力产业互联网发展过程中价值越发明显。相信不久的将来,数字孪生将成为千百行业数字化工具,万物孪生逐步照进现实。   具体内容如下

成为VIP会员查看完整内容
118

相关内容

数字孪生是一个虚拟模型,用于准确地反映物理对象。 所研究的对象(例如风力涡轮)会配备各种与重要功能领域相关的传感器。 这些传感器产生与物理对象不同方面的性能相关的数据,如能量输出、温度、天气条件等等。 然后,这些数据将转发到处理系统并应用于数字副本。
《工业智能白皮书》(2022)正式发布,52页pdf
专知会员服务
71+阅读 · 2023年1月17日
重磅!《数字孪生城市白皮书(2022年)》发布,54页pdf
专知会员服务
53+阅读 · 2023年1月12日
中国金融科技生态白皮书(2022年),65页pdf
专知会员服务
38+阅读 · 2022年11月21日
城市数字孪生标准化白皮书(2022版)
专知会员服务
178+阅读 · 2022年1月12日
数字孪生城市白皮书(2021),47页pdf
专知会员服务
112+阅读 · 2021年12月24日
隐私计算应用白皮书, 54页pdf
专知会员服务
177+阅读 · 2021年12月18日
重磅!数字孪生技术应用白皮书(2021)
专知会员服务
259+阅读 · 2021年12月8日
人工智能AI中台白皮书(2021年),45页pdf
专知会员服务
288+阅读 · 2021年9月18日
【腾讯IDC】数实共生:未来经济白皮书2021,81页pdf
专知会员服务
75+阅读 · 2021年1月24日
百度《城市数字化转型》白皮书,78页pdf
专知
1+阅读 · 2022年8月19日
华为《下一代数据中心白皮书》,20页pdf
专知
4+阅读 · 2022年5月31日
零碳智慧园区白皮书(2022),66页pdf
专知
9+阅读 · 2022年2月17日
区块链白皮书,44页pdf
专知
7+阅读 · 2021年12月30日
数字孪生城市白皮书(2021),47页pdf
专知
6+阅读 · 2021年12月24日
重磅!数字孪生技术应用白皮书(2021)
专知
14+阅读 · 2021年12月8日
国家自然科学基金
0+阅读 · 2015年12月31日
国家自然科学基金
2+阅读 · 2015年12月31日
国家自然科学基金
0+阅读 · 2013年12月31日
国家自然科学基金
0+阅读 · 2012年12月31日
国家自然科学基金
1+阅读 · 2011年12月31日
国家自然科学基金
3+阅读 · 2009年12月31日
Arxiv
19+阅读 · 2022年10月6日
Arxiv
33+阅读 · 2021年3月8日
Arxiv
11+阅读 · 2018年5月13日
Arxiv
29+阅读 · 2018年4月6日
VIP会员
最新内容
【CMU博士论文】物理世界的视觉感知与深度理解
专知会员服务
0+阅读 · 今天14:36
伊朗战争停火期间美军关键弹药状况分析
专知会员服务
6+阅读 · 今天11:13
电子战革命:塑造战场的十年突破(2015–2025)
专知会员服务
4+阅读 · 今天9:19
人工智能即服务与未来战争(印度视角)
专知会员服务
2+阅读 · 今天7:57
《美国战争部2027财年军事人员预算》
专知会员服务
2+阅读 · 今天7:44
伊朗战争中的电子战
专知会员服务
5+阅读 · 今天7:04
大语言模型平台在国防情报应用中的对比
专知会员服务
8+阅读 · 今天3:12
相关VIP内容
《工业智能白皮书》(2022)正式发布,52页pdf
专知会员服务
71+阅读 · 2023年1月17日
重磅!《数字孪生城市白皮书(2022年)》发布,54页pdf
专知会员服务
53+阅读 · 2023年1月12日
中国金融科技生态白皮书(2022年),65页pdf
专知会员服务
38+阅读 · 2022年11月21日
城市数字孪生标准化白皮书(2022版)
专知会员服务
178+阅读 · 2022年1月12日
数字孪生城市白皮书(2021),47页pdf
专知会员服务
112+阅读 · 2021年12月24日
隐私计算应用白皮书, 54页pdf
专知会员服务
177+阅读 · 2021年12月18日
重磅!数字孪生技术应用白皮书(2021)
专知会员服务
259+阅读 · 2021年12月8日
人工智能AI中台白皮书(2021年),45页pdf
专知会员服务
288+阅读 · 2021年9月18日
【腾讯IDC】数实共生:未来经济白皮书2021,81页pdf
专知会员服务
75+阅读 · 2021年1月24日
相关资讯
百度《城市数字化转型》白皮书,78页pdf
专知
1+阅读 · 2022年8月19日
华为《下一代数据中心白皮书》,20页pdf
专知
4+阅读 · 2022年5月31日
零碳智慧园区白皮书(2022),66页pdf
专知
9+阅读 · 2022年2月17日
区块链白皮书,44页pdf
专知
7+阅读 · 2021年12月30日
数字孪生城市白皮书(2021),47页pdf
专知
6+阅读 · 2021年12月24日
重磅!数字孪生技术应用白皮书(2021)
专知
14+阅读 · 2021年12月8日
相关基金
国家自然科学基金
0+阅读 · 2015年12月31日
国家自然科学基金
2+阅读 · 2015年12月31日
国家自然科学基金
0+阅读 · 2013年12月31日
国家自然科学基金
0+阅读 · 2012年12月31日
国家自然科学基金
1+阅读 · 2011年12月31日
国家自然科学基金
3+阅读 · 2009年12月31日
微信扫码咨询专知VIP会员