百度《城市数字化转型》白皮书,78页pdf

2022 年 8 月 19 日 专知
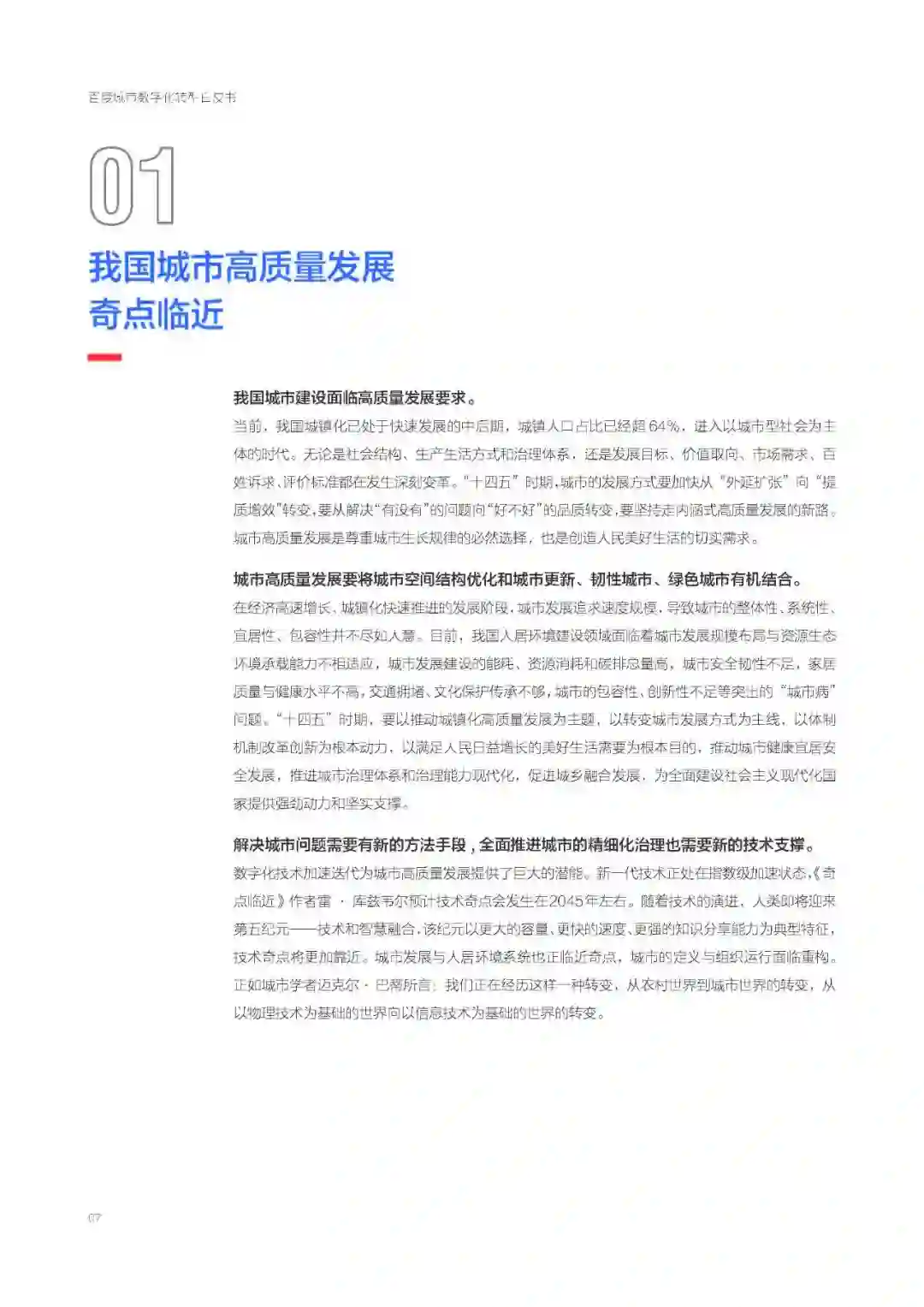
8月16日,百度智能云智慧城市联合中国信通院产业与规划研究所编写的《百度城市数字化转型白皮书》正式发布, 对中国城市数字化转型工作阶段性成果进行理论沉淀,给出城市数字化转型发展新思路。

《百度城市数字化转型白皮书》

《白皮书》显示,新时期城市数字化转型的重点包含六个方面:

应加快“数字底座”升级, 以“整体性变革”和“可持续发展”为目标导向, 以理念、机制、技术、要素、应用的“全场景创新”, 驱动数字经济、数字政府和数字社会的高质量发展, 打造“共建共治共享”的城市数字化转型生态。

当前,我国城市建设呈现出分级分类数字化转型的要求, 百度智慧城市近期公布的“九州”区县大脑,核心就是 满足不同规模体量、不同行政级别的城市数字化转型需求。 此外,以场景应用牵引数字化转型走深走实,用解决“一件事”的思路重构业务流程机制,打造“一网管”、“掌上办”、“刷脸办”等创新应用。

《白皮书》也指出, 城市数字化转型可以引入智慧总线和知识总线, 统一纳管城市的各类设备、算力、算法、数据、应用,构建城市全要素图谱支撑智能化决策和统一应用。

“产城融合是新动能。”百度智慧城市认为, 数智技术和资源赋能下的“城市运行管理指挥中心”、“城市数字经济赋能中心”和“城市数字化体验中心”,为城市治理、生产和生活的全面转型提供了三维驱动引擎。 最后,《白皮书》认为现阶段城市数字化转型,应整合各方力量打造多元主体共同参与的长效模式。

百度智能云在城市数字化转型、行业智能化发展等领域深耕多年,这些创新举措的背后,凝结着深厚的“内功”支撑。 《白皮书》还首次展示了百度智能云升级推出的 “一底、两线、三心、四度” 的全新城市数字化转型总体框架,从“底座-总线-中心-应用”全方位、多层次为城市数字化转型建设服务赋能。

百度城市数字化转型整体框架


截至目前,百度智慧城市已携手生态伙伴形成了 70余个 城市智慧化场景应用解决方案,服务 200余家 政府客户。以新框架为指引,百度智能云将高质量助推城市治理、生产、生活的全面转型升级。

据悉,在即将举办的2022智能经济高峰论坛上,百度还将对外发布在助力产业转型变革方面的最新进展情况,百度智能云将带来惊艳“上新”。


专知便捷查看

便捷下载,请关注专知公众号(点击上方蓝色专知关注)

  • 后台回复“cd78” 就可以获取百度《城市数字化转型》白皮书,78页pdf》专知下载链接

                       
专知,专业可信的人工智能知识分发 ,让认知协作更快更好!欢迎注册登录专知www.zhuanzhi.ai,获取100000+AI(AI与军事、医药、公安等)主题干货知识资料!
欢迎微信扫一扫加入专知人工智能知识星球群,获取最新AI专业干货知识教程资料和与专家交流咨询
点击“ 阅读原文 ”,了解使用 专知 ,查看获取100000+AI主题知识资料
登录查看更多
1

相关内容

百度城市数字化转型白皮书
专知会员服务
40+阅读 · 2022年8月18日
《深度学习平台发展报告(2022年)》发布, 26页pdf
专知会员服务
121+阅读 · 2022年7月29日
《人工智能安全测评白皮书》,99页pdf
专知会员服务
378+阅读 · 2022年2月26日
数字孪生城市白皮书(2021),47页pdf
专知会员服务
112+阅读 · 2021年12月24日
重磅 |《企业数字化转型白皮书(2021版)》发布!83页pdf
专知会员服务
164+阅读 · 2021年11月11日
专知会员服务
81+阅读 · 2021年7月28日
智慧城市白皮书(2021年)
专知会员服务
180+阅读 · 2021年4月24日
中国金融科技生态白皮书(2022年),65页pdf
《人工智能安全测评白皮书》,99页pdf
专知
36+阅读 · 2022年2月26日
数据治理标准化白皮书(2021年), 34页pdf
专知
6+阅读 · 2022年1月18日
车联网白皮书,44页pdf
专知
2+阅读 · 2022年1月3日
数字孪生城市白皮书(2021),47页pdf
专知
6+阅读 · 2021年12月24日
国家自然科学基金
0+阅读 · 2014年12月31日
国家自然科学基金
18+阅读 · 2014年12月31日
国家自然科学基金
0+阅读 · 2012年12月31日
国家自然科学基金
3+阅读 · 2012年12月31日
国家自然科学基金
0+阅读 · 2011年12月31日
国家自然科学基金
2+阅读 · 2011年7月31日
Arxiv
0+阅读 · 2022年11月22日
Arxiv
0+阅读 · 2022年11月21日
Arxiv
0+阅读 · 2022年11月21日
Arxiv
14+阅读 · 2022年5月6日
Arxiv
20+阅读 · 2021年9月22日
Arxiv
37+阅读 · 2019年11月7日
Domain Representation for Knowledge Graph Embedding
Arxiv
14+阅读 · 2019年9月11日
Arxiv
15+阅读 · 2018年4月3日
VIP会员
最新内容
战略前沿人工智能的再思考(中文)
专知会员服务
5+阅读 · 5月29日
《量化地基防空系统间接效应的博弈论方法》
专知会员服务
5+阅读 · 5月29日
“史诗怒火行动”中美军损失的作战飞机
专知会员服务
5+阅读 · 5月29日
ICML 2026 | 理解上下文持续学习中的泛化与遗忘
专知会员服务
5+阅读 · 5月28日
Agent Harness综述:大模型智能体执行器工程全景
专知会员服务
15+阅读 · 5月28日
《基于理论的威慑效能评估》
专知会员服务
8+阅读 · 5月28日
相关VIP内容
百度城市数字化转型白皮书
专知会员服务
40+阅读 · 2022年8月18日
《深度学习平台发展报告(2022年)》发布, 26页pdf
专知会员服务
121+阅读 · 2022年7月29日
《人工智能安全测评白皮书》,99页pdf
专知会员服务
378+阅读 · 2022年2月26日
数字孪生城市白皮书(2021),47页pdf
专知会员服务
112+阅读 · 2021年12月24日
重磅 |《企业数字化转型白皮书(2021版)》发布!83页pdf
专知会员服务
164+阅读 · 2021年11月11日
专知会员服务
81+阅读 · 2021年7月28日
智慧城市白皮书(2021年)
专知会员服务
180+阅读 · 2021年4月24日
相关基金
国家自然科学基金
0+阅读 · 2014年12月31日
国家自然科学基金
18+阅读 · 2014年12月31日
国家自然科学基金
0+阅读 · 2012年12月31日
国家自然科学基金
3+阅读 · 2012年12月31日
国家自然科学基金
0+阅读 · 2011年12月31日
国家自然科学基金
2+阅读 · 2011年7月31日
相关论文
Arxiv
0+阅读 · 2022年11月22日
Arxiv
0+阅读 · 2022年11月21日
Arxiv
0+阅读 · 2022年11月21日
Arxiv
14+阅读 · 2022年5月6日
Arxiv
20+阅读 · 2021年9月22日
Arxiv
37+阅读 · 2019年11月7日
Domain Representation for Knowledge Graph Embedding
Arxiv
14+阅读 · 2019年9月11日
Arxiv
15+阅读 · 2018年4月3日
Top
微信扫码咨询专知VIP会员