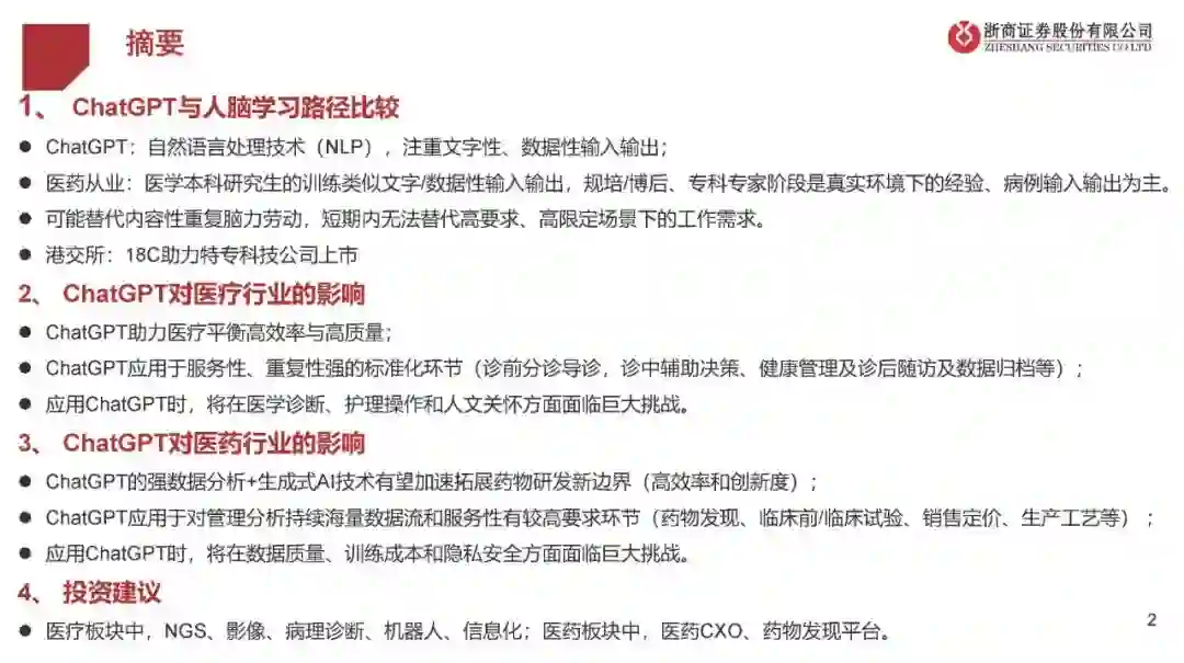
1、ChatGPT与人脑学习路径比较   ChatGPT:自然语言处理技术(NLP),注重文字性、数据性输入输出;   医药从业:医学本科研究生的训练类似文字/数据性输入输出,规培/博后、专科专家阶段是真实环境下的经验、病例输入输出为主   可能替代内容性重复脑力劳动,短期内无法替代高要求、高限定场景下的工作需求。   港交所:18C助力特专科技公司上市   2、ChatGPT对医疗行业的影响   ChatGPT助力医疗平衡高效率与高质量;   ChatGPT应用于服务性、重复性强的标准化环节(诊前分诊导诊,诊中辅助决策、健康管理及诊后随访及数据归档等);   应用ChatGPT时,将在医学诊断、护理操作和人文关怀方面面临巨大挑战。   3、ChatGPT对医药行业的影响   ChatGPT的强数据分析+生成式AI技术有望加速拓展药物研发新边界(高效率和创新度);   ChatGPT应用于对管理分析持续海量数据流和服务性有较高要求环节(药物发现、临床前/临床试验、销售定价、生产工艺等);   应用ChatGPT时,将在数据质量、训练成本和隐私安全方面面临巨大挑战。

成为VIP会员查看完整内容
110

相关内容

ChatGPT(全名:Chat Generative Pre-trained Transformer),美国OpenAI 研发的聊天机器人程序 [1] ,于2022年11月30日发布 。ChatGPT是人工智能技术驱动的自然语言处理工具,它能够通过学习和理解人类的语言来进行对话,还能根据聊天的上下文进行互动,真正像人类一样来聊天交流,甚至能完成撰写邮件、视频脚本、文案、翻译、代码,写论文任务。 [1] https://openai.com/blog/chatgpt/
【ChatGPT系列报告】AI 大模型在自动驾驶中的应用
专知会员服务
90+阅读 · 2023年5月5日
【ChatGPT系列报告】ChatGPT类聊天AI在医疗端的使用报告
专知会员服务
92+阅读 · 2023年4月28日
【ChatGPT系列报告】ChatGPT/GPT-4 如何赋能应用,31页pdf
专知会员服务
167+阅读 · 2023年4月9日
【ChatGPT系列报告】ChatGPT引领AI突破,工业AI前景可期
专知会员服务
96+阅读 · 2023年4月7日
【ChatGPT系列报告】ChatGPT如何改变银行业?
专知会员服务
141+阅读 · 2023年3月11日
【ChatGPT系列报告】国内大模型概览,42页ppt
专知会员服务
452+阅读 · 2023年3月8日
【ChatGPT系列报告】AIGC空间广阔,行业应用大有可为
专知会员服务
112+阅读 · 2023年3月8日
【ChatGPT系列报告】算力、数据与模型综合分析,46页Slides
【ChatGPT系列报告】ChatGPT 引发的大模型时代变革,80页pdf
专知会员服务
221+阅读 · 2023年2月28日
毫末智行,首推自动驾驶「ChatGPT」
机器之心
7+阅读 · 2023年4月12日
2022年中国AI制药行业概览,39页pdf
专知
5+阅读 · 2022年7月28日
2022年中国机器视觉行业概览报告,39页pdf
【人工智能】人工智能5大商业模式
产业智能官
16+阅读 · 2017年10月16日
国家自然科学基金
1+阅读 · 2014年12月31日
国家自然科学基金
6+阅读 · 2014年12月31日
国家自然科学基金
1+阅读 · 2014年12月31日
国家自然科学基金
1+阅读 · 2012年12月31日
国家自然科学基金
0+阅读 · 2012年12月31日
国家自然科学基金
0+阅读 · 2012年12月31日
国家自然科学基金
0+阅读 · 2011年12月31日
国家自然科学基金
0+阅读 · 2011年12月31日
国家自然科学基金
1+阅读 · 2009年12月31日
Arxiv
0+阅读 · 2023年5月17日
Arxiv
69+阅读 · 2022年6月13日
Arxiv
15+阅读 · 2020年12月17日
VIP会员
最新内容
以色列-美国-伊朗战争中的无人机:关键要点
专知会员服务
1+阅读 · 今天14:04
《Palantir任务保障性软件安全标准(MA-S2)》
专知会员服务
5+阅读 · 今天13:49
基于声学的无人机检测技术综述
专知会员服务
4+阅读 · 今天13:37
《当代混合战争分析框架:俄乌战争经验教训》
专知会员服务
4+阅读 · 今天13:11
战略前沿人工智能的再思考(中文)
专知会员服务
7+阅读 · 5月29日
《量化地基防空系统间接效应的博弈论方法》
专知会员服务
5+阅读 · 5月29日
“史诗怒火行动”中美军损失的作战飞机
专知会员服务
6+阅读 · 5月29日
ICML 2026 | 理解上下文持续学习中的泛化与遗忘
专知会员服务
5+阅读 · 5月28日
相关VIP内容
【ChatGPT系列报告】AI 大模型在自动驾驶中的应用
专知会员服务
90+阅读 · 2023年5月5日
【ChatGPT系列报告】ChatGPT类聊天AI在医疗端的使用报告
专知会员服务
92+阅读 · 2023年4月28日
【ChatGPT系列报告】ChatGPT/GPT-4 如何赋能应用,31页pdf
专知会员服务
167+阅读 · 2023年4月9日
【ChatGPT系列报告】ChatGPT引领AI突破,工业AI前景可期
专知会员服务
96+阅读 · 2023年4月7日
【ChatGPT系列报告】ChatGPT如何改变银行业?
专知会员服务
141+阅读 · 2023年3月11日
【ChatGPT系列报告】国内大模型概览,42页ppt
专知会员服务
452+阅读 · 2023年3月8日
【ChatGPT系列报告】AIGC空间广阔,行业应用大有可为
专知会员服务
112+阅读 · 2023年3月8日
【ChatGPT系列报告】算力、数据与模型综合分析,46页Slides
【ChatGPT系列报告】ChatGPT 引发的大模型时代变革,80页pdf
专知会员服务
221+阅读 · 2023年2月28日
相关基金
国家自然科学基金
1+阅读 · 2014年12月31日
国家自然科学基金
6+阅读 · 2014年12月31日
国家自然科学基金
1+阅读 · 2014年12月31日
国家自然科学基金
1+阅读 · 2012年12月31日
国家自然科学基金
0+阅读 · 2012年12月31日
国家自然科学基金
0+阅读 · 2012年12月31日
国家自然科学基金
0+阅读 · 2011年12月31日
国家自然科学基金
0+阅读 · 2011年12月31日
国家自然科学基金
1+阅读 · 2009年12月31日
微信扫码咨询专知VIP会员