《中国城市区块链发展水平评估报告(2018年)》

2019 年 1 月 4 日 数盟

2018年12月7日,赛迪(青岛)区块链研究院发布了《中国城市区块链发展水平评估报告(2018年)》,报告从政策环境、科研实力、产业基础、资本支持四个方面对中国45座重点城市的区块链发展水平进行评估,并评选出中国城市区块链发展25强。

其中,北京凭借其雄厚科研实力和强大产业基础,以107.92分居于榜首,杭州、上海和深圳则分别以105.66分、103.00分、93.26分列二、三、四名。贵阳凭借其在区块链政策的重大举措和成果,位列第五名。广州、长沙、青岛、重庆和佛山则分别占第6名至第10名。

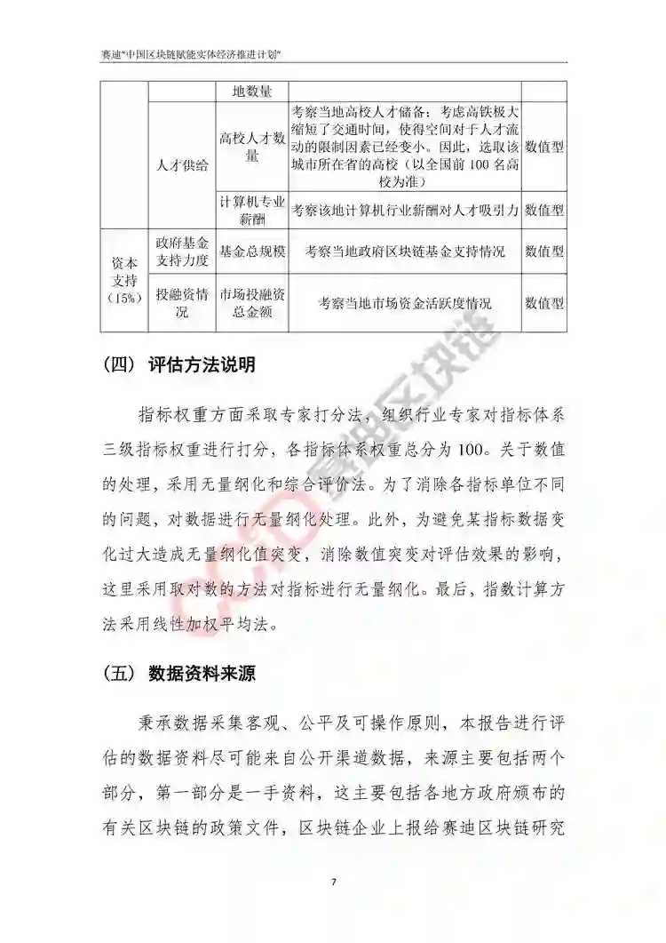
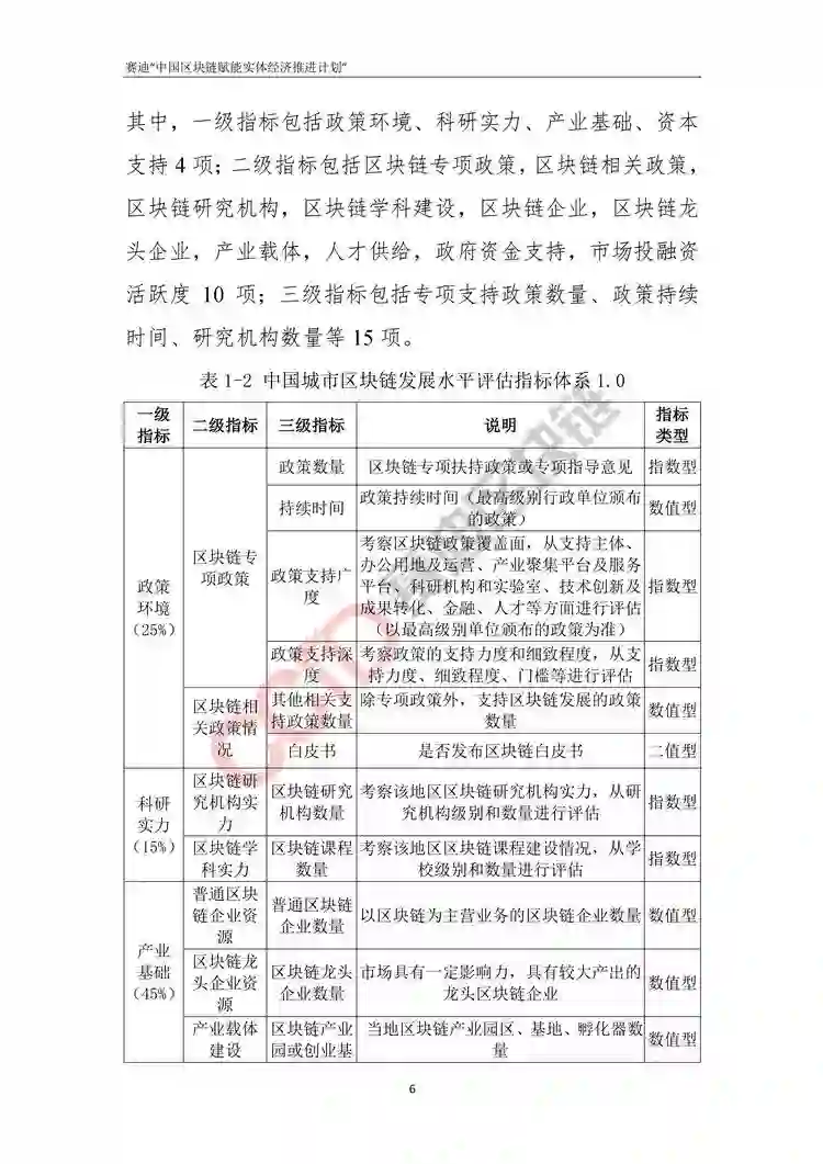
报告还在区块链的政策、科研、产业和资本四个单项方面对城市进行了排名。本报告对于主管部门掌握各地区发展现状、调整行业管理重点,以及对地方政府优化资源配置并推动区块链产业发展具有积极作用。

报告如下:




识别下图二维码,加“数盟社区”为好友,回复暗号“入群”,加入数盟社区交流群,群内持续有干货分享~~

媒体合作请联系:

邮箱:[email protected]


登录查看更多
0

相关内容

区块链(Blockchain)是由节点参与的分布式数据库系统,它的特点是不可更改,不可伪造,也可以将其理解为账簿系统(ledger)。它是比特币的一个重要概念,完整比特币区块链的副本,记录了其代币(token)的每一笔交易。通过这些信息,我们可以找到每一个地址,在历史上任何一点所拥有的价值。

知识荟萃

精品入门和进阶教程、论文和代码整理等

更多

查看相关VIP内容、论文、资讯等
新时期我国信息技术产业的发展
专知会员服务
71+阅读 · 2020年1月18日
报告 | 2020中国5G经济报告,100页pdf
专知会员服务
99+阅读 · 2019年12月29日
【德勤】中国人工智能产业白皮书,68页pdf
专知会员服务
311+阅读 · 2019年12月23日
2019中国硬科技发展白皮书 193页
专知会员服务
86+阅读 · 2019年12月13日
【大数据白皮书 2019】中国信息通信研究院
专知会员服务
138+阅读 · 2019年12月12日
【白皮书】“物联网+区块链”应用与发展白皮书-2019
专知会员服务
94+阅读 · 2019年11月13日
5G全产业链发展分析报告
行业研究报告
12+阅读 · 2019年6月7日
2019中国养老产业发展剖析与发展趋势分析报告
行业研究报告
8+阅读 · 2019年5月18日
数字孪生城市研究报告
智能交通技术
11+阅读 · 2018年12月23日
2018年德国汽车产业研究报告
行业研究报告
16+阅读 · 2018年12月1日
2018年中国供应链金融行业研究报告
艾瑞咨询
7+阅读 · 2018年11月20日
CCF发布2017-2018中国计算机科学技术发展报告
中国计算机学会
18+阅读 · 2018年11月7日
深度|拥抱人工智能报告:中国未来就业的挑战与应对
机器人大讲堂
6+阅读 · 2018年9月24日
《中国人工智能发展报告2018》(附PDF下载)
走向智能论坛
19+阅读 · 2018年7月17日
CoQA: A Conversational Question Answering Challenge
Arxiv
7+阅读 · 2018年8月21日
Arxiv
3+阅读 · 2017年12月14日
VIP会员
最新内容
最新“指挥控制”领域出版物合集(简介)
专知会员服务
2+阅读 · 4月12日
面向军事作战需求开发的人工智能(RAIMOND)
专知会员服务
9+阅读 · 4月12日
远程空中优势:新一代超视距导弹的兴起
专知会员服务
1+阅读 · 4月12日
大语言模型溯因推理的统一分类学与综述
专知会员服务
1+阅读 · 4月12日
相关VIP内容
新时期我国信息技术产业的发展
专知会员服务
71+阅读 · 2020年1月18日
报告 | 2020中国5G经济报告,100页pdf
专知会员服务
99+阅读 · 2019年12月29日
【德勤】中国人工智能产业白皮书,68页pdf
专知会员服务
311+阅读 · 2019年12月23日
2019中国硬科技发展白皮书 193页
专知会员服务
86+阅读 · 2019年12月13日
【大数据白皮书 2019】中国信息通信研究院
专知会员服务
138+阅读 · 2019年12月12日
【白皮书】“物联网+区块链”应用与发展白皮书-2019
专知会员服务
94+阅读 · 2019年11月13日
相关资讯
5G全产业链发展分析报告
行业研究报告
12+阅读 · 2019年6月7日
2019中国养老产业发展剖析与发展趋势分析报告
行业研究报告
8+阅读 · 2019年5月18日
数字孪生城市研究报告
智能交通技术
11+阅读 · 2018年12月23日
2018年德国汽车产业研究报告
行业研究报告
16+阅读 · 2018年12月1日
2018年中国供应链金融行业研究报告
艾瑞咨询
7+阅读 · 2018年11月20日
CCF发布2017-2018中国计算机科学技术发展报告
中国计算机学会
18+阅读 · 2018年11月7日
深度|拥抱人工智能报告:中国未来就业的挑战与应对
机器人大讲堂
6+阅读 · 2018年9月24日
《中国人工智能发展报告2018》(附PDF下载)
走向智能论坛
19+阅读 · 2018年7月17日
Top
微信扫码咨询专知VIP会员