下载 | 超全机器学习思维导图

2019 年 1 月 17 日 机器学习算法与Python学习

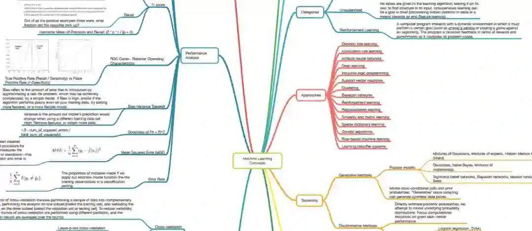
本次给大家分享的是dformoso大神整理的机器学习思维导图,这可是有整整5页的内容!


机器学习思维导图主要涵盖:数据处理方法、特征Encoding、机器学习基础概念、处理流程、机器学习数学理论、神经网络和常见的机器学习算法(如贝叶斯、决策树和SVM等)


部分截图如下





全套机器学习思维导图下载方式

关注公众号,后台回复关键词

20190118


推荐阅读

MIT《深度学习基础》第一课68分钟视频+69页PPT

7种简洁Python语法,教你码出一手好代码

送书 | 人工智能书单推荐,免费送10本!

深度学习基础知识|上

斩获BAT等7家Offer!GitHub4万Star项目作者的面试经历

必备 | AI & DS七大 Python 库

下载 | 954页《数据可视化》手册

知识点 | 全面理解支持向量机


登录查看更多
23

相关内容

商业数据分析,39页ppt
专知会员服务
165+阅读 · 2020年6月2日
【经典书】机器学习高斯过程,266页pdf
专知会员服务
235+阅读 · 2020年5月2日
简明扼要!Python教程手册,206页pdf
专知会员服务
48+阅读 · 2020年3月24日
Sklearn 与 TensorFlow 机器学习实用指南,385页pdf
专知会员服务
131+阅读 · 2020年3月15日
机器学习速查手册,135页pdf
专知会员服务
345+阅读 · 2020年3月15日
资源 | 李航老师《统计学习方法》(第2版)课件下载
专知会员服务
257+阅读 · 2019年11月10日
学习自然语言处理路线图
专知会员服务
140+阅读 · 2019年9月24日
下载 | 954页《数据可视化》手册
机器学习算法与Python学习
22+阅读 · 2019年1月3日
下载 | 100页机器学习入门完整版,初学者必备!
机器学习算法与Python学习
15+阅读 · 2018年12月18日
1024 | 最全面试总结,深度学习500问,面试必备【下载】
机器学习算法与Python学习
53+阅读 · 2018年10月24日
如何从零到一地开始机器学习 ?(附思维导图)
THU数据派
6+阅读 · 2018年4月17日
收藏!超全机器学习资料合集!(附下载)
数据派THU
14+阅读 · 2018年1月8日
深度学习模型、概念思维导图分享
深度学习与NLP
8+阅读 · 2017年8月22日
【推荐】深度学习思维导图
机器学习研究会
15+阅读 · 2017年8月20日
Adversarial Transfer Learning
Arxiv
12+阅读 · 2018年12月6日
Arxiv
22+阅读 · 2018年8月30日
Arxiv
11+阅读 · 2018年7月8日
Arxiv
8+阅读 · 2018年5月15日
VIP会员
最新内容
AutoScientists:自组织智能体团队驱动长期科学实验
战略前沿人工智能的再思考(中文)
专知会员服务
3+阅读 · 今天14:53
《量化地基防空系统间接效应的博弈论方法》
专知会员服务
3+阅读 · 今天14:51
“史诗怒火行动”中美军损失的作战飞机
专知会员服务
2+阅读 · 今天14:38
ICML 2026 | 理解上下文持续学习中的泛化与遗忘
专知会员服务
5+阅读 · 5月28日
Agent Harness综述:大模型智能体执行器工程全景
专知会员服务
13+阅读 · 5月28日
《基于理论的威慑效能评估》
专知会员服务
8+阅读 · 5月28日
相关VIP内容
商业数据分析,39页ppt
专知会员服务
165+阅读 · 2020年6月2日
【经典书】机器学习高斯过程,266页pdf
专知会员服务
235+阅读 · 2020年5月2日
简明扼要!Python教程手册,206页pdf
专知会员服务
48+阅读 · 2020年3月24日
Sklearn 与 TensorFlow 机器学习实用指南,385页pdf
专知会员服务
131+阅读 · 2020年3月15日
机器学习速查手册,135页pdf
专知会员服务
345+阅读 · 2020年3月15日
资源 | 李航老师《统计学习方法》(第2版)课件下载
专知会员服务
257+阅读 · 2019年11月10日
学习自然语言处理路线图
专知会员服务
140+阅读 · 2019年9月24日
相关资讯
下载 | 954页《数据可视化》手册
机器学习算法与Python学习
22+阅读 · 2019年1月3日
下载 | 100页机器学习入门完整版,初学者必备!
机器学习算法与Python学习
15+阅读 · 2018年12月18日
1024 | 最全面试总结,深度学习500问,面试必备【下载】
机器学习算法与Python学习
53+阅读 · 2018年10月24日
如何从零到一地开始机器学习 ?(附思维导图)
THU数据派
6+阅读 · 2018年4月17日
收藏!超全机器学习资料合集!(附下载)
数据派THU
14+阅读 · 2018年1月8日
深度学习模型、概念思维导图分享
深度学习与NLP
8+阅读 · 2017年8月22日
【推荐】深度学习思维导图
机器学习研究会
15+阅读 · 2017年8月20日
Top
微信扫码咨询专知VIP会员