等保2.0解读 | 你和云等保之间,可能还差一个它…

2019 年 5 月 17 日 E安全

更多全球网络安全资讯尽在E安全官网www.easyaq.com



随着云计算的发展,越来越多的用户将机房搬上了云,云安全已成为很多行业的关注对象。在2019年5月13日正式发布的等保2.0标准里,作为等保框架下的扩展要求,“云”纳入了等保监管。


在今天举行的网络安全等级保护制度2.0国家标准宣贯会上,公安部网络安全保卫局总工程师郭启全谈到新时期国家网络安全等级保护制度的鲜明特点时,指出要实现覆盖所有对象,其中就包括了云平台等各类新技术。

图:公安部网络安全保卫局总工程师郭启全主题分享


本期,我们将从“云计算到云安全”,深入解读等保2.0中云安全的标准要求,以及等保2.0云安全合规解决方案。



云计算扩展要求解读 


1、定级对象不同

云计算平台和平台上的业务应用系统分开定级。云计算平台需要单独定级备案,不得承载安全高于其安全保护等级的业务应用系统。


2、责任主体不同

安全责任主体一分为二:云服务商和云服务客户共担安全责任。


3、责任边界区分

不同的云计算服务模式对应不同的安全责任边界,安全责任边界如图下所示:



4、安全管理中心

等保2.0标准将安全管理中心从管理层面提升至技术层面,建设安全管理中心成为必要建设内容。


  • 安全管理中心需对系统管理员、审计管理员、安全管理员开展身份鉴别和审计。


  • 对系统管理员、审计管理员、安全管理员的权限做出了详细的定义。系统管理员:系统管理操作,对系统的资源和运行进行配置、控制和管理;审计管理员:安全审计操作,对审计记录进行分析;安全管理员:对系统中的安全策略进行配置。


  • 明确提出集中管控需求:需分区域、分权限对安全资源进行集中监测、数据汇总分析、安全事件集中处理、安全事件集中识别告警等。



云等保解决方案


依据等保2.0标准安全框架下 “一个中心 三重防护”的理念,安恒信息推出天池云安全综合解决方案,专为云平台环境及云上业务应用系统提供完整的一站式云安全解决方案,覆盖安全管理中心、安全通信网络、完全区域边界、安全计算环境等安全防护,全方位构建事前预防、事中响应、事后审计的动态安全保障体系。


图:天池云安全方案架构


天池云安全解决方案通过为用户提供统一的云安全管理平台和弹性的安全资源池,可以满足等保2.0中云计算环境的安全要求。


一个中心:云安全管理平台(安全管理中心)


  • 提供两种管理视角,云计算平台安全管理视角和云上业务应用系统安全管理视角,分别从不同的维度对整个云计算环境做安全管控。


  • 实现用户、认证、权限的统一管理,满足安全管理中心系统管理、审计管理、安全管理的要求。


  • 提供日志监控、告警中心、策略管理、资源编排、数据分析、状态监控等功能,满足安全管理中心标准中对安全集中管控的要求。


  • 提供等级保护套餐服务,用户可以一键获取满足等级保护二级和等级保护三级所需的安全能力,帮助用户轻松过等保。



三重防护:安全资源池(通信网络安全、区域边界安全、计算环境安全)


安恒信息采用安全虚拟化技术,通过将安全产品的能力抽象汇聚到弹性的安全资源池,方便用户按需获取所需的安全能力,从而为云计算平台或云上业务应用系统保驾护航。安恒安全资源池全方位构建事前预防、事中响应、事后审计的闭环安全保障体系,各安全组件防护相互联动,策略自动调优,帮助用户落实等级保护的安全防护价值。


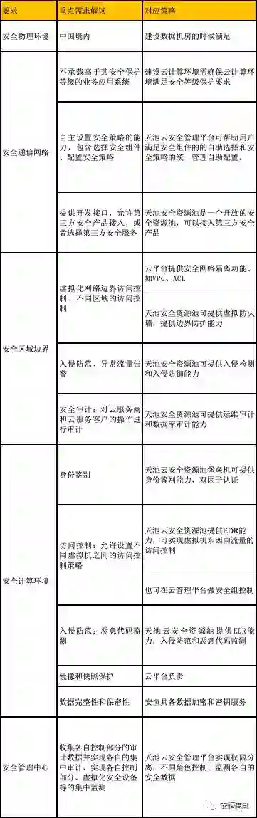
综上,针对等级保护2.0 云计算安全拓展要求,应对策略如下:


安恒天池等保解决方案优势:


  • 安全责任边界清晰:安全管理平台提供不同的视角,分配不同的权限,全面实现对云计算环境的安全管理,云服务商与云服务客户权限隔离,明晰各自的安全责任边界。


  • 一站式云安全解决方案:安全资源池安全能力完备,可满足用户不同维度的安全需求,建设预测、响应、审计的全过程、立体化全防护体系。


  • 提供等级保护套餐服务:根据等级保护标准的不同要求,为用户提供等级保护二级套餐和等级保护三级套餐,帮助用户轻松过等保。


  • 安全可视化:通过可视化的管理平台,帮助用户快速掌握安全动态,提升安全管理效率。



经过几年的成功实践,安恒天池云安全解决方案贴合了云等保安全体系要求,有效解决了客户在云及云化业务面临的安全与合规挑战。安恒信息将以等保2.0标准相关技术要求为基础,提升应对云安全威胁的应对能力,成为政企客户云安全整体解决方案的最佳选择。





等保2.0系列解读直通车



本文转载自 安恒信息


推荐阅读:


点击“阅读原文” 查看更多精彩内容


登录查看更多
4

相关内容

大数据安全技术研究进展
专知会员服务
96+阅读 · 2020年5月2日
【德勤】中国人工智能产业白皮书,68页pdf
专知会员服务
311+阅读 · 2019年12月23日
【大数据白皮书 2019】中国信息通信研究院
专知会员服务
138+阅读 · 2019年12月12日
【白皮书】“物联网+区块链”应用与发展白皮书-2019
专知会员服务
94+阅读 · 2019年11月13日
解读《中国新一代人工智能发展报告2019》
走向智能论坛
32+阅读 · 2019年6月5日
干货 | 等保2.0新标准介绍
黑白之道
10+阅读 · 2019年5月11日
官方解读:TensorFlow 2.0 新的功能特性
云头条
3+阅读 · 2019年1月23日
业务中台:如何在互联时代,快速响应用户需求?
互联网er的早读课
24+阅读 · 2018年12月26日
解读2018:13家开源框架谁能统一流计算?
AI前线
3+阅读 · 2018年12月17日
讯飞来了,一大批人将面临失业!
创业财经汇
5+阅读 · 2018年4月25日
《人工智能标准化白皮书(2018版)》发布|附下载
人工智能学家
18+阅读 · 2018年1月21日
【工业大数据】一文带你读懂《工业大数据白皮书》
产业智能官
14+阅读 · 2018年1月20日
边缘计算:万物互联时代新型计算模型
计算机研究与发展
15+阅读 · 2017年5月19日
Arxiv
102+阅读 · 2020年3月4日
Arxiv
19+阅读 · 2018年3月28日
Arxiv
3+阅读 · 2015年5月16日
VIP会员
最新内容
乌克兰2026年军用无人机:现代战争如何被改变
专知会员服务
0+阅读 · 27分钟前
美陆军2026条令:安全与机动支援
专知会员服务
0+阅读 · 31分钟前
技术、多域威慑与海上战争(报告)
专知会员服务
6+阅读 · 4月13日
“在云端防御”:提升北约数据韧性(报告)
专知会员服务
3+阅读 · 4月13日
人工智能及其在海军行动中的整合(综述)
专知会员服务
3+阅读 · 4月13日
美军MAVEN项目全面解析:算法战架构
专知会员服务
20+阅读 · 4月13日
从俄乌战场看“马赛克战”(万字长文)
专知会员服务
13+阅读 · 4月13日
相关资讯
解读《中国新一代人工智能发展报告2019》
走向智能论坛
32+阅读 · 2019年6月5日
干货 | 等保2.0新标准介绍
黑白之道
10+阅读 · 2019年5月11日
官方解读:TensorFlow 2.0 新的功能特性
云头条
3+阅读 · 2019年1月23日
业务中台:如何在互联时代,快速响应用户需求?
互联网er的早读课
24+阅读 · 2018年12月26日
解读2018:13家开源框架谁能统一流计算?
AI前线
3+阅读 · 2018年12月17日
讯飞来了,一大批人将面临失业!
创业财经汇
5+阅读 · 2018年4月25日
《人工智能标准化白皮书(2018版)》发布|附下载
人工智能学家
18+阅读 · 2018年1月21日
【工业大数据】一文带你读懂《工业大数据白皮书》
产业智能官
14+阅读 · 2018年1月20日
边缘计算:万物互联时代新型计算模型
计算机研究与发展
15+阅读 · 2017年5月19日
Top
微信扫码咨询专知VIP会员