成为VIP会员查看完整内容
VIP会员码认证
首页
主题
会员
服务
注册
·
登录
0
干货 | 等保2.0新标准介绍
专知AI搜索
2019 年 5 月 11 日
黑白之道
文章来源:
天億网络安全
目录
等级保护发展历程与展望
等级保护2.0标准体系
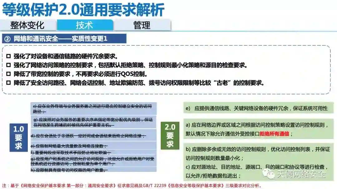
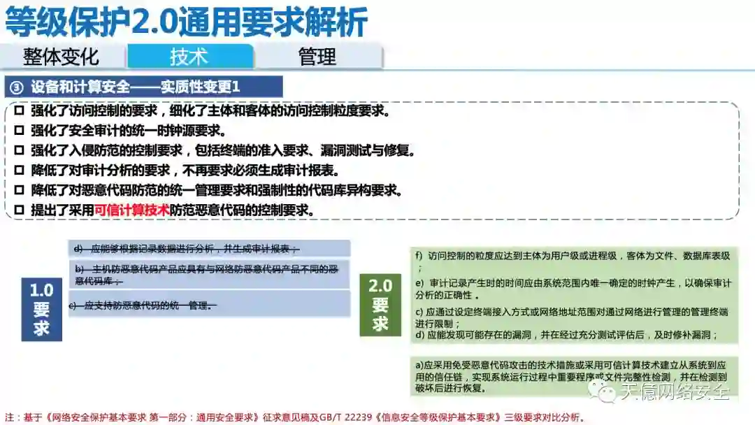
等级保护2.0基本要求解析
等级保护2.0扩展要求解析
你可能喜欢
等保2.0带来的新增市场需求超过200亿元
登录查看更多
点赞并收藏
0
暂时没有读者
10
权益说明
本文档仅做收录索引使用,若发现您的权益受到侵害,请立即联系客服(微信: zhuanzhi02,邮箱:
[email protected]
),我们会尽快为您处理
相关内容
大数据安全技术研究进展
专知会员服务
96+阅读 · 2020年5月2日
CCKS 2019 知识图谱评测技术报告:实体、关系、事件及问答
专知会员服务
163+阅读 · 2020年3月11日
Python数据分析:过去、现在和未来,52页ppt
专知会员服务
103+阅读 · 2020年3月9日
【大数据白皮书 2019】中国信息通信研究院
专知会员服务
138+阅读 · 2019年12月12日
《人工智能数据安全白皮书》(2019版)发布,51页PDF,中国信息通信研究院编
专知会员服务
150+阅读 · 2019年11月8日
《量子计算发展白皮书》(2019版)发布,40页PDF,赛迪智库编
专知会员服务
86+阅读 · 2019年11月8日
《知识图谱标准化白皮书》(2019版)发布,200页pdf,中国电子技术标准化研究院主编
专知会员服务
191+阅读 · 2019年11月4日
《人工智能安全标准化白皮书(2019版)》发布, 95页PDF,全国信息安全标准化技术委员会
专知会员服务
99+阅读 · 2019年11月4日
【干货】谷歌Joshua Gordon 《TensorFlow 2.0讲解》,63页PPT
专知会员服务
28+阅读 · 2019年11月2日
TensorFlow 2.0 学习资源汇总
专知会员服务
67+阅读 · 2019年10月9日
报告 | 绿色制造标准化白皮书(2019年版)(附PDF下载)
走向智能论坛
11+阅读 · 2019年9月10日
等保2.0解读 | 你和云等保之间,可能还差一个它…
E安全
4+阅读 · 2019年5月17日
英文教程太难啃?这里有一份TensorFlow2.0中文教程(持续更新中)
THU数据派
7+阅读 · 2019年5月8日
大数据安全技术浅析
计算机与网络安全
15+阅读 · 2019年4月24日
业务中台:如何在互联时代,快速响应用户需求?
互联网er的早读课
24+阅读 · 2018年12月26日
教育信息化2.0:智能教育启程,智慧教育领航
MOOC
15+阅读 · 2018年9月10日
《人工智能标准化白皮书(2018版)》发布|附下载
人工智能学家
18+阅读 · 2018年1月21日
【工业大数据】一文带你读懂《工业大数据白皮书》
产业智能官
14+阅读 · 2018年1月20日
电子标准院:人工智能标准化白皮书(2018版)(附完整下载)
走向智能论坛
39+阅读 · 2018年1月19日
【智能制造】见识一下某航空企业的智能制造技术架构!
产业智能官
13+阅读 · 2017年12月7日
Attention Forcing for Sequence-to-sequence Model Training
Arxiv
7+阅读 · 2019年9月26日
A Comparative Study on Transformer vs RNN in Speech Applications
Arxiv
4+阅读 · 2019年9月13日
BERTScore: Evaluating Text Generation with BERT
Arxiv
5+阅读 · 2019年4月21日
A General and Adaptive Robust Loss Function
Arxiv
8+阅读 · 2018年11月5日
Self-Attention Generative Adversarial Networks
Arxiv
8+阅读 · 2018年5月21日
Self-Attention with Relative Position Representations
Arxiv
27+阅读 · 2018年4月12日
Generalized Hadamard-Product Fusion Operators for Visual Question Answering
Arxiv
4+阅读 · 2018年4月6日
Triplet-based Deep Similarity Learning for Person Re-Identification
Arxiv
3+阅读 · 2018年2月9日
Comparative Study of ECO and CFNet Trackers in Noisy Environment
Arxiv
5+阅读 · 2018年1月29日
Audio Adversarial Examples: Targeted Attacks on Speech-to-Text
Arxiv
18+阅读 · 2018年1月5日
VIP会员
自助开通(推荐)
客服开通
详情
相关主题
网络安全
最新内容
美国与以色列如何在攻击伊朗中使用人工智能
专知会员服务
2+阅读 · 今天16:20
《面向大语言模型引导规划、Bandit算法驱动探索与多智能体导航的分层决策问题研究》180页
专知会员服务
2+阅读 · 今天14:34
《自动化战略情报管控》
专知会员服务
1+阅读 · 今天14:31
《反无人机蜂群技术研究:基于小队策略构建大规模无人机防御》
专知会员服务
3+阅读 · 今天14:23
得失评估:审视对伊朗战争的轨迹(简报)
专知会员服务
2+阅读 · 今天14:19
【CMU博士论文】迈向可解释机器学习的理论基础
专知会员服务
2+阅读 · 今天12:23
CVPR 2026 | HulluEdit:基于正交子空间编辑的多模态大语言模型幻觉缓解框架
专知会员服务
2+阅读 · 今天12:21
无人机视觉语言导航:研究进展、挑战与技术路线图
专知会员服务
2+阅读 · 今天12:13
《基于强化学习的反无人机蜂群拦截优先级排序》
专知会员服务
8+阅读 · 今天8:20
乌克兰反无人机方案“天穹哨兵”解析:一款人工智能驱动的近程防空系统
专知会员服务
3+阅读 · 今天7:30
美军2026条令《指挥官装甲装备维护技能测试计划》
专知会员服务
6+阅读 · 今天7:28
《俄罗斯构建服务于人工智能驱动自主性的主权无人机生态系统》(2026报告)
专知会员服务
7+阅读 · 今天3:09
2026年俄罗斯新型喷气动力无人机Geran-5的技术规格
专知会员服务
4+阅读 · 今天2:50
基于数据优化的人机协同与机器人僚机
专知会员服务
5+阅读 · 今天2:08
美太空军发布两份聚焦2040年规划的文件:《2040年未来作战环境》和《2040年目标部队》(附文件)
专知会员服务
14+阅读 · 今天1:51
相关VIP内容
大数据安全技术研究进展
专知会员服务
96+阅读 · 2020年5月2日
CCKS 2019 知识图谱评测技术报告:实体、关系、事件及问答
专知会员服务
163+阅读 · 2020年3月11日
Python数据分析:过去、现在和未来,52页ppt
专知会员服务
103+阅读 · 2020年3月9日
【大数据白皮书 2019】中国信息通信研究院
专知会员服务
138+阅读 · 2019年12月12日
《人工智能数据安全白皮书》(2019版)发布,51页PDF,中国信息通信研究院编
专知会员服务
150+阅读 · 2019年11月8日
《量子计算发展白皮书》(2019版)发布,40页PDF,赛迪智库编
专知会员服务
86+阅读 · 2019年11月8日
《知识图谱标准化白皮书》(2019版)发布,200页pdf,中国电子技术标准化研究院主编
专知会员服务
191+阅读 · 2019年11月4日
《人工智能安全标准化白皮书(2019版)》发布, 95页PDF,全国信息安全标准化技术委员会
专知会员服务
99+阅读 · 2019年11月4日
【干货】谷歌Joshua Gordon 《TensorFlow 2.0讲解》,63页PPT
专知会员服务
28+阅读 · 2019年11月2日
TensorFlow 2.0 学习资源汇总
专知会员服务
67+阅读 · 2019年10月9日
热门VIP内容
开通专知VIP会员 享更多权益服务
《面向大语言模型引导规划、Bandit算法驱动探索与多智能体导航的分层决策问题研究》180页
《反无人机蜂群技术研究:基于小队策略构建大规模无人机防御》
美国与以色列如何在攻击伊朗中使用人工智能
《自动化战略情报管控》
相关资讯
报告 | 绿色制造标准化白皮书(2019年版)(附PDF下载)
走向智能论坛
11+阅读 · 2019年9月10日
等保2.0解读 | 你和云等保之间,可能还差一个它…
E安全
4+阅读 · 2019年5月17日
英文教程太难啃?这里有一份TensorFlow2.0中文教程(持续更新中)
THU数据派
7+阅读 · 2019年5月8日
大数据安全技术浅析
计算机与网络安全
15+阅读 · 2019年4月24日
业务中台:如何在互联时代,快速响应用户需求?
互联网er的早读课
24+阅读 · 2018年12月26日
教育信息化2.0:智能教育启程,智慧教育领航
MOOC
15+阅读 · 2018年9月10日
《人工智能标准化白皮书(2018版)》发布|附下载
人工智能学家
18+阅读 · 2018年1月21日
【工业大数据】一文带你读懂《工业大数据白皮书》
产业智能官
14+阅读 · 2018年1月20日
电子标准院:人工智能标准化白皮书(2018版)(附完整下载)
走向智能论坛
39+阅读 · 2018年1月19日
【智能制造】见识一下某航空企业的智能制造技术架构!
产业智能官
13+阅读 · 2017年12月7日
相关论文
Attention Forcing for Sequence-to-sequence Model Training
Arxiv
7+阅读 · 2019年9月26日
A Comparative Study on Transformer vs RNN in Speech Applications
Arxiv
4+阅读 · 2019年9月13日
BERTScore: Evaluating Text Generation with BERT
Arxiv
5+阅读 · 2019年4月21日
A General and Adaptive Robust Loss Function
Arxiv
8+阅读 · 2018年11月5日
Self-Attention Generative Adversarial Networks
Arxiv
8+阅读 · 2018年5月21日
Self-Attention with Relative Position Representations
Arxiv
27+阅读 · 2018年4月12日
Generalized Hadamard-Product Fusion Operators for Visual Question Answering
Arxiv
4+阅读 · 2018年4月6日
Triplet-based Deep Similarity Learning for Person Re-Identification
Arxiv
3+阅读 · 2018年2月9日
Comparative Study of ECO and CFNet Trackers in Noisy Environment
Arxiv
5+阅读 · 2018年1月29日
Audio Adversarial Examples: Targeted Attacks on Speech-to-Text
Arxiv
18+阅读 · 2018年1月5日
大家都在搜
maven
palantir
无人机系统
无人机蜂群
伊朗战争
对抗特征转移
分布式事务
SWOT分析套路
篮球制作
文本挖掘从小白到精通
Top
提示
微信扫码
咨询专知VIP会员与技术项目合作
(加微信请备注: "专知")
微信扫码咨询专知VIP会员
Top