【Nature】贝叶斯统计与建模综述,26页pdf

2021 年 1 月 21 日 专知


贝叶斯统计是一种基于贝叶斯定理的数据分析方法,统计模型中有关参数的可用知识会随着观测数据中的信息而更新。背景知识以先验分布的形式表示,并以似然函数的形式与观测数据结合来确定后验分布。后验也可以用来预测未来的事件。这本入门书描述了贝叶斯分析中涉及的各个阶段,从指定先验模型和数据模型到推导推理、模型检查和细化。我们讨论了前验和后验预测检验、从后验分布中选择合适的抽样技术、变分推理和变量选择的重要性。本书提供了贝叶斯分析在不同研究领域的成功应用实例,包括社会科学、生态学、遗传学、医学等。我们提出了重现性和报告标准的策略,概述了一个更新的WAMBS(什么时候需要担心以及如何避免贝叶斯统计的误用)清单。最后,我们概述了贝叶斯分析对人工智能的影响,这是未来十年的主要目标。


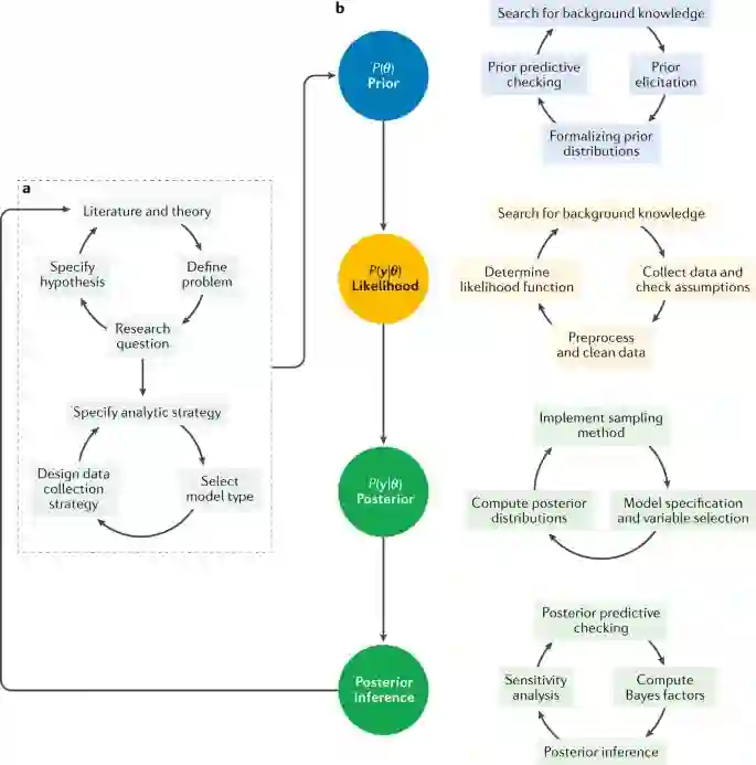
贝叶斯统计是一种基于贝叶斯定理的数据分析和参数估计方法。贝叶斯统计的独特之处在于,统计模型中所有观察到的和未观察到的参数都给出了一个联合概率分布,称为先验分布和数据分布。典型的贝叶斯工作流包括三个主要步骤(图1):通过先验分布获取统计模型中给定参数的可用知识,这通常是在数据收集之前确定的;利用观测数据中可用参数的信息确定似然函数;并利用贝叶斯定理将先验分布和似然函数以后验分布的形式结合起来。后验分布反映了一个人的更新知识,平衡了先验知识和观测数据,并用来进行推理。贝叶斯推断是最优的,当在这个联合概率分布平均和推断这些量是基于他们的条件分布给出的观测数据。



这本入门书提供了贝叶斯统计的当前和未来使用的概述,适合在科学相关领域工作的定量研究人员,至少有一些回归建模的知识。我们提供了可以用于进一步研究的文献概述,并说明如何在真实数据上实现贝叶斯模型。所有的数据和代码都可以用于教学目的。这本入门书讨论了贝叶斯统计的一般框架,并介绍了贝叶斯研究框架(图1)。我们首先讨论了先验分布的形式化,先验预测检查和确定似然分布(实验)。讨论了相关算法和模型拟合,描述了变量选择和变分推理的实例,并给出了一个后验预测检验结果的实例计算。然后,我们描述贝叶斯统计如何被用于不同的科学领域(应用),遵循数据共享、再现性和报告标准的指导方针(再现性和数据沉积)。最后,我们讨论了如何避免使用不正确的模型(限制和优化)带来的偏差,并展望了贝叶斯人工智能(Outlook)的未来。

https://www.nature.com/articles/s43586-020-00001-2



专知便捷查看

便捷下载,请关注专知公众号(点击上方蓝色专知关注)

  • 后台回复“BSM” 可以获取【Nature】贝叶斯统计与建模综述,26页pdf专知下载链接索引

专知,专业可信的人工智能知识分发,让认知协作更快更好!欢迎注册登录专知www.zhuanzhi.ai,获取5000+AI主题干货知识资料!
欢迎微信扫一扫加入专知人工智能知识星球群,获取最新AI专业干货知识教程资料和与专家交流咨询
点击“ 阅读原文 ”,了解使用 专知 ,查看获取5000+AI主题知识资源
登录查看更多
5

相关内容

【经典书】数理统计学,142页pdf
专知会员服务
99+阅读 · 2021年3月25日
专知会员服务
119+阅读 · 2021年3月23日
最新《时序数据分析》书稿,512页pdf
专知会员服务
114+阅读 · 2020年12月25日
【经典书】统计学理论,925页pdf
专知会员服务
168+阅读 · 2020年12月6日
专知会员服务
143+阅读 · 2020年12月3日
【干货书】管理统计和数据科学原理,678页pdf
专知会员服务
186+阅读 · 2020年7月29日
【经典书】概率统计导论第五版,730页pdf
专知会员服务
250+阅读 · 2020年7月28日
【硬核书】不完全信息决策理论,467页pdf
专知会员服务
367+阅读 · 2020年6月24日
浅谈贝叶斯和MCMC
AI100
14+阅读 · 2018年6月11日
贝叶斯机器学习前沿进展
无人机
7+阅读 · 2018年1月26日
从概率论到多分类问题:综述贝叶斯统计分类
机器之心
14+阅读 · 2017年9月28日
基于LDA的主题模型实践(二 )MCMC--吉布斯采样
机器学习深度学习实战原创交流
25+阅读 · 2015年9月17日
Arxiv
0+阅读 · 2021年5月1日
Arxiv
15+阅读 · 2019年9月30日
Arxiv
4+阅读 · 2019年4月17日
Arxiv
19+阅读 · 2018年6月27日
VIP会员
最新内容
无人机与反无人机系统(书籍)
专知会员服务
11+阅读 · 今天6:45
美陆军2026条令:安全与机动支援
专知会员服务
2+阅读 · 今天5:49
技术、多域威慑与海上战争(报告)
专知会员服务
8+阅读 · 4月13日
“在云端防御”:提升北约数据韧性(报告)
专知会员服务
5+阅读 · 4月13日
人工智能及其在海军行动中的整合(综述)
专知会员服务
7+阅读 · 4月13日
相关VIP内容
【经典书】数理统计学,142页pdf
专知会员服务
99+阅读 · 2021年3月25日
专知会员服务
119+阅读 · 2021年3月23日
最新《时序数据分析》书稿,512页pdf
专知会员服务
114+阅读 · 2020年12月25日
【经典书】统计学理论,925页pdf
专知会员服务
168+阅读 · 2020年12月6日
专知会员服务
143+阅读 · 2020年12月3日
【干货书】管理统计和数据科学原理,678页pdf
专知会员服务
186+阅读 · 2020年7月29日
【经典书】概率统计导论第五版,730页pdf
专知会员服务
250+阅读 · 2020年7月28日
【硬核书】不完全信息决策理论,467页pdf
专知会员服务
367+阅读 · 2020年6月24日
相关资讯
Top
微信扫码咨询专知VIP会员