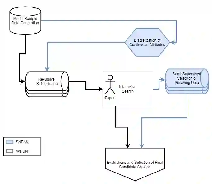
When reasoning over complex models, AI tools can generate too many solutions for humans to read and understand. In this case, \textit{interactive search-based software engineering} techniques might use human preferences to select relevant solutions (and discard the rest). Often, iSBSE methods rely on evolutionary methods that need to score thousands of mutants. Generating those scores can be overwhelming for humans or impractically slow (e.g. if some automated process required extensive CPU to computer those scores). To address that problem, this paper introduces SNEAK, a semi-supervised learner (SSL) that uses the structure of the data to label a very small number of points, then propagates those labels over its neighbors. Whereas standard SSL addresses single goal problems (classification, regression), \sffamily{SNEAK} is unique in that it can handle multi-goal problems. As shown by the experiments of this paper, SNEAK asks for very few labels (30, or even less) even for models with 1000 variables and state spaces of $2^{1000}$ possibilities. Also, the optimization solutions found in this way were within the best 1\% of the entire space of solutions. Further, due to the logarithmic nature of its search, in theory, SNEAK should scale well to very large problems. Accordingly, we recommend SNEAKing since, at the very least, it is a baseline architecture against which other iSBSE work can be compared. To enable that comparison, all of ours scripts are available at https://github.com/zxcv123456qwe/sneak.


翻译:当对复杂模型进行推理时, AI 工具可以产生太多的解决方案, 供人类阅读和理解。 在此情况下, 使用 extextit{ 互动搜索基础软件工程} 技术可能会使用人类偏好来选择相关解决方案( 并丢弃其余部分 ) 。 通常, ISBSE 方法依赖进化方法, 需要得上千变种。 生成这些得分对于人类来说可能是压倒性的, 或者不切实际地缓慢( 例如, 如果某些自动化程序需要大量的CPU来计算这些得分 ) 。 为了解决这个问题, 本文引入了 SNEAIC, 即半受监督的学习者( SSL ), 使用数据结构来标出非常小的点, 然后在邻居之间传播这些标签。 而标准的SSLSL 方法则取决于单个目标问题( 分类、 回归 ),\ sSBSW {SF} 方法的独特之处在于它能够处理多的目标问题 12 的标签( 30 或更少 ) ) 。, 甚至更少地), 即使是有1000 变量的模型 和 $10000 的状态空间 的可能性。 。此外的模型中找到最优化的 iSISSISB 。

0
下载
关闭预览

相关内容

IFIP TC13 Conference on Human-Computer Interaction是人机交互领域的研究者和实践者展示其工作的重要平台。多年来,这些会议吸引了来自几个国家和文化的研究人员。官网链接:http://interact2019.org/
100+篇《自监督学习(Self-Supervised Learning)》论文最新合集
专知会员服务
167+阅读 · 2020年3月18日
Keras François Chollet 《Deep Learning with Python 》, 386页pdf
专知会员服务
164+阅读 · 2019年10月12日
强化学习最新教程,17页pdf
专知会员服务
182+阅读 · 2019年10月11日
机器学习入门的经验与建议
专知会员服务
94+阅读 · 2019年10月10日
Hierarchically Structured Meta-learning
CreateAMind
27+阅读 · 2019年5月22日
Transferring Knowledge across Learning Processes
CreateAMind
29+阅读 · 2019年5月18日
强化学习的Unsupervised Meta-Learning
CreateAMind
18+阅读 · 2019年1月7日
无监督元学习表示学习
CreateAMind
27+阅读 · 2019年1月4日
Unsupervised Learning via Meta-Learning
CreateAMind
44+阅读 · 2019年1月3日
A Technical Overview of AI & ML in 2018 & Trends for 2019
待字闺中
18+阅读 · 2018年12月24日
逆强化学习几篇论文笔记
CreateAMind
9+阅读 · 2018年12月13日
【论文】变分推断(Variational inference)的总结
机器学习研究会
39+阅读 · 2017年11月16日
【学习】Hierarchical Softmax
机器学习研究会
4+阅读 · 2017年8月6日
Arxiv
0+阅读 · 2021年11月24日
Arxiv
7+阅读 · 2018年5月23日
VIP会员
最新内容
《系统簇式多域作战规划范畴论框架》
专知会员服务
5+阅读 · 4月20日
高效视频扩散模型:进展与挑战
专知会员服务
2+阅读 · 4月20日
乌克兰前线的五项创新
专知会员服务
7+阅读 · 4月20日
 军事通信系统与设备的技术演进综述
专知会员服务
5+阅读 · 4月20日
《北约标准:医疗评估手册》174页
专知会员服务
5+阅读 · 4月20日
《提升生成模型的安全性与保障》博士论文
专知会员服务
5+阅读 · 4月20日
美国当前高超音速导弹发展概述
专知会员服务
4+阅读 · 4月19日
无人机蜂群建模与仿真方法
专知会员服务
14+阅读 · 4月19日
相关资讯
Hierarchically Structured Meta-learning
CreateAMind
27+阅读 · 2019年5月22日
Transferring Knowledge across Learning Processes
CreateAMind
29+阅读 · 2019年5月18日
强化学习的Unsupervised Meta-Learning
CreateAMind
18+阅读 · 2019年1月7日
无监督元学习表示学习
CreateAMind
27+阅读 · 2019年1月4日
Unsupervised Learning via Meta-Learning
CreateAMind
44+阅读 · 2019年1月3日
A Technical Overview of AI & ML in 2018 & Trends for 2019
待字闺中
18+阅读 · 2018年12月24日
逆强化学习几篇论文笔记
CreateAMind
9+阅读 · 2018年12月13日
【论文】变分推断(Variational inference)的总结
机器学习研究会
39+阅读 · 2017年11月16日
【学习】Hierarchical Softmax
机器学习研究会
4+阅读 · 2017年8月6日
Top
微信扫码咨询专知VIP会员