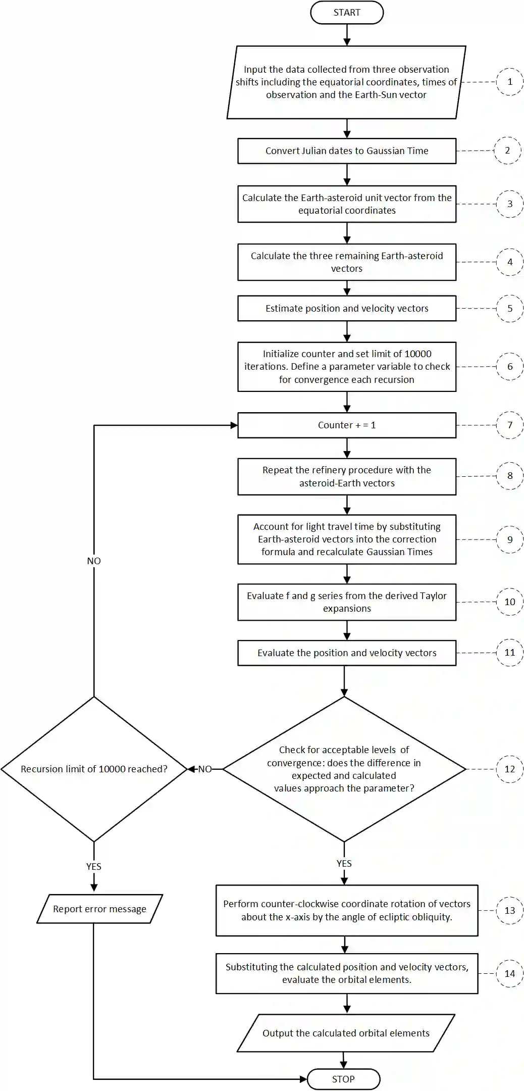
In this article, theory-based analytical methodologies of astrophysics employed in the modern era are suitably operated alongside a test research-grade telescope to image and determine the orbit of a near-earth asteroid from original observations, measurements, and calculations. Subsequently, its intrinsic orbital path has been calculated including the chance it would likely impact Earth in the time ahead. More so specifically, this case-study incorporates the most effective, feasible, and novel Gauss's Method in order to maneuver the orbital plane components of a planetesimal, further elaborating and extending our probes on a selected near-earth asteroid (namely the 12538-1998 OH) through the observational data acquired over a six week period. Utilizing the CCD (Charge Coupled Device) snapshots captured, we simulate and calculate the orbit of our asteroid as outlined in quite detailed explanations. The uncertainties and deviations from the expected values are derived to reach a judgement whether our empirical findings are truly reliable and representative measurements by partaking a statistical analysis based systematic approach. Concluding the study by narrating what could have caused such discrepancy of findings in the first place, if any, measures are put forward that could be undertaken to improve the test-case for future investigations. Following the calculation of orbital elements and their uncertainties using Monte Carlo analysis, simulations were executed with various sample celestial bodies to derive a plausible prediction regarding the fate of Asteroid 1998 OH. Finally, the astrometric and photometric data, after their precise verification, were officially submitted to the Minor Planet Center: an organization hosted by the Center for Astrophysics, Harvard and Smithsonian and funded by NASA, for keeping track of the asteroid's potential trajectories.


翻译:在本篇文章中,现代时代使用的基于理论的天体物理学分析方法与测试级望远镜一起适当运行,以根据最初的观测、测量和计算,对近地球小行星的轨道进行图像和确定。随后,对近地球小行星的轨道路径进行了计算,包括它在今后可能撞击地球的可能性。更具体地说,本案例研究纳入了最有效、可行和新型高斯法,以调整一个行星的轨道平面部件,进一步阐明和扩展我们对一个选定的近地球行星(即12538-1998 OH)的探测,通过在六个星期内获得的观测数据进行图像和测量。利用CCD(组合装置)的截图,我们模拟和计算了我们小行星的轨道轨道,如非常详细的解释所述,它有可能撞击地球小行星的轨道。从预期值的不确定性和偏差中得出判断我们的经验结论是否真正可靠和具有代表性的测量方法,通过系统的统计分析,通过叙实本研究而得出在第一个位置上可能造成这种结果的差异,如果有的话,则利用CCD(复合装置) 利用C) 模拟轨道的精确测算结果,在1998年的精确轨道上可以进行测算。

0
下载
关闭预览

相关内容

知识图谱推理,50页ppt,Salesforce首席科学家Richard Socher
专知会员服务
111+阅读 · 2020年6月10日
Keras François Chollet 《Deep Learning with Python 》, 386页pdf
专知会员服务
164+阅读 · 2019年10月12日
强化学习最新教程,17页pdf
专知会员服务
182+阅读 · 2019年10月11日
[综述]深度学习下的场景文本检测与识别
专知会员服务
78+阅读 · 2019年10月10日
【哈佛大学商学院课程Fall 2019】机器学习可解释性
专知会员服务
105+阅读 · 2019年10月9日
【SIGGRAPH2019】TensorFlow 2.0深度学习计算机图形学应用
专知会员服务
41+阅读 · 2019年10月9日
Hierarchically Structured Meta-learning
CreateAMind
27+阅读 · 2019年5月22日
逆强化学习-学习人先验的动机
CreateAMind
16+阅读 · 2019年1月18日
计算机类 | ISCC 2019等国际会议信息9条
Call4Papers
5+阅读 · 2018年12月25日
A Technical Overview of AI & ML in 2018 & Trends for 2019
待字闺中
18+阅读 · 2018年12月24日
计算机类 | LICS 2019等国际会议信息7条
Call4Papers
3+阅读 · 2018年12月17日
计算机 | CCF推荐会议信息10条
Call4Papers
5+阅读 · 2018年10月18日
计算机类 | 国际会议信息7条
Call4Papers
3+阅读 · 2017年11月17日
【计算机类】期刊专刊/国际会议截稿信息6条
Call4Papers
3+阅读 · 2017年10月13日
Arxiv
0+阅读 · 2021年11月4日
Arxiv
0+阅读 · 2021年11月4日
Arxiv
0+阅读 · 2021年11月4日
Arxiv
0+阅读 · 2021年11月3日
VIP会员
最新内容
人工智能赋能无人机:俄乌战争(万字长文)
专知会员服务
4+阅读 · 今天6:56
国外海军作战管理系统与作战训练系统
专知会员服务
2+阅读 · 今天4:16
美军条令《海军陆战队规划流程(2026版)》
专知会员服务
9+阅读 · 今天3:36
《压缩式分布式交互仿真标准》120页
专知会员服务
4+阅读 · 今天3:21
《电子战数据交换模型研究报告》
专知会员服务
6+阅读 · 今天3:13
《基于Transformer的异常舰船导航识别与跟踪》80页
《低数据领域军事目标检测模型研究》
专知会员服务
6+阅读 · 今天2:37
【CMU博士论文】物理世界的视觉感知与深度理解
专知会员服务
10+阅读 · 4月22日
伊朗战争停火期间美军关键弹药状况分析
专知会员服务
8+阅读 · 4月22日
电子战革命:塑造战场的十年突破(2015–2025)
相关资讯
Hierarchically Structured Meta-learning
CreateAMind
27+阅读 · 2019年5月22日
逆强化学习-学习人先验的动机
CreateAMind
16+阅读 · 2019年1月18日
计算机类 | ISCC 2019等国际会议信息9条
Call4Papers
5+阅读 · 2018年12月25日
A Technical Overview of AI & ML in 2018 & Trends for 2019
待字闺中
18+阅读 · 2018年12月24日
计算机类 | LICS 2019等国际会议信息7条
Call4Papers
3+阅读 · 2018年12月17日
计算机 | CCF推荐会议信息10条
Call4Papers
5+阅读 · 2018年10月18日
计算机类 | 国际会议信息7条
Call4Papers
3+阅读 · 2017年11月17日
【计算机类】期刊专刊/国际会议截稿信息6条
Call4Papers
3+阅读 · 2017年10月13日
Top
微信扫码咨询专知VIP会员