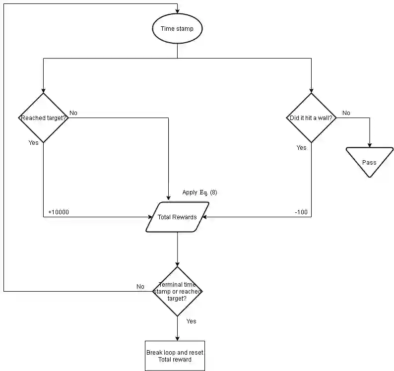
The advent of artificial intelligence technology paved the way of many researches to be made within air combat sector. Academicians and many other researchers did a research on a prominent research direction called autonomous maneuver decision of UAV. Elaborative researches produced some outcomes, but decisions that include Reinforcement Learning(RL) came out to be more efficient. There have been many researches and experiments done to make an agent reach its target in an optimal way, most prominent are Genetic Algorithm(GA) , A star, RRT and other various optimization techniques have been used. But Reinforcement Learning is the well known one for its success. In DARPHA Alpha Dogfight Trials, reinforcement learning prevailed against a real veteran F16 human pilot who was trained by Boeing. This successor model was developed by Heron Systems. After this accomplishment, reinforcement learning bring tremendous attention on itself. In this research we aimed our UAV which has a dubin vehicle dynamic property to move to the target in two dimensional space in an optimal path using Twin Delayed Deep Deterministic Policy Gradients (TD3) and used in experience replay Hindsight Experience Replay(HER).We did tests on two different environments and used simulations.


翻译:人工智能技术的出现为在空中作战部门进行许多研究铺平了道路。 学者和许多其他研究人员对一个称为UAV自主操作决定的突出研究方向进行了研究。 精细研究产生了一些结果,但包括加强学习(RL)在内的决定更有效率。 已经进行了许多研究和实验,使一个代理以最佳方式达到目标,最突出的是遗传Algorithm(GA)、一颗恒星、RRT和其他各种优化技术。 但强化学习是其成功之处,但众所周知的是它的成功。 在DARPHA Apha Dogfight 实验中, 强化学习优于一个真正的老战士F16人类实验,该实验由Boeing培训。这一后继模型由Heron Systems开发。完成后,强化学习本身引起极大关注。 在这项研究中,我们针对我们的UAVAV, 它拥有一个杜宾飞行器动态属性,可以在两个空间向目标移动,一个最佳路径是使用双延缓深振动政策分级(TD3),并用于两次模拟环境。

92
下载
关闭预览

相关内容

深度强化学习策略梯度教程,53页ppt
专知会员服务
184+阅读 · 2020年2月1日
【强化学习资源集合】Awesome Reinforcement Learning
专知会员服务
98+阅读 · 2019年12月23日
Stabilizing Transformers for Reinforcement Learning
专知会员服务
60+阅读 · 2019年10月17日
Keras François Chollet 《Deep Learning with Python 》, 386页pdf
专知会员服务
164+阅读 · 2019年10月12日
强化学习最新教程,17页pdf
专知会员服务
182+阅读 · 2019年10月11日
机器学习入门的经验与建议
专知会员服务
94+阅读 · 2019年10月10日
AIART 2022 Call for Papers
CCF多媒体专委会
1+阅读 · 2022年2月13日
【ICIG2021】Latest News & Announcements of the Tutorial
中国图象图形学学会CSIG
3+阅读 · 2021年12月20日
【ICIG2021】Latest News & Announcements of the Plenary Talk2
中国图象图形学学会CSIG
0+阅读 · 2021年11月2日
强化学习三篇论文 避免遗忘等
CreateAMind
20+阅读 · 2019年5月24日
Hierarchically Structured Meta-learning
CreateAMind
27+阅读 · 2019年5月22日
Unsupervised Learning via Meta-Learning
CreateAMind
44+阅读 · 2019年1月3日
A Technical Overview of AI & ML in 2018 & Trends for 2019
待字闺中
18+阅读 · 2018年12月24日
Hierarchical Imitation - Reinforcement Learning
CreateAMind
19+阅读 · 2018年5月25日
强化学习族谱
CreateAMind
26+阅读 · 2017年8月2日
国家自然科学基金
0+阅读 · 2015年12月31日
国家自然科学基金
0+阅读 · 2015年12月31日
国家自然科学基金
3+阅读 · 2014年12月31日
国家自然科学基金
8+阅读 · 2014年12月31日
国家自然科学基金
2+阅读 · 2013年12月31日
国家自然科学基金
0+阅读 · 2012年12月31日
国家自然科学基金
0+阅读 · 2012年12月31日
国家自然科学基金
1+阅读 · 2011年12月31日
国家自然科学基金
0+阅读 · 2011年12月31日
A Multi-Objective Deep Reinforcement Learning Framework
Arxiv
15+阅读 · 2018年6月23日
VIP会员
最新内容
AutoScientists:自组织智能体团队驱动长期科学实验
战略前沿人工智能的再思考(中文)
专知会员服务
2+阅读 · 今天14:53
《量化地基防空系统间接效应的博弈论方法》
专知会员服务
2+阅读 · 今天14:51
“史诗怒火行动”中美军损失的作战飞机
专知会员服务
2+阅读 · 今天14:38
ICML 2026 | 理解上下文持续学习中的泛化与遗忘
专知会员服务
5+阅读 · 5月28日
Agent Harness综述:大模型智能体执行器工程全景
专知会员服务
13+阅读 · 5月28日
《基于理论的威慑效能评估》
专知会员服务
8+阅读 · 5月28日
相关VIP内容
深度强化学习策略梯度教程,53页ppt
专知会员服务
184+阅读 · 2020年2月1日
【强化学习资源集合】Awesome Reinforcement Learning
专知会员服务
98+阅读 · 2019年12月23日
Stabilizing Transformers for Reinforcement Learning
专知会员服务
60+阅读 · 2019年10月17日
Keras François Chollet 《Deep Learning with Python 》, 386页pdf
专知会员服务
164+阅读 · 2019年10月12日
强化学习最新教程,17页pdf
专知会员服务
182+阅读 · 2019年10月11日
机器学习入门的经验与建议
专知会员服务
94+阅读 · 2019年10月10日
相关资讯
AIART 2022 Call for Papers
CCF多媒体专委会
1+阅读 · 2022年2月13日
【ICIG2021】Latest News & Announcements of the Tutorial
中国图象图形学学会CSIG
3+阅读 · 2021年12月20日
【ICIG2021】Latest News & Announcements of the Plenary Talk2
中国图象图形学学会CSIG
0+阅读 · 2021年11月2日
强化学习三篇论文 避免遗忘等
CreateAMind
20+阅读 · 2019年5月24日
Hierarchically Structured Meta-learning
CreateAMind
27+阅读 · 2019年5月22日
Unsupervised Learning via Meta-Learning
CreateAMind
44+阅读 · 2019年1月3日
A Technical Overview of AI & ML in 2018 & Trends for 2019
待字闺中
18+阅读 · 2018年12月24日
Hierarchical Imitation - Reinforcement Learning
CreateAMind
19+阅读 · 2018年5月25日
强化学习族谱
CreateAMind
26+阅读 · 2017年8月2日
相关基金
国家自然科学基金
0+阅读 · 2015年12月31日
国家自然科学基金
0+阅读 · 2015年12月31日
国家自然科学基金
3+阅读 · 2014年12月31日
国家自然科学基金
8+阅读 · 2014年12月31日
国家自然科学基金
2+阅读 · 2013年12月31日
国家自然科学基金
0+阅读 · 2012年12月31日
国家自然科学基金
0+阅读 · 2012年12月31日
国家自然科学基金
1+阅读 · 2011年12月31日
国家自然科学基金
0+阅读 · 2011年12月31日
Top
微信扫码咨询专知VIP会员