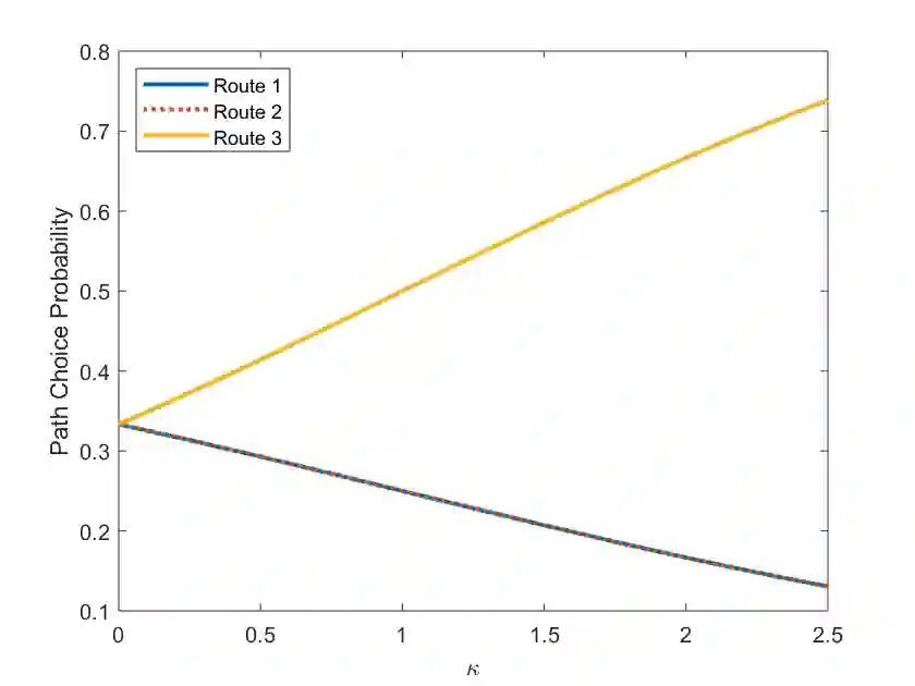
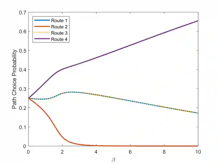
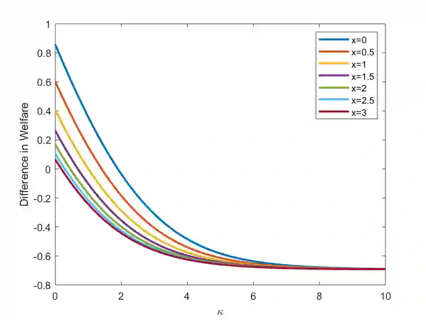
We propose a recursive logit model which captures the notion of choice aversion by imposing a penalty term that accounts for the dimension of the choice set at each node of the transportation network. We make three contributions. First, we show that our model overcomes the correlation problem between routes, a common pitfall of traditional logit models, and that the choice aversion model can be seen as an alternative to these models. Second, we show how our model can generate violations of regularity in the path choice probabilities. In particular, we show that removing edges in the network may decrease the probability for existing paths. Finally, we show that under the presence of choice aversion, adding edges to the network can make users worse off. In other words, a type of Braess's paradox can emerge outside of congestion and can be characterized in terms of a parameter that measures users' degree of choice aversion. We validate these contributions by estimating this parameter over GPS traffic data captured on a real-world transportation network.


翻译:我们提出一个循环逻辑模型,通过对运输网络的每个节点所设定的选择范围实施一个惩罚性术语来说明选择反向的概念。 我们做出了三点贡献。 首先,我们表明我们的模型克服了路线之间的关联问题,传统逻辑模型的共同陷阱,选择反向模型可以被视为这些模型的替代物。 其次,我们展示了我们的模型如何在路径选择概率方面产生违反规则的情况。特别是,我们显示,网络的去除边缘可能会降低现有路径的概率。最后,我们表明,在选择反常的情况下,增加网络的边缘可以使用户更加糟糕。换句话说,一种布拉斯的悖论可以在交通堵塞之外出现,并且可以用一个参数来测量用户选择反向的程度。我们通过估计这个参数来验证这些贡献,而不是在现实世界运输网络上捕获的GPS交通数据。

0
下载
关闭预览

相关内容

专知会员服务
21+阅读 · 2021年8月31日
最新《Transformers模型》教程,64页ppt
专知会员服务
326+阅读 · 2020年11月26日
Linux导论,Introduction to Linux,96页ppt
专知会员服务
82+阅读 · 2020年7月26日
商业数据分析,39页ppt
专知会员服务
165+阅读 · 2020年6月2日
强化学习最新教程,17页pdf
专知会员服务
182+阅读 · 2019年10月11日
2019年机器学习框架回顾
专知会员服务
36+阅读 · 2019年10月11日
Hierarchically Structured Meta-learning
CreateAMind
27+阅读 · 2019年5月22日
强化学习的Unsupervised Meta-Learning
CreateAMind
18+阅读 · 2019年1月7日
A Technical Overview of AI & ML in 2018 & Trends for 2019
待字闺中
18+阅读 · 2018年12月24日
Hierarchical Disentangled Representations
CreateAMind
4+阅读 · 2018年4月15日
条件GAN重大改进!cGANs with Projection Discriminator
CreateAMind
8+阅读 · 2018年2月7日
Capsule Networks解析
机器学习研究会
11+阅读 · 2017年11月12日
【推荐】RNN/LSTM时序预测
机器学习研究会
25+阅读 · 2017年9月8日
【学习】Hierarchical Softmax
机器学习研究会
4+阅读 · 2017年8月6日
【今日新增】IEEE Trans.专刊截稿信息8条
Call4Papers
7+阅读 · 2017年6月29日
Arxiv
0+阅读 · 2021年10月14日
Arxiv
0+阅读 · 2021年10月13日
Arxiv
3+阅读 · 2018年2月24日
VIP会员
最新内容
人工智能在战场行动中的演进及伊朗案例
专知会员服务
7+阅读 · 4月18日
美AI公司Anthropic推出网络安全模型“Mythos”
专知会员服务
4+阅读 · 4月18日
【博士论文】面向城市环境的可解释计算机视觉
大语言模型的自改进机制:技术综述与未来展望
《第四代军事特种作战部队选拔与评估》
专知会员服务
3+阅读 · 4月18日
相关VIP内容
专知会员服务
21+阅读 · 2021年8月31日
最新《Transformers模型》教程,64页ppt
专知会员服务
326+阅读 · 2020年11月26日
Linux导论,Introduction to Linux,96页ppt
专知会员服务
82+阅读 · 2020年7月26日
商业数据分析,39页ppt
专知会员服务
165+阅读 · 2020年6月2日
强化学习最新教程,17页pdf
专知会员服务
182+阅读 · 2019年10月11日
2019年机器学习框架回顾
专知会员服务
36+阅读 · 2019年10月11日
相关资讯
Hierarchically Structured Meta-learning
CreateAMind
27+阅读 · 2019年5月22日
强化学习的Unsupervised Meta-Learning
CreateAMind
18+阅读 · 2019年1月7日
A Technical Overview of AI & ML in 2018 & Trends for 2019
待字闺中
18+阅读 · 2018年12月24日
Hierarchical Disentangled Representations
CreateAMind
4+阅读 · 2018年4月15日
条件GAN重大改进!cGANs with Projection Discriminator
CreateAMind
8+阅读 · 2018年2月7日
Capsule Networks解析
机器学习研究会
11+阅读 · 2017年11月12日
【推荐】RNN/LSTM时序预测
机器学习研究会
25+阅读 · 2017年9月8日
【学习】Hierarchical Softmax
机器学习研究会
4+阅读 · 2017年8月6日
【今日新增】IEEE Trans.专刊截稿信息8条
Call4Papers
7+阅读 · 2017年6月29日
Top
微信扫码咨询专知VIP会员