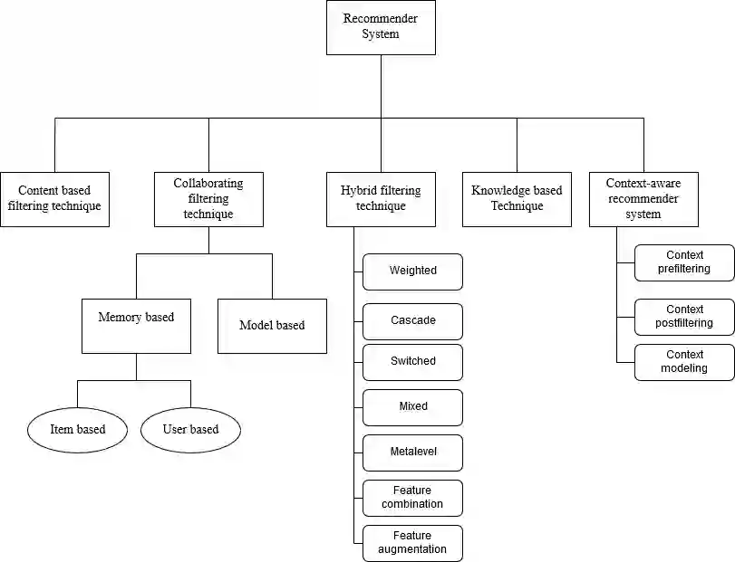
In this big data era, it is hard for the current generation to find the right data from the huge amount of data contained within online platforms. In such a situation, there is a need for an information filtering system that might help them find the information they are looking for. In recent years, a research field has emerged known as recommender systems. Recommenders have become important as they have many real-life applications. This paper reviews the different techniques and developments of recommender systems in e-commerce, e-tourism, e-resources, e-government, e-learning, and e-library. By analyzing recent work on this topic, we will be able to provide a detailed overview of current developments and identify existing difficulties in recommendation systems. The final results give practitioners and researchers the necessary guidance and insights into the recommendation system and its application.


翻译:在这个大数据时代,当代人很难从网上平台内的大量数据中找到正确的数据。在这种情况下,需要建立一个信息过滤系统,以帮助他们找到他们想要的信息。近年来,出现了一个研究领域,称为建议系统。建议者由于拥有许多实际应用而变得非常重要。本文件回顾了电子商务、电子旅游、电子资源、电子政府、电子学习和电子图书馆中推荐者系统的不同技术和发展情况。通过分析有关这一专题的近期工作,我们将能够详细概述当前的发展情况,并找出建议系统中存在的困难。最终结果为从业人员和研究人员提供了对建议系统及其应用的必要指导和深入了解。

0
下载
关闭预览

相关内容

《计算机信息》杂志发表高质量的论文,扩大了运筹学和计算的范围,寻求有关理论、方法、实验、系统和应用方面的原创研究论文、新颖的调查和教程论文,以及描述新的和有用的软件工具的论文。官网链接:https://pubsonline.informs.org/journal/ijoc
Linux导论,Introduction to Linux,96页ppt
专知会员服务
82+阅读 · 2020年7月26日
100+篇《自监督学习(Self-Supervised Learning)》论文最新合集
专知会员服务
167+阅读 · 2020年3月18日
强化学习最新教程,17页pdf
专知会员服务
182+阅读 · 2019年10月11日
2019年机器学习框架回顾
专知会员服务
36+阅读 · 2019年10月11日
机器学习入门的经验与建议
专知会员服务
94+阅读 · 2019年10月10日
【哈佛大学商学院课程Fall 2019】机器学习可解释性
专知会员服务
105+阅读 · 2019年10月9日
【SIGGRAPH2019】TensorFlow 2.0深度学习计算机图形学应用
专知会员服务
41+阅读 · 2019年10月9日
VCIP 2022 Call for Demos
CCF多媒体专委会
1+阅读 · 2022年6月6日
征稿 | International Joint Conference on Knowledge Graphs (IJCKG)
开放知识图谱
2+阅读 · 2022年5月20日
IJCAI2022推荐系统论文集锦
机器学习与推荐算法
0+阅读 · 2022年5月20日
Hierarchically Structured Meta-learning
CreateAMind
27+阅读 · 2019年5月22日
Transferring Knowledge across Learning Processes
CreateAMind
29+阅读 · 2019年5月18日
强化学习的Unsupervised Meta-Learning
CreateAMind
18+阅读 · 2019年1月7日
Unsupervised Learning via Meta-Learning
CreateAMind
44+阅读 · 2019年1月3日
A Technical Overview of AI & ML in 2018 & Trends for 2019
待字闺中
18+阅读 · 2018年12月24日
disentangled-representation-papers
CreateAMind
26+阅读 · 2018年9月12日
国家自然科学基金
0+阅读 · 2015年12月31日
国家自然科学基金
1+阅读 · 2014年12月31日
国家自然科学基金
0+阅读 · 2014年12月31日
国家自然科学基金
5+阅读 · 2013年12月31日
国家自然科学基金
0+阅读 · 2012年12月31日
国家自然科学基金
0+阅读 · 2012年12月31日
国家自然科学基金
0+阅读 · 2011年12月31日
国家自然科学基金
1+阅读 · 2011年12月31日
国家自然科学基金
2+阅读 · 2009年12月31日
国家自然科学基金
0+阅读 · 2008年12月31日
Arxiv
126+阅读 · 2020年9月6日
Arxiv
92+阅读 · 2020年2月28日
AutoML: A Survey of the State-of-the-Art
Arxiv
75+阅读 · 2019年8月14日
VIP会员
最新内容
《人工智能赋能电磁战》(报告)
专知会员服务
0+阅读 · 27分钟前
【CMU博士论文】迈向可扩展的开放世界三维感知
专知会员服务
0+阅读 · 今天14:06
前馈式三维场景建模
专知会员服务
0+阅读 · 今天14:03
(译文)认知战:以士兵为目标,塑造战略
专知会员服务
2+阅读 · 今天3:12
(中文)认知战的本体论基础(2026报告)
专知会员服务
18+阅读 · 今天1:45
美空军条令(2026):外国对内防御
专知会员服务
3+阅读 · 今天1:32
美国与以色列如何在攻击伊朗中使用人工智能
专知会员服务
7+阅读 · 4月16日
相关VIP内容
Linux导论,Introduction to Linux,96页ppt
专知会员服务
82+阅读 · 2020年7月26日
100+篇《自监督学习(Self-Supervised Learning)》论文最新合集
专知会员服务
167+阅读 · 2020年3月18日
强化学习最新教程,17页pdf
专知会员服务
182+阅读 · 2019年10月11日
2019年机器学习框架回顾
专知会员服务
36+阅读 · 2019年10月11日
机器学习入门的经验与建议
专知会员服务
94+阅读 · 2019年10月10日
【哈佛大学商学院课程Fall 2019】机器学习可解释性
专知会员服务
105+阅读 · 2019年10月9日
【SIGGRAPH2019】TensorFlow 2.0深度学习计算机图形学应用
专知会员服务
41+阅读 · 2019年10月9日
相关资讯
VCIP 2022 Call for Demos
CCF多媒体专委会
1+阅读 · 2022年6月6日
征稿 | International Joint Conference on Knowledge Graphs (IJCKG)
开放知识图谱
2+阅读 · 2022年5月20日
IJCAI2022推荐系统论文集锦
机器学习与推荐算法
0+阅读 · 2022年5月20日
Hierarchically Structured Meta-learning
CreateAMind
27+阅读 · 2019年5月22日
Transferring Knowledge across Learning Processes
CreateAMind
29+阅读 · 2019年5月18日
强化学习的Unsupervised Meta-Learning
CreateAMind
18+阅读 · 2019年1月7日
Unsupervised Learning via Meta-Learning
CreateAMind
44+阅读 · 2019年1月3日
A Technical Overview of AI & ML in 2018 & Trends for 2019
待字闺中
18+阅读 · 2018年12月24日
disentangled-representation-papers
CreateAMind
26+阅读 · 2018年9月12日
相关基金
国家自然科学基金
0+阅读 · 2015年12月31日
国家自然科学基金
1+阅读 · 2014年12月31日
国家自然科学基金
0+阅读 · 2014年12月31日
国家自然科学基金
5+阅读 · 2013年12月31日
国家自然科学基金
0+阅读 · 2012年12月31日
国家自然科学基金
0+阅读 · 2012年12月31日
国家自然科学基金
0+阅读 · 2011年12月31日
国家自然科学基金
1+阅读 · 2011年12月31日
国家自然科学基金
2+阅读 · 2009年12月31日
国家自然科学基金
0+阅读 · 2008年12月31日
Top
微信扫码咨询专知VIP会员