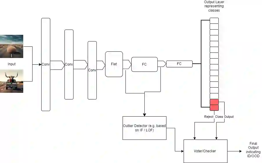
This paper explores the role and challenges of Artificial Intelligence (AI) algorithms, specifically AI-based software elements, in autonomous driving systems. These AI systems are fundamental in executing real-time critical functions in complex and high-dimensional environments. They handle vital tasks like multi-modal perception, cognition, and decision-making tasks such as motion planning, lane keeping, and emergency braking. A primary concern relates to the ability (and necessity) of AI models to generalize beyond their initial training data. This generalization issue becomes evident in real-time scenarios, where models frequently encounter inputs not represented in their training or validation data. In such cases, AI systems must still function effectively despite facing distributional or domain shifts. This paper investigates the risk associated with overconfident AI models in safety-critical applications like autonomous driving. To mitigate these risks, methods for training AI models that help maintain performance without overconfidence are proposed. This involves implementing certainty reporting architectures and ensuring diverse training data. While various distribution-based methods exist to provide safety mechanisms for AI models, there is a noted lack of systematic assessment of these methods, especially in the context of safety-critical automotive applications. Many methods in the literature do not adapt well to the quick response times required in safety-critical edge applications. This paper reviews these methods, discusses their suitability for safety-critical applications, and highlights their strengths and limitations. The paper also proposes potential improvements to enhance the safety and reliability of AI algorithms in autonomous vehicles in the context of rapid and accurate decision-making processes.


翻译:本文探讨了人工智能算法,特别是基于AI的软件元素,在自动驾驶系统中的角色与挑战。这些AI系统在复杂且高维度的环境中执行实时关键功能时具有基础性作用,负责处理多模态感知、认知等关键任务,以及运动规划、车道保持和紧急制动等决策任务。一个核心关切涉及AI模型超越初始训练数据进行泛化的能力(及必要性)。这种泛化问题在实时场景中尤为明显,因为模型经常遇到训练或验证数据中未出现的输入。在此类情况下,尽管面临分布或领域偏移,AI系统仍需有效运行。本文研究了在自动驾驶等安全关键应用中,过度自信的AI模型所伴随的风险。为缓解这些风险,提出了训练AI模型的方法,以帮助其在不过度自信的情况下保持性能,具体包括构建确定性报告架构并确保训练数据的多样性。尽管存在多种基于分布的方法来为AI模型提供安全机制,但针对这些方法的系统评估仍显不足,尤其是在安全关键型汽车应用的背景下。文献中的许多方法难以适应安全关键边缘应用所需的快速响应时间。本文对此类方法进行了综述,探讨了它们在安全关键应用中的适用性,并强调了其优势与局限性。此外,本文还提出了潜在改进措施,以在快速而准确的决策过程中增强自动驾驶车辆中AI算法的安全性与可靠性。

0
下载
关闭预览

相关内容

ACM/IEEE第23届模型驱动工程语言和系统国际会议,是模型驱动软件和系统工程的首要会议系列,由ACM-SIGSOFT和IEEE-TCSE支持组织。自1998年以来,模型涵盖了建模的各个方面,从语言和方法到工具和应用程序。模特的参加者来自不同的背景,包括研究人员、学者、工程师和工业专业人士。MODELS 2019是一个论坛,参与者可以围绕建模和模型驱动的软件和系统交流前沿研究成果和创新实践经验。今年的版本将为建模社区提供进一步推进建模基础的机会,并在网络物理系统、嵌入式系统、社会技术系统、云计算、大数据、机器学习、安全、开源等新兴领域提出建模的创新应用以及可持续性。 官网链接:http://www.modelsconference.org/
Linux导论,Introduction to Linux,96页ppt
专知会员服务
82+阅读 · 2020年7月26日
FlowQA: Grasping Flow in History for Conversational Machine Comprehension
专知会员服务
34+阅读 · 2019年10月18日
Stabilizing Transformers for Reinforcement Learning
专知会员服务
60+阅读 · 2019年10月17日
《DeepGCNs: Making GCNs Go as Deep as CNNs》
专知会员服务
32+阅读 · 2019年10月17日
Keras François Chollet 《Deep Learning with Python 》, 386页pdf
专知会员服务
164+阅读 · 2019年10月12日
Hierarchically Structured Meta-learning
CreateAMind
27+阅读 · 2019年5月22日
Transferring Knowledge across Learning Processes
CreateAMind
29+阅读 · 2019年5月18日
强化学习的Unsupervised Meta-Learning
CreateAMind
18+阅读 · 2019年1月7日
Unsupervised Learning via Meta-Learning
CreateAMind
44+阅读 · 2019年1月3日
meta learning 17年:MAML SNAIL
CreateAMind
11+阅读 · 2019年1月2日
A Technical Overview of AI & ML in 2018 & Trends for 2019
待字闺中
18+阅读 · 2018年12月24日
disentangled-representation-papers
CreateAMind
26+阅读 · 2018年9月12日
STRCF for Visual Object Tracking
统计学习与视觉计算组
15+阅读 · 2018年5月29日
Focal Loss for Dense Object Detection
统计学习与视觉计算组
12+阅读 · 2018年3月15日
IJCAI | Cascade Dynamics Modeling with Attention-based RNN
KingsGarden
13+阅读 · 2017年7月16日
国家自然科学基金
13+阅读 · 2017年12月31日
国家自然科学基金
2+阅读 · 2015年12月31日
国家自然科学基金
3+阅读 · 2015年12月31日
国家自然科学基金
47+阅读 · 2015年12月31日
国家自然科学基金
0+阅读 · 2015年12月31日
国家自然科学基金
2+阅读 · 2015年12月31日
国家自然科学基金
0+阅读 · 2014年12月31日
国家自然科学基金
2+阅读 · 2014年12月31日
国家自然科学基金
0+阅读 · 2014年12月31日
Arxiv
10+阅读 · 2021年11月3日
Cold-start Sequential Recommendation via Meta Learner
Arxiv
15+阅读 · 2020年12月10日
VIP会员
最新内容
全面的反无人机系统培训计划
专知会员服务
0+阅读 · 今天10:28
探秘Palantir:驱动美情报的科技巨头
专知会员服务
2+阅读 · 今天3:14
《美国海军军事海运司令部 2026年手册》
专知会员服务
3+阅读 · 今天3:05
《人工智能使能系统可靠性框架》
专知会员服务
6+阅读 · 今天2:28
2026“人工智能+”行业发展蓝皮书(附下载)
专知会员服务
16+阅读 · 4月26日
《强化学习数学基础》
专知会员服务
12+阅读 · 4月26日
“Maven计划”的发展演变之“Maven智能系统”应用
相关资讯
Hierarchically Structured Meta-learning
CreateAMind
27+阅读 · 2019年5月22日
Transferring Knowledge across Learning Processes
CreateAMind
29+阅读 · 2019年5月18日
强化学习的Unsupervised Meta-Learning
CreateAMind
18+阅读 · 2019年1月7日
Unsupervised Learning via Meta-Learning
CreateAMind
44+阅读 · 2019年1月3日
meta learning 17年:MAML SNAIL
CreateAMind
11+阅读 · 2019年1月2日
A Technical Overview of AI & ML in 2018 & Trends for 2019
待字闺中
18+阅读 · 2018年12月24日
disentangled-representation-papers
CreateAMind
26+阅读 · 2018年9月12日
STRCF for Visual Object Tracking
统计学习与视觉计算组
15+阅读 · 2018年5月29日
Focal Loss for Dense Object Detection
统计学习与视觉计算组
12+阅读 · 2018年3月15日
IJCAI | Cascade Dynamics Modeling with Attention-based RNN
KingsGarden
13+阅读 · 2017年7月16日
相关基金
国家自然科学基金
13+阅读 · 2017年12月31日
国家自然科学基金
2+阅读 · 2015年12月31日
国家自然科学基金
3+阅读 · 2015年12月31日
国家自然科学基金
47+阅读 · 2015年12月31日
国家自然科学基金
0+阅读 · 2015年12月31日
国家自然科学基金
2+阅读 · 2015年12月31日
国家自然科学基金
0+阅读 · 2014年12月31日
国家自然科学基金
2+阅读 · 2014年12月31日
国家自然科学基金
0+阅读 · 2014年12月31日
Top
微信扫码咨询专知VIP会员