本文将探讨数字孪生技术在军事行动中的多样化应用。重点研究五个主要领域:陆地、海上、空中、太空 和 网络空间。在每个领域中,数字孪生被用来提升战备状态、优化后勤保障、改善态势感知和决策能力。这些实际用例说明了数字孪生如何能够统一多源数据、提供逼真的训练模拟、实现预测性维护,并最终改变现代国防部队规划、执行和总结作战行动的方式。

1 陆地领域

数字孪生在陆地领域找到了战略应用,通过增强资产和人员的维护、态势感知和训练能力。能够实现对战场条件的实时监控和仿真,支持后勤和资源管理,并允许进行详细的作战复盘。

数字孪生的一个主要用例是通过利用实时收集的数据监控和预测资产状态,并在虚拟世界中对其进行深度分析,从而优化维护流程。对被监控资产的深入了解和精确建模,有助于实施预测性分析和异常检测算法,从而实现优化的、针对具体实例的维护计划。KNDS-Arquus的NumCo项目 [19,81] 是这方面的范例,其为装甲步兵战车开发了一个数字孪生演示系统,其中来自车载传感器的健康和使用数据被输入虚拟模型。这使得预测算法能够根据车辆的运行状况估算关键机械部件的剩余寿命。Conner等人 [82] 同样展示了如何将现场数据集成到地面车辆数字孪生中用于统计性故障预测,而Song等人 [83] 则使用数字孪生来评估装备战损并支持作战决策。除了维护,管理和后勤功能也受益于深度的数字建模。Li等人 [84] 专注于电力系统和供水基础设施的数字孪生,应用人工智能结合历史和实时数据来预测设备状态。与此同时,博思艾伦汉密尔顿公司和ARES安全公司 [43] 以及Casey等人 [44] 提出了用于军事设施和飞机机库的数字孪生,以加强安保、危机响应和整体基础设施管理。总体而言,在预测性维护用例中,数字孪生技术与统计或人工智能工具相结合,用于预测故障并识别现场采集数据或数字对应物生成的合成数据中的模式。

测试是数字孪生在陆地领域的另一个关键用例。高度逼真地镜像真实资产的虚拟副本,可以在不产生物理试验成本或风险的情况下进行全面的设计优化。集成人工智能组件的系统可以在模拟环境中用新的逼真合成数据重新训练,然后通过数字孪生模型进行验证。Wang等人 [45] 提出了一种在线战场学习算法,展示了无人作战的数字孪生如何促进装备测试、性能评估和战略决策支持。数字孪生可以为陆基作战提供逼真的训练模拟,允许军事人员在复制实际地形、装备、作战场景和敌方战术的虚拟环境中进行训练。这包括战术演练、城市战训练和车辆操作模拟。2018年,莱茵金属公司与罗德与施瓦茨公司合作成立了RRS-MITCOS,其使命是推动德国陆军的数字化 [85],而benntec Systemtechnik公司 [86] 目前正在为基础和专业培训开发数字化学习应用。具体而言,他们联合使用军用车辆的数字孪生和虚拟现实技术,在真实的作战环境中对车辆操作员、维护人员和教官进行技术和操作任务培训。KNDS集团旗下的Nexter公司开发了凯撒虚拟维护培训系统 [87],这是一个用于维护任务的完全数字化培训系统,提供模拟环境、车辆和操作员。该领域新兴的6G解决方案 [88] 有望实现更高保真度的模拟和基于手势的交互,利用增加的带宽和提升的数据吞吐量,推动现实与虚拟领域之间沉浸式、高度互联的边界。数字孪生也允许训练需要大量数据的数据驱动模型和系统。但在处理国防应用和场景时,数据常常匮乏。因此,无论是用于人员训练还是模型训练,逼真的模拟环境和仿真平台都至关重要。 数字孪生可以通过创建部署区域的虚拟模型、分析地形特征和模拟任务场景,显著改善陆基作战规划。指挥官可以优化资源分配、评估潜在风险并制定更有效的策略。在任务执行期间,数字孪生可以监控装备状态和远程操作,正如Singh等人在爆炸物处理等危险职责场景中的示例所示 [74]。Wang等人 [89] 提出了一种战场数字孪生架构,其中指挥控制系统作为系统之系统框架中的中心节点运行,支持任务规划、实时监控和复盘。EDF的MoSaiC项目 [90] 集成了基于无人机的监测和采样,用于化学、生物、放射性和核威胁评估,而Zhang [91] 则专注于无人机辅助地面网络场景中的搜救行动,说明了地面和空中资产之间的跨领域协同作用。在涉及作战规划、执行与监控或复盘时,需要准确掌握态势。这是通过加强数据采集和通信信道,实施能满足系统要求(例如数据吞吐量、延迟、鲁棒性和采集频率)的适当传感器和执行器来实现的。同样期望能够处理采集数据丢失的情况,从而能够通过模拟场景来保持任务进行。虽然存储海量数据集可能成本高昂,但对基本任务要素进行有针对性的数据保留可以实现彻底的复现和分析。用户界面和数据处理流程必须设计得清晰高效,确保任务后能轻松获取相关洞察,如装备性能或战术决策。

总体而言,陆地领域的数字孪生涵盖了预测性维护、逼真训练模拟以及先进的规划与监控工具,所有这些都增强了作战效能和资源优化。随着传感器技术的发展和网络能力的扩展,这些数字孪生应用将继续深化和拓宽,推动战场上的创新和成果改善。

2 海上领域

数字孪生技术正在通过提高作战效率、安全性和战略规划能力,重塑军事海上领域。关键用例包括海军舰船的维护与修理、舰载系统与结构的实时监控、海军人员培训、作战规划与模拟,以及港口物流与管理。

数字孪生能够实时监控船舶的系统和结构,促进预测性维护。通过分析船载传感器数据,可以在潜在问题导致系统故障之前,或在其最早阶段予以识别。这减少了停机时间,延长了海军资产的寿命。一个显著的例子是芬坎蒂尼集团的FCX30军用舰船,其数字孪生解决方案支持从物流和能源优化到预测性维护和在线决策支持的整个产品生命周期 [72]。其被设计为能够与盟国海军完全互操作,并且能够改装新技术以预测或快速应对新场景。FCX30的数字孪生利用以数据为中心的架构来推动这些流程,推动了许多制造商商业模式的转变。在服务阶段,Choi等人 [92] 使用系统动力学来整合异构、多学科的数据和协议,为海军舰船构建用于操作和维护的数字孪生。同样,纳凡蒂亚公司在 [18] 中介绍了他们关于在军用海军实施数字孪生的进行中项目。自2022年4月开始生产的F110级护卫舰 [93],已经包含了一个能够连接、提取和处理来自舷外设备和船员数据的数字孪生。其进一步支持在逼真环境中为训练目的进行舰船机动和驾驶。相关的NAVANTIS产品套件进一步增强了训练和子系统维护。

数字孪生也作为动态和交互式的训练平台,允许人员在模拟条件下练习现实世界的程序。通过复制包括紧急情况在内的各种场景,受训人员能够制定出更安全、更有效的海上应对措施。例如,Major等人 [94] 展示了一个用于远程起重机操作的在线船舶数字孪生,集成了来自GPS、风速传感器、运动参考单元、波浪传感器和起重机可编程逻辑控制器的数据。该设置通过4G连接将实时信息传输到岸上镜像系统,允许岸上操作员通过模拟器安全地执行任务。数字孪生在模型训练场景中也找到了有效应用,即使在数据可用性有限的情况下。Blachnik等人 [95] 创建了一个包含未爆弹药和非未爆弹药物体的水下环境数字孪生,用于生成数据集,以在使用磁力计扫描水下区域的任务中训练机器学习模型。无论是用于人员训练还是模型训练,数字孪生都显示出极大的实用性。其大幅削减了成本,提供了可即用且无限次重复使用的训练环境。这需要合适的软件和仿真平台,以及低延迟的设备和传感器来为人员训练提供逼真的体验,还需要高性能计算平台来加速并实现成功的模型训练。

作战和战术规划极大地受益于海上数字孪生。指挥官可以模拟多舰协同机动、测试策略并预测可能的结果。这种在安全、受控环境中探索不同作战策略的能力,改善了决策,有助于制定更稳健的应急计划。与训练一样,这些仿真需要精确建模以获得可靠、关键的任务结果。海上监视和监控同样可以通过数字孪生解决方案得到增强。例如,通用动力任务系统-意大利公司的BlueSHIELD平台 [96] 收集并融合来自众多传感器的数据,创建统一的海洋态势图,通过内置的人工智能分析提高态势感知并为决策提供信息。

海事领域的数字孪生也有助于船舶设计和建造。通过在设计阶段对船舶进行虚拟建模,工程师可以在物理制造开始之前预测其在不同条件下的性能并进行调整。这带来了更高效的船舶设计,优化了性能和韧性。萨博动力公司在设计鱼雷和水下武器系统时应用了这一概念,包括锂离子电池数字孪生 [75]。在军事背景下,数据稀缺是一个持续存在的挑战,通常是由于全球导航卫星系统拒止环境和静默作战所致。因此,在这种限制下开发和验证这些模型可能具有挑战性,但对于优化最终系统性能至关重要。

除了船上应用,数字孪生还可以通过模拟船舶交通、货物处理和基础设施使用来优化港口运营。例如,OHB SE 开发了不来梅港的数字孪生,结合了卫星数据、智能传感器和人工智能,将数字孪生与间接跟踪技术集成 [57]。尽管他们的系统更像是一个“数字影子”而非完全双向的数字孪生,但其突显了如何整合多样的数据源(卫星、无人机、机上传感器)以提高态势感知和简化工作流程。进一步的改进,例如添加更多数据层或纳入预测功能,将更接近全面的数字孪生架构。

总体而言,海上领域的数字孪生为预测性维护、人员培训、战略规划和物流优化提供了一个多功能的基础。随着传感器集成、数据处理能力和连接解决方案的进步,这些应用的深度和有效性将继续增长,凸显了数字孪生在现代海军作战中的关键作用。

3 空中领域

在空中领域,数字孪生围绕飞机系统和飞行操作的建模展开,以优化维护计划、预测故障,并通过高度逼真的模拟提升飞行员训练水平。通过为测试新战术和技术提供安全、高性价比的环境,数字孪生允许操作员在不承担现实世界试验的风险和开销的情况下进行实验。

数字孪生可用于监控和分析飞机系统及其部件的性能,从制造阶段到部署和退役。通过创建飞机子系统的虚拟副本,操作员可以跟踪系统健康状况、预测维护需求并优化维护计划,从而提高战备状态。许多工作都涉及这些用例。洛克希德·马丁公司声称正在开发军用车辆(特别是其F-35闪电II系列)的结构数字孪生,以帮助优化其制造流程 [73]。在制造过程中使用数字协作技术有助于验证设计、管理和优化生产线、提高产品性能并测试飞行软件,此外还能实现在线异常检测和优化的机队维护计划。由欧洲防务局协调的SAMAS 2项目 [97] 以军用直升机为目标,利用数字孪生来监控任务期间的腐蚀和弹道损伤,从而提高飞机的可用性。Kraft [98] 将流体动力学集成到数字孪生中,将基于物理的建模与实验数据融合,形成对飞行器生命周期的稳健表征。Agrawal等人 [99] 将深度学习应用于来自多个作战飞机系统的数据以进行健康评估。这些例子强调了预测性维护所必需的高精度,因为即使微小的模型误差也可能严重影响飞行安全和性能。

数字孪生通过重建虚拟驾驶舱、飞机模型和飞行环境,实现沉浸式飞行模拟和训练。飞行员可以在近乎真实的条件下练习复杂机动、紧急程序和任务场景。增强的态势感知和预测能力进一步支持远程或自主控制无人机、航线优化和地面决策等任务。意大利防务公司莱昂纳多公司使用数字孪生技术处理无人机和直升机,加速生产周期并提高操作性能和预测性维护能力 [100]。空中客车公司和BAE系统公司与莱昂纳多合作,计划将扩展现实技术集成到欧洲台风战斗机上,以实现更高效的维护和机组人员训练 [101]。与此同时,Wang等人 [102] 强调云计算是大型无人机数字孪生的基础,通过人工智能辅助的指挥、控制和态势分析,增强任务规划、执行和预测性维护。具体来说,云计算可以提高虚实网络协同的效率。此外,云计算通过人工智能辅助的指挥、控制和评估分析,实现独立、可靠的态势感知。结构完整性是另一个重点领域。Kapteyn等人 [103] 提出了一种用于无人机的实时结构健康监测方法,动态调整任务以平衡飞行器保护、任务攻击性和作战效能。Pinello等人 [104] 在Simulink中为前起落架开发了一个数字孪生,生成信号数据用于后续训练损伤检测算法。数字孪生技术也可用于测试无人机,并在高度逼真的、模拟未来部署环境的副本中规划其任务。数据的缺乏在智能体和模型的有效训练中起着关键作用,特别是在实施深度数据驱动技术时。一种解决方案涉及创建专用的测试平台 [105],然而,这种方法通常既费时又昂贵。因此,需要将环境数字化以用于离线虚拟训练,同时根据特定训练要求,需要尽可能多地纳入细节和属性以实现高水平的真实感。Shen等人 [106] 使用数字孪生,在具有传感和通信约束的动态环境中,通过多智能体深度强化学习训练多个无人机。这种方法集中学习,同时分散执行,加速了模型演进。最后,Ji等人 [107] 提出了一个用于任务规划、训练、预测性维护和在线异常检测的综合数字孪生。他们的建模方法交织了几何、物理、行为和基于规则的方面,确保了物理四旋翼无人机与其数字对应物之间一致的双向反馈。

长远来看,数字孪生技术可能会支持系统生命周期的每个阶段——从设计到制造、运行服务,直至最终退役。在这些阶段采用统一的数字孪生可以避免昂贵的模型转换,并允许制造商为多样化的用户需求提供“数字孪生即服务”。这种整体方法为整个空中领域生态系统带来了连续性和效率,提升了安全性、战备状态和创新能力。

4 太空领域

太空领域的数字孪生侧重于复制卫星和其他轨道资产,以监控健康状况、检测异常,并规划或模拟一系列任务。通过创建卫星、地面站和通信网络的虚拟对应物,操作员可以预测性能问题、测试可能的机动并优化维护计划。一个值得注意的应用是空间碎片监测,数字孪生有助于模拟轨道碎片轨迹并预测碰撞风险,为在轨卫星的安全规避机动提供信息。

例如,Slingshot Aerospace 提供了一个太空环境数字孪生,将实时轨道物体测绘与空间天气数据集成在一起 [108]。一个内置的基于物理的模拟器显示了计划任务在真实环境中可能的表现,从而改善了碰撞规避和长期资产安全。文献 [109] 同样提出了一个卫星数字孪生,将传感器读数(如压力、温度、高度和有效载荷数据)集成到仿真中,用于结构健康监测、故障诊断和动态任务调整。在航空航天领域标准化数字孪生的努力包括将ISO 23247(制造业数字孪生框架)[10] 调整到非制造环境,如轨道碰撞规避和碎片探测 [110]。建立通用框架有助于异构系统之间的互操作性、可重用性和简化实施。类似地,Lei等人 [111] 提出了一个用于航天器系统的数字孪生构建、评估和管理框架,重点介绍了诸如任务前仿真、在轨实时监测和快速运行状态预测等应用。反过来,文献 [111] 提出了一个用于航天器系统的数字孪生构建、评估、管理和实施框架。还重点介绍了数字孪生在航天器系统中的一些应用,即任务前地面仿真、在轨实时综合监测和运行状态的快速预测。航空航天工业协会和美国航空航天学会的立场文件 [112] 强调了数字孪生在航空航天系统整个生命周期中的价值。性能监控、验证和优化,以及设计改进、升级和预测性维护,都受益于精确的虚拟表征。这种端到端的集成通常能带来显著的成本降低,因为现实世界的试验、重新设计和维护计划变得更加精确。

来自卫星的太空成像是许多大规模数字孪生应用的基础,包括数字孪生地球概念 [58, 59, 60]。卫星被视为地球成像的主要数据源之一,为监视、地表重建等众多应用提供数据。数据质量、频率和响应能力是根据用例定制的重要要求。所创建的平台旨在在给定特定参数的情况下,在空间和时间上模拟特定现象。这些全球性重建结合了陆地数据(例如地形、天气)来模拟近期现象,无论是溃坝情景、道路交通预测、海上安全变化还是战场演变。这种军民两用能力对国防和民用部门都有吸引力,尽管实时准确性和互操作性仍然至关重要。特别是当多个组织或机构共享基础设施和数据源时,通用标准和协议对于维持稳健、集成的数字孪生生态系统变得至关重要。

5 网络空间领域

在网络安全领域,数字孪生对网络、系统和流程进行建模,以暴露潜在漏洞、预测新出现的威胁,并在受控、逼真的场景中验证防御机制。通过为威胁模拟、事件响应测试和持续监控提供动态环境,数字孪生显著增强了军事网络基础设施的战备状态和韧性。其在保护供应链和军事行动的其他关键要素方面也发挥着日益重要的作用。

威胁模拟是数字孪生在军事网络安全中的一个关键、主动的应用,其中网络基础设施的虚拟副本会遭受各种假设的攻击。这种受控环境有助于专家识别从网络钓鱼到多向量入侵等各种漏洞,并在不危及真实操作的情况下评估现有防御措施的有效性。其还可以作为一个实践培训平台,使网络安全团队能够练习事件响应。通过不断迭代模拟和改进策略,组织可以调整其防御态势,并更有效地缓解现实世界的威胁。数字孪生提供了一个逼真且受控的环境,安全团队可以在其中练习应对网络事件,而不会危及实际军事行动的风险。此外,数字孪生为新的网络安全技术提供了一个安全的测试场,允许开发人员在部署前,在受控环境中针对高保真威胁场景验证解决方案。这降低了实施新防御措施的风险,并确保关键基础设施在实际攻击下保持稳健。

网络数字孪生以通信基础设施为目标。通过使用实时和历史数据,精确地模拟网络拓扑、协议、流量和物理约束。军事组织可以在此环境中模拟网络攻击,以测试韧性、识别漏洞并验证修补策略。Bagrodia [113] 探讨了基于虚拟机和网络数字孪生的网络靶场,强调了以任务为中心的分析如何增强军事系统的防御能力。Keysight Technologies 的 EXata [114] 是开发此类数字孪生的商业解决方案范例,为设计分析、测试和网络评估提供工具。增强功能可以纳入更多层次,例如基于区块链的解决方案 [115],以确保现实世界资产的安全上链表示和链下状态持久性。Maathuis等人 [116] 提出了一种用于军事网络行动中效果分类和比例性评估的建模与仿真解决方案,以支持目标决策。这种方法可以作为军事网络数字孪生的核心。Vielberth等人 [117] 创建了一个模拟关键系统的网络靶场,供安全运营中心分析员练习针对模拟攻击的检测和预防技术。

数字孪生充当持续监控层,近乎实时地跟踪物理和虚拟资产。通过整合不同的数据源(网络流量、系统日志、用户行为),数字孪生使网络安全团队能够保持态势感知、快速检测异常并定制响应策略。这种整体方法推动了高级威胁情报和预测性分析。对合成或现实世界数据集进行模式分析可以预测可能的攻击向量,从而实现先发制人的防御。相同的基础架构支持对网络安全操作员进行逼真的培训,增强他们在入侵检测、事件响应和战略规划方面的技能。

供应链是军事后勤中至关重要但往往脆弱的一环。数字孪生可以可视化端到端操作,发现潜在中断,确保资产完整性并简化决策。尽管Sani等人 [118] 报告称数字孪生在军事供应链可视性方面的实际应用有限,但其潜力仍然巨大。Adami等人 [119] 进一步强调了数字孪生通过识别异常、增强冗余策略和学习对抗行为来检测异常、增强冗余策略和应对网络威胁的能力。然而,他们强调,数据可用性仍然是一个主要障碍,因为机器学习驱动的分析需要强大的数据集,这建议建立一个“国防数据空间”或合作伙伴之间共享的“数据池”以实现最大效能。在美国,全球战斗支援系统-陆军 [120] 正在为地面和航空后勤开发数字孪生能力,将库存、运输和交付状态的实时洞察整合到一个基于网络的系统中。这种集成旨在改善战术后勤任务,扩大指挥官的态势感知,最终增强战场上的战斗力。

总体而言,网络空间领域的数字孪生提供了仿真、监控和预测性分析,加强了军事网络安全和供应链韧性。随着数据共享框架和互操作性的成熟,这些能力必将扩展,在日益复杂的威胁环境中保护关键的数字基础设施。

6 跨领域通用用例

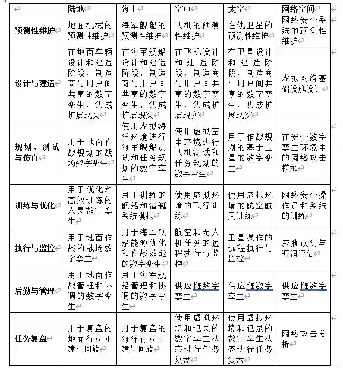
从对每个具体国防领域的深入分析中,确定了数字孪生技术的几个跨领域通用用例,这些用例超越了领域界限,在陆地、海上、空中、太空和网络空间领域共享。确定的用例如下:

  • 预测性维护:利用实时数据和分析来预测故障并主动安排维护任务,最大化资产可用性和寿命。

  • 设计与建造:在产品生命周期的早期采用数字孪生来验证设计、优化制造流程,并确保从概念到部署的一致性。

  • 规划、测试与仿真:使用虚拟表征来探索“假设”场景,测试作战计划,并在现实世界部署前在受控环境中评估系统性能。

  • 训练与优化:为人员和系统提供沉浸式、数据驱动的训练解决方案,实现迭代式技能发展、性能改进和快速适应不断变化的使命。

  • 执行与监控:实现对进行中任务或行动的实时监督和控制,通过高保真且最新的物理资产或环境数字副本提供态势感知和决策支持。

  • 后勤与管理:通过将不同数据源整合到一个共享的、动态的数字系统中,优化供应链、资源分配和作战协调。

  • 任务复盘:重建、回放和分析已完成的任务或行动,以识别成功、失败和改进机会,最终指导未来的战略和训练。

上表为这些通用用例提供了特定领域实施的说明性示例和相关见解。表中显示的通用用例,强调了数字孪生如何能提供益处,无论具体领域如何,突显了数字孪生技术在现代国防战略中的普遍性和多功能性。采用这种横向视角可以清楚地看到,根据特定需求定制的跨领域数字孪生,构成了成功高效数字孪生开发的基础,能够实现跨多个国防领域的无缝适应和增强的作战效能。

参考文献

[1]K. Panetta, “Top Trends in the Gartner Hype Cycle for Emerging Technologies, 2017,” Aug. 2017, https://www.gartner.com/smarterwithgartner/top-trends-in-the-gartner-hype-cycle-for-emerging-technologies-2017 [Accessed: 2025-03-21].

[2]D. Groombridge, “Top Strategic Technology Trends 2023,” 2023, https://emt.gartnerweb.com/ngw/globalassets/en/publications/documents/2023-gartner-top-strategic-technology-trends-ebook.pdf [Accessed: 2024-05-06].

[3]M. Grieves, Virtually perfect: driving innovative and lean products through product lifecycle management. Cocoa Beach, Florida: Space Coast Press, 2011.

[4] “Digital Twin: Manufacturing Excellence Through Virtual Factory Replication,” 2014.

[5]M. Grieves and J. Vickers, “Digital Twin: Mitigating Unpredictable, Undesirable Emergent Behavior in Complex Systems,” in Transdisciplinary Perspectives on Complex Systems, F.-J. Kahlen, S. Flumerfelt, and A. Alves, Eds. Cham: Springer International Publishing, 2017, pp. 85–113. [Online]. Available: http://link.springer.com/10.1007/978-3-319-38756-7˙4

[6]W. Kritzinger, M. Karner, G. Traar, J. Henjes, and W. Sihn, “Digital Twin in manufacturing: A categorical literature review and classification,” IFAC-PapersOnLine, vol. 51, no. 11, pp. 1016–1022, 2018. [Online]. Available: https://linkinghub.elsevier.com/retrieve/pii/S2405896318316021

[7]I. Errandonea, S. Beltrán, and S. Arrizabalaga, “Digital Twin for maintenance: A literature review,” Computers in Industry, vol. 123, p. 103316, 2020. [Online]. Available: https://www.sciencedirect.com/science/article/pii/S0166361520305509

[8]“ISO 23247-2:2021 Automation systems and integration — Digital twin framework for manufacturing,” Oct. 2021. [Online]. Available: https://www.iso.org/standard/78743.html

[9]“ISO 23247-3:2021 Automation systems and integration — Digital twin framework for manufacturing,” Oct. 2021. [Online]. Available: https://www.iso.org/standard/78744.html

[10]“ISO 23247-4:2021 Automation systems and integration — Digital twin framework for manufacturing,” 2021. [Online]. Available: https://www.iso.org/standard/78745.html

[11]“ISO 23247-1:2021 Automation systems and integration Digital twin framework for manufacturing,” Oct. 2021. [Online]. Available: https://www.iso.org/standard/75066.html

[12]“ISO/CD 23247-5 Automation systems and integration — Digital twin framework for manufacturing.” [Online]. Available: https://www.iso.org/standard/87425.html

[13]“ISO/CD 23247-6 Automation systems and integration — Digital twin framework for manufacturing.” [Online]. Available: https://www.iso.org/standard/87426.html

[14]E. Brouwer, “Met SUIT naar waar je wilt,” Materieel gezien, vol. 5, 2017, https://magazines.defensie.nl/materieelgezien/2017/05/mg201705suit [Accessed: 2024-05-30].

[15]L. Stacchio, A. Angeli, and G. Marfia, “Empowering digital twins with eXtended reality collaborations,” Virtual Reality & Intelligent Hardware, vol. 4, no. 6, pp. 487–505, Dec. 2022. [Online]. Available: https://linkinghub.elsevier.com/retrieve/pii/S2096579622000596

[16]N. Benkamoun, W. ElMaraghy, A.-L. Huyet, and K. Kouiss, “Architecture Framework for Manufacturing System Design,” Procedia CIRP, vol. 17, pp. 88–93, 2014. [Online]. Available: https://linkinghub.elsevier.com/retrieve/pii/S221282711400359X

[17]J. Klein and H. Van Vliet, “A systematic review of system-of-systems architecture research,” in Proceedings of the 9th international ACM Sigsoft conference on Quality of software architectures. Vancouver British Columbia Canada: ACM, June 2013, pp. 13–22. [Online]. Available: https://dl.acm.org/doi/10.1145/2465478.2465490

[18]J. I. Silvera, J. L. Muñoz, J. M. Luquero, A. Cajade, and M. Bustelo, “Navantia’s Digital Twin Implementation Perspective in Military Naval Platform Life Cycle,” 2020.

[19]Peter Felstead, “KNDS and Arquus to create ‘first digital twin demonstrator for a ground combat system’,” Feb. 2024. [Online]. Available: https://euro-sd.com/2024/02/major-news/36516/knds-arquus-vbci-digital-twin/

[20]S. G. Skinner, “Taking Simulation Interoperability Standards to the Next Level with Digital Twins,” in STO Meeting Proceedings NATO. [Online]. Available: https://www.sto.nato.int/publications/STO%20Meeting%20Proceedings/STO-MP-MSG-197/MP-MSG-197-25.pdf

[21]E. Altamiranda and E. Colina, “A System of Systems Digital Twin to Support Life Time Management and Life Extension of Subsea Production Systems,” in OCEANS 2019 - Marseille. Marseille, France: IEEE, June 2019, pp. 1–9. [Online]. Available: https://ieeexplore.ieee.org/document/8867187/

[22]“Defence Digital Twin Implementation Road Map and Development Framework,” Mar. 2022, https://www.teamdefence.info/wp-content/uploads/2022/03/20210121-Digital-Twin-Implementation-Road-Map-and-Development-Framework-White-Paper-V1.pdf [Accessed: 2024-05-06].

[23]M. Dietz and G. Pernul, “Digital Twin: Empowering Enterprises Towards a System-of-Systems Approach,” Business & Information Systems Engineering, vol. 62, no. 2, pp. 179–184, Apr. 2020. [Online]. Available: http://link.springer.com/10.1007/s12599-019-00624-0

[24]B. Anto and M. Doug, “Digital Twin System Interoperability Framework,” Dec. 2021. [Online]. Available: https://www.digitaltwinconsortium.org/pdf/Digital-Twin-System-Interoperability-Framework-12072021.pdf

[25]M. Farsi, A. Daneshkhah, A. Hosseinian-Far, H. Jahankhani, et al., “Digital twin technologies and smart cities,” 2020.

[26]G. White, A. Zink, L. Codecá, and S. Clarke, “A digital twin smart city for citizen feedback,” Cities, vol. 110, p. 103064, 2021.

[27]T. Deng, K. Zhang, and Z.-J. M. Shen, “A systematic review of a digital twin city: A new pattern of urban governance toward smart cities,” Journal of Management Science and Engineering, vol. 6, no. 2, pp. 125–134, 2021.

[28]N. Mohammadi and J. E. Taylor, “Smart city digital twins,” in 2017 IEEE Symposium Series on Computational Intelligence (SSCI). IEEE, 2017, pp. 1–5.

[29]L. Deren, Y. Wenbo, and S. Zhenfeng, “Smart city based on digital twins,” Computational Urban Science, vol. 1, pp. 1–11, 2021.

[30]A. S. Aguiar, F. N. Dos Santos, J. B. Cunha, H. Sobreira, and A. J. Sousa, “Localization and mapping for robots in agriculture and forestry: A survey,” Robotics, vol. 9, no. 4, p. 97, 2020.

[31]J. Nie, Y. Wang, Y. Li, and X. Chao, “Artificial intelligence and digital twins in sustainable agriculture and forestry: a survey,” Turkish Journal of Agriculture and Forestry, vol. 46, no. 5, pp. 642–661, 2022.

[32]L. Buonocore, J. Yates, and R. Valentini, “A proposal for a forest digital twin framework and its perspectives,” Forests, vol. 13, no. 4, p. 498, 2022.

[33]A. C. Tagarakis, L. Benos, G. Kyriakarakos, S. Pearson, C. G. Sørensen, and D. Bochtis, “Digital twins in agriculture and forestry: A review,” Sensors, vol. 24, no. 10, p. 3117, 2024.

[34]H. Hassani, X. Huang, and S. MacFeely, “Impactful digital twin in the healthcare revolution,” Big Data and Cognitive Computing, vol. 6, no. 3, p. 83, 2022.

[35]T. Sun, X. He, and Z. Li, “Digital twin in healthcare: Recent updates and challenges,” Digital Health, vol. 9, p. 20552076221149651, 2023.

[36]Y. Liu, L. Zhang, Y. Yang, L. Zhou, L. Ren, F. Wang, R. Liu, Z. Pang, and M. J. Deen, “A novel cloud-based framework for the elderly healthcare services using digital twin,” IEEE access, vol. 7, pp. 49 088–49 101, 2019.

[37]V. V. Tuhaise, J. H. M. Tah, and F. H. Abanda, “Technologies for digital twin applications in construction,” Automation in Construction, vol. 152, p. 104931, 2023.

[38]D.-G. J. Opoku, S. Perera, R. Osei-Kyei, and M. Rashidi, “Digital twin application in the construction industry: A literature review,” Journal of Building Engineering, vol. 40, p. 102726, 2021.

[39]R. G. Alves, G. Souza, R. F. Maia, A. L. H. Tran, C. Kamienski, J.-P. Soininen, P. T. Aquino, and F. Lima, “A digital twin for smart farming,” in 2019 IEEE Global Humanitarian Technology Conference (GHTC). IEEE, 2019, pp. 1–4.

[40]C. Verdouw, B. Tekinerdogan, A. Beulens, and S. Wolfert, “Digital twins in smart farming,” Agricultural Systems, vol. 189, p. 103046, 2021.

[41]C. Pylianidis, S. Osinga, and I. N. Athanasiadis, “Introducing digital twins to agriculture,” Computers and Electronics in Agriculture, vol. 184, p. 105942, 2021.

[42]A. Nasirahmadi and O. Hensel, “Toward the next generation of digitalization in agriculture based on digital twin paradigm,” Sensors, vol. 22, no. 2, p. 498, 2022.

[43]“Building DoD’s largest-ever Digital Twin of its kind,” https://www.boozallen.com/insights/digital-twin/building-dods-largest-ever-digital-twin-of-its-kind.html [Accessed: 2024-03-28].

[44]L. Casey, J. Dooley, M. Codd, R. Dahyot, M. Cognetti, T. Mullarkey, P. Redmond, and G. Lacey, “A real-time digital twin for active safety in an aircraft hangar,” Frontiers in Virtual Reality, vol. 5, p. 1372923, Apr. 2024. [Online]. Available: https://www.frontiersin.org/articles/10.3389/frvir.2024.1372923/full

[45]P. Wang, M. Yang, J. Zhu, Y. Peng, and G. Li, “Digital Twin-Enabled Online Battlefield Learning with Random Finite Sets,” Computational Intelligence and Neuroscience, vol. 2021, pp. 1–15, May 2021. [Online]. Available: https://www.hindawi.com/journals/cin/2021/5582241/

[46]S. Thrun, “Robotic mapping: A survey,” in Exploring Artificial Intelligence in the New Millenium, G. Lakemeyer and B. Nebel, Eds. Morgan Kaufmann, 2002, to appear.

[47]A. Elfes, “Using occupancy grids for mobile robot perception and navigation,” Computer, vol. 22, no. 6, pp. 46–57, 1989.

[48]I. Kostavelis and A. Gasteratos, “Semantic mapping for mobile robotics tasks: A survey,” Robotics and Autonomous Systems, vol. 66, pp. 86–103, 2015.

[49]M. U. Khan, S. A. A. Zaidi, A. Ishtiaq, S. U. R. Bukhari, S. Samer, and A. Farman, “A comparative survey of lidar-slam and lidar based sensor technologies,” in 2021 Mohammad Ali Jinnah University International Conference on Computing (MAJICC). IEEE, 2021, pp. 1–8.

[50]A. Tourani, H. Bavle, J. L. Sanchez-Lopez, and H. Voos, “Visual slam: What are the current trends and what to expect?” Sensors, vol. 22, no. 23, p. 9297, 2022.

[51]H. Bavle, J. L. Sanchez-Lopez, C. Cimarelli, A. Tourani, and H. Voos, “From slam to situational awareness: Challenges and survey,” Sensors, vol. 23, no. 10, p. 4849, 2023.

[52]D. Jurado-Rodriguez, R. Muñoz-Salinas, S. Garrido-Jurado, and R. Medina-Carnicer, “Planar fiducial markers: a comparative study,” Virtual Reality, vol. 27, no. 3, pp. 1733–1749, 2023.

[53]M. Kalaitzakis, B. Cain, S. Carroll, A. Ambrosi, C. Whitehead, and N. Vitzilaios, “Fiducial markers for pose estimation: Overview, applications and experimental comparison of the artag, apriltag, aruco and stag markers,” Journal of Intelligent & Robotic Systems, vol. 101, pp. 1–26, 2021.

[54]H. Agha, Y. Geng, X. Ma, D. I. Avşar, R. Kizhakidathazhath, Y.-S. Zhang, A. Tourani, H. Bavle, J.-L. Sanchez-Lopez, H. Voos, et al., “Unclonable human-invisible machine vision markers leveraging the omnidirectional chiral bragg diffraction of cholesteric spherical reflectors,” Light: Science & Applications, vol. 11, no. 1, p. 309, 2022.

[55]M. Schwartz, G. Lenzini, Y. Geng, P. B. Rønne, P. Y. Ryan, and J. P. Lagerwall, “Cholesteric liquid crystal shells as enabling material for information-rich design and architecture,” Advanced materials, vol. 30, no. 30, p. 1707382, 2018.

[56]M. Schwartz, Y. Geng, H. Agha, R. Kizhakidathazhath, D. Liu, G. Lenzini, and J. P. Lagerwall, “Linking physical objects to their digital twins via fiducial markers designed for invisibility to humans,” Multifunctional Materials, vol. 4, no. 2, p. 022002, 2021.

[57]“This is how the Digital Twin works at the port of Bremen,” July 2021, https://www.ohb.de/en/magazine/how-the-digital-twin-works-at-the-port-of-bremen [Accessed: 2024-03-29].

[58]P. Bauer, B. Stevens, and W. Hazeleger, “A digital twin of Earth for the green transition,” Nature Climate Change, vol. 11, no. 2, pp. 80–83, Feb. 2021. [Online]. Available: https://www.nature.com/articles/s41558-021-00986-y

[59]I. DeFelipe, J. Alcalde, E. Baykiev, I. Bernal, K. Boonma, R. Carbonell, S. Flude, A. Folch, J. Fullea, D. García-Castellanos, A. Geyer, S. Giralt, A. Hernández, I. Jiménez-Munt, A. Kumar, M.-G. Llorens, J. Martí, C. Molina, A. Olivar-Castaño, A. Parnell, M. Schimmel, M. Torné, and S. Ventosa, “Towards a Digital Twin of the Earth System: Geo-Soft-CoRe, a Geoscientific Software & Code Repository,” Frontiers in Earth Science, vol. 10, p. 828005, Apr. 2022. [Online]. Available: https://www.frontiersin.org/articles/10.3389/feart.2022.828005/full

[60]S. Nativi and M. Craglia, “Digital Twins of the Earth,” in Encyclopedia of Mathematical Geosciences, B. Daya Sagar, Q. Cheng, J. McKinley, and F. Agterberg, Eds. Cham: Springer International Publishing, 2021, pp. 1–4, series Title: Encyclopedia of Earth Sciences Series. [Online]. Available: https://link.springer.com/10.1007/978-3-030-26050-7˙457-1

[61]E. B. K. Lee, D. L. Van Bossuyt, and J. F. Bickford, “Digital Twin-Enabled Decision Support in Mission Engineering and Route Planning,” Systems, vol. 9, no. 4, p. 82, Nov. 2021. [Online]. Available: https://www.mdpi.com/2079-8954/9/4/82

[62]D. Aláez, M. Celaya-Echarri, L. Azpilicueta, and J. Villadangos, “UAVradio: Radio link path loss estimation for UAVs,” SoftwareX, vol. 25, p. 101628, Feb. 2024. [Online]. Available: https://linkinghub.elsevier.com/retrieve/pii/S2352711023003242

[63]J. Zhu, M. Kuang, W. Zhou, H. Shi, J. Zhu, and X. Han, “Mastering air combat game with deep reinforcement learning,” Defence Technology, vol. 34, pp. 295–312, Apr. 2024. [Online]. Available: https://linkinghub.elsevier.com/retrieve/pii/S2214914723002349

[64]A. Soliman, A. Al-Ali, A. Mohamed, H. Gedawy, D. Izham, M. Bahri, A. Erbad, and M. Guizani, “AI-based UAV navigation framework with digital twin technology for mobile target visitation,” Engineering Applications of Artificial Intelligence, vol. 123, p. 106318, Aug. 2023. [Online]. Available: https://linkinghub.elsevier.com/retrieve/pii/S095219762300502X

[65]N. Koenig and A. Howard, “Design and use paradigms for gazebo, an open-source multi-robot simulator,” in 2004 IEEE/RSJ International Conference on Intelligent Robots and Systems (IROS) (IEEE Cat. No.04CH37566), vol. 3. Sendai, Japan: IEEE, 2004, pp. 2149–2154. [Online]. Available: http://ieeexplore.ieee.org/document/1389727/

[66]M. Quigley, K. Conley, B. Gerkey, J. Faust, T. Foote, J. Leibs, R. Wheeler, and A. Ng, ROS: an open-source Robot Operating System. Proc. of the IEEE Intl. Conf. on Robotics and Automation (ICRA) Workshop on Open Source Robotics, Jan. 2009, vol. 3, journal Abbreviation: ICRA Workshop on Open Source Software Publication Title: ICRA Workshop on Open Source Software.

[67]“Unity,” 2023, https://unity.com/ [Accessed: 2024-06-20].

[68]R. He, G. Chen, C. Dong, S. Sun, and X. Shen, “Data-driven digital twin technology for optimized control in process systems,” ISA transactions, vol. 95, pp. 221–234, 2019.

[69]P. Stavropoulos, A. Papacharalampopoulos, C. K. Michail, and G. Chryssolouris, “Robust additive manufacturing performance through a control oriented digital twin,” Metals, vol. 11, no. 5, p. 708, 2021.

[70]C. Gehrmann and M. Gunnarsson, “A digital twin based industrial automation and control system security architecture,” IEEE Transactions on Industrial Informatics, vol. 16, no. 1, pp. 669–680, 2019.

[71]G.-P. Liu, “Control Strategies for Digital Twin Systems,” IEEE/CAA Journal of Automatica Sinica, vol. 11, no. 1, pp. 170–180, Jan. 2024. [Online]. Available: https://ieeexplore.ieee.org/document/10399361/

[72]“FCX series - A class apart,” 2023, https://www.fincantieri.com/globalassets/prodotti-servizi/navi-militari/fincantieri˙broch-m-22-22-fcx-series-lr.pdf [Accessed: 2024-03-28].

[73]“Delivering Digitally for F-35 Force Management Solutions,” Feb. 2021, https://www.f35.com/f35/news-and-features/delivering-digitally-for-f35-force-management-solution.html [Accessed: 2024-03-28].

[74]O. Singh and A. K. Ray, “A physical-virtual based digital twin robotic hand,” International Journal on Interactive Design and Manufacturing (IJIDeM), Mar. 2024. [Online]. Available: https://link.springer.com/10.1007/s12008-024-01773-7

[75]M. R. Modéer, “Towards a Digital Twin for Underwater Systems Based on Meta-Learning.” NATO, 2023. [Online]. Available: https://www.sto.nato.int/publications/STO%20Meeting%20Proceedings/STO-MP-AVT-369/MP-AVT-369-26P.pdf

[76]“Physical, Technical, Tactical, Mental – The Next Step,” May 2007, https://www.badmintoncentral.com/forums/index.php?threads/physical-technical-tactical-mental-%E2%80%93-the-next-step.44065/ [Accessed: 2024-07-05].

[77]R. Desmond, “Why the technical, tactical, physical and psychological sides of football are deeply intertwined,” July 2022. [Online]. Available: https://themastermindsite.com/2022/07/02/why-the-technical-tactical-physical-and-psychological-sides-of-football-are-deeply-intertwined/

[78]S. D. Okegbile, J. Cai, D. Niyato, and C. Yi, “Human digital twin for personalized healthcare: Vision, architecture and future directions,” IEEE network, vol. 37, no. 2, pp. 262–269, 2022.

[79]Y. Lin, L. Chen, A. Ali, C. Nugent, I. Cleland, R. Li, J. Ding, and H. Ning, “Human digital twin: A survey,” Journal of Cloud Computing, vol. 13, no. 1, p. 131, 2024.

[80]M. E. Miller and E. Spatz, “A unified view of a human digital twin,” Human-Intelligent Systems Integration, vol. 4, no. 1, pp. 23–33, 2022.

[81]KNDS, “KNDS - NumCo project,” Feb. 2024, https://www.knds.fr/en/our-news/latest-news/experimentation-first-digital-twin-demonstrator-ground-combat-system [Accessed: 2024-03-28].

[82]C. W. Eddy, M. P. Castanier, and J. R. Wagner, “Predictive Maintenance of a Ground Vehicle Using Digital Twin Technology,” Detroit, Michigan, United States, Apr. 2024, pp. 2024–01–2867. [Online]. Available: https://www.sae.org/content/2024-01-2867

[83]M. Song, Q. Shi, Q. Hu, Z. You, and L. Chen, “On the Architecture and Key Technology for Digital Twin Oriented to Equipment Battle Damage Test Assessment,” Electronics, vol. 12, no. 1, p. 128, Dec. 2022. [Online]. Available: https://www.mdpi.com/2079-9292/12/1/128

[84]S. Li, Q. Yang, J. Xing, and S. Yuan, “Preliminary Study on the Application of Digital Twin in Military Engineering and Equipment,” in 2020 Chinese Automation Congress (CAC). Shanghai, China: IEEE, Nov. 2020, pp. 7249–7255. [Online]. Available: https://ieeexplore.ieee.org/document/9326911/

[85]“Rheinmetall and Rohde & Schwarz move into position to digitize the Bundeswehr,” Nov. 2018, https://www.rheinmetall.com/en/media/news-watch/news/2018/2018-10-30˙rrs-mitcos-founded [Accessed: 2024-03-29].

[86]“E-Learning - Army - With digital training to mission readiness,” https://www.rheinmetall.com/en/products/simulation-training/simulation-and-training/military-training-solutions/army/e-learning-army [Accessed: 2024-03-29].

[87]“KNDS supports more than 50 armed forces around the world,” Armada International, June 2024. [Online]. Available: https://www.armadainternational.com/2024/06/knds-supports-more-than-50-armed-forces-around-the-world/

[88]Rohde&Schwarz Magazine, “Looking Towards 6G,” Rohde&Schwarz magazine, Mar. 2024. [Online]. Available: https://www.rohde-schwarz.com/nl/about/magazine/looking-towards-6g˙256451.html

[89]F. Wang, L. Ye, S. Zheng, H. Wang, C. Huang, and L. Lu, “Construction of Digital Twin Battlefield with Command and Control as the Core,” in Data Mining and Big Data, Y. Tan and Y. Shi, Eds. Singapore: Springer Nature Singapore, 2024, vol. 2018, pp. 103–114, series Title: Communications in Computer and Information Science. [Online]. Available: https://link.springer.com/10.1007/978-981-97-0844-4˙8

[90]“MoSaiC - Real-time Monitoring and Sampling of CB menaces for improved dynamic mapping of threats, vulnerabilities and response capacities,” Sept. 2022, https://defence-industry-space.ec.europa.eu/system/files/2022-09/Factsheet˙EDF21˙MOSAIC˙updated.pdf [Accessed: 2024-06-17].

[91]Y. Zhang, “Digital Twin for Aerial-Ground Networks,” in Digital Twin. Cham: Springer Nature Switzerland, 2024, vol. 16, pp. 87–103, series Title: Simula SpringerBriefs on Computing. [Online]. Available: https://link.springer.com/10.1007/978-3-031-51819-5˙7

[92]J. Choi, S. Moon, and S. Min, “Digital Twin Simulation Modeling Process with System Dynamics: An application to Naval ship operation,” Preprints,” preprint, Nov. 2022. [Online]. Available: https://www.authorea.com/users/355212/articles/605073-digital-twin-simulation-modeling-process-with-system-dynamics-an-application-to-naval-ship-operation?commit=14874d15f1b3d954e51c773a907d86a623130b63

[93]“Prime Minister Pedro Sánchez presides the cutting of the first steel plate of F-110 class frigate for Spanish Navy,” Apr. 2022, https://www.navantia.es/en/news/press-releases/prime-minister-pedro-sanchez-presides-the-cutting-of-the-first-steel-plate-of-f-110-class-frigate-for-spanish-navy/ [Accessed: 2024-04-22].

[94]P. Major, G. Li, H. Zhang, and H. P. Hildre, “Real-Time Digital Twin Of Research Vessel For Remote Monitoring,” in ECMS 2021 Proceedings edited by Khalid Al-Begain, Mauro Iacono, Lelio Campanile, Andrzej Bargiela. ECMS, June 2021, pp. 159–164. [Online]. Available: http://www.scs-europe.net/dlib/2021/2021-0159.htm

[95]M. Blachnik, R. Przyłucki, S. Golak, P. Ściegienka, and T. Wieczorek, “On the Development of a Digital Twin for Underwater UXO Detection Using Magnetometer-Based Data in Application for the Training Set Generation for Machine Learning Models,” Sensors, vol. 23, no. 15, p. 6806, July 2023. [Online]. Available: https://www.mdpi.com/1424-8220/23/15/6806

[96]“Superior situational awareness for maritime security and safety with BlueSHIELD.” https://gd-ms.it/systems/blueshield/ [Accessed: 2024-03-29].

[97]V. Panagiotopoulou, C. Sbarufatti, and M. Giglio, “SAMAS 2: Structural health and ballistic impact monitoring and prognosis on a military helicopter,” Procedia Structural Integrity, vol. 54, pp. 482–489, 2024. [Online]. Available: https://linkinghub.elsevier.com/retrieve/pii/S2452321624001100

[98]E. M. Kraft, “The Air Force Digital Thread/Digital Twin - Life Cycle Integration and Use of Computational and Experimental Knowledge,” in 54th AIAA Aerospace Sciences Meeting. San Diego, California, USA: American Institute of Aeronautics and Astronautics, Jan. 2016. [Online]. Available: https://arc.aiaa.org/doi/10.2514/6.2016-0897

[99]A. Agrawal, F. Farid, and N. Vyas, “Deep Learning-Based Digital Twining Models for Inter System Behavior and Health Assessment of Combat Aircraft Systems,” in SAE Techinical Paper Series, June 2024. [Online]. Available: https://www.sae.org/publications/technical-papers/content/2024-26-0478/

[100]“Leonardo - Digitalisation technological development,” 2022, https://www.leonardo.com/en/focus-detail/-/detail/digitisation-technological-development [Accessed: 2024-03-28].

[101]“Technology is future for eurofighter support,” Eurofighter News, Nov. 2022, https://www.eurofighter.com/news/futuresupport [Accessed: 2024-04-22].

[102]Y.-c. Wang, N. Zhang, H. Li, and J. Cao, “Research on Digital Twin Framework of Military Large-scale UAV Based on Cloud Computing,” Journal of Physics: Conference Series, vol. 1738, no. 1, p. 012052, Jan. 2021. [Online]. Available: https://iopscience.iop.org/article/10.1088/1742-6596/1738/1/012052

[103]M. Kapteyn and K. E. Willcox, “Predictive Digital Twins as a Foundation for Improved Mission Readiness,” 2022.

[104]L. Pinello, O. Hassan, M. Giglio, and C. Sbarufatti, “Preliminary Nose Landing Gear Digital Twin for Damage Detection,” Aerospace, vol. 11, no. 3, p. 222, Mar. 2024. [Online]. Available: https://www.mdpi.com/2226-4310/11/3/222

[105]S. J. Salinger, M. G. Kapteyn, C. Kays, J. V. R. Pretorius, and K. E. Willcox, “A Hardware Testbed for Dynamic Data-Driven Aerospace Digital Twins,” in Dynamic Data Driven Applications Systems, F. Darema, E. Blasch, S. Ravela, and A. Aved, Eds. Cham: Springer International Publishing, 2020, vol. 12312, pp. 37–45, series Title: Lecture Notes in Computer Science. [Online]. Available: http://link.springer.com/10.1007/978-3-030-61725-7˙7

[106]G. Shen, L. Lei, X. Zhang, Z. Li, S. Cai, and L. Zhang, “Multi-UAV Cooperative Search Based on Reinforcement Learning With a Digital Twin Driven Training Framework,” IEEE Transactions on Vehicular Technology, vol. 72, no. 7, pp. 8354–8368, July 2023. [Online]. Available: https://ieeexplore.ieee.org/document/10045049/

[107]G. Ji, J.-g. Hao, J.-l. Gao, and C.-z. Lu, “Digital Twin Modeling Method for Individual Combat Quadrotor UAV,” in 2021 IEEE 1st International Conference on Digital Twins and Parallel Intelligence (DTPI). Beijing, China: IEEE, July 2021, pp. 1–4. [Online]. Available: https://ieeexplore.ieee.org/document/9540131/

[108]K. Keskerian, “Slingshot Aerospace Announces Industry’s First Digital Space Twin,” Mar. 2022, https://www.slingshot.space/news/slingshot-aerospace-stratfi [Accessed: 2024-03-28].

[109]D. Shangguan, L. Chen, and J. Ding, “A Digital Twin-Based Approach for the Fault Diagnosis and Health Monitoring of a Complex Satellite System,” Symmetry, vol. 12, no. 8, p. 1307, Aug. 2020. [Online]. Available: https://www.mdpi.com/2073-8994/12/8/1307

[110]A. Shtofenmakher and G. Shao, “Adaptation of ISO 23247 to Aerospace Digital Twin Applications-On-Orbit Collision Avoidance and Space-Based Debris Detection,” in AIAA SCITECH 2024 Forum. Orlando, FL: American Institute of Aeronautics and Astronautics, Jan. 2024. [Online]. Available: https://arc.aiaa.org/doi/10.2514/6.2024-0275

[111]H. Lei, Z. Fanli, W. Wei, S. Shuai, and Z. Haocheng, “Digital twin method and application practice of spacecraft system driven by mechanism data,” Digital Twin, vol. 4, p. 2, Mar. 2024. [Online]. Available: https://digitaltwin1.org/articles/4-2/v1

[112]“Digital Twin: Definition & Value – An AIAA and AIA Position Paper,” American Institute of Aeronautics and Astronautics, Tech. Rep., Dec. 2020, https://www.aia-aerospace.org/wp-content/uploads/Digital-Twin-Institute-Position-Paper-December-2020-1.pdf [Accessed: 2024-05-24].

[113]R. Bagrodia, “Using network digital twins to improve cyber resilience of missions,” The Journal of Defense Modeling and Simulation: Applications, Methodology, Technology, vol. 20, no. 1, pp. 97–106, Jan. 2023. [Online]. Available: http://journals.sagepub.com/doi/10.1177/15485129221131226

[114]“Automated Creation of Network Digital Twins - EXata,” 2023, https://www.keysight.com/us/en/assets/3122-1411/white-papers/Automated-Creation-of-Network-Digital-Twins.pdf [Accessed: 2024-03-28].

[115]D. Avrilionis and T. Hardjono, “Towards Blockchain-enabled Open Architectures for Scalable Digital Asset Platforms,” 2021, version Number: 1. [Online]. Available: https://arxiv.org/abs/2110.12553

[116]C. Maathuis, W. Pieters, and J. Van Den Berg, “Decision support model for effects estimation and proportionality assessment for targeting in cyber operations,” Defence Technology, vol. 17, no. 2, pp. 352–374, Apr. 2021. [Online]. Available: https://linkinghub.elsevier.com/retrieve/pii/S2214914719309250

[117]M. Vielberth, M. Glas, M. Dietz, S. Karagiannis, E. Magkos, and G. Pernul, “A Digital Twin-Based Cyber Range for SOC Analysts,” in Data and Applications Security and Privacy XXXV, K. Barker and K. Ghazinour, Eds. Cham: Springer International Publishing, 2021, vol. 12840, pp. 293–311, series Title: Lecture Notes in Computer Science. [Online]. Available: https://link.springer.com/10.1007/978-3-030-81242-3˙17

[118]S. Sani, D. Schaefer, and J. Milisavljevic-Syed, “Utilising Digital Twins for Increasing Military Supply Chain Visibility,” in Advances in Transdisciplinary Engineering, M. Shafik and K. Case, Eds. IOS Press, Nov. 2022. [Online]. Available: https://ebooks.iospress.nl/doi/10.3233/ATDE220595

[119]M. Adami, M. Nowak, M. Toelen, C. Valle, Van der hasselt, Arno, and A. Weinmann, “The Strategic Promise of Digital Twins to Enhance Supply Chain Resilience,” 2023. [Online]. Available: https://www.researchgate.net/profile/Panagiotis-Kikiras/publication/371167018˙European˙Defence˙Agency˙Scientific˙2023˙Scientific˙Paper˙Awards/links/647712706a3c4c6efbf4d459/European-Defence-Agency-Scientific-2023-Scientific-Paper-Awards.pdf#page=120

[120]J. Winbush, “GCSS-ARMY Global Combat Support System,” 2021, https://www.eis.army.mil/programs/gcss-army [Accessed: 2024-03-28].

[121]C. Alcaraz and J. Lopez, “Digital Twin: A Comprehensive Survey of Security Threats,” IEEE Communications Surveys & Tutorials, vol. 24, no. 3, pp. 1475–1503, 2022. [Online]. Available: https://ieeexplore.ieee.org/document/9765576/

本文节选自Giberna M, Voos H, Tavares P, et al. On digital twins in defense: overview and applications[J]. The Journal of Defense Modeling and Simulation, 2025: 15485129261441817.

成为VIP会员查看完整内容
2

相关内容

军事防务数据板块介绍:系统化采集、存储、管理、分析与军事国防安全相关信息的专用数据板块,其核心在于整合全球新兴国防技术(军事人工智能、无人系统等)、热点案例(俄乌战争、美以伊战争)等方面的最新时讯、研究报告/论文、条令法规、案例分析,为战略研判、情报分析、决策支持等提供知识支撑。
国防领域的数字孪生:概述与应用
专知会员服务
20+阅读 · 2025年11月28日
《数字孪生对军事情报的影响:视角与机遇》
专知会员服务
35+阅读 · 2024年12月8日
《联合作战中的数字化转型:数字孪生应用案例》
专知会员服务
70+阅读 · 2024年11月29日
《数字孪生在军事领域的应用》中文版
专知会员服务
120+阅读 · 2023年8月17日
武器装备系统数字孪生技术
专知会员服务
170+阅读 · 2023年5月18日
数字孪生及其在飞行器领域应用
专知会员服务
94+阅读 · 2023年4月18日
重磅!数字孪生技术应用白皮书(2021)
专知
14+阅读 · 2021年12月8日
【数字孪生】面向智能制造的数字孪生
产业智能官
52+阅读 · 2020年5月10日
【数字孪生】数字孪生技术从概念到应用
产业智能官
95+阅读 · 2020年2月16日
【数字孪生】数字孪生技术发展趋势与安全风险浅析
产业智能官
54+阅读 · 2019年8月28日
图说报告 | “智能+”的终极版图:数字孪生世界
人工智能学家
24+阅读 · 2019年8月20日
【数字孪生】超棒PPT解读Digital Twin十大领域应用!
产业智能官
103+阅读 · 2019年3月26日
国家自然科学基金
335+阅读 · 2017年12月31日
国家自然科学基金
3+阅读 · 2017年12月31日
国家自然科学基金
2+阅读 · 2017年12月31日
国家自然科学基金
8+阅读 · 2015年12月31日
国家自然科学基金
2+阅读 · 2015年12月31日
国家自然科学基金
43+阅读 · 2014年12月31日
国家自然科学基金
17+阅读 · 2012年12月31日
国家自然科学基金
24+阅读 · 2011年12月31日
VIP会员
最新内容
全面的反无人机系统培训计划
专知会员服务
0+阅读 · 今天10:28
探秘Palantir:驱动美情报的科技巨头
专知会员服务
2+阅读 · 今天3:14
《美国海军军事海运司令部 2026年手册》
专知会员服务
3+阅读 · 今天3:05
《人工智能使能系统可靠性框架》
专知会员服务
6+阅读 · 今天2:28
2026“人工智能+”行业发展蓝皮书(附下载)
专知会员服务
16+阅读 · 4月26日
《强化学习数学基础》
专知会员服务
12+阅读 · 4月26日
“Maven计划”的发展演变之“Maven智能系统”应用
相关VIP内容
国防领域的数字孪生:概述与应用
专知会员服务
20+阅读 · 2025年11月28日
《数字孪生对军事情报的影响:视角与机遇》
专知会员服务
35+阅读 · 2024年12月8日
《联合作战中的数字化转型:数字孪生应用案例》
专知会员服务
70+阅读 · 2024年11月29日
《数字孪生在军事领域的应用》中文版
专知会员服务
120+阅读 · 2023年8月17日
武器装备系统数字孪生技术
专知会员服务
170+阅读 · 2023年5月18日
数字孪生及其在飞行器领域应用
专知会员服务
94+阅读 · 2023年4月18日
相关基金
国家自然科学基金
335+阅读 · 2017年12月31日
国家自然科学基金
3+阅读 · 2017年12月31日
国家自然科学基金
2+阅读 · 2017年12月31日
国家自然科学基金
8+阅读 · 2015年12月31日
国家自然科学基金
2+阅读 · 2015年12月31日
国家自然科学基金
43+阅读 · 2014年12月31日
国家自然科学基金
17+阅读 · 2012年12月31日
国家自然科学基金
24+阅读 · 2011年12月31日
微信扫码咨询专知VIP会员