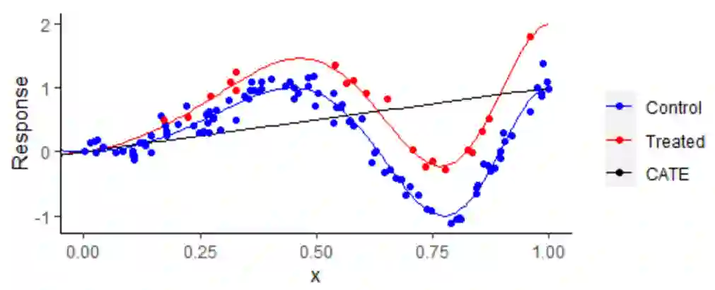
We investigate how to exploit structural similarities of an individual's potential outcomes (POs) under different treatments to obtain better estimates of conditional average treatment effects in finite samples. Especially when it is unknown whether a treatment has an effect at all, it is natural to hypothesize that the POs are similar - yet, some existing strategies for treatment effect estimation employ regularization schemes that implicitly encourage heterogeneity even when it does not exist and fail to fully make use of shared structure. In this paper, we investigate and compare three end-to-end learning strategies to overcome this problem - based on regularization, reparametrization and a flexible multi-task architecture - each encoding inductive bias favoring shared behavior across POs. To build understanding of their relative strengths, we implement all strategies using neural networks and conduct a wide range of semi-synthetic experiments. We observe that all three approaches can lead to substantial improvements upon numerous baselines and gain insight into performance differences across various experimental settings.


翻译:我们调查如何利用不同处理方法下个人潜在结果的结构相似性,以更好地估计有限样本中的有条件平均治疗效果。 特别是当不知道某种治疗是否具有任何效果时,自然地假设参与方案相似----然而,一些现有的治疗效果估计战略采用正规化计划,暗含鼓励异质性,即使不存在这种异质性,而且未能充分利用共享结构。我们在本文件中调查并比较了三种端对端学习战略,以克服这一问题――基于正规化、再平衡和灵活的多任务结构――每一种输入的偏向偏向于参与方案之间共同行为的编码。为了了解它们的相对实力,我们使用神经网络实施所有战略,并进行广泛的半合成实验。我们发现,所有三种方法都可以在众多基线基础上带来重大改进,并深入了解不同实验环境的业绩差异。

0
下载
关闭预览

相关内容

专知会员服务
52+阅读 · 2020年12月14日
最新《深度持续学习》综述论文,32页pdf
专知会员服务
184+阅读 · 2020年9月7日
Linux导论,Introduction to Linux,96页ppt
专知会员服务
82+阅读 · 2020年7月26日
因果图,Causal Graphs,52页ppt
专知会员服务
253+阅读 · 2020年4月19日
强化学习最新教程,17页pdf
专知会员服务
182+阅读 · 2019年10月11日
已删除
将门创投
5+阅读 · 2019年8月19日
Hierarchically Structured Meta-learning
CreateAMind
27+阅读 · 2019年5月22日
Unsupervised Learning via Meta-Learning
CreateAMind
44+阅读 · 2019年1月3日
Disentangled的假设的探讨
CreateAMind
9+阅读 · 2018年12月10日
disentangled-representation-papers
CreateAMind
26+阅读 · 2018年9月12日
【SIGIR2018】五篇对抗训练文章
专知
12+阅读 · 2018年7月9日
Hierarchical Disentangled Representations
CreateAMind
4+阅读 · 2018年4月15日
【学习】Hierarchical Softmax
机器学习研究会
4+阅读 · 2017年8月6日
Auto-Encoding GAN
CreateAMind
7+阅读 · 2017年8月4日
Arxiv
8+阅读 · 2021年5月9日
Hierarchical Graph Capsule Network
Arxiv
20+阅读 · 2020年12月16日
Arxiv
9+阅读 · 2019年4月19日
Arxiv
23+阅读 · 2018年8月3日
VIP会员
最新内容
《系统簇式多域作战规划范畴论框架》
专知会员服务
2+阅读 · 今天14:54
高效视频扩散模型:进展与挑战
专知会员服务
0+阅读 · 今天13:34
乌克兰前线的五项创新
专知会员服务
6+阅读 · 今天6:14
 军事通信系统与设备的技术演进综述
专知会员服务
4+阅读 · 今天5:59
《北约标准:医疗评估手册》174页
专知会员服务
4+阅读 · 今天5:51
《提升生成模型的安全性与保障》博士论文
专知会员服务
4+阅读 · 今天5:47
美国当前高超音速导弹发展概述
专知会员服务
4+阅读 · 4月19日
无人机蜂群建模与仿真方法
专知会员服务
13+阅读 · 4月19日
相关VIP内容
专知会员服务
52+阅读 · 2020年12月14日
最新《深度持续学习》综述论文,32页pdf
专知会员服务
184+阅读 · 2020年9月7日
Linux导论,Introduction to Linux,96页ppt
专知会员服务
82+阅读 · 2020年7月26日
因果图,Causal Graphs,52页ppt
专知会员服务
253+阅读 · 2020年4月19日
强化学习最新教程,17页pdf
专知会员服务
182+阅读 · 2019年10月11日
相关资讯
已删除
将门创投
5+阅读 · 2019年8月19日
Hierarchically Structured Meta-learning
CreateAMind
27+阅读 · 2019年5月22日
Unsupervised Learning via Meta-Learning
CreateAMind
44+阅读 · 2019年1月3日
Disentangled的假设的探讨
CreateAMind
9+阅读 · 2018年12月10日
disentangled-representation-papers
CreateAMind
26+阅读 · 2018年9月12日
【SIGIR2018】五篇对抗训练文章
专知
12+阅读 · 2018年7月9日
Hierarchical Disentangled Representations
CreateAMind
4+阅读 · 2018年4月15日
【学习】Hierarchical Softmax
机器学习研究会
4+阅读 · 2017年8月6日
Auto-Encoding GAN
CreateAMind
7+阅读 · 2017年8月4日
Top
微信扫码咨询专知VIP会员